高中历史人教统编版(必修)中外历史纲要(上)第8课 三国至隋唐的文化精品学案
展开1.儒学、道教与佛教的发展
(1)汉武帝时期,儒学正统地位确立后,在统治者的大力提倡下呈现繁盛之势。
(2)魏晋南北朝时,东汉末兴起的中国本土宗教道教在民间广为传播,并受到儒学的影响,主张"贵儒"和"尊道"。
(3)隋朝时期,儒学家提出儒、佛、道"三教合归儒",主张以儒学为主,调和并吸收佛教、道教的理论。
(4)唐朝统治者奉行三教并行政策,奉老子为祖先,道教最受尊崇。武则天时,佛教在社会上也有很大发展,形成不同宗派。
2.反佛思想
(1)原因:佛教盛行,广修寺庙,耗费了大量的钱财,很多劳动力不事生产,严重影响到政府财政收入。
(2)表现
①南朝无神论思想家范缜针对佛教宣扬的形神分离、形亡而神不灭的观点,提出人的精神和肉体是统一的,对佛教进行抨击。
②北魏、北周及唐朝等统治者几度灭佛。
(3)影响:佛教文化遭受损失,但佛教的发展并未从根本上受到遏制。
3.复兴儒学
(1)原因:佛教和道教的发展使儒学的正统地位受到挑战。
(2)代表:韩愈。
(3)目的:维护封建统治。
(4)主张:用儒家的天命论和封建纲常来反对佛教的观点。
(5)影响:巩固儒学主流思想的统治地位。
4.文学艺术与科技的发展
⑴文学
①魏晋南北朝时期:先后出现了以曹操父子为代表的建安文学、东晋陶渊明的田园诗、南朝骈文、南北朝民歌等文学形式。
②唐朝:唐朝诗歌进入黄金时代。李白、杜甫的诗作代表了唐诗的最高水平,分别被誉为“诗仙”和“诗圣”。
⑵书法
⑶绘画
⑷石窟艺术
⑸科技
5.中外文化交流
⑴佛学交流和研讨
⑵其他文化交流
①唐首都长安聚集了许多国家和地区的使节、商人、侨民,成为当时的国际大都会。
②新罗、日本两国向唐朝派遣了许多使节和留学生,有的留学生还在唐朝考中进士。
③唐朝后期,不少西亚商人在广州、泉州等港口城市定居。
1.如图是明代画家丁云鹏绘制的《三教图》,反映了中国古代某一历史时期三种意识形态并立的局面。关于这一局面,以下说法不正确的是( )
A.三教指的是儒、释、道
B.冲击了儒学的主流地位
C.反映了中国传统文化的兼容并包
D.魏晋南北朝时期统治者开始奉行三教并行政策
2.唐朝诗人王维亦官亦隐,白居易既学炼丹,又虔诚礼佛,柳宗元公开宣扬自己“援佛入儒”的思想经历,这说明唐朝时期( )
A.奉行三教并行政策 B.儒学出现危机 C.佛教取得统治地位 D.道教的发展
3.优秀文学作品所表现的时代精神,对于我们正确认识和把握时代背景有很大益处。唐代诗人李白以激情与浪漫著称,有“诗仙”的美誉。从其诗中我们可以看到的景象是( )
A.唐代的盛世 B.唐代由盛转衰
C.安史之乱后的景象 D.历经沧桑的社会景象
4.书法逐渐成为一种艺术,始于( )
A.秦朝 B.西汉 C.东汉末年 D.魏晋南北朝
5.东晋画家顾恺之强调绘画要“以形写神”,其代表作是( )
A.《夫妇饮宴图》 B.《洛神赋图》 C.《游春图》 D.《人物龙凤图》
6.中华文化源远流长,兼收并蓄,博大精深。“历法天文计算精,圆周小数点分明; 千年国外方求出,月后环山宇宙名。”这首诗称赞的是( )
A.诸葛亮 B.贾思勰 C.祖冲之 D.郦道元
7.现在流行的影视穿越剧,因其许多剧情与历史事实不符,而遭到不少学者批评。下列电视剧情节中可能符合史实的是( )
A.唐玄宗派玄奘西行天竺 B.张仲景在写《千金方》
C.白居易的诗用雕版印刷刻印 D.王羲之点评颜真卿的书法
8.“(爆炸)声如雷霆,震城土皆崩,烟气涨天”是人们对某次战争场面的描写。这种场面最早可能出现于( )
A.商周 B.春秋战国 C.唐末 D.元末明初
9.唐朝的对外开放不仅影响到亚洲文明的发展,而且促进了西方乃至世界文明的进步。唐朝“开放”的表现包括( )
①鉴真东渡日本 ②玄奘西游天竺 ③文成公主入藏 ④空海来华求法
A.①②③ B.②③④ C.①③④ D.①②④
10.魏晋南北朝时期儒学面临严重挑战的主要原因是( )
①佛教盛行 ②道教在民间的传播 ③儒学本身存在的问题和缺陷 ④人们不能接受理学观念
A.①②③ B.①②④ C.①③④ D.①②③④
11.南北朝时期、北朝的佛教宣称“人王即是法王”“皇帝即当今如来”。北魏僧法果曾说:“我非拜天子,乃礼佛耳。”这些言论反映出北朝佛教( )
A.汲取了儒家思想的精髓
B.在中国本土化的倾向
C.冲击了儒学的正统地位
D.获得君主的倾力支持
12.“农圣”贾思勰的《齐民要术》既总结了汉族先进的农业生产技术,又记录了鲜卑族的畜牧经验。这反映了( )
A.北魏民族大交融的发展 B.畜牧业居于生产主导地位
C.鲜卑族与汉族习俗相同 D.贾思勰是南朝的农学家
13.贾思勰所著《齐民要术》共九十二篇,其中饮食烹饪有二十五篇,包括造曲、酿酒、制盐、做酱、造醋、做豆豉、做齑、做鱼、做脯腊、做乳酪、做菜肴和点心。列举的食品、菜点品种约达三百种。据材料可知《齐民要术》( )
A.介绍了当时食品加工与贮藏等方法 B.汇集了当时最高超的烹饪技术
C.是北方民族交融在文化上的反映 D.是实用价值很高的综合性著作
14.唐代宫廷的七部乐、九部乐、十部乐中都有多部外来乐,有来自西域的龟兹、高昌、疏勒等乐,有来自印度、天竺、康国、安国的乐,以及来自高丽、日本、扶南的乐。促成当时音乐呈现这种特征的主要因素是( )
A.唐代军事实力的强大 B.百家争鸣局面的延续
C.加强现实统治的需要 D.兼收并蓄的文化政策
15.大唐王朝繁荣开放,是当时世界上强盛的国家。阅读材料,完成下列要求。
材料一:唐朝以来海上丝绸之路以中国的扬州、明州(宁波)、泉州、番禺(广州)为起点。丝绸之路不仅仅运输丝绸,而且也运输瓷器、糖、五金等出口货物和香料、药材、宝石等进口物。海上丝绸之路的形成主要是因为中国东南沿海山多平原少,内部往来不易,因此许多人便积极向海上发展。——摘编自李庆新《海上丝绸之路》
材料二:唐政府有太常寺等机构专管乐舞,当时知名的音乐家有万宝常、许和子、段善本,舞蹈家有公孙大娘、段足等。唐玄宗和杨贵妃也分别是音乐家和舞蹈家。乐舞方面的著作也很多,《新唐书·艺文志》载唐代有31家、38部专著共257卷。唐太宗贞观十四年,形成十部乐,即燕乐、清高乐、西凉乐、天盘乐、高丽乐、龟兹乐、安国乐、疏勒乐、康国乐、高昌乐。——摘编自张岂之《中国历史·隋唐辽宋金卷》
(1)根据材料一,概括唐朝海上丝绸之路的特点。
(2)根据材料二并结合所学知识,指出造成唐朝乐舞发达现象的原因有哪些?
参考答案
1.D 2.A 3.A 4. C 5.B 6.C 7.C 8.C 9.D 10.A 11.B 12. A 13.A 14.D
15. (1)特点:以东南沿海港口为起点;贸易范围较广;出口货物以手工业品为主,进口货物以原料、贵重奢侈品为主。
(2)原因:统治者重视;国家统一、社会稳定;经济繁荣;国内外文化交流频繁。
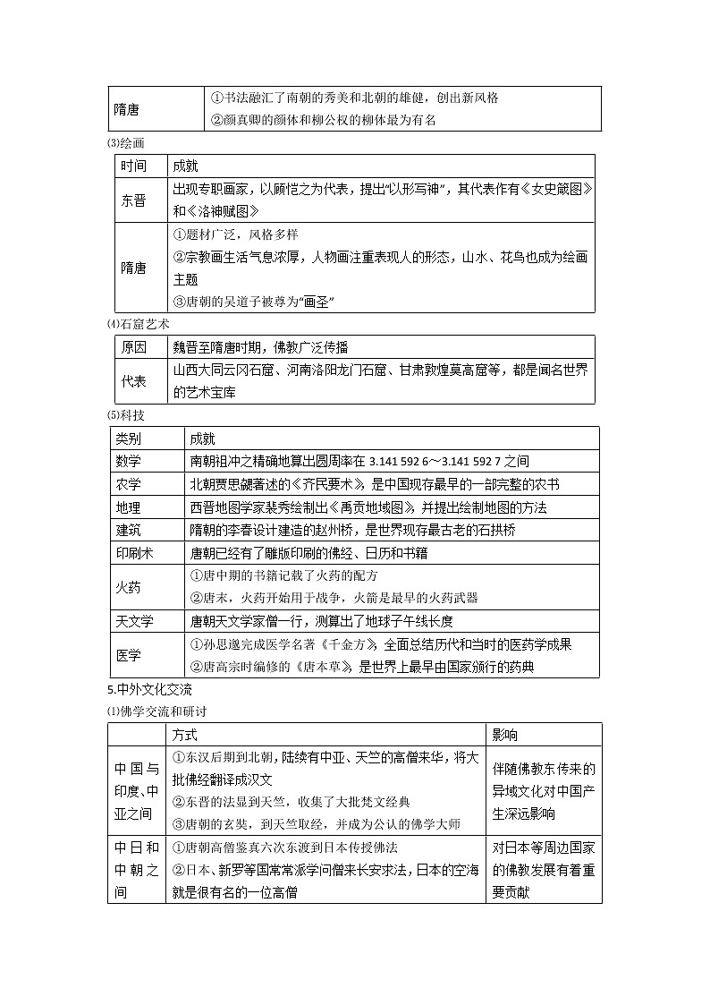
时间
成就
东汉末年
书法成为一种艺术
魏晋南北朝
①隶书、草书、楷书和行书等各种书体均已完备
②东晋王羲之博采众长,诸体兼精,世称“书圣”
隋唐
①书法融汇了南朝的秀美和北朝的雄健,创出新风格
②颜真卿的颜体和柳公权的柳体最为有名
时间
成就
东晋
出现专职画家,以顾恺之为代表,提出“以形写神”,其代表作有《女史箴图》和《洛神赋图》
隋唐
①题材广泛,风格多样
②宗教画生活气息浓厚,人物画注重表现人的形态,山水、花鸟也成为绘画主题
③唐朝的吴道子被尊为“画圣”
原因
魏晋至隋唐时期,佛教广泛传播
代表
山西大同云冈石窟、河南洛阳龙门石窟、甘肃敦煌莫高窟等,都是闻名世界的艺术宝库
类别
成就
数学
南朝祖冲之精确地算出圆周率在3.141 592 6~3.141 592 7之间
农学
北朝贾思勰著述的《齐民要术》,是中国现存最早的一部完整的农书
地理
西晋地图学家裴秀绘制出《禹贡地域图》,并提出绘制地图的方法
建筑
隋朝的李春设计建造的赵州桥,是世界现存最古老的石拱桥
印刷术
唐朝已经有了雕版印刷的佛经、日历和书籍
火药
①唐中期的书籍记载了火药的配方
②唐末,火药开始用于战争,火箭是最早的火药武器
天文学
唐朝天文学家僧一行,测算出了地球子午线长度
医学
①孙思邈完成医学名著《千金方》,全面总结历代和当时的医药学成果
②唐高宗时编修的《唐本草》,是世界上最早由国家颁行的药典
方式
影响
中国与印度、中亚之间
①东汉后期到北朝,陆续有中亚、天竺的高僧来华,将大批佛经翻译成汉文
②东晋的法显到天竺,收集了大批梵文经典
③唐朝的玄奘,到天竺取经,并成为公认的佛学大师
伴随佛教东传来的异域文化对中国产生深远影响
中日和中朝之间
①唐朝高僧鉴真六次东渡到日本传授佛法
②日本、新罗等国常常派学问僧来长安求法,日本的空海就是很有名的一位高僧
对日本等周边国家的佛教发展有着重要贡献
高中历史人教统编版(必修)中外历史纲要(上)第15课 明至清中叶的经济与文化精品学案设计: 这是一份高中历史人教统编版(必修)中外历史纲要(上)第15课 明至清中叶的经济与文化精品学案设计,共5页。学案主要包含了社会经济的发展与局限,思想领域的变化,小说与戏曲,科技等内容,欢迎下载使用。
历史(必修)中外历史纲要(上)第7课 隋唐制度的变化与创新优秀导学案: 这是一份历史(必修)中外历史纲要(上)第7课 隋唐制度的变化与创新优秀导学案,共3页。
人教统编版(必修)中外历史纲要(上)第7课 隋唐制度的变化与创新优质学案设计: 这是一份人教统编版(必修)中外历史纲要(上)第7课 隋唐制度的变化与创新优质学案设计

