备战2023年春季英语新中考二轮复习热点透析 核心考点19 任务型阅读之回答问题
展开为了弥补阅读理解客观题(判断是非题与单项选择题)一统天下、考生容易猜测的局面,近年来各地中考英语阅读理解部分都引入了属于主观题性质的任务型阅读,要求考生或填写表格(一般限定词数),或回答问题。这类试题的难度最大,考生如果不能真正读懂并理解文章,就无法下笔。 值得一提的是,近年来任务型阅读的主观题在各地中考英语试题中所占的比例越来越大,有的地方试题甚至采用两篇,既要求考生根据文章填写表格,又要求考生在阅读文章后回答问题,但是,综观任何一组中考英语阅读理解试题,试题的难易度分布非常有序。
考点详解
1. 认真审题, 明确题目要求。
首先阅读题目, 明确题目中的关键词, 在阅读文章前对所要回答的问题有所了解。
2. 快速浏览文章, 规范答题。
回答问题型任务型阅读需要利用题干中关键词, 寻找文章中对应的关键词, 在对应词周围寻找答案或者直接在文章中搜索答案。带着审题时对文章大意的了解以及问题快速浏览文章, 以最快的速度在文章相对应的位置寻找相关信息。
3. 答题形式符合提问形式。
不同的提问方式需要不同形式的回答, 在答案简洁的基础上还要注意结构的完整。一般疑问句要用yes或n作答;特殊疑问句要根据特殊疑问词具体回答。
4. 仔细检查, 确保答案。
完成所有答题后, 需要再次速读一遍文章, 核对答案, 确保答案的正确性。需要注意, 有些题目答案可以在原文中直接找出;有些需要在原文的基础上, 结合题目要求进行时态、语态、人称的转换;有些需要进行归纳总结, 把正确答案重新组织语言表达出来。
解题技巧:
1.读懂问题--通读全文--信息定位--准确表达--避免答非所问;
2. 注意以材料为本。无论是单词、词组、句子,还是人、物、时间、地点、原因等,都要根据文章类型准确填写;
3. 注意文章中的人称和时态,做到问答一致。考试时最常见的错误就是时态语态用错;
4. 灵活运用同义词语的替换和各种句型的不同表达;
5. 对于开放性问题的回答,应根据文章提供的素材,根据全文大意、中心思想和作者的情感、立场展开合理的想象;
6. 在对待生词的处理上,要一分为二地看待。有些不影响理解的生词(如地名,人名)可直接忽视掉。有些生词前后会出现破折号、冒号或者出现that is t say 或者that means等词时,其实就是解释说明的作用。可以注意推测出词意;
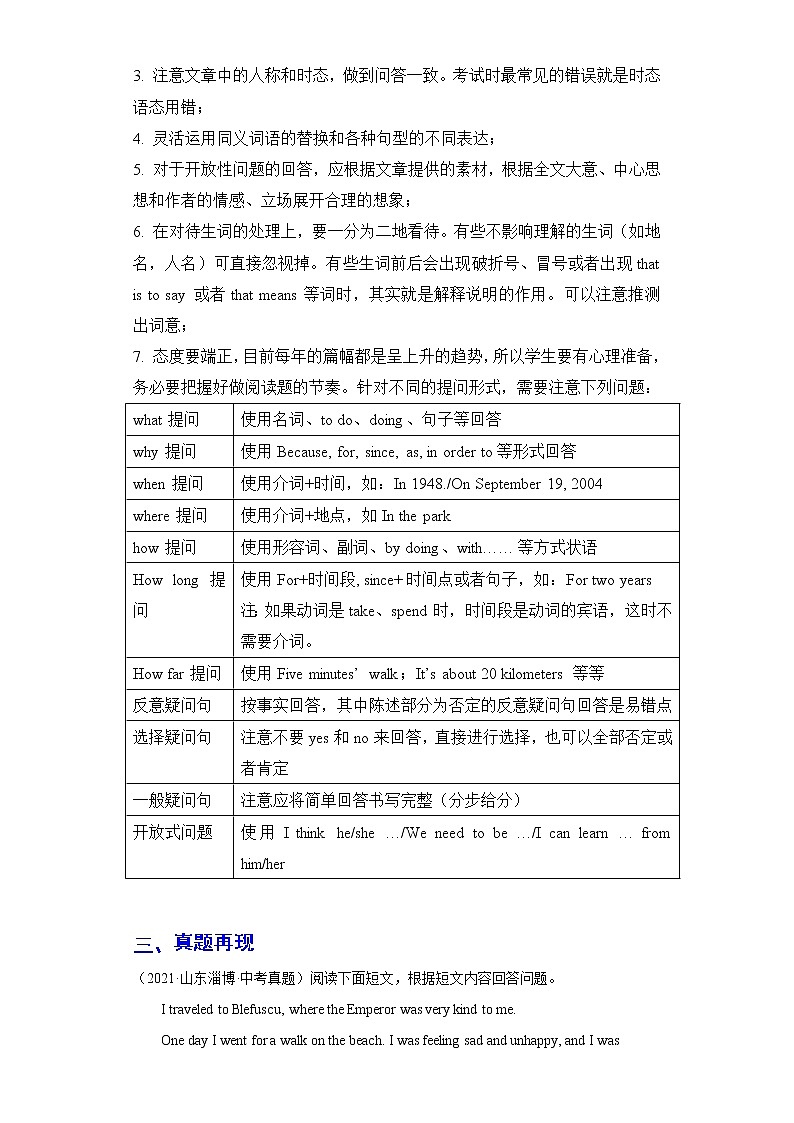
7. 态度要端正,目前每年的篇幅都是呈上升的趋势,所以学生要有心理准备,务必要把握好做阅读题的节奏。针对不同的提问形式,需要注意下列问题:
真题再现
(2021·山东淄博·中考真题)阅读下面短文,根据短文内容回答问题。
I traveled t Blefuscu, where the Emperr was very kind t me.
One day I went fr a walk n the beach. I was feeling sad and unhappy, and I was thinking abut England. Suddenly I saw a bat in the water. It was a real ship’s bat, nt ne f the little bats f the Blefuscu peple. This was a real bat, big enugh fr smene f my size! l was very excited, and l ran int the sea. I swam ut t the bat, and climbed nt it. Then I tk the bat back t the shre, and tied it up carefully.
I tld the Emperr f Blefuscu abut the bat.
“I’m lnely here,” I tld him. “I want t g back t England. Maybe I can use that bat t g hme, if yu will help me. It’ll be a lng jurney, but I’m sure I can d it.”
“Very well,” he said, “I’ll help yu, Gulliver. I’ll give yu fd and drink t put in the bat.”
The Emperr rdered his men t prepare my bat. They gave me a lt f meat and wine. They als put sme animals int the bat—six cws, tw bulls and eight sheep. After a few days everything was ready.
l sailed away frm Blefuscu. The sea was very big and lnely. After sme days, I saw a large ship, and I fllwed it. I was an English ship, and ne f the sailrs saw me. They stpped, and tk me n bard. They were ging t England, and they tk me with them.
The captain was a friendly man. I tld him abut my adventures(冒险) in Lilliput and Blefuscu. He did nt believe me.
“Little men!” he laughed. “Yu tell a gd stry, sir,” he said, “but it’s an impssible stry, all the same.” And he laughed again.
“Then where d yu think this came frm?” I asked him. I put my hand in my pcket, and tk ut ne f the tiny sheep frm Blefuscu. I shwed it t the captain. Nw he believed my stry!
1.Why did Gulliver want t g back t England?
_________________________________________
2.Hw did Gulliver leave Blefuscu?
_________________________________________
3.Hw did the Emperr f Blefuscu help Gulliver?
_________________________________________
4.Hw did Gulliver make the captain believe him?
_________________________________________
5.What made Gulliver think the captain was friendly?
_________________________________________
(2021·四川资阳·中考真题)阅读下面短文并回答问题,请注意词数要求。
Chess is called the game f kings. It has been arund fr a lng time. Peple have been playing it fr ver 500 years. The chess we play tday is frm Eurpe.
Chess is a tw-player game. One player uses the white pieces. The ther uses the black pieces. Each piece mves in a special way. One piece is called the king. Each player has ne. The players take turns mving their pieces. If a player lands n a piece, he r she takes it. The game ends when a player lses his r her king. There are a few mre rules, but thse are the basics.
Sme peple think that chess is mre than a game, because it can make the mind strnger. Gd chess players use their brains. They take their time and think abut what will happen next. These skills are useful in life and in chess.
Chess is nt just fr peple. Cmputers have been playing chess since the 1970s. At first they did nt play well. They made mistakes and learned frm them. In 1997, a cmputer beat the best player in the wrld fr the first time. It was a cmputer called Deep Blue.
6.Where is the chess we play tday frm?(N mre than 1 wrd)
____________________________
7.Hw many players are there in a chess game?(N mre than 1 wrd)
____________________________
8.When will the game end?(N mre than 8 wrds)
____________________________
9.Why d sme peple think chess is mre than a game?(N mre than 7 wrds)
____________________________
10.What did Deep Blue d in 1997?(N mre than 9 wrds)
____________________________
(2021·辽宁沈阳·中考真题)阅读图文,然后根据内容回答所提问题。
We ften write shrt messages t family members, friends r classmates t remind them abut smething. Shrt messages are ften written clearly in a few wrds. Here is an example.
11.Why d we ften write shrt messages t peple?
________________________________________
12.What is a shrt message usually like?
________________________________________
13.Wh des Simn write the shrt message t?
________________________________________
14.Where will they meet at 8 p. m.?
________________________________________
15.Will they have their basketball game n 18 September?
________________________________________
(2021·江苏淮安·中考真题)D yu put up yur hand when yu want t speak in class? If s, yu have fllwed a rule. Rules can be as simple as putting up yur hand. They can als be as cmplicated(复杂的) as knwing when yu are”ut”in a game.
Rules can be made by anyne. Parents make rules t help children grw up healthily. Rules at hme might include washing dishes r cleaning rms.
Teachers make rules t help students learn and stay safe. Putting up yur hand befre asking a questin helps the class pay attentin t the lessn. Students make rules in games t make sure that they can play withut fighting. Rules can be changed ften. If yu change yur minds, yu can change the rules.
Laws are rules t, but they are made differently. Laws are made by elected representatives(被选出的代表). Vters(选民) allw their representatives t make laws that can prtect peple’s rights, safety and make sure everyne can be treated fairly. Laws cannt be changed ften, s representatives cnsider laws carefully befre making new nes.
The biggest difference between rules and laws is the punishment(处罚) fr breaking them. If yu break a rule, yur punishment might be small, like lsing a turn in a game. Hwever, if a persn breaks an imprtant law, the punishment might be a fine(罚款) r time in prisn.
Rules and laws keep everyne safe. Peple can wrk and live tgether in peace by fllwing rules and laws.
根据上面短文的内容回答问题(每个小题答案不超过6个单词)
16.Can anyne make rules?
________________________________________
17.Wh makes rules t help students learn and stay safe?
________________________________________
18.Why d representatives cnsider laws carefully befre making new nes?
________________________________________
19.What’s the biggest difference between rules and laws?
________________________________________
20.Hw can peple live tgether in peace?
________________________________________
(2021·山东烟台·中考真题)阅读下面短文,完成短文后的问题。
Hw wuld yu feel if yu received a large amunt f mney all at nce?
That’s exactly what happened t Nksikh Mbele, a wrker at a gas statin in Suth Africa. His sudden luck was brught abut by an act f kindness he did fr a yung wman—Mnet, a cmpany manager.
One day, Mnet stpped at the gas statin t refuel(加油). But when Nksikh was abut t serve her, she realized she didn’t have any mney r cards n her. She immediately tried t stp him. Knwing abut her truble, Nksikh decided t pay her gas bill f abut R100 ($ 7)t make sure that she culd travel acrss the highway with enugh gas.
“Madam, I’ll pay fr yu s that yu wn’t run ut f gas n the rad.Whenever yu are near here again, yu can just give me back the mney,” Nksikh said. As fr him, the R100 was almst all he made in a day. He had t supprt a big family. He needed the mney very much. He wasn’t even sure if Mnet wuld cme back t return his mney, but he still vlunteered t help her.
Several days later, Mnet came back with his mney and a bx f chclate. She was s thankful that she als psted their stry n the Internet. Great changes tk place. Nksikh became famus in his twn. Many peple were mved by his act and ffered t raise mney fr him. Nksikh received arund $ 24,000 as much as abut his salary(薪水) f eight years.His bss als heard f his kind act and decided t give him a rise in salary.
“I feel like I’m dreaming. My life has been turned—upside dwn,” Nksikh said thankfully. As nrmal peple, we can bring a great change t life by ding a small gd thing.
21.Why did Mnet try t stp Nksikh refueling?
________________
22.What was Nksikh’s life like befre he met Mnet?
________________
23.What else did Mnet d t shw her thanks besides returning the mney?
________________
24.List tw changes in Nksikh’s life after his act f kindness.
________________
25.What can we learn frm the stry?
________________what提问
使用名词、t d、ding、句子等回答
why提问
使用Because, fr, since, as, in rder t等形式回答
when提问
使用介词+时间,如:In 1948./On September 19, 2004
where提问
使用介词+地点,如In the park
hw提问
使用形容词、副词、by ding、with……等方式状语
Hw lng提问
使用Fr+时间段, since+时间点或者句子,如:Fr tw years
注:如果动词是take、spend时,时间段是动词的宾语,这时不需要介词。
Hw far提问
使用Five minutes’ walk;It’s abut 20 kilmeters等等
反意疑问句
按事实回答,其中陈述部分为否定的反意疑问句回答是易错点
选择疑问句
注意不要yes和n来回答,直接进行选择,也可以全部否定或者肯定
一般疑问句
注意应将简单回答书写完整(分步给分)
开放式问题
使用I think he/she …/We need t be …/I can learn … frm him/her
18 Sept
Hi Jimmy
This is t remind yu abut ur basketball game tmrrw evening.
I’ll meet yu utside the club 8 p.m.
Dn’t frget t wear yur basketball shes.
See yu there!
Simn
2023 英语新中考二轮复习热点透析 核心考点19 任务型阅读之回答问题: 这是一份2023 英语新中考二轮复习热点透析 核心考点19 任务型阅读之回答问题,文件包含2023英语新中考二轮复习热点透析核心考点19任务型阅读之回答问题解析版docx、2023英语新中考二轮复习热点透析核心考点19任务型阅读之回答问题原卷版docx等2份试卷配套教学资源,其中试卷共18页, 欢迎下载使用。
备战2023年春季英语新中考二轮复习热点透析 核心考点20 任务型阅读之还原句子: 这是一份备战2023年春季英语新中考二轮复习热点透析 核心考点20 任务型阅读之还原句子,文件包含备战2023年春季英语新中考二轮复习热点透析核心考点20任务型阅读之还原句子解析版doc、备战2023年春季英语新中考二轮复习热点透析核心考点20任务型阅读之还原句子原卷版doc等2份试卷配套教学资源,其中试卷共16页, 欢迎下载使用。
备战2023年春季英语新中考二轮复习热点透析 核心考点16 书面表达之观点看法类: 这是一份备战2023年春季英语新中考二轮复习热点透析 核心考点16 书面表达之观点看法类,文件包含备战2023年春季英语新中考二轮复习热点透析核心考点16书面表达之观点看法类解析版doc、备战2023年春季英语新中考二轮复习热点透析核心考点16书面表达之观点看法类原卷版doc等2份试卷配套教学资源,其中试卷共14页, 欢迎下载使用。

