人教版八年级下册17.2 勾股定理的逆定理精品ppt课件
展开第十七章 勾股定理
17.2 勾股定理的逆定理(第2课时)
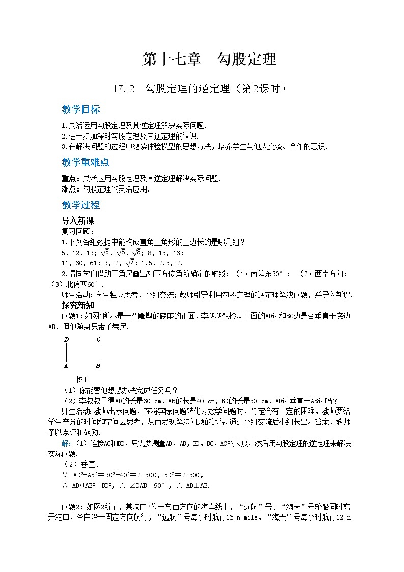
教学目标 1.灵活运用勾股定理及其逆定理解决实际问题. 2.进一步加深对勾股定理及其逆定理的认识. 3.在解决问题的过程中继续体验模型的思想方法,培养学生与他人交流、合作的意识. 教学重难点 重点:灵活应用勾股定理及其逆定理解决实际问题. 难点:勾股定理的灵活应用. 教学过程 导入新课 复习回顾: 1.下列各组数据中能构成直角三角形的三边长的是哪几组? 5,12,13;,,;8,15,16; 11,60,61;3,2,;1.5,2.5,2. 2.请同学们借助三角尺画出如下方位角所确定的射线:(1)南偏东30°; (2)西南方向;(3)北偏西60°. 师生活动:学生独立思考,小组交流;教师引导利用勾股定理的逆定理解决问题,并导入新课. 探究新知 问题1:如图1所示是一尊雕塑的底座的正面,李叔叔想检测正面的AD边和BC边是否垂直于底边AB,但他随身只带了卷尺.
图1 (1)你能替他想想办法完成任务吗? (2)李叔叔量得AD的长是30 cm,AB的长是40 cm,BD的长是50 cm,AD边垂直于AB边吗? 师生活动:教师出示问题,在将实际问题转化为数学问题时,肯定会有一定的困难,教师要给学生充分的时间和空间去思考,从而发现解决问题的途径.通过小组交流后小组长出示答案,教师予以点评和鼓励. 解:(1)连接AC和BD,只需要测量AD,AB,BD,BC,AC的长度,然后用勾股定理的逆定理来解决实际问题. (2)垂直. ∵ AD2+AB2=302+402=2 500,BD2=2 500, ∴ AD2+AB2=BD2,∴ ∠DAB=90°,∴ AD⊥AB.
问题2:如图2所示,某港口P位于东西方向的海岸线上,“远航”号、“海天”号轮船同时离开港口,各自沿一固定方向航行,“远航”号每小时航行16 n mile,“海天”号每小时航行12 n mile,它们离开港口一个半小时后分别位于点Q,R处,且相距30 n mile.如果知道“远航”号沿东北方向航行,能知道“海天”号沿哪个方向航行吗? 图2 师生活动:学生读题,理解题意,弄清已知条件和需要解决的问题.教师通过梯次性问题的提出,适时点拨.学生尝试画图,交流中分化难度,完成解答. 追问1:请同学们认真审题,弄清已知是什么?要解决的问题是什么? 师生活动:学生通过思考举手回答,教师在黑板上列出,已知两种船的航速,它们的航行时间以及相距的航程,“远航”号的航向——东北方向,解决的问题是“海天”号的航向. 追问2:你能根据题意画出示意图吗? 师生活动:学生尝试画图,教师在黑板上或利用多媒体画出示意图. 追问3:在所画的图中哪个角可以表示“海天”号的航向?图中知道哪个角的度数? 师生活动:学生小组讨论交流回答问题“海天”号的航向,只要能确定∠QPR的大小即可,组内讨论解答,小组代表展示解答过程,教师适时点评. 解:由图2可知,PQ=16×1.5=24(n mile), PR=12×1.5=18(n mile),QR=30 n mile. ∵ 242+182=302,即PQ2+PR2=QR2, ∴ ∠QPR=90°. 由“远航”号沿东北方向航行可知,∠QPS=45°, ∴ ∠RPS=45°,即“海天”号沿西北方向航行. 新知应用 例1 A,B,C三地的距离如图3所示,A地在B地的正东方向,C地在B地 的什么方向? 图3 师:通过图中的数据,你能判断△ABC是什么特殊三角形吗?为什么? 解:∵ BC2+BA2=52+122=132,AC2=132, ∴ BC2+ BA2=AC2, ∴ △CBA为直角三角形,且∠B=90°, ∴ C地在B地的正北方向. 例2 一个零件的形状如图4所示,工人师傅量得这个零件的各边尺寸如下(单位:cm): AB=3,AD=4,BC=12,CD=13,且∠DAB=90°,求出这个零件的面积.
图4 图5 师生共同分析:由AB=3,AD=4,∠DAB=90°,可以发现:若连接BD,就会得到Rt△ABD,可以利用勾股定理求出BD的长;进一步再由BD=5,BC=12,CD=13,用勾股定理的逆定理可证明△CBD是直角三角形(如图5),所以四边形ABCD的面积就分成了Rt△ABD和Rt△CBD的面积. 师生活动:教师指导学生在导学案中写出解答过程. 课堂小结 1.用勾股定理的逆定理对三角形做出准确判断,是不是直角三角形. 2.加深对勾股定理及其逆定理在生活中的应用的认识. 3.本节课主要运用了数学建模思想. 布置作业 教材第34页习题17.2第4,5,6题. 板书设计
|
初中数学人教版八年级下册17.2 勾股定理的逆定理精品ppt课件: 这是一份初中数学人教版八年级下册17.2 勾股定理的逆定理精品ppt课件,文件包含172《勾股定理的逆定理》课件pptx、172《勾股定理的逆定理》导学案doc、172《勾股定理的逆定理》教案doc等3份课件配套教学资源,其中PPT共40页, 欢迎下载使用。
人教版八年级下册17.2 勾股定理的逆定理完美版ppt课件: 这是一份人教版八年级下册17.2 勾股定理的逆定理完美版ppt课件,文件包含172勾股定理的逆定理第1课时勾股定理的逆定理pptx、RJ中学数学八年级下第十七章172勾股定理的逆定理第1课时教学详案docx等2份课件配套教学资源,其中PPT共25页, 欢迎下载使用。
八年级下册第十七章 勾股定理17.2 勾股定理的逆定理评课课件ppt: 这是一份八年级下册第十七章 勾股定理17.2 勾股定理的逆定理评课课件ppt,共12页。

