2022-2023学年山东省济南市高三上学期期中考试化学试题含解析
展开山东省济南市2022-2023学年高三上学期期中考试化学试题
学校:___________姓名:___________班级:___________考号:___________
一、单选题
1.古诗词中蕴含科学知识,下列描述错误的是
A.“五果为助,五菜为充”,果蔬中富含丰富的纤维素,对人体有益
B.“百宝都从海舶来,玻璃大镜比门排”,制作玻璃的原材料之一可用于制作光导纤维
C.“独忆飞䋈鹅毛下,非复青丝马尾垂”,鉴别丝和飞䋈可用灼烧的方法
D.“纷纷灿烂如星陨,赫赫喧豗似火攻”,烟花利用的“焰色反应”属于化学变化
【答案】D
【详解】A.果蔬中富含维生素、纤维素等对人体有益的物质,故A正确;
B.可用于制作光导纤维的二氧化硅也是制作玻璃的原材料之一,故B正确;
C.丝的主要成分是灼烧时产生烧焦羽毛气味的蛋白质,飞䋈的主要成分是灼烧时没有气味的纤维素,所以鉴别丝和飞䋈可用灼烧的方法,故C正确;
D.焰色反应是某些金属或它们的化合物在无色火焰中灼烧时使火焰呈现特征的颜色的反应,焰色反应是元素的性质,属于物理变化,故D错误;
故选D。
2.下列实验操作错误的是
A.取用金属钠时应用镊子夹取,剩余钠块需放回原试剂瓶
B.用浓硫酸干燥二氧化硫和氯化氢
C.金属钾失火时用泡沬灭火器扑灭
D.碘单质保存在广口棕色玻璃试剂瓶中
【答案】C
【详解】A.钠很活泼,易与空气中氧气和水反应,如果将钠随意丢弃容易引起火灾、爆炸等事故,因此取用金属钠时应用镊子夹取,且剩余钠块需放回原试剂瓶,故A正确;
B.浓硫酸具有吸水性,与二氧化硫、氯化氢不反应,可用浓硫酸干燥二氧化硫和氯化氢,故B正确;
C.钾是活泼金属,可与水、二氧化碳发生反应,因此金属钾失火时不能用泡沬灭火器扑灭,故C错误;
D.碘单质为固体,且见光易升华,应保存在广口棕色玻璃试剂瓶中,故D正确;
故答案选C。
3. NA代表阿伏加德罗常数的值。下列说法正确的是
A.溶液中含有的数目小于0.1NA
B.25℃,下,33.6L氢气中质子的数目为3 NA
C.质量分数为的水溶液中含有的共价键的数目为14 NA
D.铜与足量浓硝酸反应,产生气体的分子数目为0.2 NA
【答案】C
【详解】A.缺溶液的体积,无法计算0.1mol/L氯化铁中氯化铁的物质的量和含有的铁离子数目,故A错误;
B.5℃,101kPa下,气体摩尔体积大于22.4L/mol,则33.6L氢气中质子的数目小于×2×NAmol—1=3NA,故B错误;
C.甲醇和水分子中都含有共价键,则100g质量分数为64%的甲醇水溶液中含有的共价键的数目为×5×NAmol—1+×2×NAmol—1=14NA,故C正确;
D.铜与足量浓硝酸反应生成二氧化氮气体,二氧化氮会转化为四氧化二氮导致气体的物质的量减小,则6.4g铜与足量浓硝酸反应,产生气体的分子数目小于×2×NAmol—1=2NA,故D错误;
故选C。
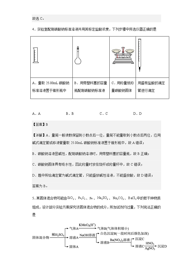
4.实验室配制碳酸钠标准溶液并用其标定盐酸浓度,下列步骤中所选仪器正确的是
A.量取25.00mL碳酸钠标准溶液置于锥形瓶中
B.用带塑料塞的容量瓶配制碳酸钠标准液
C.用称量纸称量碳酸钠固体
用盛有盐酸的滴定管进行滴定
A.A B.B C.C D.D
【答案】B
【详解】A.量筒一般读数保留到小数点后一位,量筒不能量取到小数点后两位,应用碱式滴定管或移液管量取25.00mL碳酸钠标准液置于锥形瓶中,故A错误;
B.碳酸钠溶液显碱性,配制碳酸钠溶液时,用带塑料塞的容量瓶,故B正确;
C.碳酸钠固体具有吸水性,因此称量时放在烧杯或称量杯中,故C错误;
D.题中所给滴定管为碱式滴定管,只能盛放碱性溶液,不能盛放酸,故D错误;
答案为B。
5.某固体混合物可能由、、、、、中的若干种物质组成,设计部分实验方案探究该固体混合物的成分,所加试剂均过量,下列说法正确的是
A.气体A中一定含有
B.固体中可能含有
C.该固体混合物中和至少有其中一种
D.该固体混合物一定含有、、
【答案】C
【分析】由气体A通过酸性高锰酸钾溶液气体体积缩小可知,气体A中一定含有二氧化硫,气体B可能为氢气和二氧化碳中的一种或两种,则固体混合物中一定含有亚硫酸钠和铁、碳酸钠中的一种或两种;由溶液A中加入氢氧化钠溶液生成一段时间后颜色加深的白色沉淀B可知,白色沉淀B为氢氧化亚铁,溶液A中一定含有亚铁离子,则固体混合物中氧化铁和铁至少有其中一种;由溶液B中加入硝酸钡溶液得到沉淀C和溶液C,溶液C与酸化的硝酸银溶液生成沉淀D可知,沉淀C为硫酸钡沉淀、沉淀D为氯化银沉淀,溶液B和溶液C中含有氯离子,则固体混合物中一定含有氯化钡,固体A中一定含有硫酸钡,可能含有二氧化硅。
【详解】A.由分析可知,气体A中一定含有二氧化硫,气体B可能为氢气和二氧化碳中的一种或两种,故A错误;
B.由分析可知,固体A中一定含有硫酸钡,可能含有二氧化硅,故B错误;
C.由分析可知,溶液A中一定含有亚铁离子,固体混合物中氧化铁和铁至少有其中一种,故C正确;
D.由分析可知,固体混合物中一定含有亚硫酸钠、氯化钡,可能含有碳酸钠,故D错误;
故选C。
6.下列说法错误的是
A.羊毛织品洗后易变形,与氢键有关
B.基态原子中,两种自旋状态的电子数之比为
C.键角:
D.二甲醚中杂化的原子数为2NA
【答案】D
【详解】A.羊毛织品的主要成分是蛋白质,蛋白质中含有氢键,水洗时会破坏其中的部分氢键,导致羊毛织品变形,故A正确;
B.铁元素的原子序数为26,电子排布式为1s22s22p63s23p63d64s2,由电子排布规律可知,基态原子中,两种自旋状态的电子数之比为11:15,故B正确;
C.硝酸根离子的空间构型为平面三角形,键角为120°,铵根离子的空间构型为正四面体角形,键角为109°28',氨分子的空间构型为三角锥形,键角为107°18',白磷分子的空间构型为正四面体形键角为60°,则五种微粒的键角大小顺序为,故C正确;
D.二甲醚中碳原子和氧原子的杂化方式都为sp3杂化,则46g二甲醚中sp3杂化的原子数为×3×NAmol—1=3NA,故D错误;
故选D。
7.电镀污泥(包含Ni2+、Ca2+、Fe3+、Al3+等金属阳离子)对环境污染极大,是典型危险废弃物。如图是从电镀污泥中提取镍的工艺流程。下列说法正确的是
A.“氨浸”时,为提高浸取速率,需在加热条件下进行
B.“浸出液”水层中主要成分是含铝微粒
C.加入盐酸的步骤为反萃取,该过程是物理变化
D.加入沉淀剂后获得水层可以经过滤、洗涤、干燥、灼烧后进行“还原”
【答案】D
【分析】电镀污泥(包含Ni2+、Ca2+、Fe3+、Al3+等金属阳离子)中加入碳酸铵、氨水进行氨浸,Ca2+、Fe3+、Al3+都转化为沉淀;浸出液中加入丁二酮肟,将镍转化为配合物,再加氯仿进行萃取,含镍配合物进入氯仿层,氯仿层加入盐酸进行反萃取,生成NiCl2进行水层;加入沉淀剂,经过滤、洗涤、干燥、灼烧、还原,可得到粗镍。
【详解】A.“氨浸”时,由于氨水易挥发,所以不能在加热条件下进行,A不正确;
B.加入碳酸铵、氨水进行氨浸,Al3+转化为沉淀,则“浸出液”水层中不含铝微粒,B不正确;
C.由分析可知,加入盐酸的步骤为反萃取,含镍配合物转化为NiCl2,该过程发生化学变化,C不正确;
D.在含Ni2+的水层中加入沉淀剂,镍转化为沉淀,经过滤、洗涤、干燥、灼烧后进行“还原”,便可获得粗镍,D正确;
故选D。
8.基于硫化学的金属硫电池是有望替代当前锂离子电池技术,满足人类社会快速增长的能源需求,该电池的结构及原理如图所示。下列有关叙述正确的是
A.该电池可采用含的水溶液或有机物为电解质溶液
B.放电时,电子的移动方向:电极a→电极b→隔膜→电极a
C.充电时,正极区可能发生的反应有
D.充电时,电路中转移时,负极质量减少78g
【答案】C
【分析】该装置的电化学装置,根据原电池工作原理,K电极为负极,b电极为正极,据此分析;
【详解】A.该装置为电化学装置,金属钾作负极,金属钾是活泼金属,能与水发生反应,因此电解质溶液不能是水溶液,故A错误;
B.放电属于电化学,根据原电池工作原理,电子从负极经外电路流向正极,即电子从电极a→灯泡→电极b,电池内部没有电子通过,故B错误;
C.充电电池充电时,电池正极接电源正极,电池负极接电源负极,充电时,电池正极上失去电子,化合价升高,根据装置图可知,正极反应式为xK2S3-(2x-6)e-=3S+2xK+,故C正确;
D.充电时,负极(阴极)反应式为K++e-=K,电路中转移2mole-,生成2molK,负极质量增重2mol×39g/mol=78g,故D错误;
答案为C。
9.钴(Co)使某析氧反应催化剂中流失Fe的自修复机理如图。下列说法错误的是
A.是自修复反应中的中间体
B.维持相对稳定的有助于催化析氧和自修复的进行
C.自修复反应的方程式为
D.图中所示物质之间的转化中有3种元素化合价发生变化
【答案】A
【详解】A.由图可知, CoOOH参与反应,在后面的反应中生成,属于催化剂,而不是中间产物,A错误;
B.Fe(OH)2、钴的化合物CoOOH都能与酸反应,所以维持相对稳定的pH有助于催化析氧和自修复的进行,B正确;
C.由图可知,自修复反应中CoOOH与Fe(OH)2反应生成FeOOH与Co(OH)2,反应的方程式为:CoOOH+Fe(OH)2═FeOOH+Co(OH)2,C正确;
D.图中所示物质之间的转化中,O、Fe和Co三种元素的化合价发生了变化,D正确;
故答案为:A。
10.下列实验操作规范且能达到实验目的的是
A.制备氢氧化亚铁
B.测定中和反应的反应热
C.制备氧气
D.探究氧化性:
A.A B.B C.C D.D
【答案】D
【详解】A.四氯化碳的密度大于水的密度,分层后,四氯化碳在FeSO4溶液下层,不能隔绝空气,应选用苯、植物油等,故A错误;
B.大小烧杯口应相平,以减少热量损失,温度计的水银球不能接触烧杯的底部,因此该装置不能测定中和反应的反应热,故B错误;
C.过氧化钠为粉末,不是块状,因此过氧化钠与水反应制备氧气,不能选用此装置,故C错误;
D.利用高锰酸钾溶液的强氧化性,将HCl氧化成黄绿色的Cl2,氯气通入KI溶液中,溶液由无色变为棕黄色,说明发生Cl2+2I-=2Cl-+I2,得出Cl2的氧化性强于碘单质,从而推出氧化性KMnO4>Cl2>I2,故D正确;
答案为D。
11.为完成下列各组实验,所选玻璃仪器和试剂均准确、完整的是(不考虑存放试剂的容器)
实验目的
玻璃仪器
试剂
A
食盐的精制
烧杯、玻璃棒、试管、胶头滴管、酒精灯
粗盐(含、、)、溶液、溶液、溶液、蒸馏水、盐酸
B
除去溶液中
试管、烧杯、漏斗、玻璃棒、胶头滴管
溶液、
C
实验室制备乙烯
酒精灯、蒸馏烧瓶、温度计、导气管、胶头滴管、水槽
浓硫酸、乙醇、碎瓷片、水
D
从溴的四氯化碳溶液中提取溴
分液漏斗、烧杯、胶头滴管
溴的四氯化碳溶液
A.A B.B C.C D.D
【答案】C
【详解】A.食盐精制的步骤是加入除杂试剂→过滤→加入稀盐酸,过滤需要(普通)漏斗、铁架台、玻璃棒、烧杯,题中缺少(普通)漏斗,不能完成该实验,故A错误;
B.先加氧化剂H2O2,将Fe2+氧化成Fe3+,然后再加入CuO调节pH,使Fe3+以氢氧化铁沉淀出来,不能完成该实验,故B错误;
C.实验室制备乙烯,乙醇与浓硫酸加热到170℃左右产生乙烯,需要圆底烧瓶或蒸馏烧瓶、温度计,然后用排水法收集,所给仪器、药品均正确,故C正确;
D.从溴的四氯化碳溶液中提取溴,采用蒸馏方法,仪器有蒸馏烧瓶、冷凝管、牛角管、锥形瓶、酒精灯等,题中所给仪器不正确,故D错误;
答案为C。
12.短周期元素X、Y、Z、W、Q的原子序数依次增大,Q单质暗处遇发生爆炸,由上述五种元素形成的化合物结构如图所示。下列说法错误的是
A.原子半径:
B.最高价氧化物对应水化物的酸性:
C.氢化物的沸点:
D.同周期中第一电离能小于W的元素有5种
【答案】C
【分析】短周期元素X、Y、Z、W、Q的原子序数依次增大,Q单质暗处遇氢气发生爆炸,则Q为F元素;由阴离子的结构可知,Y为B元素;由阳离子结构中X、Z、W形成的共价键分别为1、4、3可知,X为H元素、Z为C元素、W为N元素。
【详解】A.同周期元素,从左到右原子半径依次减小,则硼、碳、氮、氟四种原子的原子半径依次减小,故A正确;
B.同周期元素,从左到右原子元素的非金属性依次增强,最高价氧化物对应水化物的酸性依次增强,则硼酸、碳酸、硝酸的酸性依次增强,故B正确;
C.碳元素的氢化物属于烃,固态烃和液态烃的沸点高于氨气和氟化氢,故C错误;
D.同周期元素,从左到右第一电离能呈增大趋势,氮原子的2p轨道为稳定的半充满结构,元素的第一电离能大于相邻元素,则第二周期中第一电离能小于氮元素的元素有锂、铍、硼、碳、氧,共5种,故D正确;
故选C。
13.膜法分离CO2是最具有发展前景的CO2分离方法之一,下图是从烟气中分离CO2的原理示意图。下列分析错误的是
A.电解质溶液中的移向极
B.极与极消耗和生成的物质的量之比为
C.溶液中和的物质的量均保持不变
D.理论上,每分离,电路中通过电子
【答案】D
【分析】由图可知,M极R生成RH2,碳元素价态下降,故M极为阴极,电极反应式为R+2e-+2H2O=RH2+2OH-,烟气中CO2通过膜电极与生成的氢氧根离子反应生成,a为负极,b为正极,N极为阳极,电极反应式为RH2-2e-=R+2H+,溶液中与氢离子反应生成CO2,CO2通过膜电极从出口2排出,据此分析解题。
【详解】A.由分析可知,M为阴极,N为阳极,电解池中阳离子流向阴极,阴离子流向阳极,故电解质溶液中的移向极,A正确;
B.由分析可知,极电极反应式为R+2e-+2H2O=RH2+2OH-,烟气中CO2通过膜电极与生成的氢氧根离子反应生成,即OH-+CO2=,N极电极反应式为RH2-2e-=R+2H+,溶液中与氢离子反应生成CO2,极H++=H2O+CO2↑,根据电子守恒可知M极与极消耗和生成的物质的量之比为,B正确;
C.由B项分析可知,溶液中生成和消耗的和的物质的量相等,故电解过程中溶液中二者的物质的量均保持不变,C正确;
D.N极为阳极,电极反应式为RH2-2e-=R+2H+,溶液中+H+=CO2↑+H2O,理论上,每分离1molCO2,电路中通过1mol电子,D错误;
故答案为:D。
二、多选题
14.以铬铁矿(,含、氧化物等杂质)制备的工艺流程如图。已知:焙烧时转化为,、氧化物转化为可溶性钠盐。下列说法正确的是
A.“滤渣1”的主要成分为
B.为简化操作,加入足量的稀硫酸可将“中和”与“酸化”合并
C.“母液”最适宜返回“酸化”步骤循环利用
D.“焙烧”中可用烧碱或小苏打代替纯碱
【答案】CD
【分析】焙烧中发生4FeCr2O4+8Na2CO3+7O28Na2CrO4+2Fe2O3+8CO2、Al2O3+Na2CO32NaAlO2+CO2、SiO2+Na2CO3Na2SiO3+CO2,加水溶解,滤渣1为Fe2O3,滤液中含有Na2CrO4、NaAlO2、Na2SiO3,加入硫酸中和,NaAlO2与硫酸反应生成氢氧化铝沉淀,硅酸钠与硫酸反应生成硅酸沉淀,CrO溶液中存在2CrO+2H+Cr2O+H2O,酸化过程中CrO转化成Cr2O,然后蒸发结晶、冷却结晶得到产品,据此分析;
【详解】A.根据上述分析,滤渣1为Fe2O3,故A错误;
B.根据上述分析,“中和步骤”中得到沉淀为Al(OH)3、H2SiO3,氢氧化铝为两性氢氧化物,加入过量硫酸,氢氧化铝溶解,得到硫酸铝,得到产品不纯,因此两步不能合并,故B错误;
C.“母液”中含有硫酸、Na2Cr2O7,为了避免Cr的损失,“母液”最适宜返回“酸化”步骤循环利用,故C正确;
D.小苏打为NaHCO3,碳酸氢钠不稳定受热易分解为Na2CO3,小苏打可以代替碳酸钠,氧化铝为两性氧化物,二氧化硅为酸性氧化物,与烧碱反应生成可溶的偏铝酸钠和硅酸钠,焙烧时FeCr2O4转化成Na2CrO4,因此小苏打、烧碱可以代替纯碱,故D正确;
答案为CD。
15.下列离子方程式正确的是
A.用次氯酸钠溶液吸收少量二氧化硫气体:
B.少量草酸溶液加入到酸性高锰酸钾溶液中:
C.向溶液中加入溶液得到沉淀的化学式可以表示为,则发生的离子方程式为
D.用酸性重铬酸钾溶液测定白酒中乙醇的含量:
【答案】CD
【详解】A.用次氯酸钠溶液吸收少量二氧化硫气体,发生氧化还原反应,生成氯化钠和硫酸,硫酸与过量的次氯酸钠反应生成次氯酸等,则离子方程式为:,A不正确;
B.草酸为弱酸,不能拆成离子形式,少量草酸溶液加入到酸性高锰酸钾溶液中,发生反应生成Mn2+、CO2等,离子方程式为:,B不正确;
C.向溶液中加入溶液得到沉淀的化学式可以表示为,则一部分Zn2+与反应生成ZnCO3、CO2和水,一部分Zn2+与发生双水解反应,生成Zn(OH)2、CO2和水,则发生的离子方程式为,C正确;
D.用酸性重铬酸钾溶液测定白酒中乙醇的含量,被还原为Cr3+,乙醇被氧化为CH3COOH,发生反应的离子方程式为:,D正确;
故选CD。
三、工业流程题
16.工业上用氟磷灰石[Ca5F(PO4)3]制白磷(P4)的简略流程图如下:
部分物质的相关性质(数据)如下:
物质
熔点/℃
沸点/℃
溶解性
部分化学性质
白磷(P4)
44
难溶于水
着火点低,在空气中易自燃
微溶于水
有强还原性,在空气中易自燃
易水解,生成和
部分物质的电离平衡常数:
回答下列问题:
(1)氟磷灰石中磷的化合价为_______。
(2)实验室中的白磷通常保存在_______中,“冷凝塔1”中白磷呈_______态。
(3)“炉料”的成分是二氧化硅、过量焦炭和氟磷灰石的混合物,高温反应生成(炉渣)、白磷、以及另一种气体,“电炉”中发生该反应的化学方程式为_______。
(4)尾气中含有、、和。“洗气装置1”可除去、及_______(填化学式,下同),除去的离子反应方程式为_______;“洗气装置2”可除去_______。
(5)用10吨含磷量(以计)为40%的氟磷灰石矿生产白磷,若生产过程中磷的损耗为,则可制得白磷_______吨。(保留3位有效数字)
【答案】(1)+5
(2) 冷水 液
(3)
(4)
(5)
【分析】“炉料”的成分是二氧化硅、过量焦炭和氟磷灰石的混合物,“炉料”在电炉中灼烧高温反应生成(炉渣)、白磷、以及CO,分离出炉渣哦,气体通过“电沉降槽”,在“冷凝塔1”中得到液态白磷,冷凝塔2,得到固体白磷,尾气通过洗气装置1,、被碱性液体碳酸钠吸收,具有还原性,被洗气装置2中的漂白粉液体吸收。
【详解】(1)其中Ca为+2价,F为-1价,O为-2价,根据化合物中化合价代数和为0 可得,磷的化合价为+5,故答案为:+5;
(2)根据表中信息可知白磷着火点比较低,难溶于水,易发生自燃,实验室中的白磷通常保存在冷水中;白磷熔点是44℃,“冷凝塔1”温度是70℃,故白磷呈液态,故答案为:冷水;液态;
(3)“炉料”的成分是二氧化硅、过量焦炭和氟磷灰石的混合物,高温反应生成(炉渣)、白磷、以及另一种气体,焦炭过量,根据元素守恒可知另一种气体是CO,则反应的化学方程式为,故答案为:;
(4)尾气中含有和,“洗气装置1”是碱性的碳酸钠溶液,可除去酸性气体,碳酸钠可以吸收,除去的离子反应方程式为; 具有还原性,被洗气装置2中的漂白粉溶液吸收,故答案为: ;;;
(5)用10吨含磷量(以计)为的氟磷灰石矿生产白磷,若生产过程中磷的损耗为,可制得白磷,故答案为:。
17.一种湿化学氧化法合成高铁酸钾(K2FeO4)的工艺流程如下:
实验室可利用如图所示装置制取K2FeO4 (夹持装置略):
已知:K2FeO4可溶于水,在0~5℃的强碱性溶液中较稳定,酸性、弱碱性时易与水反应。
回答下列问题:
(1)用高锰酸钾固体与浓盐酸通过装置A制氯气时,盛放高锰酸钾的仪器名称为_______,装置C中的试剂为_______。
(2)上述装置存在一处缺陷,会导致K2FeO4产率降低,改进的方法是_______。
(3)装置B中首先制备KClO,然后在剧烈搅拌下将90%的Fe(NO3)3分批加入装置B中,充分反应可得K2FeO4溶液,该反应的化学方程式为_______;为了更好地析出K2FeO4,“冷却结晶”时继续补加适量的KOH,作用是_______。
(4)流程中“洗涤、干燥”时用无水乙醇洗涤,主要原因是_______。
(5)对制得的产品进行定量分析时发生的反应有:
称取2.0g制得的K2FeO4产品溶于适量KOH溶液中,加入足量KCrO2,充分反应后过滤,将滤液转移到250mL容量瓶定容。取25.00mL定容后的溶液于锥形瓶,加入稀硫酸酸化,滴加几滴二苯胺磺酸钠做指示剂,用0.1mol∙L-1 (NH4)2FeSO4标准溶液滴定,终点由紫色变为绿色,重复操作2次,平均消耗(NH4)2FeSO4溶液的体积为26.00mL。则标准液应选用_______(填“酸式”或“碱式”)滴定管盛放,该K2FeO4样品的纯度为_______%。
【答案】(1) 蒸馏烧瓶 NaOH溶液
(2)在A与B之间加一个盛有饱和食盐水的洗气瓶
(3) 2Fe(NO3)3+3KClO+10KOH =2K2FeO4+3KCl+6KNO3+5H2O K2FeO4在强碱性溶液中较稳定(或防止K2FeO4水解),同时利用同离子效应,K+浓度增大可以降低K2FeO4的溶解度
(4)减少K2FeO4的溶解损失(或防止K2FeO4与水反应),且乙醇易挥发,可以带走产品表面水分)
(5) 酸式 85.8
【分析】Cl2与过量KOH溶液反应制取KClO浓溶液,然后加入Fe(NO3)3溶液,制得K2FeO4溶液;将溶液冷却结晶、过滤、提纯,再进行洗涤、干燥,便可获得K2FeO4晶体。
【详解】(1)用高锰酸钾固体与浓盐酸通过装置A制氯气时,盛放高锰酸钾的仪器带有支管,则名称为蒸馏烧瓶,装置C中的试剂用于吸收Cl2尾气,则可为:NaOH溶液。答案为:蒸馏烧瓶;NaOH溶液;
(2)制得的Cl2中混有浓盐酸挥发出的HCl气体,会中和NaOH,导致K2FeO4产率降低,改进的方法是:在A与B之间加一个盛有饱和食盐水的洗气瓶。答案为:在A与B之间加一个盛有饱和食盐水的洗气瓶;
(3)在KOH溶液中,KClO将90%的Fe(NO3)3氧化,生成K2FeO4及KCl、KNO3,该反应的化学方程式为:2Fe(NO3)3+3KClO+10KOH =2K2FeO4+3KCl+6KNO3+5H2O;“冷却结晶”时补加适量的KOH,一方面可保持溶液的强碱性,另一方面可增大溶液中c(K+),有利于K2FeO4的结晶析出,则作用是:K2FeO4在强碱性溶液中较稳定(或防止K2FeO4水解),同时利用同离子效应,K+浓度增大可以降低K2FeO4的溶解度。答案为:2Fe(NO3)3+3KClO+10KOH =2K2FeO4+3KCl+6KNO3+5H2O;K2FeO4在强碱性溶液中较稳定(或防止K2FeO4水解),同时利用同离子效应,K+浓度增大可以降低K2FeO4的溶解度;
(4)流程中“洗涤、干燥”时,若用水洗,一方面会引起溶液碱性减弱,另一方面会造成K2FeO4的溶解,同时也有利于后续干燥操作,所以用无水乙醇洗涤,主要原因是:减少K2FeO4的溶解损失(或防止K2FeO4与水反应),且乙醇易挥发,可以带走产品表面水分)。答案为:减少K2FeO4的溶解损失(或防止K2FeO4与水反应),且乙醇易挥发,可以带走产品表面水分);
(5)由发生的离子反应,可建立如下关系式:K2FeO4——3(NH4)2FeSO4,从配制的250mL溶液中取出25.00mL,用0.1mol∙L-1 (NH4)2FeSO4标准溶液滴定,平均消耗(NH4)2FeSO4溶液的体积为26.00mL,(NH4)2FeSO4为强酸弱碱盐,溶液呈酸性,会腐蚀橡胶,则标准液应选用酸式滴定管盛放,该K2FeO4样品的纯度为=85.8%。答案为:酸式;85.8。
【点睛】K2FeO4在弱碱性或中性溶液中易发生分解,所以在K2FeO4存在的环境中,应确保溶液具有较强的碱性。
18.某课题组对含钴高炉渣(主要成分有、、、、、)资源化综合处理的流程如下:
回答下列问题:
(1)“研磨”的目的为_______;物质是_______(填化学式)。
(2)参与“酸浸”的化学方程式为_______。滤渣Ⅰ的主要成分是_______(填化学式)。
(3)“中和沉淀”中,生成高效净水剂黄钠铁矾[]存在于滤渣Ⅱ中。该过程的离子方程式为_______。在实验室中,向固体中加入等体积的溶液和_______溶液,使其恰好完全反应,经蒸发浓缩、冷却结晶、过滤、洗涤、干燥得到黄钠铁矾。
(4)滤液③中的铝元素恰好完全转化为沉淀的为_______。{通常认为溶液中离子浓度小于为沉淀完全;;}
(5)经充分焙烧质量减少,则获得的质量为_______t。
【答案】(1) 减小炉渣粒径,增大接触面积,加快反应速率,提高炉渣利用率
(2) 、
(3) 0.75
(4)8.38
(5)2.41
【分析】高炉渣经研磨磁选,得到磁性氧化物;加入硫酸后、、、转化为相应的盐,还原为,滤渣Ⅰ主要为和;加入,促进和水解,生成和沉淀,滤渣Ⅱ主要为和,加入过量NaOH,转化为,滤液③溶质含,通入得到;滤液②中含,加入草酸铵得到;
【详解】(1)研磨使颗粒物减小炉渣粒径,增大接触面积,加快反应速率,提高炉渣利用率;具有磁性,磁选时被分离出来,故填减小炉渣粒径,增大接触面积,加快反应速率,提高炉渣利用率、;
(2)在酸性条件下与反应的化学方程式为,加入硫酸后不反应,与硫酸生成,故填、、;
(3)根据题意,加入碳酸氢钠,生成高效净水剂黄钠铁矾[]的反应为;根据反应方程式,设体积为1L,则1L溶液含的物质的量为,恰好反应消耗物质的量为,浓度为,故填,0.75;
(4)根据反应,,当时恰好沉淀,则,pH=8.38,故填8.38;
(5)焙烧时发生反应,质量减少2t,设生成的质量为xt,则
可得,解得,故填2.41。
四、结构与性质
19.大部分非金属元素分布在元素周期表的p区,非金属元素数量虽少,却构成了丰富的物质世界。回答下列问题:
(1)基态原子的价电子排布式为_______,、、的沸点由高到低的顺序依次为_______。
(2)超强酸“魔酸”是五氟化锑(SbF5))和氟磺酸(HSO3F)的混合物,与的结构如图:
中键的键角的度数分别为_______,中所含元素电负性由大到小的顺序是_______。
(3)苯()和吡啶()结构相似,均具有芳香性。分子中的离域键可用符号表示,其中m代表参与形成离域键的原子数,n代表参与形成离域键的电子数(如苯分子中的离域键可表示为,则中的离域键可表示为_______,N原子采用杂化_______。
(4)晶体有明显的金属性,是一种合金。的晶体结构如图所示,六方晶胞底边长为、高为。晶胞中的分数坐标(,,)。
原子的配位数_______,晶胞中的分数坐标_______,晶胞密度为_______。
【答案】(1)
(2) 90°、120°、180°
(3)
(4) 6 (,,)
【详解】(1)Cl元素位于第三周期ⅦA族,价电子排布式为3s23p5;HF、HCl、HBr均为分子晶体,HF分子间存在氢键,HCl、HBr不存在分子间氢键,三种物质中沸点最高的是HF,HBr的相对分子质量大于HCl,HBr沸点高于HCl,三种物质沸点由高到低的顺序是HF>HBr>HCl;故答案为:3s23p5;HF>HBr>HCl;
(2)SbF5的空间构型为三角双锥形,题中存在三个F-Sb-F键角,如图所示:,红线表示键角为180°,蓝线表示的键角为90°,紫线表示的键角为120°;HSO3F中含有电负性由大到小的顺序是F>O>S>H;故答案为90°、120°、180°;F>O>S>H;
(3)根据结构简式,C、N杂化类型为sp2杂化,空间构型为平面形,C原子形成三个σ键,各有1个未成对电子,N形成2个σ键,2个未成对电子,其中有1个未成对电子垂直这个平面,因此离域π键可表示为;故答案为;sp2杂化;
(4)以上底面面心的Ni原子为例,周围的紧邻As原子数目为6;从结构中取出,A的坐标为(,,),B的坐标为(,,);分析,Ni位于顶点和棱上,个数为=2,As位于体内,个数为2,质量为,体积为a×a×c×sin60°pm3=a2c×10-30cm3,则密度为g/cm3= g/cm3,每个六方晶胞有3个,则晶胞的密度为g/cm3;故答案为:6;(,,);。
五、实验题
20.某小组利用数字化实验模拟制备并探究其相关性质。
Ⅰ.模拟制备装置如图:打开右瓶上方空气过滤器的气阀(平衡压强,便于溶液能够进入右瓶);然后,依次打开鲁尔阀、推动注射器,将注射器中的溶液加入左瓶的溶液中,促使左瓶中的溶液流入右瓶;当右瓶中明显有白色沉淀生成时,停止加液,依次关闭鲁尔阀、关闭右瓶上方的空气过滤器的气阀、打开左瓶上方的空气过滤器的气阀。
(1)实验证明制备最佳是6~8,采用代替、氨水代替溶液效果更好的原因是_______,的作用是_______。
Ⅱ.探究原材料的相关性质。向蒸馏水中加入晶体搅拌以加快溶解,用溶解氧传感器测定液体中溶解氧浓度随时间的变化,点时加入溶液所得曲线如图。
(2)对比ab、bc段溶解氧的消耗速率,可以得出什么结论_______。
(3)已知:在时溶液中,被氧化成的过程中会产生,且降低量大于增加量,几乎不变,用总离子方程式说明原因_______,检验反应后的溶液中是否存在,可以选择的试剂是_______。
A.溶液 B. C. D.邻二氮菲
Ⅲ.用铈量法测定市售中(III)的含量。
实验步骤如下:
①取一定量产品溶于稀硫酸中,取待测液,以二苯胺磺酸钠作指示剂,用cmol/L硫酸铈标准溶液进行滴定可得出的含量,终点时消耗硫酸铈标准溶液,原理如下:。
②取待测液,溶液中的在盐酸介质中用还原成,再用氧化过量的: , 。
(4)重复①的滴定过程,终点时消耗硫酸铈标准溶液,待测液中c(Fe3+)=_______(用含、、的式子表示);若②中加入的氯化亚锡不足,则测得的含量_______,若没有加入氯化高汞,则测得的含量_______。(填“偏高”、“偏低”或“无影响”)
【答案】(1) 氨水是弱碱,氨水中的NH3·H2O与溶液中的可直接形成缓冲溶液,容易控制pH 利用与溶液和装置中的氧气反应(),以减弱反应环境的氧化性
(2)碱性条件下,更易被氧化
(3)
(4) 偏低 偏高
【分析】由题意可知,该实验的实验目的是利用硫酸亚铁溶液制备氢氧化亚铁沉淀并探究氢氧化亚铁相关性质。
【详解】(1)氢氧化钠是强碱,在溶液完全电离,选用氢氧化钠溶液制备氢氧化亚铁不易控制溶液pH在6~8的范围内,氨水是弱碱,氨水中的一水合氨与硫酸亚铁铵溶液中的铵根离子可直接形成缓冲溶液,容易控制pH在6~8的范围内,所以采用硫酸亚铁铵代替硫酸亚铁、氨水代替氢氧化钠溶液制备氢氧化亚铁的效果更好;氢氧化亚铁的还原性强,易被装置中和溶液中溶解的氧气氧化,实验时加入亚硫酸钠溶液可以与装置中和溶液中溶解的氧气反应,减弱反应环境的氧化性,防止氢氧化亚铁被氧化,故答案为:氨水是弱碱,氨水中的NH3·H2O与溶液中的可直接形成缓冲溶液,容易控制pH;利用与溶液和装置中的氧气反应(),以减弱反应环境的氧化性;
(2)硫酸亚铁是强酸弱碱盐,在溶液中水解使溶液呈酸性,由图可知,ab段溶液中溶解氧浓度缓慢减小,说明硫酸亚铁溶液中亚铁离子在酸性条件下能被溶解的氧气氧化,b点加入氢氧化钠溶液后,bc段溶解氧的浓度极速减小,说明硫酸亚铁溶液中亚铁离子在碱性条件下更易被溶解的氧气氧化,所以由ab、bc段溶解氧的消耗速率变化可知,硫酸亚铁溶液中亚铁离子在碱性条件下的氧化速率快于酸性条件下的氧化速率,亚铁离子在碱性条件下更易被溶解的氧气氧化,故答案为:碱性条件下,更易被氧化;
(3)由题意可知,在pH≈4时溶液中,亚铁离子被氧气氧化生成碱式氧化铁和铁离子,反应的离子方程式为,溶液中的亚铁离子能与铁氰化钾溶液反应生成蓝色沉淀,能与邻二氮菲溶液反应得到桔红色的配合物,与硫氰化钾溶液不反应,反应后的溶液中加入氢氧化钠溶液,不能观察到白色沉淀生成,所以应选择铁氰化钾溶液或邻二氮菲溶液检验反应后的溶液中是否存在亚铁离子,故选BD,故答案为:;BD;
(4)由题意可知,①的滴定过程是测定溶液中亚铁离子的物质的量,重复①的滴定过程是测定溶液中铁离子和亚铁离子的物质的量之和,则溶液中铁离子的物质的量为cmol/L×10—3(V2−V1)L,待测液中铁离子的浓度为=g/L;若②中加入的氯化亚锡不足会使重复①的滴定过程所测V2偏小,导致所测铁离子的含量偏低;若没有加入氯化高汞会使重复①的滴定过程所测V2偏大,导致所测铁离子的含量偏高,故答案为:;偏低;偏高。
2022-2023学年山东省济南市章丘区高三上学期诊断性测试化学试题(word版): 这是一份2022-2023学年山东省济南市章丘区高三上学期诊断性测试化学试题(word版),共13页。试卷主要包含了本试卷主要考试内容,可能用到的相对原子质量,锂-氟化碳,化学创造美好生活等内容,欢迎下载使用。
2022-2023学年山东省济南市章丘区高三上学期诊断性测试化学试题(PDF版): 这是一份2022-2023学年山东省济南市章丘区高三上学期诊断性测试化学试题(PDF版),共13页。
2022-2023学年山东省济南市章丘区高三上学期诊断性测试化学试题含解析: 这是一份2022-2023学年山东省济南市章丘区高三上学期诊断性测试化学试题含解析,共26页。试卷主要包含了单选题,多选题,填空题,实验题,工业流程题等内容,欢迎下载使用。

