- 第06讲 有理数的乘方及有理数运算技巧(原卷+解析)-2022-2023学年七年级数学上册常考点(数学思想+解题技巧+专项突破+精准提升)(人教版) 试卷 5 次下载
- 第05讲 有理数的加减乘除四则运算(原卷+解析)-2022-2023学年七年级数学上册常考点(数学思想+解题技巧+专项突破+精准提升)(人教版) 试卷 5 次下载
- 第04讲 有理数的五大概念(原卷+解析)-2022-2023学年七年级数学上册常考点(数学思想+解题技巧+专项突破+精准提升)(人教版) 试卷 5 次下载
- 第03讲 用数形结合思想解决与数轴有关的问题(原卷+解析)-2022-2023学年七年级数学上册常考点(数学思想+解题技巧+专项突破+精准提升)(人教版) 试卷 6 次下载
- 第01讲 绝对值的重难点突破(原卷+解析)-2022-2023学年七年级数学上册常考点(数学思想+解题技巧+专项突破+精准提升)(人教版) 试卷 8 次下载
第02讲 数轴核心考点归纳(原卷+解析)-2022-2023学年七年级数学上册常考点(数学思想+解题技巧+专项突破+精准提升)(人教版)
展开综合性强,适合尖子生日常训练或期末整体复习
第2讲 数轴核心考点归纳(解析版)
第一部分 典例剖析+针对训练
模块一 数轴与点
题型一 数轴上点的平移
典例1(2022•宁德模拟)在数轴上,点A在点B的左侧,分别表示数a和数b,将点B向左平移4个单位长度得到点C.若C是AB的中点,则a,b的数量关系是 .
思路引领:利用两点间的距离公式推导即可.
解:∵将点B向左平移4个单位长度得到点C,
∴C点表示的数就是b﹣4,
∵C是AB的中点,
∴b﹣4=a+b2,
∴b﹣a=8.
故答案为:b﹣a=8.
解题秘籍:本题考查的是数轴上中点的公式,解题的关键是熟练掌握中点公式,即两个点的平均数.
针对训练1
1.(2021秋•镇江期末)数轴上点A表示的数是﹣4,将点A在数轴上平移5个单位长度得到点B.则点B表示的数是 .
思路引领:数轴上点的平移,根据左减右加的方法,即可得出答案.
解:如果向右平移5个单位长度,则﹣4+5=1,
如果向左平移5个单位长度,则﹣4﹣5=﹣9,
故答案为:1或﹣9.
解题秘籍:本题考查数轴上的点平移法则,理解左减右加是解题关键.
题型二 数轴上两点的距离
典例2(2020秋•赤壁市校级月考)我们知道数轴上点A,B分别表示数a,b,那么点A,B之间的距离AB=|a﹣b|.
回答下列问题:
(1)数轴上,表示3的点与表示5的点距离是 ;表示﹣2的点与表示﹣6的点距离是 .
(2)若数轴上的点A表示的数为x,点B表示的数为﹣1,则A,B两点的距离可以表示为 .
(3)若数轴上的点A表示的数为x,点B表示的数为3,A,B的距离是5,则x= .
(4)已知数轴上A,B两点之间的距离为1,点A到原点的距离为3,则点B表示的数是 .
(5)当代数式|x+1|+|x﹣2|取最小值时,相应的x的取值范围是 .
思路引领:(1)根据数轴上A、B两点之间的距离AB=|a﹣b|=|b﹣a|的表达式计算出绝对值;
(2)根据数轴上A、B两点之间的距离AB=|a﹣b|=|b﹣a|的表达式计算出绝对值;
(3)根据点A,B之间的距离AB=|a﹣b|列方程求解即可;
(4)先求出点A表示的数,再根据点A,B之间的距离AB=|a﹣b|列方程求解即可;
(5)要去掉绝对值符号,需要抓住已知点在数轴上进行分段讨论,写出去绝对值后的表达式讨论计算即可.
解:(1)根据题意知3和5的两点之间的距离可表示为:|3﹣5|=2;数﹣2和﹣6的两点之间的距离|﹣2﹣(﹣6)|=4;
故答案为2,4;
(2)数轴上A、B两点间的距离可以表示为|x﹣(﹣1)|=|x+1|,
故答案为:|x+1|;
(3)由距离公式可得,|x﹣3|=5,
解得,x=8或﹣2,
故答案为:8或﹣2;
(4)∵点A到原点的距离为3,
∵点A表示的数为3或﹣3,
设点B表示的数为m,则有:
|m﹣3|=1或|m+3|=1,
解得,m=±2或±4,即点B表示的数为±2或±4,
故答案为:±2或±4;
(5)在数轴上|x+1|+|x﹣2|的几何意义是:表示有理数x的点到﹣1及到2的距离之和,所以当﹣1≤x≤2时,它的最小值为3,
故答案为:﹣1≤x≤2.
解题秘籍:本题考查的是数轴上两点之间的距离和数的绝对值计算之间的关系,去掉绝对值之后代数式的表达是解题的关键,解此类题目要学会分区间讨论和数形结合的思想方法.
针对训练2
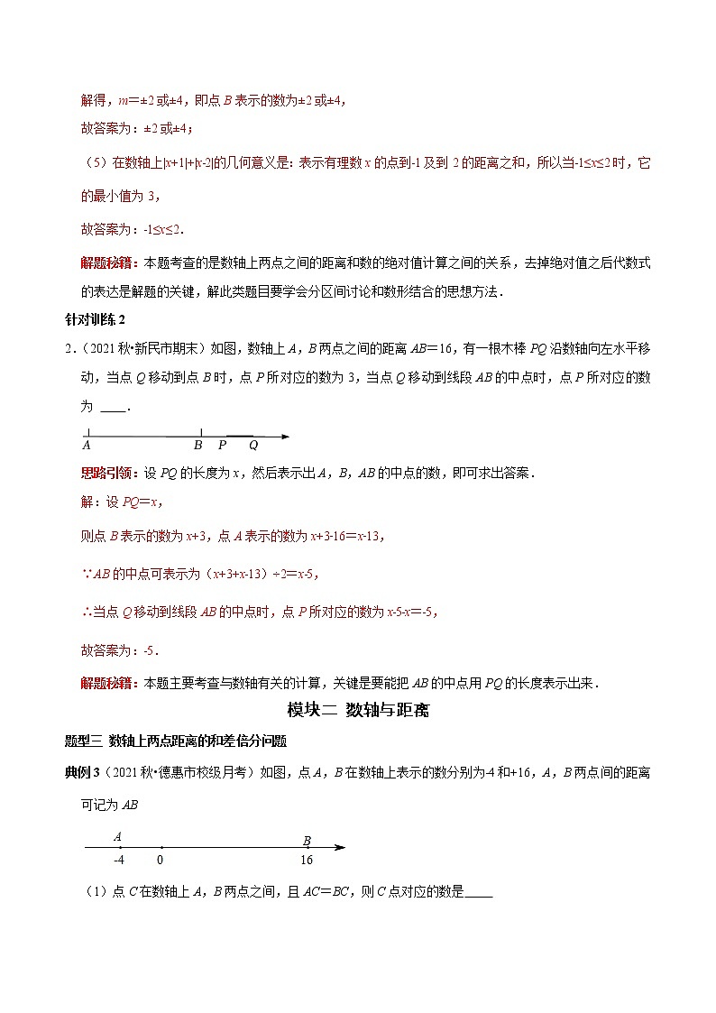
2.(2021秋•新民市期末)如图,数轴上A,B两点之间的距离AB=16,有一根木棒PQ沿数轴向左水平移动,当点Q移动到点B时,点P所对应的数为3,当点Q移动到线段AB的中点时,点P所对应的数为 .
思路引领:设PQ的长度为x,然后表示出A,B,AB的中点的数,即可求出答案.
解:设PQ=x,
则点B表示的数为x+3,点A表示的数为x+3﹣16=x﹣13,
∵AB的中点可表示为(x+3+x﹣13)÷2=x﹣5,
∴当点Q移动到线段AB的中点时,点P所对应的数为x﹣5﹣x=﹣5,
故答案为:﹣5.
解题秘籍:本题主要考查与数轴有关的计算,关键是要能把AB的中点用PQ的长度表示出来.
模块二 数轴与距离
题型三 数轴上两点距离的和差倍分问题
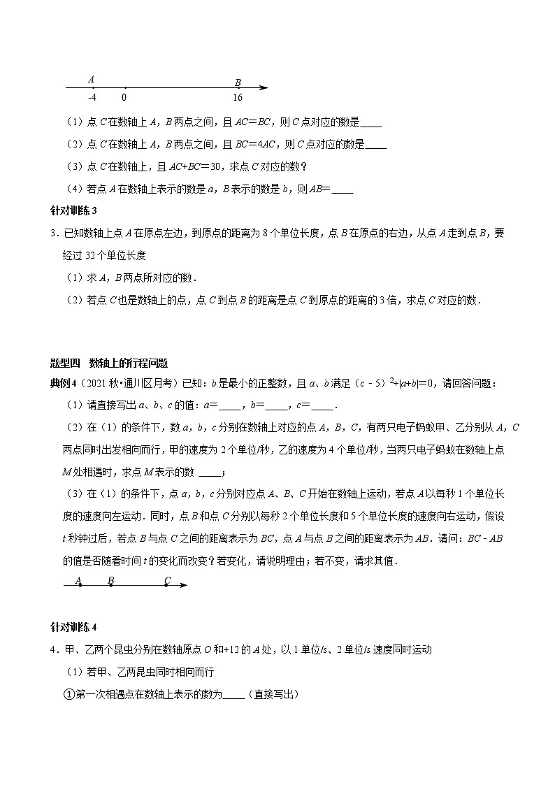
典例3(2021秋•德惠市校级月考)如图,点A,B在数轴上表示的数分别为﹣4和+16,A,B两点间的距离可记为AB
(1)点C在数轴上A,B两点之间,且AC=BC,则C点对应的数是
(2)点C在数轴上A,B两点之间,且BC=4AC,则C点对应的数是
(3)点C在数轴上,且AC+BC=30,求点C对应的数?
(4)若点A在数轴上表示的数是a,B表示的数是b,则AB=
思路引领:(1)根据AC=BC列出方程,解方程即可;
(2)根据BC=4AC列出方程,解方程即可;
(3)分C在A的左边或C在B的右边两种情况进行讨论,根据AC+BC=30列出方程即可求解;
(4)直接根据数轴上A、B两点之间的距离|AB|=|a﹣b|.
解:设点C对应的数为x.
(1)根据题意得
x﹣(4)=16﹣x,
解得x=6.
答:点C对应的数是6.
故答案为:6;
(2)根据题意得
16﹣x=4[x﹣(﹣4)],
解得x=0.
答:点C对应的数是0.
故答案为:0;
(3)设C表示的数为x,当C在A左侧时AC+BC=30,则﹣4﹣x+16﹣x=30 x=﹣9
当C在B右侧时,x﹣16+x﹣(﹣4)=30 x=21
综上,x为21或x为﹣9
(4)若点A在数轴上表示的数是a,B表示的数是b,则AB=|a﹣b|.
故答案为:=|a﹣b|.
解题秘籍:考查了数轴、一元一次方程的应用,解题关键是要读懂题目的意思,根据题目给出的条件,找出合适的等量关系列出方程,再求解.
针对训练3
3.已知数轴上点A在原点左边,到原点的距离为8个单位长度,点B在原点的右边,从点A走到点B,要经过32个单位长度
(1)求A,B两点所对应的数.
(2)若点C也是数轴上的点,点C到点B的距离是点C到原点的距离的3倍,求点C对应的数.
思路引领:(1)直接根据实数与数轴上各点的对应关系求出A,B表示的数即可;
(2)设点C表示的数为c,再根据点C到点B的距离是点C到原点的距离的3倍列出关于c的方程,求出c的值即可.
解:(1)∵数轴上点A在原点左边,到原点的距离为8个单位长度,点B在原点的右边,从点A走到点B,要经过32个单位长度,
∴点A表示﹣8,点B表示﹣8+32=24;
(2)设点C表示的数为c,
∵点C到点B的距离是点C到原点的距离的3倍,
∴|c﹣24|=3|c|,
∴c﹣24=3c或c﹣24=﹣3c,解得c=﹣12或c=6.
解题秘籍:本题考查的是数轴,熟知数轴上各点与全体实数是一一对应关系是解答此题的关键.
题型四 数轴上的行程问题
典例4(2021秋•通川区校级月考)已知:b是最小的正整数,且a、b满足(c﹣5)2+|a+b|=0,请回答问题:
(1)请直接写出a、b、c的值:a= ,b= ,c= .
(2)在(1)的条件下,数a,b,c分别在数轴上对应的点A,B,C,有两只电子蚂蚁甲、乙分别从A,C两点同时出发相向而行,甲的速度为2个单位/秒,乙的速度为4个单位/秒,当两只电子蚂蚁在数轴上点M处相遇时,求点M表示的数 ;
(3)在(1)的条件下,点a,b,c分别对应点A、B、C开始在数轴上运动,若点A以每秒1个单位长度的速度向左运动.同时,点B和点C分别以每秒2个单位长度和5个单位长度的速度向右运动,假设t秒钟过后,若点B与点C之间的距离表示为BC,点A与点B之间的距离表示为AB.请问:BC﹣AB的值是否随着时间t的变化而改变?若变化,请说明理由;若不变,请求其值.
思路引领:(1)根据b是最小的正整数,即可确定b的值,然后根据非负数的性质,几个非负数的和是0,则每个数是0,即可求得a,b,c的值;
(2)可设t秒两只电子蚂蚁在数轴上点M处相遇,根据路程和=速度和×时间可求t,进一步可求点M表示的数;
(3)先求出BC=3t+4,AB=3t+2,从而得出BC﹣AB=2.
解:(1)∵b是最小的正整数,
∴b=1.
根据题意得:c﹣5=0且a+b=0,
∴a=﹣1,b=1,c=5.
故答案为:﹣1;1;5;
(2)设t秒两只电子蚂蚁在数轴上点M处相遇,依题意有
(2+4)t=5﹣(﹣1),
解得t=1,
则点M表示的数为5﹣4×1=1.
故答案为:1;
(3)不变.理由如下:
t秒时,点A对应的数为﹣1﹣t,点B对应的数为2t+1,点C对应的数为5t+5.
∴BC=(5t+5)﹣(2t+1)=3t+4,AB=(2t+1)﹣(﹣1﹣t)=3t+2,
∴BC﹣AB=(3t+4)﹣(3t+2)=2,
即BC﹣AB值的不随着时间t的变化而改变.
(另解)∵点A以每秒1个单位长度的速度向左运动,点B以每秒2个单位长度的速度向右运动,
∴A、B之间的距离每秒钟增加3个单位长度;
∵点B和点C分别以每秒2个单位长度和5个单位长度的速度向右运动,
∴B、C之间的距离每秒钟增加3个单位长度.
又∵BC﹣AB=2,
∴BC﹣AB的值不随着时间t的变化而改变.
解题秘籍:本题考查了一元一次方程的应用,数轴与绝对值,通过数轴把数和点对应起来,也就是把“数”和“形”结合起来,二者互相补充,相辅相成,把很多复杂的问题转化为简单的问题,在学习中要注意培养数形结合的数学思想.
针对训练4
4.甲、乙两个昆虫分别在数轴原点O和+12的A处,以1单位/s、2单位/s速度同时运动
(1)若甲、乙两昆虫同时相向而行
①第一次相遇点在数轴上表示的数为 (直接写出)
②当甲到A、乙到O处时,各自迅速返回,问第二次相遇点在数轴上表示的数为
(2)若两昆虫同时向左运动,乙昆虫在数轴上何处追上甲昆虫?
思路引领:(1)①设相遇时间为t,然后列出方程求出t值,再求解即可;
②设第二次相遇的时间为t,然后求出相遇点到原点的距离即可;
(2)设追上的时间为t,利用追击问题列出方程求解,再求解即可.
解:(1)①设相遇时间为t,
根据题意得,t+2t=12,
解得t=4,
所以相遇点在数轴上4处;
故答案是:4.
②设第二次相遇的时间为t,
根据题意得,t+2t=2×12,
解得t=8,
∴1×8=8
所以第二次相遇于数轴8处.
故答案是:8;
(2)设追上的时间为t,
根据题意得,2t﹣t=8,
解得t=8,
所以乙昆虫在数轴上﹣8处追上甲昆虫.
解题秘籍:本题考查了一元一次方程的应用和数轴,主要涉及相遇问题,追击问题,根据行程问题的等量关系列出方程是解题的关键.
模块三 数轴与方程思想
典例5 如图,数轴上标出若干个点,每个相邻两点距离相等,点A,B,C,D对应的数分别是数a,b,c,d,a+b+c+d=2,a﹣b+c﹣d=﹣3,求a点位置.
思路引领:设数轴上每个距离为x,则b为a+3x,c为a+4x,d为a+7x,根据a+b+c+d=2,a﹣b+c﹣d=﹣3,所以4a+14x=2,﹣6x=﹣3,求出a,x,即可解答.
解:设每个距离为x,则b为a+3x,c为a+4x,d为a+7x,
∵a+b+c+d=2,a﹣b+c﹣d=﹣3,
∴4a+14x=2,﹣6x=﹣3,
解得:x=0.5,a=﹣1.25.
解题秘籍:本题考查了数轴,解决本题的关键是根据数轴上每个相邻两点距离相等,设数轴上每个距离为x,则b为a+3x,c为a+4x,d为a+7x,代入等式,求出x的值.
针对训练5
5.(2018秋•锡山区期末)【背景知识】
数轴是初中数学的一个重要工具,利用数轴可以将数与形完美结合.研究数轴我们发现有许多重要的规律:
例如,若数轴上A点、B点表示的数分别为a、b,则A、B两点之间的距离AB=|a﹣b|,线段AB的中点M表示的数为a+b2.
【问题情境】
在数轴上,点A表示的数为﹣20,点B表示的数为10,动点P从点A出发沿数轴正方向运动,同时,动点Q也从点B出发沿数轴负方向运动,已知运动到4秒钟时,P、Q两点相遇,且动点P、Q运动的速度之比是3:2(速度单位:单位长度/秒).
【综合运用】
(1)点P的运动速度为 单位长度/秒,点Q的运动速度为 3 单位长度/秒;
(2)当PQ=13AB时,求运动时间;
(3)若点P、Q在相遇后继续以原来的速度在数轴上运动,但运动的方向不限,我们发现:随着动点P、Q的运动,线段PQ的中点M也随着运动.问点M能否与原点重合?若能,求出从P、Q相遇起经过的运动时间,并直接写出点M的运动方向和运动速度;若不能,请说明理由.
思路引领:(1)设动点P、Q运动的速度分别为3x、2x单位长度/秒,根据“运动到4秒钟时,P、Q两点相遇”列方程,求解即可;
(2)设运动时间为t秒,点P表示的数为﹣20+4.5t,点Q表示的数为10﹣3t,根据“PQ=13AB”,列方程,求解即可;
(3)先求出点P、Q在相遇点表示的数,设从点P、Q相遇起经过的时间为t秒时,线段PQ的中点M与原点重合,求出点P、Q表示的数,然后分四种情况列方程,求解即可.
解:(1)设动点P、Q运动的速度分别为3x、2x单位长度/秒.
则4×3x+4×2x=30,(或﹣20+4×3x=10﹣4×2x),
解得x=1.5,3x=4.5(单位长度/秒),2x=3(单位长度/秒)
故答案为4.5,3;
(2)设运动时间为t秒.
由题意知:点P表示的数为﹣20+4.5t,点Q表示的数为10﹣3t,
则|(﹣20+4.5t)﹣(10﹣3t)|=13×|(﹣20)﹣10|
整理得|7.5t﹣30|=10,
解得:t=163或83,
答:运动时间为163或83秒;
(3)点P、Q在相遇点表示的数为﹣20+4×4.5=﹣2,
设从点P、Q相遇起经过的时间为t秒时,线段PQ的中点M与原点重合.
①点P、Q均沿数轴正方向运动,则:(−2+4.5t)+(−2+3t)2=0,
解得:t=815,此时点M与原点重合,它沿数轴正方向运动,运动速度为2÷815=154(单位长度/秒);
②点P沿数轴正方向运动,点Q沿数轴负方向运动,则:(−2+4.5t)+(−2−3t)2=0,
解得:t=83,此时点M与原点重合,它沿数轴正方向运动,运动速度为2÷83=34(单位长度/秒);
③点P沿数轴负方向运动,点Q沿数轴正方向运动,则:(−2−4.5t)+(−2+3t)2=0,
解得:t=−83(舍去),此时点M不与原点重合;
④点P沿数轴负方向运动,点Q沿数轴负方向运动,则:(−2−4.5t)+(−2−3t)2=0,
解得:t=−815,此时点M不与原点重合;
综上所述:点M与原点重合,它沿数轴正方向运动,运动速度为2÷815=154(单位长度/秒)或沿数轴正方向运动,运动速度为2÷83=34(单位长度/秒).
解题秘籍:本题考查了数轴、绝对值与一元一次方程的应用,是一个综合问题,解题的关键是掌握点的移动与点所表示的数之间的关系,根据题目给出的条件,找出合适的等量关系列出方程,进而求解.
第二部分 专题提优训练
一.选择题
1.(2021秋•泉州期末)在数轴上,点A,B在原点O的两侧,分别表示数a和b(b>2),将点A向右平移2个单位长度得到点C.若OC=OB,则a,b的关系是( )
A.a+b=2 B.a﹣b=2 C.a+b=﹣2 D.a﹣b=﹣2
思路引领:根据OC=OB可得点C表示的数与b互为相反数,据此可得a+2+b=0,即可得到答案.
解:∵点A表示数a,
∴将点A向右平移2个单位长度得到点C,则C表示的数是a+2,
∵OC=OB,
∴a+2与b互为相反数,
∴a+2+b=0,
∴a+b=﹣2,
故选:C.
解题秘籍:本题考查的是数轴,根据题意列出关于a、b的方程是解决本题的关键.
2.(2021秋•沙坪坝区期末)已知点A是数轴上的一点,它到原点的距离为3,把点A向左平移7个单位后,再向右平移5个单位得到点B,则点B到原点的距离为( )
A.1 B.﹣5 C.﹣5或1 D.1或5
思路引领:根据绝对值的定义得到点A表示的数为±3,然后分两种情况分别计算即可.
解:∵点A到原点的距离为3,
∴点A表示的数为±3,
当点A表示的数为3时,3﹣7+5=1,|1|=1;
当点A表示的数为﹣3时,﹣3﹣7+5=﹣5,|﹣5|=5;
故选:D.
解题秘籍:本题考查了绝对值,体现了分类讨论的思想,掌握在数轴上,一个数表示的点到原点的距离是这个数的绝对值是解题的关键.
3.(2022春•昭通期末)如图,已知A,B(B在A的左侧)是数轴上的两点,点A对应的数为4,且AB=6,动点P从点A出发,以每秒2个单位长度的速度沿数轴向左运动,在点P的运动过程中,M,N始终为AP,BP的中点,设运动时间为t(t>0)秒,则下列结论中正确的有( )
①B对应的数是2;②点P到达点B时,t=3;③BP=2时,t=2;④在点P的运动过程中,线段MN的长度不变.
A.①③④ B.②③④ C.②③ D.②④
思路引领:利用数轴,结合方程及分类讨论思想求解.
解:∵已知A,B(B在A的左侧)是数轴上的两点,点A对应的数为4,且AB=6,
∴A对应的数为:4﹣6=﹣2;故①是不符合题意的;
∵6÷2=3,故②是符合题意的;
∵当BP=2时,t=2或t=3,故③是不符合题意的;
∵在点P的运动过程中,MN=3,故④是符合题意的;
故选:D.
解题秘籍:本题考查了数轴,方程和分类讨论思想是解题的关键.
4.(2022•金华模拟)一条数轴上有点A、B,点C在线段AB上,其中点A、B表示的数分别是﹣8,6,现以点C为折点,将数轴向右对折,若点A'落在射线CB上,并且A'B=4,则C点表示的数是( )
A.1 B.﹣1 C.1或﹣2 D.1或﹣3
思路引领:设点C表示的数为x,分两种情况:A′在线段CB的延长线上或线段CB上分别计算即可.
解:设点C表示的数为x,
当A′在线段CB的延长线上时,
∵A'B=4,
∴点A′表示的数为6+4=10,
∵AC=A′C,
∴x﹣(﹣8)=10﹣x,
解得:x=1;
当A′在线段CB上时,
∵A'B=4,
∴点A′表示的数为6﹣4=2,
∵AC=A′C,
∴x﹣(﹣8)=2﹣x,
解得:x=﹣3;
故选:D.
解题秘籍:本题考查了数轴,考查分类讨论,根据对折得到AC=A′C是解题的关键,不要漏解.
5.(2022•乳山市一模)在数轴上,点A,B表示的数分别是−23和2,则线段AB的中点表示的数是( )
A.23 B.43 C.34 D.13
思路引领:利用数轴上中点的公式求解即可.
解:AB中点表示的数是−23+22=23.
故选:A.
解题秘籍:本题考查的是中点的距离公式,解题关键是了解中点等于两个数的平均数.
6.(2022•贵阳模拟)如图,数轴上A,B,C,D四点中,表示的数与﹣1.7最接近的是( )
A.点A B.点B C.点C D.点D
思路引领:与﹣1.7最接近的是﹣2,对应数轴上的点B,从而得出答案.
解:如图,与﹣1.7最接近的是﹣2,对应数轴上的点B,
故选:B.
解题秘籍:本题考查了有理数的大小比较,数轴,掌握实数与数轴上的点一一对应是解题的关键.
7.(2022•赤峰模拟)如图,一个不完整的数轴(单位长度为1)上有A,B,C三个点,若点A,B表示的数互为相反数,则图中点C表示的数是( )
A.﹣2 B.0 C.1 D.4
思路引领:根据给出的条件可求得原点的位置,然后求C表示的数即可.
解:∵点A,B表示的数互为相反数,
∴原点在图中所示位置:
∴点C表示的数1.
故选:C.
解题秘籍:本题考查的是相反数在数轴上的位置,解题的关键就是互为相反数的两个数的中点就是原点.
8.(2021秋•晋州市期末)如图,已知A,B(B在A的左侧)是数轴上的两点,点A对应的数为8,且AB=12,动点P从点A出发,以每秒2个单位长度的速度沿数轴向左运动,在点P的运动过程中,M,N始终为AP,BP的中点,设运动时间为t(t>0)秒,则下列结论中正确的有( )
①点B对应的数是﹣4;②点P到达点B时,t=6;③BP=2时,t=5;④在点P的运动过程中,线段MN的长度不变.
A.1个 B.2个 C.3个 D.4个
思路引领:①根据两点间距离进行计算即可;
②利用路程除以速度即可;
③分两种情况,点P在点B的右侧,点P在点B的左侧,由题意求出AP的长,再利用路程除以速度即可;
④分两种情况,点P在点B的右侧,点P在点B的左侧,利用线段的中点性质进行计算即可.
解:设点B对应的数是x,
∵点A对应的数为8,且AB=12,
∴8﹣x=12,
∴x=﹣4,
∴点B对应的数是﹣4,
故①正确;
由题意得:
12÷2=6(秒),
∴点P到达点B时,t=6,
故②正确;
分两种情况:
当点P在点B的右侧,
∵AB=12,BP=2,
∴AP=AB﹣BP=12﹣2=10,
∴10÷2=5(秒),
∴BP=2时,t=5,
当点P在点B的左侧,
∵AB=12,BP=2,
∴AP=AB+BP=12+2=14,
∴14÷2=7(秒),
∴BP=2时,t=7,
综上所述,BP=2时,t=5或7,
故③错误;
分两种情况:
当点P在点B的右侧,
∵M,N分别为AP,BP的中点,
∴MP=12AP,NP=12BP,
∴MN=MP+NP
=12AP+12BP
=12AB
=12×12
=6,
当点P在点B的左侧,
∵M,N分别为AP,BP的中点,
∴MP=12AP,NP=12BP,
∴MN=MP﹣NP
=12AP−12BP
=12AB
=12×12
=6,
∴在点P的运动过程中,线段MN的长度不变,
故④正确;
所以,上列结论中正确的有3个,
故选:C.
解题秘籍:本题考查了数轴,根据题目的已知条件并结合图形分析是解题的关键.
9.在数轴上有若干个点,每相邻两个点之间的距离是1个单位长度,有理数a,b,c,d表示的点是这些点中的4个,且在数轴上的位置如图所示.已知3a=4b﹣3,则代数式c﹣5d的值是( )
A.﹣20 B.﹣16 C.﹣12 D.﹣8
思路引领:根据3a=4b﹣3求出b的值,进而求出a,c,d的值,即可确定出所求式子的值.
解:∵a=b﹣2,3a=4b﹣3,
∴b=﹣3,
∴c=﹣2,a=﹣5,d=2,
则c﹣5d=﹣2﹣5×2=﹣12.
故选:C.
解题秘籍:此题考查了数轴和有理数的加减混合运算,熟练掌握运算法则是解本题的关键.
10.(2021秋•余姚市期末)如图,数轴上有若干个点,每相邻两点相距1个单位长度.其中点A,B,C,D对应的数分别是a,b,c,d,且a和d互为相反数,则b+3c的值为( )
A.﹣3 B.﹣1 C.1 D.3
思路引领:根据题意找出b,c对应的值,计算即可.
解:由数轴上每相邻两点相距1个单位长度且a和d互为相反数可得,b=﹣0.5,c=0.5,
∴b+3c=﹣0.5+3×0.5=1,
故选:C.
解题秘籍:本题考查了数轴,相反数,结合图形找出b,c的值是解题的关键.
11.(2017秋•南通期中)如图,数轴上标出若干个点,每相邻两点相距1个单位,点A、B、C、D对应的数分别是整数a、b、c、d,且d﹣2a=9,那么数轴的原点应是( )
A.A点 B.B点 C.C点 D.D点
思路引领:由图可知C点与A点相隔4个单位长度,即d﹣a=7;又已知d﹣2a=9,可解得a=﹣3,则b=0,即B点为原点.
解:根据题意,知d﹣a=7,即d=a+7,
将d=a+7代入d﹣2a=9,得:a+7﹣2a=9,
解得:a=﹣2,
∴A点表示的数是﹣2,
则B点表示原点.
故选:B.
解题秘籍:此题主要考查了数轴的知识点,解题的关键根据题意求得a的值.
二.填空题
12.(2022春•让胡路区校级期末)数轴上A,B两点表示的数分别是﹣1和5,数轴上的点C是AB的中点,数轴上点D使AD=1.5AC,则线段BD的长是 .
思路引领:此题根据题意先求出AC和BC的长,然后再求出AD的长,要注意对点D的位置进行分类讨论.
解:∵A,B两点表示的数分别为﹣1和5,
∴AB=5﹣(﹣1)=6,
∵AC=BC=12AB=12×6=3,
∵AD=1.5AC=1.5×3=4.5,
当点D在点A右侧时,BD=AB﹣AD=6﹣4.5=1.5,
当点D在点A左侧时,BD=AB+BD=6+4.5=10.5,
故答案为:1.5或10.5.
解题秘籍:本题考查了两点间的距离,数轴,主要利用了线段中点的定义,数轴上两点间距离的求法,要注意分类讨论.
13.(2021秋•蚌埠)如图,在数轴上有A、B两个动点,O为坐标原点.点A、B从图中所示位置同时向数轴的负方向运动,A点运动速度为每秒2个单位长度,B点运动速度为每秒3个单位长度,当运动 秒时,点O恰好为线段AB的中点.
思路引领:结合数轴判断当点O恰好是线段AB的中点时要满足远动之后AO=BO,可设时间为x秒,根据题意列一元一次方程进行求解.
解:由数轴可知:A:﹣2,B:6,
设运动x秒时,点O恰好是线段AB的中点,
由所给数轴知运动前:
AO=|0﹣(﹣2)|=2,BO=|6﹣0|=6,
所以运动x秒时,AO=2+2x,BO=6﹣3x,
当点O在线段AB上时,6﹣3x>0,
得x<2,
因为点O恰好是线段AB的中点,
所以令AO=BO得:2+2x=6﹣3x,
得x=0.8,
此时x=0.8<2,符合题意,
故答案为:0.8.
解题秘籍:本题考查了数轴及一元一次方程的列法,解题的关键在于要认真审题列方程,注意要考虑周全.
14.(2021秋•綦江区期末)数轴上点A表示的数是2,点P从点A开始以每秒2个单位的速度在数轴上向右运动了3秒,这时点P表示的数是 .
思路引领:求出点P的运动的距离,即可解答.
解:∵点P从点A开始以每秒2个单位的速度在数轴上向右运动了3秒,
∴点P的运动的距离为:2×3=6,
∴2+6=8,
∴这时点P表示的数是:8,
故答案为:8.
解题秘籍:本题考查了数轴,熟练掌握数轴上两点间距离是解题的关键.
15.(2021秋•硚口区期末)如图,在数轴上点A表示a,点C表示c,且|a+20|+(c﹣30)2=0.动点B从数1对应的点开始向右运动,速度为每秒1个单位长度,同时点A,C在数轴上运动,点A,C的速度分别为每秒2个单位长度,每秒3个单位长度,运动时间为t秒.若点A向左运动,点C向右运动,2AB﹣mBC的值不随时间t的变化而改变,则m的值是 .
思路引领:根据题目的已知可得a=﹣20,c=30,然后再利用两点间距离进行计算即可解答.
解:∵|a+20|+(c﹣30)2=0,
∴a+20=0,c﹣30=0,
∴a=﹣20,c=30,
∴点A表示﹣20,点C表示30,
∴运动时间t秒后,点A对应的数为:﹣20﹣2t,点B对应的数为:1+t,点C对应的数为:30+3t,
∴AB=1+t﹣(﹣20﹣2t)=21+3t,BC=30+3t﹣(1+t)=29+2t,
∴2AB﹣mBC
=2(21+3t)﹣m(29+2t)
=42+6t﹣29m﹣2mt
=42+(6﹣2m)t﹣29m,
当6﹣2m=0时,即m=3时,2AB﹣mBC的值不随时间t的变化而改变,
故答案为:3.
解题秘籍:本题考查了数轴,绝对值和偶次方的非负性,熟练掌握数轴上两点间距离是解题的关键.
16.(2021秋•江汉区期末)如图,A,B,C是数轴上三点,对应的数分别是1,﹣12,4,点B和点C分别以2个单位长度/秒和1个单位长度/秒的速度同时向右运动,设运动的时间为t秒,若BC+n•AB﹣3n的值在某段时间内不随t的变化而变化,则n= .
思路引领:先表示出t秒时点B和点C的数,再代入BC+n•AB﹣3n中求出n即可.
解:t秒时点B表示的数为﹣12+2t,点C表示的数为4+t,
∴BC=|4+t+12﹣2t|=|16﹣t|,AB=|1+12﹣2t|=|13﹣2t|,
∴BC+n•AB﹣3n=|16﹣t|+n|13﹣2t|﹣3n,
当t<132时,
|16﹣t|+n|13﹣2t|﹣3n=16﹣t+13n﹣2nt﹣3n,
∴﹣2n=1,n=−12,
当132<t<16,
|16﹣t|+n|13﹣2t|﹣3n=16﹣t﹣13n+2nt﹣3n,
∴2n=1,n=12,
当t>16,
|16﹣t|+n|13﹣2t|﹣3n=t﹣16﹣13n+2nt﹣3n,
∴2n=﹣1,n=−12,
∴t的值为−12或12,
故答案为:−12或12.
解题秘籍:本题主要考查数轴上的动点问题,关键是要能把AB和BC的长度用含t的式子表示出来.
17.(2021秋•洛川县校级期末)如图所示,数轴(不完整)上标有若干个点,每相邻两点相距一个单位长度,点A,B,C,D对应的数分别是a,b,c,d,且有一个点表示的是原点.若d+2a+5=0,则表示原点的应是点 .
思路引领:此题用排除法进行分析:分别设原点是点A或B或C或D.
解:若原点为A,则a=0,d=7,此时d+2a+5=12,与题意不符合,舍去;
若原点为B,则a=﹣3,d=4,此时d+2a+5=﹣3,与题意不符合,舍去;
若原点为C,则a=﹣4,d=3,此时d+2a+5=0,与题意符合;
若原点为D,则a=﹣7,d=0,此时d+2a+5=﹣9,与题意不符合,舍去.
故答案为:C.
解题秘籍:本题考查了数轴.此类题要学会用排除法解决.
三.解答题
18.数轴上有6个点.每相邻两个点之间的距离是1个单位长,有理数a,b,c,d所对应的点是这些点中的4个,位置如图所示:
(1)完成填空:c﹣a= ,d﹣c= ,d﹣a= ;
(2)比较a+d和b+c的大小;
(3)如果4c=a+2b,求a+b﹣c+d的值.
思路引领:(1)根据题意求出所求式子的值即可;
(2)利用作差法比较大小即可;
(3)根据4c=a+2b求出c的值,进而求出a,b,d的值,即可确定出所求式子的值.
解:(1)根据题意得:c﹣a=3,c﹣b=1,d﹣a=5;
故答案为:3;2;5;
(2)∵(a+d)﹣(b+c)=a+d﹣b﹣c=(a﹣b)+(d﹣c)=﹣2+2=0,
∴a+d=b+c;
(3)∵a=c﹣3,b=c﹣1,
∴4c=c﹣3+2(c﹣1),
解得:c=﹣5,a=﹣8,b=﹣6,d=﹣3,
则原式=﹣8﹣6+5﹣3=﹣12.
解题秘籍:此题考查了有理数的加减混合运算,熟练掌握运算法则是解本题的关键.
19.(2021秋•襄州区校级月考)如图,已知A,B分别为数轴上的两点,点A表示的数是﹣30,点B表示的数是50.
(1)请写出线段AB中点M表示的数是 .
(2)现有一只蚂蚁P从点B出发,以每秒3个单位长度的速度沿数轴向左移动,同时另一只蚂蚁Q恰好从点A出发,以每秒2个单位长度的速度沿数轴向右移动,设两只蚂蚁在数轴上的点C相遇,求点C对应的数是多少?
思路引领:(1)利用中点公式求得点M表示的数;
(2)先设运动时间为t,然后用含有t的式子表示点P和点Q所表示的数,再令两个数相等列出方程,最后解方程求得x的值,从而得到点C对应的数.
解:(1)∵A表示数﹣30,点B表示数50,
∴点M表示的数是−30+502=10,
故答案为:10.
(2)设运动时间为t秒,由题意得,
点P表示的数为50﹣3t,点Q表示的数为﹣30+2t,
∴点P和点Q相遇时,50﹣3t=﹣30+2t,
解得:t=16,
此时,点P表示的数为50﹣3×16=2,
∵点P和点Q在点C相遇,
∴点C表示的数是2.
解题秘籍:本题考查了数轴上的动点问题,解题的关键是学会用含有时间t的式子表示点P和点Q所表示的数.
20.(2022春•香坊区期末)如图,已知数轴上点A表示的数为8,点B是数轴上在点A左侧的一点,且A,B两点间的距离为12,点P从点A出发,沿数轴以每秒2个单位长度的速度向左匀速运动,同时,另一点Q从原点O出发,也沿数轴以每秒1个单位长度的速度向左匀速运动,设点P的运动时间为t秒.
(1)数轴上点P表示的数为 ,点Q表示的数为 ;(用含t的代数式表示)
(2)经过多少秒点B恰为PQ的中点?
(3)当点P运动多少秒时,点P与点Q间的距离为7个单位长度?
思路引领:(1)根据点P、Q运动的方向及速度即可找出点P、Q表示的数;
(2)根据点A表示的数利用两点间的距离公式即可求出点B表示的数,再根据点B恰为PQ的中点列出方程计算即可求解;
(3)分相遇前及相遇后两种情况考虑,根据PQ=7,即可得出关于t的一元一次方程,解之即可得出结论.
解:(1)数轴上点P表示的数为8﹣2t,点Q表示的数为﹣t.(用含t的代数式表示)
故答案为:8﹣2t,﹣t;
(2)点B表示的数为8﹣12=﹣4,
依题意有:8﹣2t﹣t=﹣4×2,
解得t=163.
故经过163秒点B恰为PQ的中点;
(3)①相遇前,
根据题意,得8﹣2t+t=7.
解得t=1;
②相遇后,
根据题意,得﹣t﹣(8﹣2t)=7,
解得t=15.
答:当点P运动1或15秒时,点P与点Q间的距离为7个单位长度.
解题秘籍:本题考查了一元一次方程的应用以及列代数式,根据数量关系找出关于t的一元一次方程是解题的关键.
21.(2021秋•两江新区期末)点C在线段AB上,若BC=2AC或AC=2BC,则称点C是线段AB的“雅点”,线段AC、BC称作互为“雅点”伴侣线段.
(1)如图①,若点C为线段AB的“雅点”,AC=6(AC<BC),则AB= ;
(2)如图②,数轴上有一点E表示的数为1,向右平移5个单位到达点F;若点G在射线EF上,且线段GF与以E、F、G中某两个点为端点的线段互为“雅点”伴侣线段,请写出点G所表示的数.(写出必要的推理步骤)
思路引领:(1)由BC=2AC即可得答案;
(2)画出图形分情况讨论即可.
解:(1)∵点C为线段AB的“雅点”,AC=6(AC<BC),
∴BC=2AC,
∵AC=6,
∴BC=12,
∴AB=AC+BC=18,
故答案为:18;
(2)点G在射线EF上,且线段GF与以E、F、G中某两个点为端点的线段互为“雅点”伴侣线段,分以下四种情况:
①G在线段EF上,EG=2FG,如答图1:
∵EG=2FG,EG+FG=5,
∴EG=103,
∵E表示的数为1,
∴G点表示的数为1+103=133,
②G在线段EF上,且FG=2EG,如答图2:
∵FG=2EG,EG+FG=5,
∴EG=53,
∵E表示的数为1,
∴G表示的数为1+53=83,
③G在线段EF外,且EF=2FG,如答图3:
∵EF=2FG,EF=5,
∴FG=2.5,
∴G表示的数是1+5+2.5=8.5,
④G在EF外,且FG=2EF,如答图4:
∵FG=2EF,EF=5,
∴FG=10,
∴G表示的数为1+5+10=16,
综上所述,G表示的数为:133或83或8.5或16.
解题秘籍:本题考查数轴相关知识,解答需要分类,解题的关键是读懂“雅点”、“雅点”伴侣线段的定义.
初中数学人教版八年级上册14.1.4 整式的乘法练习: 这是一份初中数学人教版八年级上册14.1.4 整式的乘法练习,文件包含八年级数学上册第21讲整式的乘除核心考点原卷版docx、八年级数学上册第21讲整式的乘除核心考点解析版docx等2份试卷配套教学资源,其中试卷共39页, 欢迎下载使用。
第21讲 直线、射线与线段(原卷+解析)-2022-2023学年七年级数学上册常考点(数学思想+解题技巧+专项突破+精准提升)(人教版): 这是一份第21讲 直线、射线与线段(原卷+解析)-2022-2023学年七年级数学上册常考点(数学思想+解题技巧+专项突破+精准提升)(人教版),文件包含第21讲直线射线与线段解析版docx、第21讲直线射线与线段原卷版docx等2份试卷配套教学资源,其中试卷共30页, 欢迎下载使用。
第20讲 几何图形(原卷+解析)-2022-2023学年七年级数学上册常考点(数学思想+解题技巧+专项突破+精准提升)(人教版): 这是一份第20讲 几何图形(原卷+解析)-2022-2023学年七年级数学上册常考点(数学思想+解题技巧+专项突破+精准提升)(人教版),文件包含第20讲几何图形解析版docx、第20讲几何图形原卷版docx等2份试卷配套教学资源,其中试卷共33页, 欢迎下载使用。

