人教版九年级全册第3节 电磁铁 电磁继电器优秀课时作业
展开20.3 电磁铁 电磁继电器
培优第一阶——基础过关练
1.用电磁继电器控制高电压、强电流的开关,其主要优点是
A.节约用电 B.安全用电
C.保护用电器 D.操作简单
【答案】B
【解析】
【分析】
电磁继电器的优点就是能远程去控制高电压、强电流的工作电路,可以避免危险.
【详解】
对于高电压、强电流的带电体是不能靠近的,通过电磁继电器可以达到用低电压、弱电流的控制电路去控制高电压,强电流的工作电路,还可以实现自动控制和远程控制的目的,从而避免人与高压带电体的靠近或接触而产生的危险,可以安全用电.
故选B.
2.下列电器中没有应用电磁铁的是
A.电铃 B.电磁选矿机 C.电热毯 D.电磁继电器
【答案】C
【解析】
【详解】
A、电铃通电时,电磁铁有电流通过,产生了磁性,把小锤下方的弹性片吸过来,使小锤打击电铃发出声音,同时电路断开,电磁铁失去了磁性,小锤又被弹回,电路闭合,不断重复,电铃便发出连续击打声.应用了电磁铁,故A不合题意;B、电磁选矿机电由电磁铁、螺线管组成,它的作用是通电产生磁性吸引铁矿石,将非铁矿石筛选出来.应用了电磁铁,故B不合题意;C、电热毯工作时,电流通过电热丝做功,消耗电能转换为内能,供人取暖.没有应用电磁铁,故C符合题意;D、电磁继电器是通过控制电磁铁中电流有无来控制另外更大的电器的开关.应用了电磁铁,故D不合题意.故选C.
3.电磁波在现代生活中有越来越多的应用,下面所列举的几种情况中,哪一种没有用到电磁波
A.使用移动电话发信息 B.用VCD机放映电影光蝶
C.汕头人民广播电台播放音乐节目 D.中央电视台播放国际新闻
【答案】B
【解析】
【详解】
A. 移动电话发信息时,先将信息转化为电磁波发射出去,故A不符合题意;B. VCD将数字信号转化为图象、声音信号,转换中不需要电磁波,故B符合题意;C. 广播电台通过电磁波将信号发射出去,故C不符合题意;D. 电视利用电磁波传播信息,故D不符合题意;故选B.
【点睛】
解答本题应掌握:电磁波在生活中的应用,及VCD的工作原理.
4.弹簧测力计下悬挂一条形磁铁,磁铁下方有一螺线管,如图所示.闭合开关,条形磁铁稳定后,弹簧测力计的示数为F.下列做法能使F变大的是
A.增加线圈匝数
B.对调电源正负极
C.往螺线管中插入铁芯
D.滑动变阻器滑片P向a端移动
【答案】B
【解析】
【详解】
当S闭合后,由电流的磁效应可知,通电螺线管将有磁性.根据安培定则可知,电磁铁的上端是S极.因为同名磁极相互排斥,所以当通电螺线管产生磁性时,会与条形磁铁相互排斥.A. 增加线圈匝数,电磁铁的磁性增强,斥力增大,使F变小,A错误;B. 对调电源正负极,电磁铁的磁极对调,与磁体之间由斥力变为引力,所以F增大,B正确;C. 往螺线管中插入铁芯,电磁铁的磁性增强,斥力增大,F变小,C错误;D. 滑动变阻器滑片P向a端移动,变阻器的阻值变小,电路中电流变大,电磁铁磁性增强,斥力增大,F变小,D错误.故选B.
【点睛】
先分析当开关闭合后,通过电流的磁效应判断螺线管有无磁性.然后根据电流方向,用右手螺旋定则判断出螺线管上端的极性.最后根据磁极间的相互作用规律判断弹簧测力计的示数是变大了还是变小了.
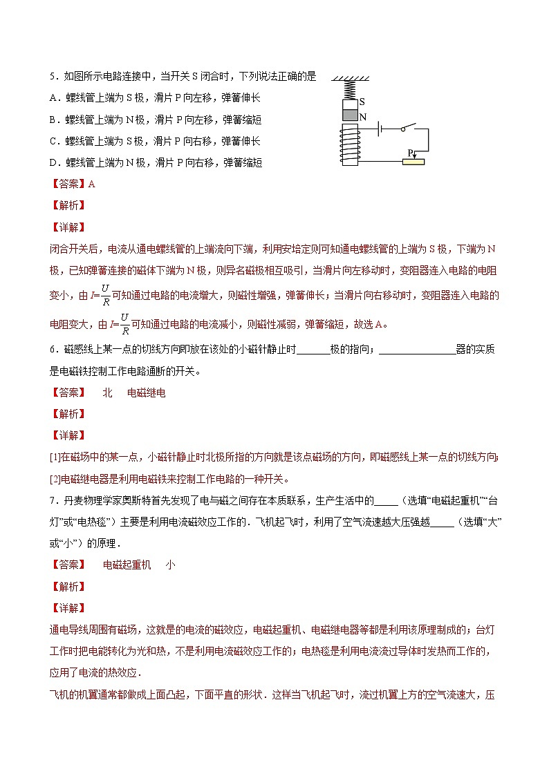
5.如图所示电路连接中,当开关S闭合时,下列说法正确的是
A.螺线管上端为S极,滑片P向左移,弹簧伸长
B.螺线管上端为N极,滑片P向左移,弹簧缩短
C.螺线管上端为S极,滑片P向右移,弹簧伸长
D.螺线管上端为N极,滑片P向右移,弹簧缩短
【答案】A
【解析】
【详解】
闭合开关后,电流从通电螺线管的上端流向下端,利用安培定则可知通电螺线管的上端为S极,下端为N极,已知弹簧连接的磁体下端为N极,则异名磁极相互吸引,当滑片向左移动时,变阻器连入电路的电阻变小,由I=可知通过电路的电流增大,则磁性增强,弹簧伸长;当滑片向右移动时,变阻器连入电路的电阻变大,由I=可知通过电路的电流减小,则磁性减弱,弹簧缩短,故选A。
6.磁感线上某一点的切线方向即放在该处的小磁针静止时_______极的指向;________________器的实质是电磁铁控制工作电路通断的开关。
【答案】 北 电磁继电
【解析】
【详解】
[1]在磁场中的某一点,小磁针静止时北极所指的方向就是该点磁场的方向,即磁感线上某一点的切线方向;
[2]电磁继电器是利用电磁铁来控制工作电路的一种开关。
7.丹麦物理学家奥斯特首先发现了电与磁之间存在本质联系,生产生活中的_____(选填“电磁起重机”“台灯”或“电热毯”)主要是利用电流磁效应工作的.飞机起飞时,利用了空气流速越大压强越_____(选填“大”或“小”)的原理.
【答案】 电磁起重机 小
【解析】
【详解】
通电导线周围有磁场,这就是的电流的磁效应,电磁起重机、电磁继电器等都是利用该原理制成的;台灯工作时把电能转化为光和热,不是利用电流磁效应工作的;电热毯是利用电流流过导体时发热而工作的,应用了电流的热效应.
飞机的机翼通常都做成上面凸起,下面平直的形状.这样当飞机起飞时,流过机翼上方的空气流速大,压强小,流过机翼下方的空气流速小,压强大.机翼上下方所受到的压力差便形成向上的升力.故飞机起飞时,利用了空气流速越大压强越小的原理.
8.如图所示,是某实验小组探究“影响电磁铁磁性强弱因素”的实验电路。图中电磁铁A的上端应是__________极;对比图中探究的实验现象,得出的电磁铁磁性特点是:____________________。
【答案】 北 在电流一定时,电磁铁线圈匝数越多,磁性越强
【解析】
【详解】
[1]用右手握着螺线管,四指指向电流的方向,大拇指指向电磁铁A的上端为N极,即北极;
[2]图中电流相同、铁芯相同、线圈匝数不同、吸引铁钉的数目不同、磁性强弱不同、因此可得出结论:电磁铁磁性的强弱与线圈的匝数有关,在其他条件相同时,线圈匝数越多,磁性越强,吸引的铁钉越多。
9.如图是水位自动报警器的工作原理图.由于一般水都能导电,当水位未升至金属片B处时,____灯亮;当水位升至金属片B处时,____灯亮.
【答案】 绿 红
【解析】
【详解】
如图电路:当水位未到达B时,左边的控制电路中无电流,电磁铁无磁性,在弹簧的作用下,衔铁向上运动,即此时绿灯为通路,绿灯亮;
当水位到达B时,由于一般水具有导电性,那么电磁铁所在控制电路被接通,电磁铁向下吸引衔铁,从而接通红灯所在电路,此时红灯亮.
10.电磁铁在生活中的应用很广泛,如电铃、电磁起重机等,它的磁性强弱可以通过改变_____来实现。根据图中电磁铁旁边的小磁针静止时的指向,可知该小磁针所在位置的磁场方向是向_____(选填“左”或“右”)的。
【答案】 电流大小(或线圈匝数) 左
【解析】
【详解】
[1]电磁铁磁性强弱与电流大小及线圈匝数有关,所以改变电流大小或线圈匝数可以改变它的磁性强弱。
[2]放在磁场中某点的小磁针,静止时北极所指的方向就是该点的磁场方向,由图可知小磁针静止时N极的指向向左,则该小磁针所在位置的磁场方向是向左的。
培优第二阶——拓展培优练
11.为了探究电磁铁的磁性强弱与哪些因素有关,某同学使用两个相同的大铁钉绕制成电磁铁进行实验,如图所示,下列说法中正确的是
A.要使电磁铁的磁性增强,滑动变阻器的滑片应向右滑动
B.用电磁铁吸引大头针的数目显示它的磁性强弱
C.两电磁铁的线圈串联是为了探究磁性强弱与电流的关系
D.B线圈的匝数多,说明通过B线圈的电流大于通过A线圈的电流
【答案】B
【解析】
【详解】
A. 影响电磁铁磁性强弱的因素是电流的大小和线圈的匝数, 在电压、线圈的匝数不变的情况下,要使电磁铁的磁性增强,可以使电路中的电流增大,所以,应向左移动滑片,使电路总电阻减小,故A不符合题意;
B. 电磁铁的磁性强弱无法直接用肉眼看出,可以通过观察它吸引大头针的数目来比较两者磁性强弱,故B符合题意;
C. 两电磁铁的线圈串联,则通过两线圈的电流大小相同,可以研究电磁铁磁性强弱与线圈匝数之间的关系,故C不符合题意;
D. A线圈和B线圈串联在电路中,通过两个线圈的电流大小是相同的,故D不符合题意.
12.关于电磁铁,几位同学有下面的一些说法,你认为其中不正确的是( )
A.电磁铁通电时有磁性,断电时没有磁性
B.电磁铁中通过的电流越大,它的磁性就越强
C.在电流一定的情况下,外形相同的螺线管线圈匝数越多,它的磁性越强
D.往通电螺线管中插入金属棒就会使通电螺线管的磁性增强
【答案】D
【解析】
【详解】
A.电磁铁通电时有磁性,断电时没有磁性.不符合题意.
B.在条件相同时,电流越大,通电螺线管的磁性越强.不符合题意.
C.在电流一定时,外形相同的螺线管,线圈的匝数越多,它的磁性越强.不符合题意.
D.通电螺线管的磁性与螺线管内有无铁芯有关.而往通电螺线管中插入金属棒,不一定是铁芯,若是铝棒,就不会使通电螺线管的磁性增强,符合题意,故选D.
【点睛】
电磁铁的磁性强弱的影响因素:电流的大小,匝数的多少,有无铁芯.电流越小,匝数越少,没有铁芯磁性越弱.电磁铁的优点:磁性的有无可以由电流的通断来控制,磁性的强弱可以由电流的大小来控制.
13.法国科学家阿尔贝和德国科学家彼得由于发现了巨磁电阻 (GMR)效应,荣获诺贝尔物理学奖.如图是研究巨磁电阻特性的原理示意图.实验发现,当闭合S1、S2后使滑片P向左滑动过程中,指示灯明显变亮,则下列说法正确的是
A.电磁铁右端为N极
B.滑片P向左滑动过程中电磁铁的磁性减弱
C.巨磁电阻的阻值随磁场的减弱而明显减小
D.巨磁电阻的阻值随磁场的增强而明显减小
【答案】D
【解析】
【详解】
A. 电流从电磁铁的右端流入,左端流出,利用安培定则判断电磁铁的左端为N极、右端为S极,故A错误;
B. 滑片P向左滑动时,滑动变阻器连入电路中的电阻变小,则电路中的电流变大,通电螺线管的磁性增强,故B错误;
CD. 当滑片P向左滑动时,滑动变阻器连入电路中的电阻变小,则电路中的电流变大,通电螺线管的磁性增强,右边电路中的指示灯明显变亮,则说明右边电路的电流变大了,巨磁电阻的电阻变小了,即巨磁电阻的阻值随磁场的增强而减小.故C错误,D正确;
故选D.
【点睛】
(1)利用安培定则判断电磁铁的磁极;(2)先分析滑片向左移动时,变阻器的阻值是变大了还是变小了,然后根据欧姆定律得出电流大小变化情况,从而判断出电磁铁的磁场强弱变化情况.(3)先由指示灯的亮度变化情况得出电流大小变化情况,然后根据欧姆定律得出电阻大小变化情况.
14.上海的磁悬浮列车示意图如图甲所示,轨道线圈上端是S极,要使列车悬浮起来,车身线圈上端是 _____ 极, 列车是靠电磁铁 _____ (填“同名”或“异名”) 磁极间的相互作用而悬浮起来。图乙是一种磁悬浮列车的设计原理图,A是磁性稳定的电磁铁,安装在铁轨上,B是安装在车身上(紧靠铁轨上方)的电阻非常小的螺线管。B中电流方向如图乙所示,螺线管B与电磁铁A之间相互 _____ (填“排斥”或“吸引”),从而使列车悬浮在铁轨上方。
【答案】 S 异名 排斥
【解析】
【详解】
[1][2]甲图中依靠电磁铁异名磁极相吸才能使车身悬浮,故车身线圈上端是S极。
[3]乙图中要使车悬浮起来,相对的两个磁极应相互排斥,才能使列车悬浮在铁轨上。
15.“悬浮灯泡”能够悬浮发光,如图甲所示。图甲中的基座内有一个电磁铁,而悬浮的灯泡内部装有用闭合线圈连接的LED灯和条形磁铁,其内部结构如图乙所示:
(1)当基座内电路接通电源后,灯泡能悬浮在空中是因为_____;
(2)乙图中的电源左端为_____极;
(3)若要使灯泡悬浮的高度增加,除调节滑动变阻器阻值外,你还可以采取的办法是_____。
【答案】 灯泡受到的磁力和重力是一对平衡力 负 增加电磁铁线圈的匝数
【解析】
【详解】
(1)[1]灯泡悬浮停在空中时,受到向上磁力与重力大小相等,方向相反,作用在同一直线上,作用在同一物体上,这两个力是一对平衡力。
(2)[2]根据安培定则可知,乙图中螺旋管的下端为S极,根据同名磁极相互排斥可知,灯要受到向上的磁力,所以通电螺线管上端应为S极,下端为N极,由安培定则可知,电源右端为正极,左端为负极。
(3)[3]要使灯泡悬浮的高度增加,就要增大其磁性,除调节滑动变阻器阻值外,还可以增加电磁铁线圈的匝数。
16.酿酒坊里的发酵罐配有笨重的密封罩,为了方便操作,小明设计了用一个杠杆和电磁铁组合系统来升降密封罩,如图所示,电磁铁的工作原理是_______,该现象最早是由_________(选填“法拉第”、“奥斯特”或“安培”)发现的。装置通电后,电磁铁上端为_____(选填“N” 或“S”)极。
【答案】 电流的磁效应 奥斯特 N
【解析】
【详解】
[1][2]电磁铁是利用电流的磁效应工作,最早发现电流磁效应的是奥斯特。
[3]结合图及安培定则,知电磁铁的上端为N极。
17.为了探究电磁铁的磁性强弱跟那些因素有关,小琴同学用漆包线(表面涂有绝缘漆导线)在大铁钉上绕若干匝,制成简单的电磁铁,图甲、乙、丙、丁为实验中观察到的四种情况.
(1)实验是通过观察电磁铁________来知道电磁铁磁性的强弱;像这样,用易观测的物理现象或物理量来认识或显示不易观测的物理现象或物理量是物理学常用的一种研究方法,这一方法叫做________.
(2)当开关闭合后,甲图中N极在磁体________(选填“A”或“B”)端;若让B铁钉再多吸一些大头针,滑动变阻器的滑片应向________端移动.(选填“左”或“右”)
(3)比较________两图可知:匝数相同时,电流越大,磁性越强;
(4)由图丁可知:当电流一定时,________,磁性越强.
【答案】 吸引大头针的数量 转换法 A 左 乙、丙 线圈匝数越多
【解析】
【详解】
解答:(1)用电磁铁吸引大头针的多少来反映电磁铁磁性的强弱,属于转换法; (2)在甲图中可知,电流从电源正极出发,经开关、变阻器流向螺线管,根据安培定则,甲图中N极在磁体A端;若让B铁钉再多吸一些大头针,应增大电流的大小,由欧姆定律,应减小变阻器连入电路中的电阻大小,即滑动变阻器的滑片应向左移动;(3)研究磁性强弱与电流的关系,应控制线圈的匝数相同,改变电流的大小,应比较乙、丙两图,线圈匝数相同,变阻器连入电路中的电阻乙图中大于丙图,由欧姆定律,乙图中的电流小于丙图中的电流,吸引大头针的丙图中数量多,磁性强;(4)在电流一定时,研究磁性强弱与匝数的关系,应改变匝数的多少,丁图中两个电磁铁串联,通过电磁铁的电流相等,线圈匝数越多的电磁铁吸引大头针数量越多,磁性越强.
点睛:(1)电磁铁的磁性强弱通过吸引大头针的多少来反映,采用了转换法;根据转换法人含义举例;(2)判断通过螺线管中的电流方向,由安培定则确定其极性;根据影响电磁铁磁性强弱的因素(电流大小、线圈匝数多少等)、结合欧姆定律回答;(3)根据影响电磁铁磁性强弱的因素,控制线圈匝数相同,研究与电流大小的关系,结合欧姆定律回答;(4)根据影响电磁铁磁性强弱的因素,控制电流相同,研究与线圈匝数多少的关系,据此回答.
人教版九年级全册第5节 磁生电精品达标测试: 这是一份人教版九年级全册第5节 磁生电精品达标测试,文件包含培优分级练人教版物理九年级205《磁生电》同步分级练解析版docx、培优分级练人教版物理九年级205《磁生电》同步分级练原卷版docx等2份试卷配套教学资源,其中试卷共15页, 欢迎下载使用。
初中物理人教版九年级全册第2节 电生磁优秀随堂练习题: 这是一份初中物理人教版九年级全册第2节 电生磁优秀随堂练习题,文件包含培优分级练人教版物理九年级202《电生磁》同步分级练解析版docx、培优分级练人教版物理九年级202《电生磁》同步分级练原卷版docx等2份试卷配套教学资源,其中试卷共18页, 欢迎下载使用。
2020-2021学年第十六章 电压 电阻第4节 变阻器精品同步测试题: 这是一份2020-2021学年第十六章 电压 电阻第4节 变阻器精品同步测试题,文件包含培优分级练人教版物理九年级164《变阻器》同步分级练解析版docx、培优分级练人教版物理九年级164《变阻器》同步分级练原卷版docx等2份试卷配套教学资源,其中试卷共17页, 欢迎下载使用。

