2020-2021学年人教版九年级物理下 第20章电与磁 第3节 电磁铁、电磁继电器 教案学案课件
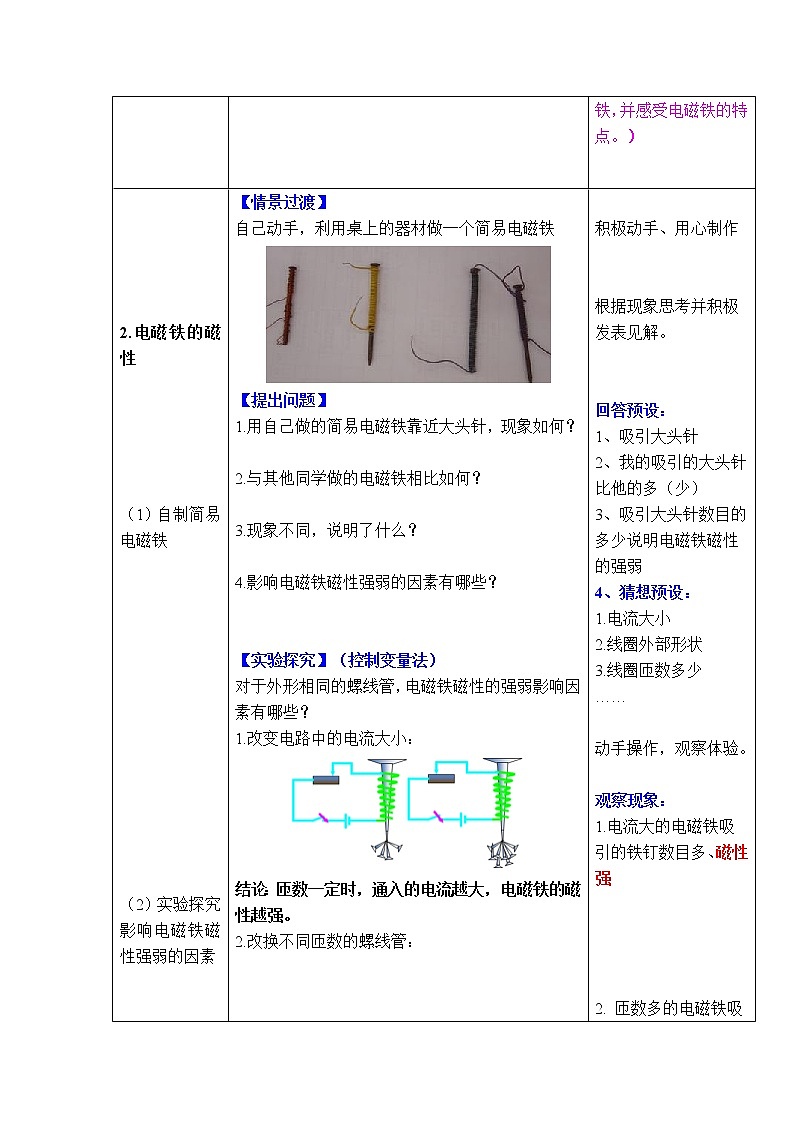
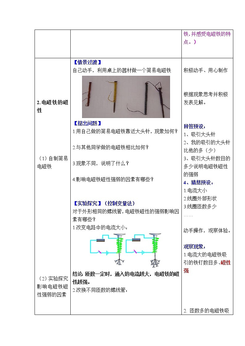
展开第1课时 电磁铁
预习
一、教学目的及要求
1.知道什么是电磁铁;
2.理解电磁铁的特性和工作原理。
二、教学重难点
重点: 电磁铁的概念及影响电磁铁磁性强弱的因素
难点:影响电磁铁磁性强弱的因素
三、教学模式及方法
小组合作探究 实验法、讨论法、启发式
四、要点填空
1.电磁铁的构造:电磁铁是由____、____两部分组成的.
2.电磁铁的原理:通电螺线管具有磁性,通电螺线管的____越多,通过的____越大,它的磁性越强,在通电螺线管中插入____,会大大增强它的磁性.
3.电磁铁的优点:电磁铁磁性的有无由__________来控制;它的磁性强弱由__________来控制;它的磁场的方向由__________来控制.
展示
(一)典例剖析
例、下列办法中不能改变电磁铁磁性强弱的是 ( )
A.改变通过线圈中电流的强弱 B.改变线圈的匝数
C.改变通过线圈中电流的方向 D.在通电螺线管中插入铁芯
分析:影响电磁铁磁性的有电流的强弱、线圈的匝数、是否插入铁芯。
(二)展示提升
1.如图9-20所示为电磁选矿机的示意图,A为电磁铁,M、N槽内的物质为 ( )
A.M内是铁矿物质 B.N内是铁矿物质
C.M、N内都是非铁矿物质 D.N内是非铁矿物质
2.小华同学在做“探究电磁铁”实验中,使用两个相同的大铁钉绕制成电磁铁进行实验,如图9-21所示,下列说法中正确的是 ( )
A.要使电磁铁磁性增强,应将变阻器的滑动片向右滑动
B.电磁铁能吸引的大头针越多,表明它的磁性越强
C.电磁铁B磁性较强,所以通过它的电流较大
D.若将两电磁铁上部靠近,会相互吸引
3.如图9-22所示,为使滑动变阻器的滑片P向右移动时,通电螺线管对条形磁铁的斥力变大,则电源和变阻器接人电路的方式可以是( )
A.G接F,E接B,D接H B.G接F,E接A,D接H
C,G接E,F接B,D接H D.G接E,F接A,D接H
4.如图9-23所示,闭合开关,小铁块被吸起,下列说法正确的是( )
A.将小铁块吸起的力是铁芯与铁块之间的分子引力
B.用手托住小铁块,将电源的正负极对调,闭合开关,稍后手松开,小铁块一定落下
C.滑动变阻器的滑片向上移动,小铁块可能落下
D.滑动变阻器的滑片向下移动,小铁块可能落下
反馈
1.如图9-24所示实验装置,弹簧测力计下面挂着条形磁铁,螺线管中插有铁芯,开关S拨在触点②位置。要使弹簧测力计的示数变大,下列操作方法能够实现的是( )
A.滑片P向b端滑动
B.将S拨到①位置
C.将铁芯从螺线管中取出
D.将螺线管往上移动
2.如图9-25 所示,当闭合开关S ,且将滑动变阻器滑片P 向右移动时,图中的电磁铁( )
A.a端是N极,磁性增强 B.a 端是S 极,磁性增强
C.b 端是N ,磁性减弱 D.b 端是S 极,磁性减弱
3. 在“研究电磁铁”的探究实验中,给你的器材是:一个线圈匝数可以改变的电磁铁、电池组、开关、滑动变阻器、大头针、铜芯线。请完成如下实验表格。
步骤 | 控制不变因素 | 调节变化因素 | 观察实验现象 | 探究结论 |
1 | 同一电磁铁 电流相同 | 通电 |
| 通电有磁性 |
断电 |
| 断电无磁性 | ||
2 | 线圈匝数 |
| 吸大头针数增加 | 电流越大 磁场越强 |
| 吸大头针数减少 | |||
3 | 线圈形状 电流相同 | 匝数多 | 吸大头针多 |
|
匝数少 | 吸大头针少 |

