高中粤教版 (2019)第一节 电磁振动背景图课件ppt
展开课后素养落实(十四) 电磁振荡 麦克斯韦电磁场理论
(建议用时:40分钟)
◎题组一 电磁振荡分析
1.关于LC回路,下列说法正确的是( )
A.一个周期内,电容器充、放电各一次
B.电容器极板上电压最大时,线圈中的电流最强
C.电容器开始充电时,线圈中的磁场能最强
D.电容器开始充电时,电场能最大
C [电容器从开始充电到放电完毕才经历半个周期,一个周期内,电容器应充、放电各两次,A错误;电容器上的电压最大时,电场能最大,此时磁场能为零,线圈中电流为零,B错误;电容器开始充电时,电场能为零,线圈中磁场能最大,C正确,D错误。]
2.如图所示为某时刻LC振荡电路所处的状态,则该时刻( )
A.振荡电流i在增大
B.电容器正在放电
C.磁场能正在向电场能转化
D.电场能正在向磁场能转化
C [从图中电容器两极板的带电情况和电流方向可知电容器正在充电,故磁场能正在向电场能转化,C正确。]
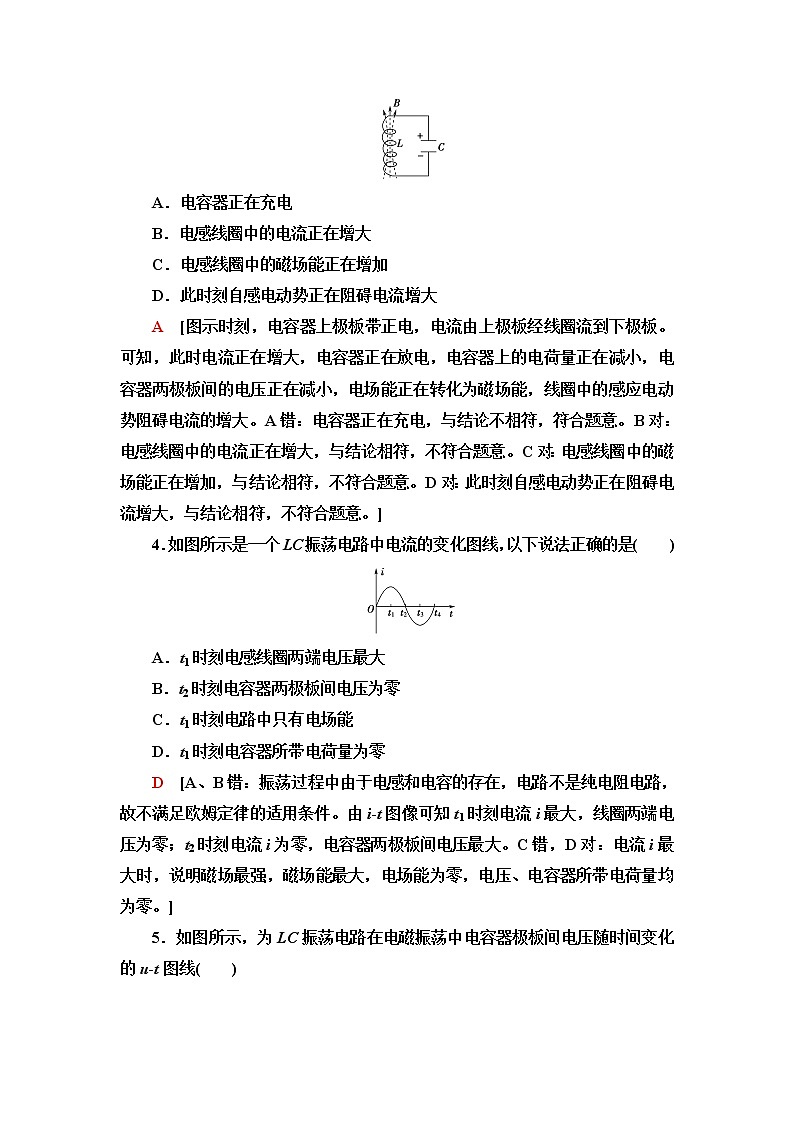
3.如图所示表示LC振荡电路某时刻的情况,以下说法错误的是( )
A.电容器正在充电
B.电感线圈中的电流正在增大
C.电感线圈中的磁场能正在增加
D.此时刻自感电动势正在阻碍电流增大
A [图示时刻,电容器上极板带正电,电流由上极板经线圈流到下极板。可知,此时电流正在增大,电容器正在放电,电容器上的电荷量正在减小,电容器两极板间的电压正在减小,电场能正在转化为磁场能,线圈中的感应电动势阻碍电流的增大。A错:电容器正在充电,与结论不相符,符合题意。B对:电感线圈中的电流正在增大,与结论相符,不符合题意。C对:电感线圈中的磁场能正在增加,与结论相符,不符合题意。D对:此时刻自感电动势正在阻碍电流增大,与结论相符,不符合题意。]
4.如图所示是一个LC振荡电路中电流的变化图线,以下说法正确的是( )
A.t1时刻电感线圈两端电压最大
B.t2时刻电容器两极板间电压为零
C.t1时刻电路中只有电场能
D.t1时刻电容器所带电荷量为零
D [A、B错:振荡过程中由于电感和电容的存在,电路不是纯电阻电路,故不满足欧姆定律的适用条件。由it图像可知t1时刻电流i最大,线圈两端电压为零;t2时刻电流i为零,电容器两极板间电压最大。C错,D对:电流i最大时,说明磁场最强,磁场能最大,电场能为零,电压、电容器所带电荷量均为零。]
5.如图所示,为LC振荡电路在电磁振荡中电容器极板间电压随时间变化的ut图线( )
A.t1~t2时间内,电路中电流不断增大
B.t2~t3时间内,电场能越来越小
C.t3时刻,磁场能为零
D.t3时刻电流方向要改变
B [由图知t1~t2时间内,电容器两端电压增大,电容器充电,电流减小,A错误;t2~t3两端电压减小,电场能转化为磁场能,B正确;t3时刻回路中磁场能最大,电流方向不变,C、D两项都错误。]
◎题组二 电磁振荡周期和频率公式应用
6.振荡电路中线圈的自感系数为L,电容器的电容为C,则电容器两极板间的电压从最大值变为零,所用的最少时间为( )
A.2π B.π
C. D.
D [电容器两极板间的电压从最大值到零所用的最少时间为T,而T=2π,故D正确。]
7.(多选)一个LC振荡电路中,线圈的自感系数为L,电容器电容为C,从电容器上电压达到最大值U开始计时,则有( )
A.至少经过π,磁场能达到最大
B.至少经过π,磁场能达到最大
C.在π时间内,电路中的平均电流是
D.在π时间内,电容器放电电量为CU
BCD [LC振荡电路周期T=2π,电容器电压最大时,开始放电,经π时间,放电结束,此时电容器电量为零,电路中电流最大,磁场最强,磁场能最大。因为q=CU,i=,所以i=,得i=。]
◎题组三 麦克斯韦电磁理论
8.如图所示带电的平行板电容器C,当用绝缘工具缓缓拉大板间距离的过程中,在电容器周围空间( )
A.会产生变化的磁场 B.会产生稳定的磁场
C.不产生磁场 D.会产生周期性变化的磁场
A [由于电容器始终跟电源相连,两极板间电压不变,根据E=可知在d缓慢增大时,E是非均匀变化的,因此在其周围产生变化的磁场。]
9.(多选)某空间出现了如图所示的一组闭合的电场线,这可能是( )
A.沿AB方向磁场在迅速减弱
B.沿AB方向磁场在迅速增加
C.沿BA方向磁场在迅速增加
D.沿BA方向磁场在迅速减弱
AC [根据电磁感应,闭合回路中的磁通量变化时,使闭合回路中产生感应电流,该电流可用楞次定律判断。根据麦克斯韦电磁理论,闭合回路中产生感应电流,是因为闭合回路中有电场力的作用,而变化的磁场产生电场,与是否存在闭合回路没有关系,故空间内磁场变化产生的电场方向,仍然可用楞次定律判断,四指环绕方向即为感应电场的方向,由此可知A、C正确。]
10.(多选)应用麦克斯韦的电磁场理论判断下列表示电场产生磁场(或磁场产生电场)的关系图像中(每个选项中的上图是表示变化的场,下图是表示变化的场产生的另外的场),正确的是( )
A B C D
BC [A图中的上图磁场是稳定的,由麦克斯韦的电磁场理论可知周围空间不会产生电场,A图中的下图是错误的。B图中的上图是均匀变化的电场,应该产生恒定的磁场,下图的磁场是恒定的,所以B图正确。C图中的上图是振荡的磁场,它能产生同频率的振荡电场,且相位相差,C图是正确的。D图的上图是振荡的电场,在其周围空间产生振荡的磁场,但是下图中的图像与上图相比较,相位相差π,故D图错误,所以只有B、C两图正确。]
11.(多选)如图所示,在内壁光滑、水平放置的玻璃圆环内,有一直径略小于环口径的带正电的小球,正以速率v0沿逆时针方向匀速转动。若在此空间突然加上方向竖直向上、磁感应强度B随时间成正比例增加的变化的磁场,设运动过程中小球的带电量不变,那么( )
A.小球对玻璃圆环的压力不断增大
B.小球受到的磁场力不断增大
C.小球先沿逆时针方向做减速运动,过一段时间后,沿顺时针方向做加速运动
D.磁场力对小球一直不做功
CD [因为玻璃圆环所在处有均匀变化的磁场,在周围产生稳定的涡旋电场,对带正电的小球做功。由楞次定律,判断电场方向为顺时针方向。在电场力作用下,小球先沿逆时针方向做减速运动,后沿顺时针方向做加速运动。
小球在水平面内沿轨迹半径方向受两个力作用;环的弹力N和磁场的洛伦兹力F洛=Bqv,而且这两个力的矢量和等于小球做圆周运动的向心力。考虑到小球速度的大小和方向的变化以及磁场强弱的变化,弹力N和洛伦兹力F洛一定有一段时间变小,所以A、B选项错误。磁场力始终与圆周运动的线速度方向垂直,所以磁场力对小球不做功。]
12.某LC振荡电路中,振荡电流变化规律为i=0.14sin (1 000t)A,已知电路中线圈的自感系数L=50 mH,则电容器的电容C=________,该振荡电流的有效值为________。(≈1.4)
[解析] 由ω=,得T== s=2π×10-3 s,
又因T=2π,
得C== F=2.0×10-5 F,
因振荡电流最大值Im=0.14 A,
所以有效值为I== A=0.10 A。
[答案] 2.0×10-5 F 0.10 A
13.实验室里有一水平放置的平行板电容器,知道其电容C=1 μF。在两板带有一定电荷时,发现一粉尘恰好静止在两板间。手头上还有一个自感系数L=0.1 mH的电感器,现连成如图所示电路,试分析以下两个问题:
(1)从S闭合时开始计时,经过π×10-5 s时,电容器内粉尘的加速度大小是多少?
(2)当粉尘的加速度为多大时,线圈中电流最大?
[解析] (1)S断开时,电容器内带电粉尘恰好静止,说明电场力方向向上,且F电=mg,闭合S后,L、C构成LC振荡电路,T=2π=2π×10-5 s,经=π×10-5 s时,电容器间的场强反向,电场力的大小不变,方向竖直向下,由牛顿第二定律得:a==2g。
(2)线圈中电流最大时,电容器两极板间的场强为零,由牛顿第二定律可得:a==g,方向竖直向下。
[答案] (1)2g (2)g
2020-2021学年第四节 势能图文课件ppt: 这是一份2020-2021学年第四节 势能图文课件ppt,文件包含粤教版高中物理必修第二册第4章第4节势能课件ppt、粤教版高中物理必修第二册第4章第4节势能学案doc、粤教版高中物理必修第二册课后素养落实15势能含答案doc等3份课件配套教学资源,其中PPT共60页, 欢迎下载使用。
2020-2021学年第二节 功率教学演示ppt课件: 这是一份2020-2021学年第二节 功率教学演示ppt课件,文件包含粤教版高中物理必修第二册第4章第2节功率课件ppt、粤教版高中物理必修第二册第4章第2节功率学案doc、粤教版高中物理必修第二册课后素养落实13功率含答案doc等3份课件配套教学资源,其中PPT共59页, 欢迎下载使用。
粤教版 (2019)必修 第二册第一节 功教案配套ppt课件: 这是一份粤教版 (2019)必修 第二册第一节 功教案配套ppt课件,文件包含粤教版高中物理必修第二册第4章第1节功课件ppt、粤教版高中物理必修第二册第4章第1节功学案doc、粤教版高中物理必修第二册课后素养落实12功含答案doc等3份课件配套教学资源,其中PPT共55页, 欢迎下载使用。

