- 第18章 电功率(B卷·能力提升)-2022-2023学年九年级物理全一册名校单元双测AB卷(人教版) 试卷 2 次下载
- 第19章 生活用电(A卷·夯实基础)-2022-2023学年九年级物理全一册名校单元双测AB卷(人教版) 试卷 0 次下载
- 第20章 电与磁(A卷·夯实基础)-2022-2023学年九年级物理全一册名校单元双测AB卷(人教版) 试卷 1 次下载
- 第20章 电与磁(B卷·能力提升)-2022-2023学年九年级物理全一册名校单元双测AB卷(人教版) 试卷 1 次下载
- 第22章 能源与可持续发展(A卷·夯实基础)-2022-2023学年九年级物理全一册名校单元双测AB卷(人教版) 试卷 0 次下载
人教版九年级全册第十九章 生活用电综合与测试测试题
展开2022-2023学年上学期第十九章单元检测卷B卷(人教版)
九年级全一册 物理·全解全析
一、单项选择题:本题共10小题,每小题3分,共30分。
1.(2022·河北石家庄·模拟预测)小明吃火锅时,由于三孔插座不够用,小明决定将电火锅三脚插头上最长的一个金属脚掰弯,插在两孔插座上使用,小华立刻阻止,因为长脚掰弯使用会造成( )
A.家庭电路中的电流过大,空气开关跳闸
B.电火锅不能正常工作
C.电火锅的金属外壳和地线断开,可能有触电危险
D.两孔插座断路,不能再继续使用
【答案】C
【解析】电火锅使用三脚插头,上端的一脚和金属外壳相连,插入三孔插座时,金属外壳接地,可以防止因用电器外壳漏电而触电,如果把三脚插头插在两孔插座上,会使电火锅的金属外壳和地线断开,但电火锅可以正常工作,不过一旦金属外壳带电,人接触时会发生触电事故,但不会造成家庭电路中的电流过大,也不会使两孔插座断路。
故选C。
2.(2022·湖南常德·中考真题)如图所示为家庭电路的简化电路图,若该电路中各处的连接都是正确的,则关于该家庭电路下列说法中正确的是( )
A.电能表是测量家庭电路中用电器总功率的仪表
B.a线是零线,b线是火线
C.开关是串联在火线与灯泡L之间的
D.电视机与电风扇是串联在电路的
【答案】C
【解析】A.电能表是测量家庭电路中用电器消耗的总电能的仪表,故A错误;
B.开关接在火线与用电器之间,且两孔插座的接法是左零右火,故a为火线,b为零线,故B错误;
C.开关是串联在火线与灯泡L之间的,保证了开关断开后,没有电流经过灯泡,避免断开开关后,人接触到灯泡而触电,故C正确;
D.电视机与电风扇独立工作,互不影响,故是并联关系,故D错误。
故选C。
3.(2022·江苏徐州·中考真题)如图所示为某家庭中接线板的使用情况,下列说法正确的是( )
A.符合使用规范 B.可以正常使用
C.这是超负荷运行 D.不会引起安全事故
【答案】C
【解析】多个用电器共用一个接线板,可能使电路总功率过大,电流过大,超过电路的允许负载,容易引起火灾,是不符合用电规范的,故C正确,ABD错误。
故选C。
4.(2022·全国·九年级)在《电工手册》中,列出了白炽灯的常见故障与检修方法:
(1)灯泡的灯丝断了,换新的灯泡;
(2)灯头内的电线断了,换新线并接好灯泡;
(3)开关等处的接线松动,检查加固;
(4)熔丝断了,更换熔丝。
上述故障现象的可能原因可以概括为( )
A.电路中出现了短路 B.电路中出现了断路
C.并联变成了串联 D.供电电压偏低
【答案】B
【解析】灯泡不亮,可能有两种原因:一是电路中出现了短路;二是出现了开路,根据表中列举的4 种可能原因分析,可得电路中都是出现开路(断路)现象,检修方法都是把电路连接好,变为通路。
故选B。
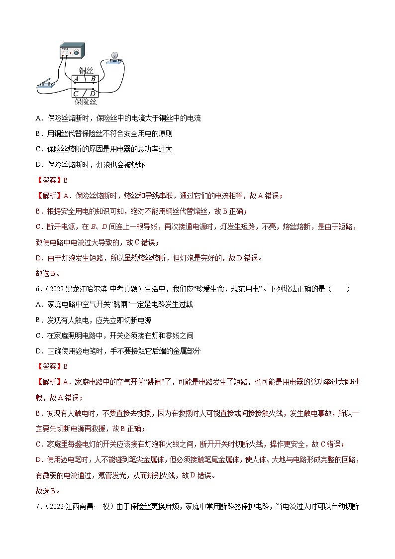
5.(2022·湖北武汉·模拟预测)如图所示,在接线柱A、B间接入铜丝,在接线柱C、D间接入保险丝。接通电源,灯泡正常发光,保险丝不熔断;断开电源,在B、D间连上一根导线,再次接通电源时,灯不亮,保险丝熔断。以下判断正确的是( )
A.保险丝熔断时,保险丝中的电流大于铜丝中的电流
B.用铜丝代替保险丝不符合安全用电的原则
C.保险丝熔断的原因是用电器的总功率过大
D.保险丝熔断时,灯泡也会被烧坏
【答案】B
【解析】A.保险丝熔断时,熔丝和导线串联,通过它们的电流相等,故A错误;
B.根据安全用电的知识可知,绝对不能用铜丝代替熔丝,故B正确;
C.断开电源,在B、D间连上一根导线,再次接通电源时,灯发生短路,不亮,熔丝熔断,是由于短路,致使电路中电流过大导致的,故C错误;
D.由于灯泡发生短路,所以虽然熔丝熔断,但灯泡是完好的,故D错误。
故选B。
6.(2022·黑龙江哈尔滨·中考真题)生活中,我们应“珍爱生命,规范用电”。下列说法正确的是( )
A.家庭电路中空气开关“跳闸”一定是电路发生过载
B.发现有人触电,应先立即切断电源
C.在家庭照明电路中,开关必须接在灯和零线之间
D.正确使用验电笔时,手不要接触它后端的金属部分
【答案】B
【解析】A.家庭电路中的空气开关“跳闸”了,可能是电路发生了短路,也可能是用电器的总功率过大即过载,故A错误;
B.发现有人触电时,不要直接去救援,因为在救援时人可能直接或间接接触火线,发生触电事故,所以一定要先切断电源再救援,故B正确;
C.家庭里每盏电灯的开关应该接在灯泡和火线之间,断开开关时切断火线,操作更安全,故C错误;
D.使用验电笔时,人不能碰到笔尖金属体,但必须接触笔尾金属体,使人体、大地与电路形成完整的回路,有微弱的电流通过,氖管发光,从而辨别火线,故D错误。
故选B。
7.(2022·江西南昌·一模)由于保险丝更换麻烦,家庭中常用断路器保护电路,当电流过大时可以自动切断电路,如图甲、乙所示为断路器工作原理,下列说法错误的是( )
A.该断路器应安装在进户线的火线上
B.双层金属片是用不同材料金属制成的
C.该断路器是利用电生磁的原理工作的
D.当电路断开后,双层金属片逐渐冷却复原
【答案】C
【解析】A.为了用电的安全,电路断开时应该使用电器与火线断开,所以该断路器应安装在进户线的火线上,故A正确,A不符合题意;
B.双层金属片受热时弯曲度不同,说明膨胀系数不同,所以是用不同材料金属制成的,故B正确,B不符合题意;
C.断路器工作原理是不同材料的膨胀系数不同,当电流过大时,产生热量过多,使双金属片形变程度增大,触动簧锁装置,使触点断开,没有利用电生磁的原理,故C错误,C符合题意;
D.当电路断开后,电路中无电流,双层金属片不再发热,逐渐冷却复原,故D正确,D不符合题意。
故选C。
8.(2022·辽宁·中考真题)如图所示的电路是家庭电路的一部分,电工师傅按下面的顺序进行检测:①闭合S1,灯L1亮;②再闭合S2,灯L1亮,灯L2不亮;③用试电笔测a、b、c、d四个接线点,试电笔只在c点不发光。若电路中只有一处故障,故障可能是( )
A.灯L2短路 B.c点左侧的零线断路
C.灯L2所在支路断路 D.c、d两点间断路
【答案】D
【解析】B.闭合S1,灯L1亮,电路中有电流,说明电路为通路,从保险丝aSL1以及c点左侧的零线都没有断路,故B错误;
A.断开S1,闭合S2,灯L2不亮,灯L2不亮的原因有两个:一个是断路、一个是短路;若灯L2短路时,电路的电流会很大,将保险丝烧断,灯泡L1也不会发光,a、b两个接线点上,试电笔的氖管都不会发光,故A错误;
C.若灯L2所在支路开路,d点氖管不发光,故C错误;
D.若c、d两点间开路,灯泡L2与零线不能构成闭合电路,电路中没有电流,灯泡不会发光,但d点会通过灯泡L2与火线间接相连,试电笔的氖管会发光,故D正确。
故选D。
9.(2022·全国·九年级专题练习)如图所示为某家庭厨房的部分电路,电灯和电热器都在正常工作。当三孔插座上刚插上搅拌器的插头时,所有用电器都突然停止工作。经检查,发现有一根保险丝熔断了,拔出搅拌器的插头后,用测电笔测试三孔插座的左右两孔,氖管都发光。下列分析合理的是( )
A.一定是火线上的保险丝熔断了
B.只断开S1,再用测电笔检测灯泡的两个接线柱,氖管都发光
C.只断开S2,再用测电笔检测三孔插座的左右两孔,氖管都不发光
D.断开S1和S2,再用测电笔检测三孔插座的左右两孔,氖管都不发光
【答案】B
【解析】A.拔出插头后,用测电笔测试插座的两孔,氖管都发光,说明两孔与火线是连通的,所以只可能是零线上的保险丝熔断了,故A不符合实际;
B.只断开S1,灯泡的两个接线柱通过电热器、开关与火线相连,所以再用测电笔检测灯泡的两个接线柱,测电笔的氖管都发光,故B符合实际;
C.只断开S2,插座的左孔通过灯泡、开关与火线相连,所以用测电笔检测三孔插座的左右两孔,氖管都发光,故C不符合实际;
D.断开S1和S2,再用测电笔检测三线插座的左右两孔,只有右孔与火线相连,氖管发光,左孔与火线不相连,氖管不会发光,故D不符合实际。
故选B。
10.(2022·宁夏·银川市第十中学二模)如图所示是现在一般标准住宅内配电系统方框图。下列说法正确的是( )
A.空调正常工作时,灯泡一定发光
B.如果插座被短路,空气开关会跳闸
C.甲、乙两图中的人都触电了,且“漏电保护器”都会切断电路
D.若空气开关“跳闸”,可能是电路中发生了图甲的触电事故
【答案】B
【解析】A.家庭电路中各用电器之间是并联的,各用电器独立工作互不影响,所以空调工作时,灯泡不一定发光,故A错误;
B.如果插座短路,导致火线和零线直接相连,电路中电流过大,就会造成电能表旁的总空气开关“跳闸”,故B正确;
C.甲、乙两图中的人都触电了;甲图中人站在绝缘的板凳上,人体同时接触一根火线和一根零线,这时人体相当于用电器,没有漏电(电流没有泄露到回路之外),漏电保护器不会跳闸;乙图中人站在地上接触到火线,火线、人和大地形成回路,属于漏电,漏电保护器就可能会跳闸,故C错误;
D.人体的电阻约为两千欧姆左右,图甲和图乙中的触电事故都不会造成电路中的电流过大,因此不可能是因为图中的触电事故而导致空气开关“跳闸”的,故D错误。
故选B。
第Ⅱ卷
二、填空题。(每空2分,共46分)
11.(2022·广东·中考真题)家庭电路中,电热水壶应与其他家用电器________联。若用电热水壶加热0.8kg的水,使其温度从30℃升高到80℃,则水吸收的热量是________J。此过程中,电热水壶实际消耗的电能_________(选填“大于”“等于”或“小于”)水吸收的热量。[c水=4.2×103J/(kg·℃)]
【答案】 并 大于
【解析】[1]家庭电路中,电热水壶应与其他家用电器之间互不干扰,都能独立工作,所以它们是并联的。
[2]用电热水壶加热0.8kg的水,使其温度从30℃升高到80℃,则水吸收的热量
[3]由于在烧水过程中,水会不断的向外散热,所以电热水壶实际消耗的电能会大于水吸收的热量。
12.(2022·上海华旭双语学校模拟预测)上海家庭照明电路的电压为__________伏,若小明家中的脱排油烟机单独连续正常工作 0.3 小时后,家中电能表的示数变化了 0.066__________(填单位),则油烟机的额定功率为_________________瓦,正常工作的电流为________安,油烟机与其他电器之间是 _________连接的(选填“串联”或“并联”)。
【答案】 220 kW•h 220 1 并联
【解析】[1]我国家庭电路的电压一般为220V,故上海家庭照明电路的电压为220V。
[2]电能表是测量用电器消耗电能多少的仪表,单位为kW•h,故电能表的示数变化量为0.066kW•h。
[3]由可得,油烟机的额定功率为
[4]由P=UI可得,油烟机正常工作的电流为
[5]家庭电路中,各用电器之间工作时相互独立、互不影响,故各用电器之间是并联的,则油烟机与其他电器之间是并联的。
13.(2022·山东青岛·一模)电工用如图方法检验家庭电路是否有短路情况。先在进户线的干路上串联一个正常工作时电压为220V的白炽灯L1,然后闭合总开关,若发现L1发光较暗,则该家庭电路______ (选填“正常”“短路”“开路”);若L1正常发光,则该家庭电路______ (选填“正常”“短路”“开路”),此时用测电笔接触A点,氖管______ (“会”、“不会”)发光。
【答案】 正常 短路 不会
【解析】[1]在进户线的干路上串联一个正常工作时电压为220V的白炽灯L1,然后闭合总开关,若发现L1发光较暗,这说明白炽灯L1两端的电压小于额定电压,根据串联电路的电压特点可知,电路中的其他用电器分担了部分电压,则该家庭电路是正常的。
[2][3]若L1正常发光,则说明白炽灯L1两端的电压等于额定电压220V,则该家庭电路未分担任何电压,即家庭电路中有短路现象。此时白炽灯L1的左端与火线相连,右端接零线,用测电笔接触A点即接触的是零线,则氖管不发光。
14.(2022·天津河东·一模)如图所示,测电笔的笔尖金属体接触火线时氖管会发光,正确使用测电笔的方法是图________;家庭电路中电流过大的原因可能是电路发生_________或电路中的用电器的总功率过大。
【答案】 甲 短路
【解析】[1]正确使用测电笔时要用手接触笔尾金属体,笔尖接触导线;故甲图为正确使用测电笔的方法。
[2]家庭电路中电流过大的原因可能是电路发生短路或电路中的用电器的总功率过大。
15.(2022·陕西·澄城县北关中学二模)现代家庭电器化程度越来越高,用电安全是一个十分突出的问题。如图所示,用电器接在电压为220V的电源上,消耗电功率是1000W,电路中还有额定电流为10A的保险丝及漏电保护器(在图中虚线框内,未画出)。若一人(电阻为8.8kΩ)赤脚站在地上,不小心手接触了火线,此时通过人体的电流是______A,保险丝______(选填“会”或“不会”)熔断,漏电保护器检测到通过A、B两处的电流IA______(选填“>”“<”或“=”)IB,从而切断电路,保护人身安全。
【答案】 0.025 不会 >
【解析】[1]此时通过人体的电流是
[2]用电器的电流为
电路中此时的总电流为
所以保险丝不会熔断。
[3]如图所示,如果有人触电,则有部分电流经过人体流到了大地,A点处电流应小于B点,即漏电保护器检测到通过A、B两处的电流IA>IB,从而切断电路,保护人身安全。
16.(2022·广东·平洲二中模拟预测)如图甲所示,验电器A带负电,B不带电,图乙中用带有绝缘柄的金属棒把验电器A、B两金属球连接起来的瞬间,金属棒中的电流方向是由______(选填“A到B”或“B到A”),验电器的金属箔张开是由于______(选填“同种”或“异种”)电荷相互排斥。如图丙是漏电保护器,它______(选填“能”或“不能”)防止图丙中站在绝缘凳上的人同时接触火线和零线触电。
【答案】 B到A 同种 不能
【解析】[1]验电器A带负电,B不带电,用一根带有绝缘柄的金属棒把A、B连接起来,自由电子由A到B;自由电子的定向移动方向与电流方向相反,故电流方向由B到A。
[2]电荷间的作用规律是:同种电荷相互排斥,异种电荷相互吸引。验电器的金属箔张开,是因为同种电荷相互排斥。
[3]站在绝缘凳上的人同时接触火线和零线触电(双线触电),流过火线与零线的电流相等,保护器中火线和零线中电流产生的磁场应完全抵消,漏电保护器不会切断电路。
17.(2022·广东惠州·一模)家庭电路中的触电事故,都是人体直接或间接跟______连通造成的。某同学家里安装的电能表如图所示,示数为______kW·h。他将家里其它用电器都关闭,只让电视机单独工作了144s,观察到电能表转盘转了5r,电视机此时消耗的电能是______J,实际功率是______W。
【答案】 火线 2022.3 7200 50
【解析】[1] 家庭电路中的触电事故,都是人体直接或间接跟火线连通并与大地或零线构成通路造成的。
[2]电能表显示的数字,最后一位是小数,故图中电能表的示数为2022.3 kW·h。
[3]电能表上的2500r/(kW·h)表示电能表转盘没转2500r,电路中消耗1kW·h,所以电能表转盘转了5r,电视机消耗的电能是
[4] 电视机实际功率是
三、计算题:本题共3小题,共14分。解答应写出必要的文字说明、方程式和重要演算步骤。只写出最后答案的不能得分。有数值计算的题,答案中必须明确写出数值和单位。
18.(5分)(2022·陕西·中考真题)某型号煎烤机有上下两个加热盘,由两个开关控制其工作状态。R1为下盘电热丝,R2为上盘电热丝,两电热丝阻值相等,煎烤机的最大额定功率为2200W。如图为煎烤机的内部简化电路图(不考虑温度对电热丝阻值的影响)。
(1)按照安全用电的要求,将a、b两点接入家庭电路,完成连线;
(2)煎烤机正常工作时电路中的最大电流是多少?以最大额定功率工作时,1min消耗多少电能?
(3)电热丝R1的阻值是多大?
【答案】(1);(2)10 A,1.32×105J;(3)44 Ω
【解析】解:(1)家庭电路连接时,要求左零右火,且开关要连接在火线上,因此a接零线,b接火线,如图所示:
(2)煎烤机达到额定功率时,电流最大,所以
最大额定功率工作时,1min消耗电能为
(3)开关S1和S2都闭合时,两电阻并联,此时电路中电流最大。因为两电热丝阻值相等,所以流过R1的电流为I1=5A,根据欧姆定律得
答:(1)见解析;
(2)煎烤机正常工作时电路中的最大电流是10A;最大额定功率工作时,1min消耗1.32×105J电能。
(3)电热丝R1的阻值是44Ω。
19.(5分)(2022·全国·九年级课时练习)为了应对家中天然气停气而不能及时烧热水,妈妈从商场买了一个电热水壶,其部分铭牌信息如图甲所示,图乙为电热水壶的工作电路R1、R2均为电热丝,当开关S接a、b触点时,电热水壶的挡位不同。求:
(1)求额定保温时的电流;
(2)R1和R2的阻值;
(3)在用电高峰期,关闭家中其他用电器,只让电热水壶通电,使其处于加热状态3min,电能表(如图丙所示)的转盘转了120r,则电热水壶加热的实际电压为多少?
【答案】(1)0.2A;(2) 1050Ω,50Ω;(3)220V
【解析】(1) 电热水壶额定保温时的电流
(2)由图乙知,开关S接触点a时,电阻R1、R2串联,电路总电阻最大;S接触点b时,电路是R2工作的简单电路。据知,S接触点a时,是保温挡,此时电路总电阻
S接触点b时,是加热挡,则
那么
R1=R总-R2=1100Ω-50Ω=1050Ω
(3)结合题意及图丙知,电热水壶在加热状态工作3min消耗的电能
据得,此时电路的实际电压
答:(1)额定保温时的电流为0.2A;
(2) R1和R2的阻值分别为1050Ω和50Ω;
(3)电热水壶加热的实际电压为200V。
20.(4分)(2022·湖北恩施·模拟预测)小明学习了电功率的知识后,利用家里的电能表(如图)和手表,测出了一些家用电器的有关数据。
(1)当家里的电水壶单独工作时,测出电能表30min转了1500转,求此电热水壶的电功率;
(2)如果用此电热水壶把1kg的水由20℃加热至沸腾需要8min,则此电水壶的效率为多大。(当地气压为一个标准大气压)
【答案】(1) 1000W;(2) 70%
【解析】(1) 电热水壶在30min内消耗的电能
W=
电热水壶的电功率
(2)用电热水壶加热水,不吸收的热量
4.2×103J/(kg⋅℃)×1kg×(100℃-20℃)= 3.36×105J
加热水时,电热水壶消耗的电能
则电水壶的效率
答:(1)电热水壶的电功率1000W;
(2)此电热水壶的效率为70%。
四、综合题:共10分。
21.(4分)(2022·山东·青岛市崂山区育才学校二模)如图所示,卧室里有一盏节能灯,门口和床头均设有一个单刀双掷开关,无论哪个开关都能单独控制灯泡的亮和灭。
(1)请将卧室里这盏灯的电路中连接完整______;
(2)节能灯发光时,电能转化为______能。
【答案】 光
【解析】(1)[1]操作任意一个开关均可以开灯、关灯,说明任何一个开关闭合时,灯泡都亮,任何一个开关断开时灯泡都灭,这说明两个单刀双掷开关是串联在电路中的,为了用电器的安全,开关应接在火线与灯泡之间。如下图所示
(2)[2]节能灯发光时,消耗电能,电能转化为光能。
22.(6分)(2022·广东广州·二模)(1)请用笔画线,将图中的台灯、开关和插座按照安全用电的原则接入家庭电路中,要求:S1(旋转开关)单独控制台灯,S2单独控制插座。
(2)台灯的灯泡标着“220V,44W”,闭合开关,求:
①灯泡正常发光时电阻是多少?
②调节旋转开关,测得当灯两端的电压为110V时,灯的实际功率为12.1W,求此时通过灯的电流是多少?通电200s灯消耗的电能是多少?
【答案】(1)(2)①0.2A,1100Ω;②2420J
【解析】解:(1)根据题意可知,变阻器与台灯串联,从安全用电的角度分析,S2为单独三孔插座的开关,则S2与三孔插座串联,三孔插座的接法是,左孔接零线,右孔接火线,上孔接地线,如下图所示
(2)①灯泡正常发光时的电压为220V,功率为44W,由可得正常发光时的电流
则正常发光的电阻
②灯两端电压为110V时,灯的电功率,通过灯的电流为
通电200s灯消耗的电能
答:(1)电路连接如上图所示;
(2)①灯泡正常发光时电阻为1100Ω;
②灯的实际功率为12.1W,此时通过灯的电流为0.11A,通电200s灯消耗的电能为2420W。
人教版九年级全册第十六章 电压 电阻综合与测试课后作业题: 这是一份人教版九年级全册第十六章 电压 电阻综合与测试课后作业题,文件包含第16章电压电阻B卷·能力提升解析版-2022-2023学年九年级物理全一册名校单元双测AB卷人教版docx、第16章电压电阻B卷·能力提升原卷版-2022-2023学年九年级物理全一册名校单元双测AB卷人教版docx等2份试卷配套教学资源,其中试卷共16页, 欢迎下载使用。
人教版第二十章 电与磁综合与测试达标测试: 这是一份人教版第二十章 电与磁综合与测试达标测试,文件包含第20章电与磁B卷·能力提升解析版-2022-2023学年九年级物理全一册名校单元双测AB卷人教版docx、第20章电与磁B卷·能力提升原卷版-2022-2023学年九年级物理全一册名校单元双测AB卷人教版docx等2份试卷配套教学资源,其中试卷共18页, 欢迎下载使用。
初中物理人教版九年级全册第十三章 内能综合与测试测试题: 这是一份初中物理人教版九年级全册第十三章 内能综合与测试测试题,文件包含第13章内能B卷·能力提升解析版-2022-2023学年九年级物理全一册名校单元双测AB卷人教版docx、第13章内能B卷·能力提升原卷版-2022-2023学年九年级物理全一册名校单元双测AB卷人教版docx等2份试卷配套教学资源,其中试卷共17页, 欢迎下载使用。

