高中化学苏教版 (2019)选择性必修1第二单元 化学反应的方向与限度当堂检测题
展开2.2.2 化学平衡状态(1)
A组
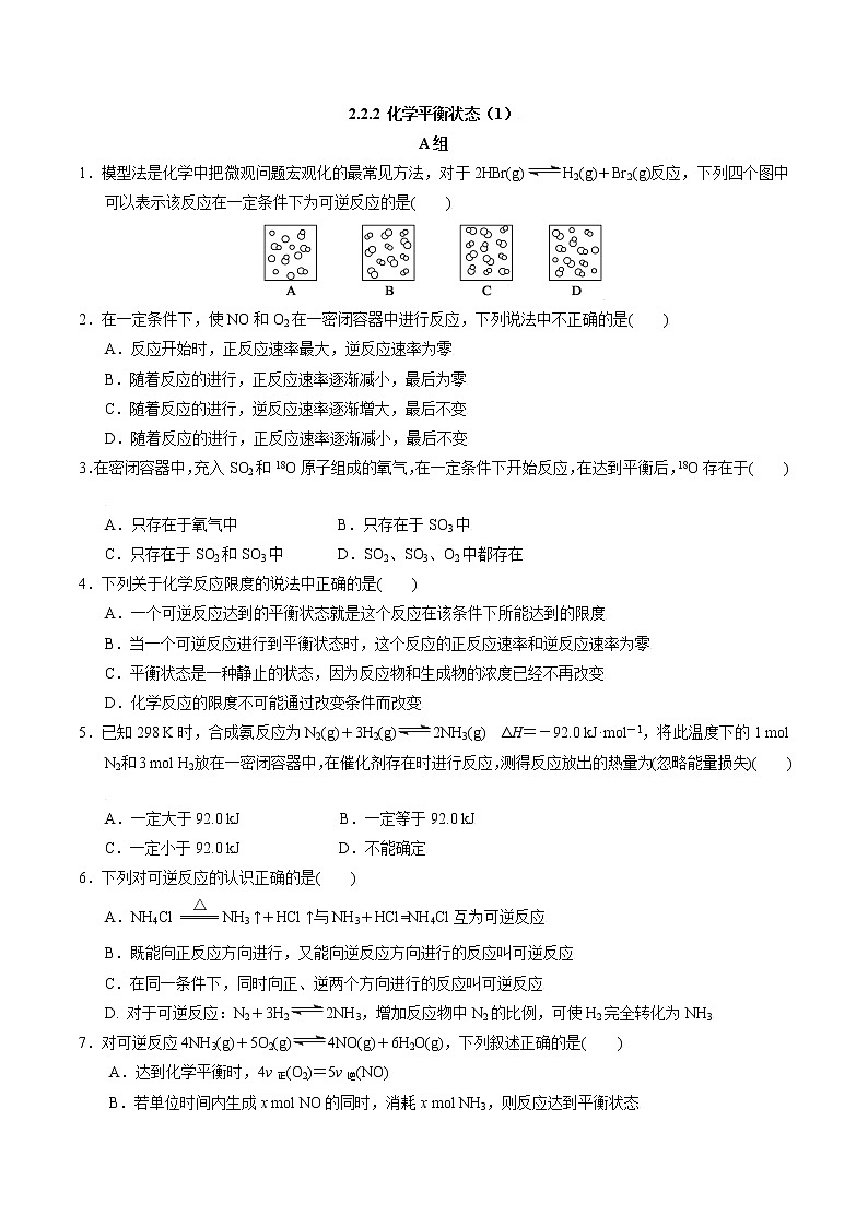
1.模型法是化学中把微观问题宏观化的最常见方法,对于2HBr(g)H2(g)+Br2(g)反应,下列四个图中可以表示该反应在一定条件下为可逆反应的是( )
答案:C
解析:只有C项说明三种物质共存,是可逆反应。
2.在一定条件下,使NO和O2在一密闭容器中进行反应,下列说法中不正确的是( )
A.反应开始时,正反应速率最大,逆反应速率为零
B.随着反应的进行,正反应速率逐渐减小,最后为零
C.随着反应的进行,逆反应速率逐渐增大,最后不变
D.随着反应的进行,正反应速率逐渐减小,最后不变
答案:B
解析:化学平衡建立过程中,反应物浓度减小,故正反应速率减小,生成物浓度增大,故逆反应速率增大,当二者相等时达平衡状态,但不为零。
3.在密闭容器中,充入SO2和18O原子组成的氧气,在一定条件下开始反应,在达到平衡后,18O存在于( )
A.只存在于氧气中 B.只存在于SO3中
C.只存在于SO2和SO3中 D.SO2、SO3、O2中都存在
答案:D
解析:该反应是可逆反应,正反应、逆反应同时存在;化学平衡是动态平衡,正反应发生时,18O存在于SO3中,逆反应发生时,SO3中的18O又可以转化到SO2中。
4.下列关于化学反应限度的说法中正确的是( )
A.一个可逆反应达到的平衡状态就是这个反应在该条件下所能达到的限度
B.当一个可逆反应进行到平衡状态时,这个反应的正反应速率和逆反应速率为零
C.平衡状态是一种静止的状态,因为反应物和生成物的浓度已经不再改变
D.化学反应的限度不可能通过改变条件而改变
答案:A
5.已知298 K时,合成氨反应为N2(g)+3H2(g)2NH3(g) ΔH=-92.0 kJ·mol-1,将此温度下的1 mol N2和3 mol H2放在一密闭容器中,在催化剂存在时进行反应,测得反应放出的热量为(忽略能量损失)( )
A.一定大于92.0 kJ B.一定等于92.0 kJ
C.一定小于92.0 kJ D.不能确定
答案:C
解析:N2(g)+3H2(g)2NH3(g) ΔH=-92.0 kJ·mol-1,该热化学反应方程式的意义是指在1个大气压、25 ℃时,1 mol N2和3 mol H2完全反应生成2 mol NH3所放出的热量为92.0 kJ。由于该反应是可逆反应,不能进行彻底,所以放出的热量一定小于92.0 kJ。
6.下列对可逆反应的认识正确的是( )
A.NH4Cl NH3 ↑+HCl ↑与NH3+HCl=NH4Cl互为可逆反应
B.既能向正反应方向进行,又能向逆反应方向进行的反应叫可逆反应
C.在同一条件下,同时向正、逆两个方向进行的反应叫可逆反应
D. 对于可逆反应:N2+3H22NH3,增加反应物中N2的比例,可使H2完全转化为NH3
答案:C
解析:可逆反应是指在相同条件下同时向正、逆反应方向进行的反应,故选C;A选项,两个反应的条件不同,也不是同时进行,错误;B选项,没有说明是在相同条件下进行,错误;D选项,可逆反应不能完全进行,H2不会完全被转化,错误。
7.对可逆反应4NH3(g)+5O2(g)4NO(g)+6H2O(g),下列叙述正确的是( )
A.达到化学平衡时,4v正(O2)=5v逆(NO)
B.若单位时间内生成x mol NO的同时,消耗x mol NH3,则反应达到平衡状态
C.达到化学平衡时,若增加容器体积,则正反应速率减小,逆反应速率增大
D.化学反应速率关系是:2v正(NH3)=3v正(H2O)
答案:A
解析:根据化学平衡知识,达到平衡时各个反应物的正反应速率和各个生成物的逆反应速率之比等于化学方程式的化学计量数之比,因此,A正确。D应表示为:3v正(NH3)=2v正(H2O)。B不能表示反应达到平衡状态,对于C,当容器体积增大时,正逆反应速率都减小。
8.在一定温度下,容器内某一反应中M、N的物质的量随反应时间变化的曲线如图所示,下列表述正确的是( )
A.反应的化学方程式为2MN
B.t2时,正、逆反应速率相等,达到平衡
C.t3时,正反应速率大于逆反应速率
D.t1时,N的浓度是M浓度的2倍
答案:D
解析:A选项,M的物质的量变化为6mol-2mol=4mol,N的物质的量的变化为8mol-2mol=6mol,M、N的物质的量变化之比为2:3,根据化学计量数之比等于物质的量变化之比,反应的化学方程式为3N2M,错误;B选项,t2时,M、N的物质的量相等,并没有达到平衡状态,t3时M、N的物质的量不再改变,此时正反应速率和逆反应速率相等,达到平衡状态,错误;C选项,t3时达到平衡状态,反应速率和逆反应速率相等,错误;D选项,t1时,N的物质的量为6mol,M的物质的量为3mol,由于在同一反应容器中,故N的浓度是M浓度的2倍,正确。故选D。
9.在密闭容器中进行如下反应:X2(g)+Y2(g) 2Z(g),已知X2、Y2、Z的起始浓度分别为0.1 mol·L-1、0.3 mol·L-1、0.2 mol·L-1,在一定条件下,当反应达到平衡时,各物质的浓度有可能是( )
A.Z为0.3 mol·L-1 B.X2为0.2 mol·L-1
C.Y2为0.4 mol·L-1 D.c(X2)+c(Y2)+c(Z)=0.55 mol·L-1
答案:A
解析:可逆反应中,反应体系中各物质一定共存,如果B、C选项中的数据存在,则Z的浓度为0,这是不可能的,A选项符合题意;又因为该反应是总体积不变的反应,达到平衡时,不论X2、Y2、Z怎么变化,总物质的量不会改变,总浓度也不会改变,即:c(X2)+c(Y2)+c(Z)=0.6 mol·L-1。
10.判断下列反应,属于可逆反应的是___________,属于不可逆反应的是__________。
①二氧化硫的催化氧化 ②氮气和氢气的化合 ③水的电解 ④可燃物的燃烧 ⑤氨气溶于水 ⑥氯气溶于水 ⑦二氧化硫和水的反应 ⑧三氧化硫和水的反应 ⑨铁置换硫酸铜溶液中的铜
答案:①②⑤⑥⑦ ③④⑧⑨
11.在400 ℃、101 kPa,将SO2和14 mol O2装入一个有催化剂的5 L密闭容器中,发生了2SO2(g)+O2(g) 2SO3(g)的反应,10 min时达到平衡时,测得容器内有2 mol SO2和12 mol O2 。则:
(1)SO2的起始浓度为____________。
(2)平衡时体系中有__________mol SO3。
(3)从开始反应至达到平衡状态用O2表示的平均反应速率为__________________。
(4)平衡体系中含SO3的体积分数为______________。
答案:(1)1.2 mol/L (2)4 (3)0.04 mol/(L·min) (4)(22.2%)
B组
12.某体积可变的密闭容器,盛有适量的A和B的混合气体,在一定条件下发生反应:A+3B2C。若维持温度和压强不变,当达到平衡时容器的体积为V L,其中C气体的体积占10%。下列推断正确的是( )
①原混合气体的体积为1.2V L ②原混合气体的体积为1.1V L ③反应达到平衡时气体A消耗掉0.05V L ④反应达平衡时气体B消耗掉0.05V L
A.②③ B.②④ C.①③ D.①④
答案:A
解析:设起始A和B的体积分别为a、b
A + 3B 2C
起始的体积(L) a b 0
转化的体积(L) 0.05V 0.15V 10%V
平衡时体积(L) a-0.05V b-0.15V 10%V
a-0.05V+b-0.15V+10%V=V
a+b=1.1V。
13.698 K时,向某V L的密闭容器中充入2 mol H2(g)和2 mol I2(g),发生反应:H2(g)+I2(g)2HI(g) ΔH=-26.5 kJ·mol-1,测得各物质的物质的量浓度与时间变化的关系如图所示。
请回答下列问题:
(1)V=__________。
(2)该反应达到最大限度的时间是________,该时间内平均反应速率v(HI)=____________。
(3)该反应达到平衡状态时,________(填“吸收”或“放出”)的热量为__________。
答案:(1)2 (2)5 s 0.316 mol·L-1·s-1
(3)放出 41.87 kJ
解析:(1)由图知初始反应时,c(H2)=c(I2)=1 mol·L-1,而加入的H2和I2的物质的量均为2 mol,所以V=2。
(2)反应达到最大限度即达到化学平衡,所需时间为5 s,v(HI)==0.316 mol·L-1·s-1。
(3)可逆反应从正反应建立,所以需放出热量。由反应:H2(g)+I2(g)2HI(g) ΔH=-26.5 kJ·mol-1,达到平衡时共生成n(HI)=1.58 mol·L-1×2 L=3.16 mol,所以放出的热量为×3.16 mol=41.87 kJ。
14.恒温下,将a mol N2与b mol H2的混合气体通入一个固定容积的密闭容器中,发生如下反应:
N2(g)+3H2(g)2NH3(g)
(1)若反应进行到某时刻t时,nt(N2)=13 mol,nt(NH3)=6 mol,计算a的值。
(2)反应达平衡时,混合气体的体积为716.8 L(标况下),其中NH3的含量(体积分数)为25%。计算平衡时NH3的物质的量。
答案:(1)a=16 (2)n(NH3)=8 mol
解析:(1)N2+3H22NH3
开始时:a b 0
t时:13 6
在t时生成6 mol NH3,消耗了3 mol N2,所以a=13+3=16
(2)n(NH3)平=×25%=32 mol×=8 mol
【同步讲义】高中化学(苏教版2019)选修第一册--2.2.2 化学平衡状态 讲义: 这是一份【同步讲义】高中化学(苏教版2019)选修第一册--2.2.2 化学平衡状态 讲义,文件包含同步讲义高中化学苏教版2019选修第一册--222化学平衡状态学生版docx、同步讲义高中化学苏教版2019选修第一册--222化学平衡状态教师版docx等2份试卷配套教学资源,其中试卷共14页, 欢迎下载使用。
高中第三单元 化学平衡的移动精练: 这是一份高中第三单元 化学平衡的移动精练,文件包含233化学平衡中的图像问题作业解析版docx、233化学平衡中的图像问题作业原卷版docx等2份试卷配套教学资源,其中试卷共15页, 欢迎下载使用。
高中化学苏教版 (2019)选择性必修1专题2 化学反应速率与化学平衡第三单元 化学平衡的移动一课一练: 这是一份高中化学苏教版 (2019)选择性必修1专题2 化学反应速率与化学平衡第三单元 化学平衡的移动一课一练,文件包含232温度变化对化学平衡的影响作业解析版docx、232温度变化对化学平衡的影响作业原卷版docx等2份试卷配套教学资源,其中试卷共8页, 欢迎下载使用。

