苏教版 (2019)选择性必修1第一单元 化学反应速率练习题
展开1.对于可逆反应2SO2+O22SO3(正反应为放热反应),决定反应速率的主要因素是( )
A.温度 B.压强 C.SO2和O2的性质 D.催化剂
2.下列关于催化剂的说法,正确的是( )
A.催化剂能使不起反应的物质发生反应
B.催化剂在化学反应前后化学性质和质量都不变
C.催化剂不能改变化学反应速率
D.任何化学反应都需要催化剂
3.NO和CO都是汽车尾气中的有害物质,它们能缓慢地起反应,生成N2和CO2。对此反应的下列叙述中正确的是( )
A.使用催化剂能加快反应的速率
B.使一种反应物过量能提高反应的速率
C.改变压强对反应速率没有影响
D.降低温度能加快反应速率
4.某化学兴趣小组用铝片与稀硫酸反应制取氢气,以下能够加快该反应速率的是( )
①用98%的浓硫酸代替稀硫酸 ②加热 ③改用铝粉 ④增大稀硫酸的体积 ⑤加水 ⑥加入少量硫酸铜
A.全部B.②③⑥C.①②③⑥D.②③④⑥
5.四个试管中都装有5 mL 0.1 ml·L-1 Na2S2O3溶液,分别在不同温度下加入0.1 ml·L-1硫酸和一定量水,最先出现浑浊的是( )
A.20 ℃,10 mL硫酸
B.20 ℃,5 mL硫酸和5 mL水
C.30 ℃,10 mL硫酸
D.30 ℃,5 mL硫酸和5 mL水
6.其他条件不变时只改变下列条件,一定能使反应速率加快的是( )
①增加反应物的物质的量 ②升高温度 ③缩小反应容器的体积 ④加入生成物 ⑤加入MnO2
A.全部 B.①②⑤C.② D.②③
7.用铁片与稀硫酸反应制取氢气时,下列措施不能使氢气生成速率加大的是( )
A.对该反应体系加热
B.不用稀硫酸,改用98%的浓硫酸
C.向H2SO4中通入HCl气体
D.不用铁片,改用铁粉
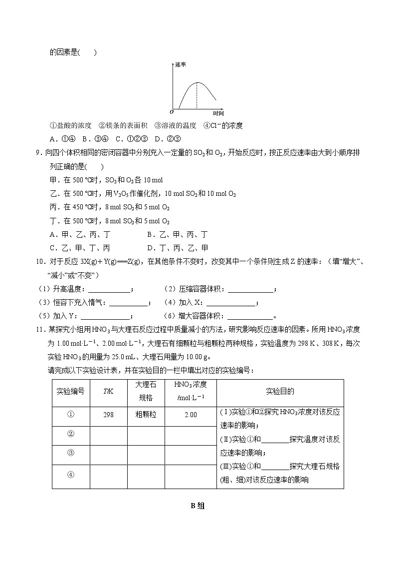
8.把镁条直接投入到盛有盐酸的敞口容器中,产生H2的速率如下图所示,在下列因素中,影响反应速率的因素是( )
①盐酸的浓度 ②镁条的表面积 ③溶液的温度 ④Cl-的浓度
A.①④ B.③④ C.①②③ D.②③
9.向四个体积相同的密闭容器中分别充入一定量的SO2和O2,开始反应时,按正反应速率由大到小顺序排列正确的是( )
甲.在500 ℃时,SO2和O2各10 ml
乙.在500 ℃时,用V2O5作催化剂,10 ml SO2和10 ml O2
丙.在450 ℃时,8 ml SO2和5 ml O2
丁.在500 ℃时,8 ml SO2和5 ml O2
A.甲、乙、丙、丁 B.乙、甲、丙、丁
C.乙、甲、丁、丙 D.丁、丙、乙、甲
10.对于反应3X(g)+Y(g)===Z(g),在其他条件不变时,改变其中一个条件则生成Z的速率:(填“增大”、“减小”或“不变”)
(1)升高温度:____________; (2)压缩容器体积:_____________;
(3)恒容下充入惰气:___________; (4)加入X:______________;
(5)加入Y:______________; (6)增大容器体积:_____________。
11.某探究小组用HNO3与大理石反应过程中质量减小的方法,研究影响反应速率的因素。所用HNO3浓度为1.00 ml·L-1、2.00 ml·L-1,大理石有细颗粒与粗颗粒两种规格,实验温度为298 K、308 K,每次实验HNO3的用量为25.0 mL、大理石用量为10.00 g。
请完成以下实验设计表,并在实验目的一栏中填出对应的实验编号:
B组
12.不同条件下,用O2氧化一定浓度的FeCl2溶液过程中所测的实验数据如图所示。下列分析或推测不合理的是( )
A.Fe2+的氧化率随时间延长而逐渐增大
B.由②和③可知,pH越大,Fe2+氧化速率越快
C.由①和③可知,温度越高,Fe2+氧化速率越快
D.氧化过程的离子方程式为:4Fe2+ + O2 + 4H+ == 4Fe3+ + 2H2O
13.2SO2(g)+O2(g) 2SO3(g)是制备硫酸的重要反应。下列叙述正确的是( )
A.催化剂V2O5不改变该反应的逆反应速率
B.增大反应体系的压强,反应速率一定增大
C.该反应是放热反应,降低温度将缩短反应达到平衡的时间
D.在t1、t2时刻,SO3(g)的浓度分别是c1、c2,则时间间隔t1~t2内,SO3(g)生成的平均速率为v=eq \f(c2-c1,t2-t1)
14.某同学进行了硫代硫酸钠与硫酸反应的有关实验,实验过程的数据记录如下(见表格),请结合表中信息,回答有关问题:
(1)根据你所掌握的知识判断,在上述实验中,反应速率最快的可能是______________(填实验序号)。
(2)在比较某一因素对实验产生的影响时,必须排除其他因素的变动和干扰,即需要控制好与实验有关的各项反应条件,其中:
①能说明温度对该反应速率影响的组合是__________(填实验序号,下同);
②A和B、A和C的组合比较,所研究的问题是_______________________________;
③B和C的组合比较,所研究的问题是_________________________________________。
(3)通常利用出现黄色沉淀的快慢来比较反应速率的快慢,请你分析为何不采用排水法测量单位时间内气体体积的大小进行比较:____________________________________________。
15.某中学化学小组查阅资料发现金属氧化物A也能催化氯酸钾的分解,且将A和二氧化锰的催化性能进行了定量对照实验。实验时均以收集满500 mL氧气为准(其他可能影响实验的因素均已忽略)。
表1 用MnO2作催化剂
表2 用A作催化剂
请回答:
上述实验中的待测数据应是____________________。完成此研究后,他们准备发表一篇研究报告,请你替他们拟一个报告的题目:_____________________________________。实验编号
T/K
大理石
规格
HNO3浓度
/ml·L-1
实验目的
①
298
粗颗粒
2.00
(Ⅰ)实验①和②探究HNO3浓度对该反应速率的影响;
(Ⅱ)实验①和________探究温度对该反应速率的影响;
(Ⅲ)实验①和________探究大理石规格(粗、细)对该反应速率的影响
②
③
④
实验序号
反应温度/℃
参加反应的物质
Na2S2O3
H2SO4
H2O
V/mL
c/ml·L-1
V/mL
c/ml·L-1
V/mL
A
20
10
0.1
10
0.1
0
B
20
5
0.1
10
0.1
5
C
20
10
0.1
5
0.1
5
D
40
5
0.1
10
0.1
5
实验序号
KClO3质量(g)
MnO2质量(g)
反应温度(℃)
待测数据
1
8.00
2.00
500
2
8.00
2.00
500
实验序号
KClO3质量(g)
A质量(g)
反应温度(℃)
待测数据
1
8.00
2.00
500
2
8.00
2.00
500
高中化学苏教版 (2019)选择性必修1第三单元 盐类的水解当堂达标检测题: 这是一份高中化学苏教版 (2019)选择性必修1第三单元 盐类的水解当堂达标检测题,文件包含331盐类水解的原理作业解析版docx、331盐类水解的原理作业原卷版docx等2份试卷配套教学资源,其中试卷共6页, 欢迎下载使用。
苏教版 (2019)选择性必修1第二单元 溶液的酸碱性课堂检测: 这是一份苏教版 (2019)选择性必修1第二单元 溶液的酸碱性课堂检测,文件包含324酸碱中和滴定作业解析版docx、324酸碱中和滴定作业原卷版docx等2份试卷配套教学资源,其中试卷共12页, 欢迎下载使用。
苏教版 (2019)选择性必修1第一单元 弱电解质的电离平衡练习题: 这是一份苏教版 (2019)选择性必修1第一单元 弱电解质的电离平衡练习题,文件包含314水的电离平衡作业解析版docx、314水的电离平衡作业原卷版docx等2份试卷配套教学资源,其中试卷共8页, 欢迎下载使用。

