高中生物第四节 体液调节与神经调节共同维持机体的稳态学案
展开举例说明神经调节和体液调节协同配合,共同应对环境变化,维持机体稳态。
1.分析比较神经调节和体液调节的区别和联系,建立稳态与平衡观。
2.通过体温调节的过程,阐明神经-体液共同调节以维持内环境稳态,形成稳态与平衡观。
3.调查激素类药物的利弊,关注与激素类药物相关的社会议题,主动向他人宣传健康生活、关爱生命的相关知识。
一、体液调节与神经调节特点不同但两者紧密联系
1.体液调节的特点
(1)激素调节具有特异性
①激素只能选择性地识别具有这种激素受体的靶细胞。
②各种激素作用范围差异很大,有些激素仅作用于较少的特定目标,如促甲状腺激素主要作用于甲状腺,有些激素作用遍及全身,如生长激素、甲状腺激素、胰岛素等。
(2)激素发挥信使作用
①激素是信号分子,通过体液运输在不同细胞间传递信息。
②激素分子既不作为反应物参与细胞代谢,也不为细胞提供额外的
能量。
③激素发挥作用后会被灭活,因此机体需要不断分泌激素以维持内环境中激素含量的动态平衡。
(3)激素微量高效
①激素的血浓度很低,多在10-12~10-7的数量级(pml/L~nml/L)。
②激素是高效能的生物活性物质。
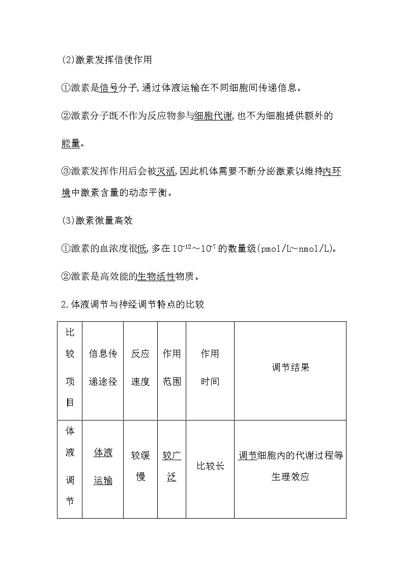
2.体液调节与神经调节特点的比较
血糖平衡的调节方式是什么?
提示:血糖平衡的调节方式是神经-体液调节。
二、体液调节与神经调节共同维持体温恒定
1.体温平衡
人的体温保持相对恒定是人体产热和散热过程保持动态平衡的结果。
2.体温平衡的调节
(1)寒冷环境中:冷觉感受器→传入神经→下丘脑体温调节中枢→传出神经→a.皮肤毛细血管收缩、血流量减少b.汗腺分泌减少散热减少c.骨骼肌收缩d.甲状腺激素、肾上腺素分泌增加,组织细胞代谢活动增强产热增加
(2)炎热环境中:温觉感受器→传入神经→下丘脑体温调节中枢→传出神经→a.皮肤毛细血管扩张、血流量增多b.汗腺分泌增多散热增加
(3)体温调节过程主要通过反射活动来实现,即以神经调节为主导,内分泌腺作为反射弧的效应器。体温稳态的维持是神经-体液共同调节的结果。神经调节和体液调节相互配合,协调各器官、系统的活动,共同维持内环境稳态,为动物的生存和繁衍提供保障。
1.体温平衡调节中枢位于哪个部位?
提示:下丘脑。
2.增加产热的途径有哪些?
提示:骨骼肌收缩;甲状腺激素和肾上腺素分泌增加,组织细胞代谢活动增强。
[自主学习检测]——教材基础熟记于心
1.激素通过血液循环广泛接触各部位的组织细胞,所以激素调节没有特异性。( × )
提示:激素调节具有特异性。尽管多数激素通过血液循环广泛接触各部位的组织细胞,但激素只能选择性地识别拥有这种激素受体的靶
细胞。
2.神经调节通过反射活动对环境变化做出迅速的适应性调整,体液调节通过体液传递化学信息,调节细胞内部代谢等生理活动。( √ )
3.激素发挥作用后会被灭活,因此机体内激素需要源源不断地产生。( √ )
4.激素不仅含量较多,而且激素与受体结合引发细胞内信号转导程序,使化学信号可以被逐级放大。( × )
提示:激素微量高效。激素是高效能的生物活性物质。激素与受体结合引发细胞内信号转导程序,微弱的化学信号可以被逐级放大。
5.神经调节和体液调节协调各个器官、系统的活动,使多细胞动物成为一个统一的整体。( √ )
6.人在安静时主要的产热器官是内脏、肌肉、脑。劳动和运动时,主要产热组织是肌肉。( √ )
7.散热机制包括辐射、传导、对流和蒸发。当人体处于高于体温的环境中时,辐射是唯一的散热方式。( × )
提示:当人体处于高于体温的环境中时,蒸发是唯一的散热方式。
8.人的体表和体内分布着温度感受器。温度感受器能将内、外环境温度的变化转换成动作电位,即接受刺激产生兴奋。( √ )
任务一 神经调节与体液调节
[任务突破1]
辨析激素与酶、神经递质
(1)产生细胞:活细胞(人和哺乳动物的成熟红细胞除外)都能产生酶;激素由内分泌腺或内分泌细胞产生;神经递质只能由神经细胞产生。
(2)功能及其作用部位:激素随着血液循环运输到相应的靶细胞或靶器官,调节其生理过程;酶在细胞内外均能发挥作用,催化特定的化学反应;神经递质在突触间传递神经信号。
(3)作用后变化:激素发挥作用后就被灭活;酶发挥作用后仍具有活性;神经递质发挥作用后可被降解或被移走。
[即时应用]
[典例1-1] 下列关于酶与激素的叙述,正确的是( D )
A.激素与酶都可直接参与细胞代谢活动
B.能产生激素的细胞不一定能产生酶
C.激素和酶都是大分子有机物
D.激素产生后一般作用于其他细胞
解析:激素将信息传递给靶细胞,酶起催化作用,激素与酶都不直接参与细胞的代谢活动;能产生激素的细胞一定能产生酶,但能产生酶的细胞不一定能产生激素;激素既有大分子又有小分子,酶一般都是大分子有机物;激素产生后一般作用于相应的靶细胞,靶细胞一般不是产生该激素的细胞。
[任务突破2]
神经调节与体液调节比较
(1)一些低等动物只有体液调节,没有神经调节。
(2)在人和高等动物体内,体液调节和神经调节都是机体调节生命活动的重要方式。
(3)激素调节具有特异性、发挥信使作用、微量高效等特点。
(4)生命活动的调节以神经调节为主导,神经系统通过下丘脑调节垂体的活动,从而影响其他内分泌腺的功能。许多内分泌腺受神经直接支配,相当于反射弧的效应器。内分泌腺所分泌的激素也可以影响神经系统的发育和功能。
(5)神经调节和体液调节的职能范围和特点虽然不同,但两者紧密联系、相互作用、相互影响。
[即时应用]
[典例1-2] 下列关于神经调节和体液调节的叙述,正确的是( A )
A.许多内分泌腺直接或间接受中枢神经系统的调节
B.短跑运动员听到枪声完成跑步和冲刺的过程,只是通过神经调节实现的
C.单细胞动物同时受神经和体液的调节
D.动物的各项生命活动都受到神经和体液的共同调节
解析:许多内分泌腺直接或间接受中枢神经系统的调节;短跑运动员听到枪声完成跑步和冲刺的过程,是通过神经调节和体液调节共同作用实现的;单细胞动物没有神经调节,只有体液调节;动物的大多数生命活动受到神经和体液的共同调节,只有某些生命活动如缩手反射,只受神经的调节。
[典例1-3] 下列关于神经调节和体液调节的叙述中,错误的是( D )
A.神经调节和体液调节的结构基础不同
B.下丘脑是联系神经调节和体液调节的枢纽
C.内分泌腺所分泌的激素会影响神经系统的发育
D.高等动物生命活动调节过程中,体液调节起主导作用
解析:神经调节的基本方式是反射,反射的结构基础是反射弧,体液调节是通过体液传送完成的;下丘脑是内分泌调节的中枢,是联系神经调节和体液调节的枢纽;部分内分泌腺分泌的激素也会影响神经系统的发育和功能,如甲状腺分泌的甲状腺激素能促进中枢神经系统的发育和提高神经系统的兴奋性;高等动物生命活动调节过程中,神经调节起主导作用。
任务二 体温调节机理及过程
[任务突破1]
通过构建流程图理解体温调节机理及过程
[即时应用]
[典例2-1] 人体能够在一定范围内随外界温度变化而调整自身产热和散热,以维持体温的相对稳定。一个人从常温环境进入0 ℃寒冷环境中,下列叙述正确的是( D )
A.人体进入寒冷环境后会不自觉发生颤抖,该过程属于条件反射
B.与常温环境相比人在0 ℃寒冷环境中产热量会增加而散热量减少
C.在体温调节中枢形成冷觉,甲状腺激素和肾上腺激素分泌增加
D.皮肤冷觉感受器接受寒冷刺激,下丘脑体温调节中枢调节产热和散热
解析:人从常温环境进入0 ℃寒冷环境中,会不自觉发生颤抖,这是人体与生俱来的,属于非条件反射;与常温环境相比,人体在0 ℃寒冷环境中产热量会增加,导致散热量也增加,从而维持体温的稳定;人的体温调节中枢在下丘脑,冷觉的形成在大脑皮层;感受温度降低的感受器在皮肤,下丘脑体温调节中枢调节机体产热和散热。
[典例2-2] 如图为外界环境温度降低后,人体产热速率(乙曲线)和散热速率(甲曲线)的变化曲线。下列有关叙述中不正确的是( C )
A.环境温度是从b点开始下降的
B.乙曲线在bd时间段的变化是人体血液中甲状腺激素和肾上腺素含量升高引起的
C.甲曲线在bc时间段的变化是环境温度降低引起的,在cd时间段的变化是环境温度升高引起的
D.在ab时间段及d点以后的体温恒定是神经-体液共同调节的结果
解析:从题图可以看出产热速率和散热速率都是从b点开始改变的,可以判断环境温度是从b点开始下降的;乙曲线是产热速率的变化曲线,bd时间段的逐渐升高是人体血液中甲状腺激素和肾上腺素含量升高引起组织细胞代谢加快导致的;甲曲线为散热速率的变化曲线,bc时间段的变化是环境温度降低引起的,但cd时间段的变化是体温调节如皮肤血管收缩等因素引起的;由于在ab时间段及d点以后的时间段,两条曲线重合,说明在神经-体液共同调节的作用下产热速率和散热速率相等,体温维持相对稳定。
[任务突破2]
构建概念图归纳下丘脑在生命活动调节中的作用
[即时应用]
[典例2-3] 某人因一次意外,下丘脑受到损伤,可能会导致他的( D )
①言语活动功能障碍 ②甲状腺激素的分泌受到影响 ③体温调节受到影响 ④血糖调节受到影响 ⑤水盐平衡的调节受到影响 ⑥睾丸的生长发育受到影响
A.①②③④⑤B.②③⑤⑥
C.②③④⑤D.②③④⑤⑥
解析:言语区位于大脑皮层,故下丘脑受到损伤,言语活动功能不受影响;甲状腺激素的分泌为分级调节,受到下丘脑的调控,因此下丘脑受损时,甲状腺激素的分泌受到影响;下丘脑有体温调节的中枢,因此下丘脑受到损伤,体温调节受到影响;下丘脑是血糖调节的中枢,因此下丘脑受损时,血糖调节受到影响;下丘脑是水盐平衡调节的中枢,因此下丘脑受到损伤时,水盐平衡的调节受到影响;促性腺激素能促进睾丸的生长发育,而促性腺激素的分泌受到下丘脑对垂体的调控,因此下丘脑受损时,睾丸的生长发育受到影响。综上所述,会导致②③④
⑤⑥。
比较
项目
信息传
递途径
反应
速度
作用
范围
作用
时间
调节结果
体液
调节
体液
运输
较缓慢
较广泛
比较长
调节细胞内的代谢过程等生理效应
神经
调节
反射弧
迅速
准确、
比较
局限
短暂
肌肉收缩、腺体分泌
生物选择性必修1 稳态与调节第一节 神经调节是通过化学信号实现的调节学案设计: 这是一份生物选择性必修1 稳态与调节第一节 神经调节是通过化学信号实现的调节学案设计
高中生物浙科版 (2019)选择性必修1 稳态与调节第四节 体液调节与神经调节共同维持机体的稳态学案设计: 这是一份高中生物浙科版 (2019)选择性必修1 稳态与调节第四节 体液调节与神经调节共同维持机体的稳态学案设计,共11页。
生物选择性必修1 稳态与调节第一节 神经调节是通过化学信号实现的调节导学案: 这是一份生物选择性必修1 稳态与调节第一节 神经调节是通过化学信号实现的调节导学案,共11页。学案主要包含了分析体液调节的发现过程,激素通过体液传递发挥调节作用等内容,欢迎下载使用。

