高中浙科版 (2019)第一节 神经调节是通过化学信号实现的调节学案
展开1.激素通过体液传递发挥调节作用
(1)体液调节的概念:机体产生的某种化学物质作为信息分子,经过体液的运输作用于靶细胞,发挥调节作用。
(2)调节特点:由内分泌腺和内分泌细胞合成并分泌,能与靶细胞表面的特异性受体结合,对靶细胞起到调节作用。
2.内分泌系统通过分泌激素发挥调节作用
(1)内分泌系统组成
eq \b\lc\{\rc\ (\a\vs4\al\c1(内分泌腺——内分泌细胞比较集中,如垂体、甲状腺、, 肾上腺、性腺等,内分泌腺细胞——比较分散的内分泌细胞,如胃、肠,黏膜,有的神经组织兼有内分泌作用——下丘脑的, 神经细胞))
(2)内分泌腺及分泌激素
(3)激素的主要作用
①参与内环境稳态的调节,如胰岛素与胰高血糖素参与血糖平衡的调节;②调节新陈代谢,如甲状腺激素、肾上腺素等;③调节生长发育和生殖过程,如生长激素、甲状腺激素、性激素的生理作用。
1.判断
(1)激素定向运送到靶细胞发挥作用。(× )
(2)下丘脑的某些神经细胞兼有内分泌的作用。(√)
(3)激素是机体内具有调节作用的唯一物质。(× )
(4)胰岛素与胰高血糖素能够参与血糖调节,维持内环境稳态。(√)
(5)内分泌腺分泌的激素均用于调节机体的新陈代谢。(× )
2.激素只能作用于特定细胞,主要与细胞的哪一结构有关( )
A.受体 B.载体 C.抗体 D.溶酶体
解析:选A 激素只能作用于特定细胞,主要与靶细胞上的特异性受体有关。
3.下列关于激素的功能的叙述,错误的是( )
A.激素参与机体稳态的调节
B.激素能催化细胞内的物质分解
C.某些激素可调节细胞代谢速率
D.生长激素能调节机体生长发育过程
解析:选B 激素不具有催化作用,激素通常参与机体内环境稳态的调节、调节新陈代谢及调节生长发育和生殖过程。
4.下列器官或腺体不具有内分泌功能的是( )
A.汗腺 B.胃 C.下丘脑 D.甲状腺
解析:选A 汗腺可以分泌汗液,属于外分泌腺,不具有内分泌功能,A正确;胃可以分泌胃肠激素,即具有内分泌功能,B错误;下丘脑能够分泌多种激素,如抗利尿激素、促激素释放激素等,即具有内分泌功能,C错误;甲状腺可以分泌甲状腺激素,即具有内分泌功能,D错误。
1.基于下列事实,判断相应动物激素的化学本质
2.图甲表示部分激素从分泌到发挥作用的过程,其中①②③④代表人体内的不同激素;图乙表示的是激素的传送方式。结合图示及所学知识,回答相关问题:
请思考并完善以下问题:
(1)由图甲可知,既能够传导兴奋又能够分泌激素的结构是________,激素①的传送方式属于图乙中的____________。
(2)激素③的名称是____________,由图甲可知,不同靶细胞均具有激素③的受体,因此激素③对机体的不同细胞均能起作用。
(3)分析图甲,其中的垂体细胞表面至少有________种激素的特异性受体。
(4)远距分泌是指激素经血液运输至远距离的靶细胞(或组织)而发挥作用。远距分泌中,激素往往先进入组织液,再进入________,由后者运送到____________(填“全身各处”或“靶细胞”)。
提示:(1)下丘脑 神经分泌 (2)甲状腺激素 (3)两 (4)血液 全身各处
1.促胰液素的发现
2.常见动物激素的分泌部位及部分生理作用
考向1 体液调节的发现过程
1.下列有关促胰液素的说法错误的是( )
A.促胰液素是人们发现的第一种激素
B.促胰液素的分泌不需要导管
C.促胰液素是由小肠黏膜分泌的
D.促胰液素能够强烈促进食物的消化
解析:选D 促胰液素是人们发现的第一种激素,由内分泌腺产生,它的分泌不需要导管;促胰液素是由小肠黏膜上的内分泌细胞分泌的,促胰液素能够促进胰腺分泌胰液,而胰液能强烈促进食物的消化。
2.下列为促胰液素发现的相关实验。请根据实验回答问题:
(1)促胰液素的化学本质为蛋白质,它在细胞内的合成与分泌过程中所经过的细胞器依次为____________________________,实验②③的结果比较,结论是______________________
________________。
(2)实验④比实验③的结果更可靠,原因是从稀盐酸所刺激的对象来看________________
______________________________________________________________________________。
(3)上表所示实验能否得出“胰液的分泌只存在化学调节而不存在神经调节”的结论?回答并给出合适的理由____________________________。
(4)斯他林和贝里斯通过实验④等发现了促胰液素,实验④应用的注射法反映了激素具有________的特点。
解析:(1)促胰液素为分泌蛋白,分泌蛋白的合成与分泌过程:附着在内质网上的核糖体合成蛋白质→内质网进行粗加工→内质网“出芽”形成囊泡→高尔基体进行再加工形成成熟的蛋白质→高尔基体“出芽”形成囊泡→细胞膜,整个过程还需要线粒体提供能量。因此促胰液素在细胞内的合成与分泌过程中所经过的细胞器依次为核糖体、内质网、高尔基体。实验②③的结果比较,结论是盐酸不是刺激胰液分泌的直接因素。(2)实验④比实验③的结果更可靠,原因是从稀盐酸所刺激的对象来看实验③中稀盐酸刺激的对象是小肠(器官),而实验④中稀盐酸刺激的对象是小肠黏膜细胞,实验④能够彻底排除神经调节可能造成的干扰。(3)因为上述实验只能证明胰液的分泌存在化学调节,但不能证明不存在神经调节,所以上表所示实验不能得出“胰液的分泌只存在化学调节而不存在神经调节”的结论。(4)斯他林和贝利斯通过实验④等发现了促胰液素,实验④应用的注射法反映了激素具有通过体液运输的特点。
答案:(1)核糖体、内质网、高尔基体 盐酸不是刺激胰液分泌的直接因素 (2)实验③中稀盐酸刺激的对象是小肠(器官),而实验④中稀盐酸刺激的对象是小肠黏膜细胞,实验④能够彻底排除神经调节可能造成的干扰 (3)不能,因为上述实验只能证明胰液的分泌存在化学调节,但不能证明不存在神经调节 (4)通过体液运输
考向2 体液调节的概念及作用方式
3.激素、CO2等都可以对动物的生理活动进行调节,下列属于其调节过程中相同点的是( )
A.都是内分泌腺产生的
B.都通过体液进行运输
C.都能为机体的生命活动供能
D.都能催化机体的生理活动
解析:选B 激素是内分泌腺产生的,CO2不是由内分泌腺产生的,A错误;激素、CO2都通过体液进行运输,B正确;激素、CO2都不能为机体的生命活动供能,C错误;激素、CO2都能调节机体的生理活动,并非催化作用,D错误。
4.如图是化学信号经体液运输作用于靶细胞的某种模式图,下列有关叙述错误的是( )
A.A细胞为分泌细胞,B细胞为靶细胞
B.分泌细胞自身可能具有其分泌物的受体
C.分泌细胞的分泌物只有通过血液的运送才能到达靶细胞
D.分泌细胞的分泌物可能与靶细胞膜上的特异性受体蛋白结合
解析:选C 分析图示可知,A细胞通过胞吐作用释放分泌物,因此A细胞为分泌细胞,B细胞为靶细胞,A正确;分泌细胞可能具有其自身释放激素的受体,如胰岛β细胞,B正确;分泌细胞的分泌物可能通过血液运送到距离较远的靶细胞,也可能通过体液直接作用于邻近的靶细胞,C错误;分泌细胞的分泌物可能与靶细胞膜上的受体(糖蛋白)结合,D正确。
考向3 内分泌腺及其分泌的激素
5.下列内分泌腺及其分泌的激素对应正确的是( )
A.垂体—抗利尿激素 B.垂体—生长激素
C.胰岛α细胞—胰岛素 D.下丘脑—甲状腺激素
解析:选B 抗利尿激素是由下丘脑合成,神经垂体释放,A错误;垂体能分泌生长激素,B正确;胰岛α细胞分泌胰高血糖素,C错误;下丘脑分泌促甲状腺激素释放激素,D错误。
6.下列不属于激素对机体调节作用的是( )
A.胰岛素与胰高血糖素参与体内血糖的调节
B.甲状腺激素调节细胞的物质与能量代谢
C.过氧化氢酶催化体内过氧化氢的分解
D.性激素参与雌雄动物第二性征的维持
解析:选C 过氧化氢酶对过氧化氢的分解属于酶的催化,不属于激素的调节作用,C错误。
知识点(二)eq \b\lc\|\rc\ (\a\vs4\al\c1(,,,,))激素与靶细胞受体结合调节细胞生理活动
1.类固醇类激素作用方式
2.蛋白质激素或小分子亲水性强的激素作用方式
1.判断
(1)一个激素分子能与多个受体结合并发挥作用。(×)
(2)性激素的化学本质是固醇。(√)
(3)激素能使靶细胞原有的生理活动发生变化。(√)
(4)甲状腺激素与肾上腺素均为氨基酸的衍生物。(√)
(5)肾上腺素与性激素的受体均位于细胞膜表面。(×)
2.运动员因服用类固醇药物而被取消了参赛资格,他服用的药物最可能是( )
A.甲状腺激素 B.胰岛素
C.雄激素 D.生长激素
解析:选C 甲状腺激素属于氨基酸类衍生物,不是类固醇,A错误;胰岛素属于蛋白质,不是类固醇,B错误;雄激素属于类固醇激素,C正确;生长激素的化学本质是蛋白质,不是类固醇,D错误。
3.类固醇包括固醇(如胆固醇)、类固醇激素(如雌激素)等。近日研究发现多种类固醇药物通过减少炎症,可提高新冠肺炎重症患者的生存率。下列相关叙述错误的是( )
A.在人体细胞膜上存在有胆固醇
B.类固醇通过扩散进入细胞
C.糖类能够与固醇结合形成糖脂
D.类固醇激素的受体在细胞膜上
解析:选D 在动物细胞膜上存在有胆固醇,A正确;磷脂双分子层构成细胞膜的基本骨架,根据相似相溶原理,类固醇通过扩散进入细胞,B正确;固醇属于脂质,糖类能够与脂质结合形成糖脂,C正确;类固醇激素的受体在细胞内,D错误。
4.下面图为 E.W.Sutherland 于 1965 年提出的第二信使假说用以解释含氮类激素的作用机制。
含氮类激素作为第一信使先与靶细胞膜上的特异性受体结合,激活胞内的腺苷酸环化酶,通过促进胞内形成cAMP,进而影响细胞内某些酶的合成等生理反应。
类固醇激素的相对分子质量小(仅为300左右),且呈脂溶性,因此可透过细胞膜进入细胞。下图是类固醇激素在进入细胞之后,经过一系列步骤影响基因表达而发挥生物学作用,从而引起细胞内一系列代谢变化的过程。
请思考并回答以下问题:
(1)图示中的激素可能是什么?
提示:性激素。
(2)类固醇激素通过何种方式透过细胞膜?
提示:扩散。
(3)过程①的原料什么?若过程②产生是一种分泌蛋白,则②过程的产物成为功能蛋白的过程中会经过的结构是什么?
提示:核糖核苷酸 内质网和高尔基体
1.类固醇激素的作用机制图解及分析
(1)模型
(2)解读
①扩散:激素扩散进细胞,若非靶细胞,不发生结合反应(a);靶细胞内激素则与特异性的受体分子(二聚体)结合,形成激素—受体复合物(b)。
②一定条件下二聚体的复合物进入细胞核内,与染色质上的一种酸性蛋白起作用,促进相关基因转录(c)。
③mRNA进入细胞质与核糖体结合,导致某种蛋白质(或酶)的合成,引起生理反应。
2.含氮类激素的调节机理
(1)模型
(2)解读
①内分泌腺释放的激素为第一信使,与靶细胞表面的受体结合,形成激素—受体复合物。
②激素—受体复合物激活腺苷酸环化酶,该酶催化ATP水解生成cAMP(图示中过程1)
③形成第二信使cAMP,cAMP激活细胞酶的特定的酶或生理反应,进而完成激素对靶细胞的调控作用。
④细胞中还存在磷酸二酯酶,该酶降解cAMP,使激素对靶细胞的调节作用消失。
考向1 类固醇激素的调节
1.下面是类固醇激素的作用机制模式图,根据图示判断,下列说法错误的是( )
A.类固醇激素首先与细胞膜上的受体结合
B.激素并不直接参与细胞的代谢
C.激素能调控细胞中基因的选择性表达
D.类固醇激素作用的时间比较长
解析:选A 类固醇激素首先与细胞内的受体结合,A错误;由分析可知,激素通过调控基因的表达来调节细胞代谢,B正确;由分析可知,激素能调控细胞中基因的选择性表达,C正确;由题图可知,类固醇激素通过调控基因的表达来调节细胞代谢,作用的时间比较长,D正确。
2.如图为类固醇激素的作用机理图解,下列有关叙述错误的是( )
A.该激素的受体位于细胞质中,化学本质是蛋白质
B.类固醇激素是以胞吞方式进入靶细胞发挥作用的
C.激素—受体复合物进入细胞核后启动基因表达
D.人体进入青春期后,该类激素的分泌量可能增加
解析:选B 由题图可知,该激素的受体位于细胞质中,激素—受体复合物可以催化转录过程,故受体的化学本质是蛋白质,A正确;类固醇激素以扩散的方式进入靶细胞,B错误;由题图可观察到,激素—受体复合物进入细胞核后启动基因表达,转录出mRNA,C正确;人体进入青春期后,性器官发育迅速,而性激素是类固醇激素,故该类激素的分泌量可能增加,D正确。
考向2 含氮类激素的调节机理
3.肾上腺素对肝细胞的调节作用如图,对其理解错误的是( )
A.肾上腺素与受体蛋白结合引发G蛋白与GTP结合
B.一个肾上腺素分子可以调节多个肝细胞生命活动
C.腺苷酸环化酶可以引发一系列酶促反应
D.肾上腺素可以促进肝糖原水解
解析:选B 由题图可知,肾上腺素与受体蛋白结合引发G蛋白与GTP结合,A正确;肾上腺素作用后即被分解,因此不能调节多个肝细胞的生命活动,B错误;由题图可知,腺苷酸环化酶可以引发一系列酶促反应,C正确;由题图可知,肾上腺素可以促进肝糖原水解,使血糖浓度升高,D正确。
4.信号分子是细胞间信息交流的信使,激素作为一种化学信号分子,能实现内分泌细胞与靶细胞之间的信息交流。如图所示为某高等动物分泌的激素X(脂质类激素)和激素Y的作用机制,请据图分析,下列说法中正确的是( )
A.激素X可表示性激素,其能促进人和动物生殖细胞的发育
B.c→d过程为翻译,多肽合成的方向为B→A
C.激素Y作用于细胞膜上的受体,故激素Y一定是蛋白质类激素
D.激素X与a的结合物可调节翻译过程
解析:选A 性激素是固醇类物质,可以扩散进细胞,其受体在细胞内,激素X与细胞质或细胞核中的受体结合,故激素X可表示性激素,其能促进人和动物生殖细胞的发育,A正确;题图中c(信使RNA)→d(肽链)过程称为翻译,根据长的翻译在前,短的翻译在后,其方向是A→B,B错误;激素Y与细胞膜表面的受体结合,但是不能就此断定激素Y一定是蛋白质类激素,C错误;激素X通过影响基因的表达(或转录)来调节生命活动,D错误。
1.下列各组腺体中,都属于内分泌腺的是( )
A.唾液腺和胰腺 B.肾上腺和性腺
C.甲状腺和肝脏 D.胃腺和肠腺
解析:选B 唾液腺属于外分泌腺,胰腺既是外分泌腺又是内分泌腺;肾上腺和性腺都属于内分泌腺;甲状腺属于内分泌腺,肝脏属于外分泌腺;胃腺和肠腺都属于外分泌腺。
2.关于激素的本质以下对应错误的是( )
A.肾上腺素—氨基酸类衍生物
B.胰岛素—蛋白质
C.甲状腺激素—蛋白质
D.性激素—固醇
解析:选C 肾上腺素的化学本质是氨基酸类衍生物,A正确;胰岛素的化学本质蛋白质,B正确;甲状腺激素的化学本质是氨基酸类衍生物,C错误;性激素的化学本质是固醇,D正确。
3.下列关于人体内激素的说法,错误的是( )
A.激素具有微量和高效的特点
B.促胰液素是人们发现的第一种激素,是由胰腺分泌的
C.激素在人体内起调节作用,不能为机体提供能量
D.激素作用于靶器官、靶细胞
解析:选B 激素具有微量和高效的特点,机体内激素含量少,但是作用巨大,A正确;促胰液素是人们发现的第一种激素,是小肠黏膜分泌的,作用是促进胰腺分泌胰
液,B错误;激素在人体内起调节作用,不能为机体提供能量,C正确;激素作用于靶器官、靶细胞,因为只有靶细胞才有相应激素的受体,D正确。
4.用含甲状腺激素的饲料喂养蝌蚪,能在较短的时间内使之发育变成小青蛙。这说明甲状腺激素能( )
A.促进新陈代谢
B.促进动物幼体发育
C.提高神经系统兴奋性
D.加速体内物质氧化分解
解析:选B 蝌蚪是青蛙的幼体,在甲状腺激素的作用下,在较短的时间内变成小青蛙,这说明甲状腺激素有促进动物幼体发育的作用。
5.图1、图2为激素发挥调节作用的两种方式,下列有关叙述正确的是( )
A.胰岛素为大分子物质,可以通过胞吞进入细胞内,其调节方式如图2所示
B.图1、图2表明细胞膜具有控制物质进出细胞以及信息交流的功能
C.结构d为受体,激素b与受体d接触,激素b立即被灭活
D.性激素的受体可能位于细胞内部,其调节方式也可能如图1所示
解析:选B 胰岛素为生物大分子物质,不能直接穿越细胞膜,其受体位于细胞膜上,其调节方式如图1所示,A错误;激素a不能进入细胞,激素b能进入细胞并与细胞内受体结合而传递信息,表明细胞膜具有控制物质进出细胞以及信息交流的功能,B正确;结构d为受体,激素b与受体d结合并发挥作用后,激素b即被灭活,C错误;性激素的化学本质是小分子的固醇类物质,是以扩散的发生进入细胞并与细胞内相应的受体结合,因此性激素的调节方式如图2所示,其受体位于细胞内部,D错误。
课标内容
核心素养
1.激素通过体液传递发挥调节作用
1.生命观念——比较不同类型激素的作用机理,形成结构与功能观。
2.科学思维——①基于激素调节的图示分析,概括、归纳体液调节的特点;②根据激素的作用特点,对激素的类型进行归纳、分类;③归纳、概括激素的作用机理,提升模型与建模能力。
3.科学探究——通过分析促胰液素的发现,说出体液调节的概念,培养分析、推理、质疑的科学思维能力。
4.社会责任——能利用所学,分析、处理相关的社会议题。
2.内分泌系统通过分泌激素发挥调节作用
3.激素与靶细胞受体结合调节细胞生理活动
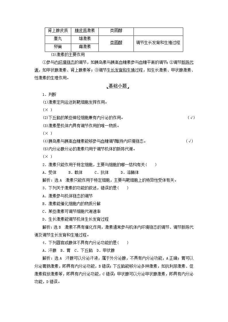
名称
主要激
素种类
化学本质
功能
下丘脑
抗利尿激素
多肽类
调节水盐平衡
催产素
分娩时促进子宫收缩
垂体
生长激素
蛋白质类
控制其他内分泌腺的活动
甲状腺
甲状腺激素
氨基酸类衍生物
调节组织细胞的物质代谢和能量代谢
胸腺
胸腺素
蛋白质类
促进T淋巴细胞成熟
肾上腺髓质
肾上腺素
氨基酸类衍生物
提高细胞代谢速率
肾上腺皮质
糖皮质激素
类固醇
睾丸
雄激素
类固醇
调节生长发育和生殖过程
卵巢
雌激素
事实
动物激素的
化学本质
生长激素能被蛋白酶分解,不能被其他酶分解
蛋白质
性激素能自由穿过细胞膜
脂质(固醇)
甲状腺激素的分子结构为
氨基酸
衍生物
探究者
沃泰默
斯他林、贝利斯
实验
假设
胰液的分泌受神经调节的控制
胰液的分泌受化学物质的调节
实验
步骤
实验
现象
A组、C组中的胰腺能分泌胰液,B组中胰腺不能分泌胰液
胰腺分泌胰液
实验
结论
小肠上微小的神经难以剔除,胰液的分泌受神经调节的控制
胰液的分泌受化学物质的调节
实验
胰液分泌
①把适量稀盐酸从小鼠小肠的上端注入其小肠腔内
+++++
②直接将稀盐酸注入小鼠的胰腺静脉血液中
-
③切断所有支配胰腺的神经,把与②组等量的稀盐酸从小鼠小肠的上端注入其小肠腔内
+++
④刮取甲小鼠的小肠黏膜,研磨后用稀盐酸浸泡,将浸出液用NaHCO3溶液中和后注入乙小鼠的胰腺静脉血液中
+++
注:-表示未分泌,+表示分泌,+的多少表示分泌量的多少
生物选择性必修1 稳态与调节第一节 神经调节是通过化学信号实现的调节学案设计: 这是一份生物选择性必修1 稳态与调节第一节 神经调节是通过化学信号实现的调节学案设计
高中生物浙科版 (2019)选择性必修1 稳态与调节第四节 体液调节与神经调节共同维持机体的稳态学案设计: 这是一份高中生物浙科版 (2019)选择性必修1 稳态与调节第四节 体液调节与神经调节共同维持机体的稳态学案设计,共11页。
生物选择性必修1 稳态与调节第一节 神经调节是通过化学信号实现的调节导学案: 这是一份生物选择性必修1 稳态与调节第一节 神经调节是通过化学信号实现的调节导学案,共11页。学案主要包含了分析体液调节的发现过程,激素通过体液传递发挥调节作用等内容,欢迎下载使用。

