高中历史第2课 新航路开辟后的食物物种交流课堂检测
展开选择题(每题3分,共30分)
1.新航路开辟后,美洲的烟叶、玉米和马铃薯等作物由西班牙人帶回欧洲,传遍世界;水稻、甘蔗、葡萄等植物,马、牛、驴等动物,以及先进的生产方式,则随着欧洲移民一起进人美洲。这说明
A.殖民活动客观上推动文明交流 B.资本主义世界市场形成
C.新航路开辟带来经济繁荣 D.农作物种植不受地域影响
2.玉米和马铃薯传人欧洲后,最初只是种植在庭院中作为观赏植物;16世纪末,马铃薯作为粮食作物开始在欧洲推广;17世纪,玉米成为仅次于小麦的粮食作物。这表明当时
A.新航路开辟加强了各地之间的联系B.欧洲人追求闲情舒适的田园生活
C.物种传播改变了欧洲经济作物种植D.物种传入丰富了欧洲人的饮食结构
3.有学者指出:作为对人类最重要献礼之一的马铃薯,最初其实是颇低贱的食物,根本不受投资者青睐。一系列的战争、饥荒替马铃薯打入欧洲,打开了一个更大更长久的开口。下列表述正确的是
①马铃薯原产于美洲
②马铃薯由葡萄牙人带回欧洲
③马铃薯的“发现”得益于新航路的开辟
④马铃薯等作物的传播一定意义上也是一次文明的链接
A.①②③B.①②④C.①③④D.②③④
4.到了18世纪,在亚欧人的饮食中,玉米和马铃薯的比重大大提高。从西欧到中国的土地上,美洲的豆类提供了蛋白质,番茄和辣椒提供了维生素,并使饮食有滋有味。花生和番茄在东南亚热带的土地上疯长,以丰厚的产出支撑着众多的人口。这一现象从根本上反映了
A.新航路开辟后“商业革命”方兴未艾 B.世界市场最终形成
C.经济交流改变了亚欧的社会生活 D.经济全球化进入高潮
5.通过古代“丝绸之路”运往世界各地的中国瓷器种类繁多,形式多样,适合不同阶层人们使用;原产于美洲的玉米等高产作物通过海上“丝绸之路”传到中国,在中国各地广泛种植。材料主要验证了丝绸之路在( )
A.社会史观下人民生活更加丰富B.近代化史观下中国社会日益进步
C.整体史观下世界市场的初步形成D.文明史观下不同文明间激烈碰撞
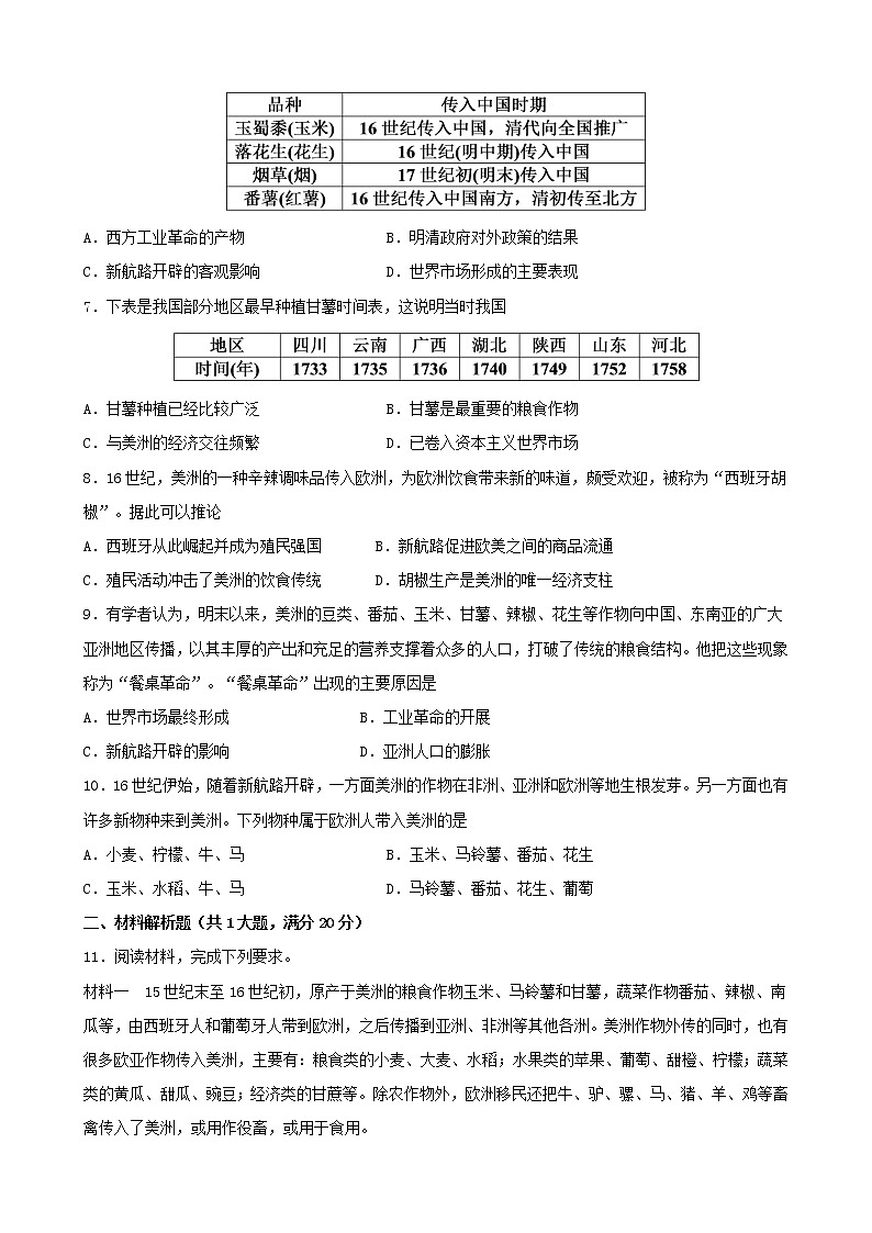
6.下面是外来植物传入中国简况表。这些物种的传入是
A.西方工业革命的产物B.明清政府对外政策的结果
C.新航路开辟的客观影响D.世界市场形成的主要表现
7.下表是我国部分地区最早种植甘薯时间表,这说明当时我国
A.甘薯种植已经比较广泛B.甘薯是最重要的粮食作物
C.与美洲的经济交往频繁D.已卷入资本主义世界市场
8.16世纪,美洲的一种辛辣调味品传入欧洲,为欧洲饮食带来新的味道,颇受欢迎,被称为“西班牙胡椒”。据此可以推论
A.西班牙从此崛起并成为殖民强国 B.新航路促进欧美之间的商品流通
C.殖民活动冲击了美洲的饮食传统 D.胡椒生产是美洲的唯一经济支柱
9.有学者认为,明末以来,美洲的豆类、番茄、玉米、甘薯、辣椒、花生等作物向中国、东南亚的广大亚洲地区传播,以其丰厚的产出和充足的营养支撑着众多的人口,打破了传统的粮食结构。他把这些现象称为“餐桌革命”。“餐桌革命”出现的主要原因是
A.世界市场最终形成 B.工业革命的开展
C.新航路开辟的影响 D.亚洲人口的膨胀
10.16世纪伊始,随着新航路开辟,一方面美洲的作物在非洲、亚洲和欧洲等地生根发芽。另一方面也有许多新物种来到美洲。下列物种属于欧洲人带入美洲的是
A.小麦、柠檬、牛、马B.玉米、马铃薯、番茄、花生
C.玉米、水稻、牛、马D.马铃薯、番茄、花生、葡萄
材料解析题(共1大题,满分20分)
11.阅读材料,完成下列要求。
材料一 15世纪末至16世纪初,原产于美洲的粮食作物玉米、马铃薯和甘薯,蔬菜作物番茄、辣椒、南瓜等,由西班牙人和葡萄牙人带到欧洲,之后传播到亚洲、非洲等其他各洲。美洲作物外传的同时,也有很多欧亚作物传入美洲,主要有:粮食类的小麦、大麦、水稻;水果类的苹果、葡萄、甜橙、柠檬;蔬菜类的黄瓜、甜瓜、豌豆;经济类的甘蔗等。除农作物外,欧洲移民还把牛、驴、骡、马、猪、羊、鸡等畜禽传入了美洲,或用作役畜,或用于食用。
——摘编自《普通高中历史教科书·经济与社会生活》
材料二 明代的疆域,大于宋代,至少增加了西南、河北大部分与东北地区。但是,仅以这些地区生产的食粮,犹不足维持明代中叶以后增加的人口。明代开始,有许多新的食粮作物引进中国,最为重要者为甘薯与玉米。甘薯“亩可得数千斤,胜五谷几倍”,初入中国时,地方官员当作歉收时的救荒粮,玉米“种一收千,其利甚大”。两者皆富于淀粉,可充主食,以补稻米与麦类之不足。且不拘土壤与地形,或可在山地种植,或可在沙地栽培,将过去认为无法使用的土地,一变为农田。……因为土地使用的方式改变,边缘土地的植被改变,也严重地改变了地貌与生态。
——摘编自许倬云著《万古江河:中国历史文化的转折与开展》
材料三 考古材料证明,玉米最早是在美洲培育出的。哥伦布将这种“奇异的谷物”带回欧洲后,在全世界得到迅速传播,成为世界三大谷物之一。到16世纪中叶,玉米被引入佛得角和西非,17世纪80年代在黄金海岸和达荷美之间的地区得到广泛种植,17世纪末18世纪初传入南欧地区。16世纪中叶玉米传入中国,清嘉庆年间大面积种植,到鸦片战争前已在中国大部分地区引种而居杂粮之首。玉米等作物的引进与大面积种植,大大缓解了18世纪中叶到19世纪中叶中国因人口大幅度增长而带来的巨大粮食压力。历史学家评述玉米在世界传播的意义时说,“其价值超过了所有的黄金”。
——摘编自《通向现代世界的500年——哥伦布以来东西两半球汇合的世界影响》
(1)根据材料一并结合所学知识,概括并说明16世纪以来物种传播的特点。
(2)根据材料并结合所学知识,指出玉米、甘薯在明代传入中国并得以广泛种植的原因,简析其对明清社会经济的影响。
(3)概括玉米在200年内传播到世界各地的历史背景;历史学家为什么说玉米在世界的传播“其价值超过了所有的黄金”。
历史选择性必修2 经济与社会生活第2课 新航路开辟后的食物物种交流精品当堂检测题: 这是一份历史选择性必修2 经济与社会生活第2课 新航路开辟后的食物物种交流精品当堂检测题,共5页。试卷主要包含了美洲物种的外传,其他地区物种在美洲的推广,食物物种交流带来的影响等内容,欢迎下载使用。
高中历史人教统编版选择性必修2 经济与社会生活第2课 新航路开辟后的食物物种交流课后复习题: 这是一份高中历史人教统编版选择性必修2 经济与社会生活第2课 新航路开辟后的食物物种交流课后复习题,共6页。
高中人教统编版第2课 新航路开辟后的食物物种交流当堂达标检测题: 这是一份高中人教统编版第2课 新航路开辟后的食物物种交流当堂达标检测题,共6页。试卷主要包含了有学者指出,下面是外来植物传入中国简况表等内容,欢迎下载使用。

