资料中包含下列文件,点击文件名可预览资料内容
还剩24页未读,
继续阅读
所属成套资源:上海沪教版化学九年级上学期单元测试卷(AB卷)
成套系列资料,整套一键下载
上海沪教版化学九年级上学期 第3章 走进溶液世界 单元测试(A卷·夯实基础) (原卷+解析卷)
展开
这是一份上海沪教版化学九年级上学期 第3章 走进溶液世界 单元测试(A卷·夯实基础) (原卷+解析卷),文件包含第3章走进溶液世界单元测试A卷·夯实基础解析版doc、第3章走进溶液世界单元测试A卷·夯实基础原卷版doc等2份试卷配套教学资源,其中试卷共40页, 欢迎下载使用。
班级 姓名 学号 分数
第3章 走进溶液世界 单元测试 (A卷·夯实基础)
(时间:80分钟,满分:100分)
可能用到的相对原子质量:H:1 C:12 N: 14 O:16 Ca:40 Fe:56 Cu:64
一、选择题(本题共20个小题,第1-17题为单选题,每小题2分,在每小题给出的四个选项中,只有一项是符合题目要求的。第18-20题为多选题,每小题3分,共43分)
1.(2021·上海)与水能形成乳浊液的是( )
A.菜油 B.食盐 C.味精 D.白糖
【答案】A
【解析】
A、菜油不溶于水,只能以小液滴的形式悬浮于液体里,形成乳浊液,符合题意;
B、食盐溶于水,能形成均一、稳定的溶液,不符合题意;
C、味精溶于水,能形成均一、稳定的溶液,不符合题意;
D、白糖溶于水,能形成均一、稳定的溶液,不符合题意。
故选A。
2.(2020·上海松江·九年级月考)用氯化钠固体配制5%的氯化钠溶液100克,无需使用的仪器是( )
A.电子天平
B.烧杯
C.药匙
D.蒸发皿
【答案】D
【解析】
A、电子天平用于称取固体氯化钠,需使用。
B、烧杯用于完成溶解操作,需使用。
C、药匙用于取用氯化钠,需使用。
D、用氯化钠固体配制5%的氯化钠溶液100g的过程中不需要进行蒸发,则不需要使用蒸发皿。
故选:D。
3.(2021·上海杨浦·)关于溶液的说法正确的是( )
A.溶液一定是混合物
B.稀溶液一定是不饱和溶液
C.降温一定可以使不饱和溶液变成饱和溶液
D.饱和溶液的浓度一定比不饱和溶液的浓度大
【答案】A
【解析】
A、溶液是由溶质和溶剂混合而成,一定是混合物,符合题意;
B、稀溶液不一定是不饱和溶液,如氢氧化钙微溶于水,且饱和溶液是稀溶液,不符合题意;
C、降温不一定可以使不饱和溶液变成饱和溶液,如氢氧化钙的溶解度随温度的升高而减小,降温,溶解度增加,还是不饱和溶液,不符合题意;
D、相同温度下,同种物质的饱和溶液的浓度一定比不饱和溶液的浓度大,温度不同,物质不同,无法比较,不符合题意。
故选A。
4.(2021·上海浦东新区·)化学用语表示正确的是( )
A.两个氢分子:2H B.生石灰:CaO
C.铵根:NH3 D.胆矾:CuSO4
【答案】B
【解析】
A、分子用化学式表示,多个分子就是在化学式前面加上相应的数字,故两个氢分子表示为:2H2,不符合题意;
B、生石灰是氧化钙的俗称,化学式为:CaO,符合题意;
C、铵根表示为:NH4+,不符合题意;
D、胆矾是五水硫酸铜的俗称,化学式为:CuSO4﹒5H2O,不符合题意。
故选B。
5.(2020·上海九年级单元测试)下列对河水的净化操作中,净化程度最高的是( )
A.蒸馏
B.过滤
C.加入活性炭
D.静置沉淀
【答案】A
【解析】
在水的净化过程中,自然沉降(即静置沉降),是重力的作用下,水中的较大的、重的不溶物下沉;吸附沉降即化学沉降,是利用明矾在水中形成絮状物质,使悬浮颗粒聚集而沉降;过滤除掉沉降还不能除掉的小颗粒不溶物;活性炭能吸附水中的色素和异味,蒸馏是加热到水的沸点使水从混合物中蒸发出来,然后再被冷凝成液态的水,得到的蒸馏水是纯净物。其中净化程度最高的方法是蒸馏。
故选A。
【点睛】
6.(2021·上海闵行区·九年级)自来水生产中起凝聚作用的是( )
A.明矾 B.氯气
C.活性炭 D.木炭
【答案】A
【分析】
本题考查水的净化。
【解析】
A、明矾具有吸附杂质,聚沉的作用,可以起到凝聚作用,故A符合题意;
B、氯气可以消毒,但不具有凝聚作用,故B不符合题意;
C、活性炭具有吸附性,但不具有凝聚作用,故C不符合题意;
D、木炭具有吸附性,但不具有凝聚作用,故D不符合题意;
故选A。
【点睛】
在净水的操作中,起到吸附作用的是活性炭,起到聚沉作用的是明矾。
7.(2020·上海九年级单元测试)生活中一些物质的pH如下:
物质
白醋
橘子汁
料酒
炉具清洁剂
pH
2~3
3~4
6~7
12~13
其中能使无色酚酞溶液变红的是( )
A.白醋 B.橘子汁 C.料酒 D.炉具清洁剂
【答案】D
【解析】
A、白醋的pH为2~3,显酸性,不能使无色酚酞试液变色,不符合题意;
B、橘子汁的pH为3~4,显酸性,不能使无色酚酞试液变色,不符合题意;
C、料酒的pH为6~7,显弱酸性,不能使无色酚酞试液变色,不符合题意;
D、炉具清洁剂的pH为12~13,显碱性,能使无色酚酞试液变色,符合题意。
故选D。
8.(2021·上海普陀区·九年级)水电解的化学方程式正确的是( )
A. B.
C. D.
【答案】B
【解析】
水在通电条件下反应生成氢气和氧气,注意反应条件、配平和书写气体符号,化学方程式为。
A、该方程式未标注气体符号,书写错误;
B、该方程式书写正确;
C、该方程式反应物的化学式书写错误,书写错误;
D、该方程式未配平,书写错误;
故选:B。
9.(2020·上海)一定温度下,a克水中最多溶解b克硝酸钾。此温度下硝酸钾的溶解度是( )
A.
B.
C.
D.
【答案】A
【解析】
设此温度下硝酸钾的溶解度为m,根据溶解度的定义得:,解得:m=。故选A。
【点睛】
固体溶解度的定义是:在一定温度下,某固体物质在100克溶剂里达到饱和状态时所溶解的质量。
10.(2020·上海九年级单元测试)下列关于电解水实验的描述,正确的是( )
A.正极产生的气体是氢气
B.该实验能证明水中含有氢、氧元素
C.生成氧气、氢气的体积比约为2:1
D.电解过程中水分子没有发生改变
【答案】B
【解析】
A、电解水实验正极产生的气体是氧气,选项错误;
B、水在通电条件下生成氢气和氧气,根据反应前后元素种类不变,该可推知水中含有氢、氧元素,选项正确;
C、电解水实验生成氧气、氢气的体积比约为1:2,选项错误;
D、电解过程中氧原子和氢原子没有发生改变,水分子改变了,生成氢分子和氧分子,选项错误。
故选B。
11.(2020·上海九年级课时练习)在一定温度下,往一瓶硝酸钾饱和溶液中加入一些硝酸钾固体并充分搅拌,下列说法中正确的是( )
A.固体质量减少
B.固体质量增加
C.溶液的质量不变
D.溶液质量增加
【答案】C
【解析】
在一定温度下,饱和溶液不会再溶解该种溶质,即溶质和溶剂质量都不变,则溶液质量也不会变。
答案:C
12.(2020·上海浦东新区·九年级)有关电解水实验的说法,错误的是
A.负极连接的电极上产生氢气
B.证明水是由氢元素和氧元素组成的
C.用带火星木条检验正极产生的气体
D.正、负极产生的气体体积比是8∶1
【答案】D
【解析】
A、电解水实验中,与电源负极相连的电极上产生的是氢气,故正确;
B、电解水实验中生成氢气和氧气,氢气是由氢元素组成,氧气是由氧元素组成,化学变化中元素的种类不变,证明水是由氢、氧元素组成的,故正确;
C、电解水实验中,与电源正极相连的电极上产生的是氧气,氧气能支持燃烧,用带火星的木条检验正极产生的气体,木条复燃,证明产生的气体是氧气,故正确;
D、电解水实验中,与电源正极相连的电极上产生的是氧气,与电源负极相连的电极上产生的是氢气,产生氧气和氢气的气体体积比为1∶2,故错误。
故选D。
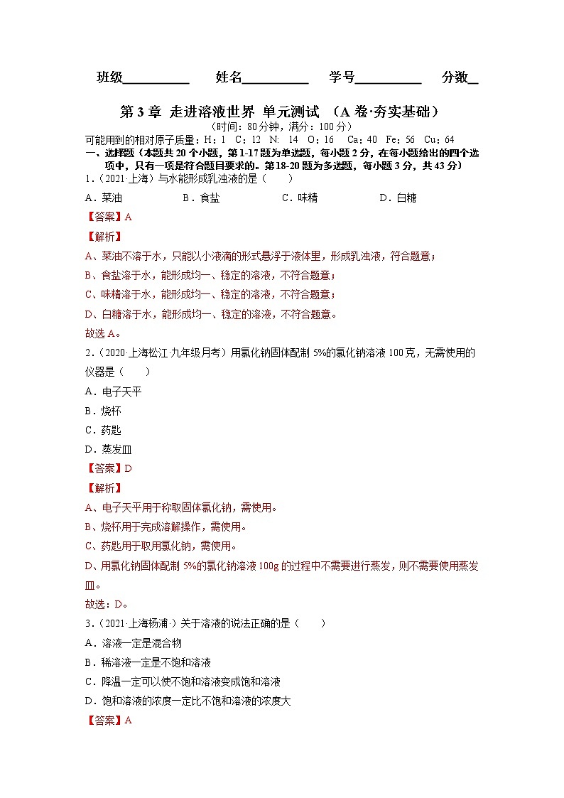
13.(2020·上海九年级单元测试)某净水装置如图所示。下列说法正确的是
A.该装置能对水进行杀菌消毒
B.该装置能除去水中的颜色和异味
C.硬水经过该装置后可转化为软水
D.自来水经过该装置后可得蒸馏水
【答案】B
【解析】
A、简易净水器是利于小卵石、沙子、膨松棉等将浑浊的河水进行过滤和活性炭的吸附性,并不能杀菌消毒,不符合题意。
B、活性炭能够吸附水中的颜色和异味,正确,符合题意。
C、简易净水器是利于小卵石、沙子、膨松棉等将浑浊的河水进行过滤和活性炭的吸附性,并不能将硬水转化为软水,不符合题意。
D、净化后的水会溶有一些可溶性的杂质,故净化后的水属于混合物不是蒸馏水,不符合题意。
因此本题选择B。
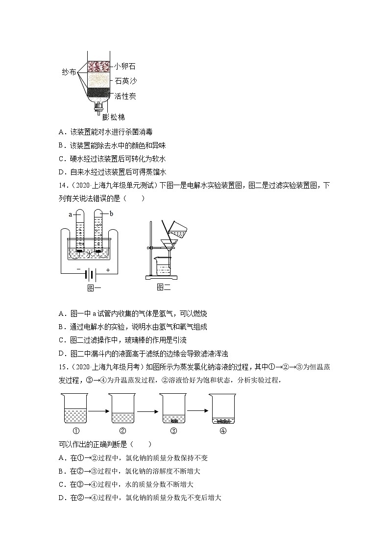
14.(2020·上海九年级单元测试)下图一是电解水实验装置图,图二是过滤实验装置图,下列有关说法错误的是( )
A.图一中a试管内收集的气体是氢气,可以燃烧
B.通过电解水的实验,说明水由氢气和氧气组成
C.图二过滤操作中,玻璃棒的作用是引流
D.图二中漏斗内的液面高于滤纸的边缘会导致滤液浑浊
【答案】B
【解析】
A、在电解水实验中,“正氧负氢”,生成氢气和氧气的体积比约为2:1,故a试管内收集的气体是氢气,氢气具有可燃性,可以燃烧,不符合题意;
B、水在通电的条件下反应生成氢气和氧气,化学反应前后,元素的种类不变,氢气由氢元素组成,氧气由氧元素组成,说明水是由氢元素和氧元素组成,符合题意;
C、在过滤操作中,玻璃棒的作用是:引流,不符合题意;
D、漏斗内的液面高于滤纸的边缘,则滤液会从滤纸和漏斗之间的空隙中流过,造成滤液仍然浑浊,不符合题意。
故选B。
15.(2020·上海九年级月考)如图所示为蒸发氯化钠溶液的过程,其中①→②→③为恒温蒸发过程,③→④为升温蒸发过程,②溶液恰好为饱和状态,分析实验过程,
可以作出的正确判断是( )
A.在①→②过程中,氯化钠的质量分数保持不变
B.在②→③过程中,氯化钠的溶解度不断增大
C.在③→④过程中,水的质量分数不断增大
D.在②→④过程中,氯化钠的质量分数先不变后增大
【答案】D
【解析】
A、根据①溶液变化为②溶液,没有晶体析出,所以图①和图②中溶液的溶质质量相等,在①→②过程中,溶剂质量减少,所以溶质质量分数②>①故A说法错误;
B、②③都是恒温蒸发得到的氯化钠的饱和溶液,所以图②和图③中溶液的温度不变,溶解度不变,故B说法错误;
C、在③→④过程中,升温蒸发水分,此时溶解度变大,溶质的质量分数④>③,所以溶剂水的质量分数③>④,即溶剂质量分数减小,故C说法错误;
D、在②→③过程中,氯化钠的溶解度不变,溶质质量分数不变,在③→④过程中,升温蒸发水分,此时溶解度变大,溶质的质量分数④>③,故D说法正确。
故选D。
16.(2019·上海九年级课时练习)如图为氯化铵和硫酸钠的溶解度曲线。下列说法中不正确的是( )
A.30℃时,氯化铵、硫酸钠的溶解度相同
B.将50℃时硫酸钠的饱和溶液降低温度,始终有晶体析出
C.氯化铵的溶解度随温度的升高而增大
D.将60℃时硫酸钠的饱和溶液降温至40℃.溶质的质量分数不变
【答案】B
【分析】
由溶解度曲线图可知,20~40℃,硫酸钠的溶解度随温度的升高而增大,40℃以后,硫酸钠的溶解度随温度的升高而减小,氯化铵的溶解度随温度的升高而增大。
【解析】
A、由溶解度曲线图可知,30℃时,氯化铵、硫酸钠的溶解度曲线相交,则氯化铵、硫酸钠的溶解度相同,故A正确;
B、由溶解度曲线图可知,20~40℃,硫酸钠的溶解度随温度的升高而增大,40℃以后,硫酸钠的溶解度随温度的升高而减小,将50℃时硫酸钠的饱和溶液降低温度,开始没有晶体析出,温度在40℃以下时,有晶体析出,故B不正确;
C、由溶解度曲线图可知,氯化铵的溶解度随温度的升高而增大,故C正确;
D、由溶解度曲线图可知,40℃以后,硫酸钠的溶解度随温度的升高而减小,将60℃时硫酸钠的饱和溶液降温至40℃,溶解度增大,溶液变为不饱和溶液,溶液组成不变,溶质的质量分数不变,故D正确。故选B。
【点睛】
由溶解度曲线图可知,不同物质在同一温度下的溶解度的大小关系。也可知,同一物质在不同温度下的溶解度的大小关系。溶解度曲线的相交点表示在此温度下两物质的溶解度相等。
17.(2020·上海九年级单元测试)甲、乙、丙三种物质的溶解度曲线如图所示,下列说法正确的是
A.甲是易溶物
B.60℃时,将等质量的甲、乙饱和溶液降温至40℃,溶液的质量乙>甲
C.60℃时,将100g乙的饱和溶液配成质量分数为5%的溶液,需加水380g
D.甲中混有少量丙,若要得到较纯净的甲,常采用蒸发结晶的方法
【答案】B
【解析】
A、由图可知,20℃时,甲的溶解度是5g,属于可溶物,不符合题意;
B、由图可知,60℃时,溶解度:甲>乙,该温度下,饱和溶液的溶质质量分数:甲>乙,故等质量的甲、乙饱和溶液中溶质质量:甲>乙,40℃时,溶解度:甲=乙,故该温度下,饱和溶液的溶质质量分数:甲=乙,溶质质量:甲=乙,故降温后,析出晶体的质量:甲>乙,溶液的质量:乙>甲,符合题意;
C、由图可知,60℃时,乙的溶解度是25g,乙的饱和溶液的溶质质量分数为:,将100g乙的饱和溶液配成质量分数为5%的溶液,根据稀释前后,溶质的质量不变,设加水的质量为x,则100g×20%=(100g+x)5%,x=300g,不符合题意;
D、由图可知,甲的溶解度随温度的升高而增加,且受温度影响较大,丙的溶解度随温度的升高而减小,故甲中混有少量丙,若要得到较纯净的甲,常采用降温结晶的方法,不符合题意。
故选B。
多选题(选全得3分,漏选得2分,选错得0分)
18.(2019·上海九年级课时练习)有关水的说法正确的是( )
A.水是由氢气和氧气组成
B.水电解时生成氢气和氧气体积比是
C.水能溶解许多物质,因此自然界中几乎不存在纯净的水
D.硬水中溶有较多的“钙”,因此饮用硬水是给人体补钙的唯一方法
【答案】BC
【解析】
A、由电解水实验可知,水是由氢元素和氧元素组成,不是由氢气和氧气组成,选项错误;
B、水电解时生成氢气和氧气体积比是2:1,选项正确;
C、水可以做溶剂,能溶解许多物质,因此自然界中几乎不存在纯净的水,选项正确;
D、硬水中溶有较多的“钙”,长期饮用人会得结石,因此饮用硬水不能给人体补钙,选项错误,故填BC。
19.(2021·上海九年级)某温度时,向一定量的饱和氢氧化钙溶液中加入少量生石灰,再回复到原温度,下列各相关的变化图像正确的是
A.B.C.D.
【答案】BC
【分析】
本题考查溶液的图像。
【解析】
A、生石灰与水反应生成氢氧化钙所以溶剂减少,对于饱和氢氧化钙溶液来说,溶剂减少就会析出溶质,所以溶质减少,由于生石灰与水反应生成氢氧化钙时放出热量,在反应过程中温度升高,溶解度减小,但冷却后温度降低,溶解度又增大了,又溶解一部分,温度不变后溶质也不变了,所以溶质是先降低再升高最后不变,故A不符合题意;
B、生石灰与水反应生成氢氧化钙,溶液中溶剂质量减少,有氢氧化钙析出,则溶质质量减少;反应放出大量的热,随着反应结束,温度恢复至室温,氢氧化钙的溶解度随着温度的降低而增,氢氧化钙的溶解度增大,但溶质质量一定比反应前少,故B符合题意;
C、生石灰与水反应生成氢氧化钙,溶液中溶剂质量减少,有氢氧化钙析出,所得溶液仍为饱和溶液;反应放出大量的热,温度升高,溶解度减小,溶质质量分数变小;随着反应结束,温度恢复至室温,氢氧化钙的溶解度随着温度的降低而增大,氢氧化钙的溶解度增大,最终恢复到原温度,与反应前溶质质量分数相等,故C符合题意;
D、由C选项的分析,溶解度先变小,后恢复至与反应前相等,故D不符合题意;
故选:BC。
【点睛】
注意氧化钙溶于水是放热过程,结合氢氧化钙1溶解度反常去分析。
20.(2020·上海浦东新区·九年级月考)t1℃时,将 a、b 两种固体物质(均不含结晶水)各 25g,分别加入盛有 l00g 水的烧杯中,充分搅拌后现象如图甲所示;升温到 t2℃时,忽略水分蒸发,现象如图乙所示。图丙是 a、b 两种固体物质在水中的溶解度曲线。下列说法正确的是
A.图甲中两烧杯内 a、b 溶液的溶质质量分数不一定相等
B.图乙中烧杯内 a 溶液的溶质质量分数为 20%
C.图丙中曲线 M 表示 a 物质的溶解度曲线
D.若 a 中混有少量 b,可将其溶液蒸发结晶、趁热过滤以提纯 a
【答案】BC
【解析】
A、t1℃时,a、b物质的溶解度相等,将a、b两种固体物质各25g,分别加入盛有100g水的烧杯中,充分搅拌后,都有固体剩余,都是该温度的饱和溶液,所以图甲中两烧杯内a、b溶液的溶质质量分数相等,故选项错误。
B、图乙中烧杯内a 溶液的固体全部溶解,因此溶质质量分数为×100%=20%,故选项正确。
C、升温到t2℃时,a物质全部溶解,说明 a 的溶解度随温度升高而增大,所以图丙中曲线M表示a物质的溶解度曲线,故选项正确。
D、a物质的溶解度随温度的降低而减小,所以若a中混有少量b,可将其溶液降温结晶、过滤以提纯a,故选项错误。
故选:BC。
【点睛】
根据固体的溶解度曲线,可以查出某物质在一定温度下的溶解度,从而确定溶液的质量分数;可以比较不同物质在同一温度下的溶解度大小,从而判断饱和溶液中溶质的质量分数的大小;可以判断物质的溶解度随温度变化的变化情况,从而判断提纯晶体的方法。
二、填空题(本大题满分25分)
21.(2019·上海九年级课时练习)小雪取刚降到地面的雨水并定时对其进行酸碱性强弱的测定,发现其pH均小于且逐渐减小,直至稳定在pH=5.由此得出的结论是:雨水酸性逐渐_____(填写“增强”、“减弱”或“不变”)。该地区的西瓜适宜在pH为6.0-7.0的土壤环境中生长,此雨水对西瓜产量的影响是_____。
【答案】增强 造成西瓜减产
【分析】
溶液的pH减小,酸性就增强,农作物一般适于在中性土壤中生长,如果酸性太强和碱性太强,都会造成减产。
【解析】
解:pH越小,酸性越强,雨水的pH均小于7且逐渐减小,直至稳定在pH=5,故雨水酸性逐渐增强,雨水的pH小于西瓜最适宜的生长环境,故西瓜会减产。
故填:增强;造成西瓜减产。
22.(2021·上海青浦·九年级)人类的日常生活和工农业生产离不开水。
①常温下测得某水样的 pH=6,则此水样呈_____(选填“酸”“中”或“碱”)性。
②根据电解水的实验回答问题:如图试管 1 得到的气体是_________________。该反应的方程式为______________________。电解水实验证明了水是由__________________________组成。
【答案】酸 氢气 氢、氧元素
【解析】
①pH小于7的溶液呈酸性,故pH=6的水样呈酸性;
②根据电解水的实验回答问题:根据正氧负氢,如图试管1连接电源负极,得到的气体是 氢气,电解水生成氢气和氧气,该反应的方程式为。电解水实验证明了水是由氢、氧元素组成。
23.(2021·上海静安·九年级)人类的生活离不开水。
①用如图1所示装置进行电解水的实验,用带火星的木条接近b管尖嘴口,打开b管活塞,观察到的现象是________,a、b两玻璃管中收集到两种气体的体积比为_______,两种气体的质量比为________,反应的化方程式为_________,该实验证明水是由______组成的。
②图2是自来水厂净化水的主要步骤,明矾的作用是___________,活性炭的作用是___________,消毒剂是___________。
③1mol水中约含有___________个水分子。
【答案】木条复燃 2:1 1:8 氢元素和氧元素 吸附水中悬浮的杂质,使其沉降 吸附色素、异味 液氯(Cl2) 6.02×1023
【解析】
①在电解水实验中,“正氧负氢”,生成氢气和氧气的体积比约为2:1,b管产生的气体较少,是氧气,氧气具有助燃性,能使带火星的木条复燃,用带火星的木条接近b管尖嘴口,打开b管活塞,观察到的现象是:带火星的木条复燃;
两玻璃管中收集到两种气体的体积比为2:1;
水在通电的条件下反应生成氢气和氧气,该反应的化学方程式为,两种气体的质量比为4:32=1:8;
水通电生成氢气和氧气,氢气由氢元素组成,氧气由氧元素组成,根据质量守恒定律。化学反应前后,元素的种类不变,说明水是由氢元素和氧元素组成;
②明矾溶于水形成的胶状物具有吸附性,可以吸附水中悬浮的杂质,使其沉降;
活性炭具有吸附性,可以吸附水中的色素和异味;
消毒剂是液氯;
③1mol水中约含有6.02×1023个水分子。
24.(2021·上海金山区·)人类的日常生活和工农业生产离不开水。
(1)自来水厂净水加明矾 [化学式为KAl(SO4)2·12H2O] 的作用是___________,其含有的原子团名称是_______;加液氯的目的是_____________。
(2)电解水实验如下图所示,实验现象___________,a玻璃管中生成的气体是___________。
(3)电解水发生化学反应的微观示意图如下:
从示意图中可获得的正确信息_______(填写编号)。
A 反应前后共有6种原子,4种分子
B 反应前后元素种类不变,都为3种
C 化学变化的实质是原子的重新组合
D 化学变化中分子是最小的微粒
E 生成氢、氧两种分子的个数比是2∶1
F 水是由氢气和氧气组成
(4)电解水的化学方程式为__________ ,反应的基本类型是__________。
【答案】加速悬浮的杂质沉降 硫酸根 杀菌消毒 管内有气泡,管a与管b产生的气体体积比约为1:2 氧气 CE 分解反应
【解析】
(1)明矾溶于水形成的胶状物具有吸附性,可以吸附水中悬浮的杂质,使其沉降;
含有的原子团名称是硫酸根;
加液氯的目的是:杀菌消毒;
(2)电解水的实验现象为:管内有气泡,管a与管b产生的气体体积比约为1:2;
在电解水实验中,“正氧负氢”,生成氢气和氧气的体积比约为2:1,a管产生的气体较少,是氢气;
(3)A、由图可知,反应前后共有2种原子,三种分子,不符合题意;
B、化学反应前后,元素种类不变,都为两种,不符合题意;
C、化学变化的实质是分子分成原子,原子重新组合为新的分子,符合题意;
D、原子是化学变化中的最小微粒,不符合题意;
E、由图可知,生成氢、氧两种分子的个数比是2:1,符合题意;
F、水通电分解生成氢气和氧气,氢气由氢元素组成,氧气由氧元素组成,根据质量守恒定律,化学反应前后,元素的种类不变,可得水是由氢元素和氧元素组成,不符合题意。
故选CE;
(4)水在通电的条件下反应生成氢气和氧气,该反应的化学方程式为;
该反应符合“一变多”的特点,属于分解反应。
25.(2021·上海虹口·九年级)人类对世界的认识从身边的物质开始。
①拉瓦锡通过实验测定了空气的成分:约占空气体积分数 4/5 的气体是_________________。实验中发生反应的化学方程式是 2Hg+O2 2HgO,该反应属于____________反应(选填“化合”或“分解”);HgO 中Hg 的化合价为_____________。
②水被认为是生命之源。
I氢气燃烧实验开启了人类对水的组成的研究。如图一所示,进行氢气燃烧的实验,可以观察到氢气燃烧产生_____色火焰,集气瓶内壁出 现__________________。
II研究水的组成的另一个实验,如图二所示。与 a 中电极相连的电源的_____极(选填“正”或“负”);用带火星的木条靠近玻璃管 b 的尖嘴处,打开活塞,可以观察到的现象是_____;水通电分解的化学方程式______________。
III通过一系列关于水的组成的研究,人们认识到水是由_____组成的。
IV1mol 水中约含有_____个氧原子。
【答案】氮气(N2) 化合 +2 淡蓝色 无色液滴 负 木条复燃 2H2O 2H2↑+O2↑ 氢、氧元素 6.02×1023
【解析】
①拉瓦锡通过实验测定了空气的成分:约占空气体积分数 4/5 的气体是氮气;
该反应符合“多变一”的特点,属于化合反应;
HgO中氧元素显-2价,设汞元素的化合价是x,根据化合物中,正、负化合价的代数和为零,可得:x+(-2)=0,x=+2;
②I、氢气燃烧产生淡蓝色火焰,集气瓶内壁出现无色液滴;
II、在电解水实验中,“正氧负氢”,生成氢气和氧气的体积比约为2:1,a管中产生的气体较多,是氢气,与电源的负极相连;
b管中产生的是氧气,氧气具有助燃性,用带火星的木条靠近玻璃管 b 的尖嘴处,打开活塞,可以观察到的现象是带火星的木条复燃;
水在通电的条件下反应生成氢气和氧气,该反应的化学方程式为;
III、氢气燃烧生成水,水电解生成氢气和氧气,氢气由氢元素组成,氧气由氧元素组成,根据质量守恒定律,化学反应前后,元素的种类不变,可说明水是由氢元素和氧元素组成;
V、1mol 水中约含有6.02×1023个氧原子。
26.(2021·上海市罗南中学)下表是氯化钠和硝酸钾在不同温度时的溶解度,根据此表回答:
温度/℃
20
30
40
50
60
溶解度
g/100g 水
NaCl
36.0
36.3
36.6
37.0
37.3
KNO3
31.6
45.8
63.9
85.5
110
(1)20℃时,氯化钠的溶解度为__________________;
(2)20℃时,将 l00g KNO3 不饱和溶液变饱和,可采用的方法是_____________。
(3)KNO3 晶体中含有少量 NaCl,提纯 KNO3 的操作步骤是(填序号) ______;
a. 过滤 b. 溶解 c.降温结晶 d. 加热浓缩;
(4)对③析出的晶体和剩余溶液描述不正确的是____________________(填写编号)。
Ⅰ.剩余溶液一定是 KNO3 饱和溶液 Ⅱ.剩余溶液一定是 N aCl 不饱和溶液
Ⅲ.上述方法不能将两者完全分离 Ⅳ.析出的晶体中只含有 KNO3
(5)在一定温度下,将含 55gKNO3、18gNaCl 的混合物完全溶解在 50g 水中。改变温度使 KNO3析出,NaCl 不析出,则温度 T(℃)的范围是______________(硝酸钾和氯化钠溶解度互不影响)。
【答案】
(1)36.0g/100g 水
(2)恒温蒸发溶剂或加 KNO3
(3)bdca
(4)Ⅱ Ⅳ
(5)20≤T<60
【分析】
(1)
由表可知,20℃时,氯化钠的溶解度为36.0g/100g 水;
(2)
20℃时,将 l00g KNO3 不饱和溶液变饱和,可采用的方法是:温蒸发溶剂或加硝酸钾恒;
(3)
硝酸钾、氯化钠的溶解度均随温度的升高而增加,硝酸钾的溶解度受温度影响较大,氯化钠的溶解度受温度影响较小,故硝酸钾晶体中含有少量氯化钠,提纯硝酸钾的操作步骤是:溶解、加热浓缩、降温结晶、过滤,故填:bdca;
(4)
Ⅰ.硝酸钾结晶析出,故剩余溶液一定是 KNO3 饱和溶液,不符合题意;
Ⅱ.氯化钠可能结晶析出,也可能没有析出,剩余溶液不一定是 NaCl 不饱和溶液,符合题意;
Ⅲ.剩余溶液中还存在硝酸钾,析出晶体中可能存在少量氯化钠,上述方法不能将两者完全分离,不符合题意;
Ⅳ.析出的晶体中可能含有氯化钠,符合题意。
故选Ⅱ Ⅳ;
(5)
在一定温度下,将含 55gKNO3、18gNaCl 的混合物完全溶解在 50g 水中。改变温度使 KNO3析出,NaCl 不析出,说明改变温度后,该温度下,硝酸钾的溶解度小于110g,氯化钠的溶解度≥36g,故温度 T(℃)的范围是20≤T<60。
27.(2021·上海崇明区·)图1是硝酸钾和氯化钠的溶解度曲线,试回答下列问题。
①在___________________℃时,硝酸钾和氯化钠的溶解度相等。
②“海水晒盐”利用的方法是__________________(选填“蒸发结晶”或“降温结晶”)。
③20℃时,在50g水中加入20g硝酸钾固体,充分溶解后,所得溶液的质量为______________g。
④若需配制20%的氯化钠溶液,可把50g、8%的氯化钠溶液蒸发_________________g水。
⑤在t℃时,将等质量的硝酸钾和氯化钠分别加入到各盛有100g水的两个烧杯中,充分搅拌后现象如图2所示,下列说法正确的是___________(填序号)。
A.甲中的溶质一定是硝酸钾
B.乙中的溶液可能是饱和溶液
C.t不可能为24
D.溶质质量分数:甲一定大于乙
【答案】24 蒸发结晶 65.8 30 CD
【解析】
①通过分析溶解度曲线可知,在24℃时,硝酸钾和氯化钠的溶解度相等;故填:24。
②根据氯化钠的溶解度曲线,氯化钠的溶解度受温度变化影响较小,所以“海水晒盐”利用的方法是蒸发结晶;故填:蒸发结晶。
③20℃时,硝酸钾的溶解度是31.6g,即100g水中最多能够溶解31.6g硝酸钾形成饱和溶液,所以在50g水中加入20g硝酸钾固体,充分溶解后,只能溶解15.8g的晶体,所以所得溶液的质量为:;故填:65.8。
④设需要蒸发的水的质量为,根据蒸发前后溶质质量相等,则:,故需要蒸发30g水。
⑤在t℃时,将等质量的硝酸钾和氯化钠分别加入到各盛有100g水的两个烧杯中,充分搅拌后现象如图2所示;
A、t℃时的温度无法确定,所以氯化钠、硝酸钾的溶解度不能确定大小,若在温度小于24℃时,氯化钠的溶解度大于硝酸钾的溶解度,所以甲中的溶质不一定是硝酸钾,此选项错误;
B、乙中的溶液底部有固体剩余,所以一定是饱和溶液,此选项错误;
C 、24℃时,硝酸钾和氯化钠的溶解度相等,烧杯中溶液的状态应该是相同的,所以t不可能为24,此选项正确;
D、溶剂质量相同,加入的固体质量相同,但是,乙中的固体没有全部溶解,所以溶质质量分数,甲一定大于乙,此选项正确。
故选:CD。
三、实验题(本大题满分32分)
28.(2020·上海九年级课时练习)小明学习了酸碱指示剂后,根据探究活动的提示,在家中自制紫甘蓝汁酸碱指示剂.小明在家中找到了如下用品:废塑料盒、捣蒜用的杵、筷子、纱布、白酒、紫甘蓝,并用这些用品完成了实验.
第一步:制紫甘蓝汁.
①将紫甘蓝在废塑料盒中捣烂,加入______浸泡一段时间;
②将①中得到的不溶物与液体分离,_____________(写具体做法),得到了自制的紫甘蓝汁.
第二步:小明欲用制得的紫甘蓝汁测出家中炉具清洁剂和厕所清洁剂的酸碱性,先上网查得下列资料,如表所示:
在不同溶液中的颜色变化
盐酸
氢氧化钠溶液
紫甘蓝汁
红色
黄色
第三步:小明取少量厕所清洁剂放入废塑料盒中,加入紫甘蓝汁,发现溶液变为红色,得出厕所清洁剂显
_____性;小明又取少量炉具清洁剂放入废塑料盒中,加入紫甘蓝汁,发现溶液变为______色,得出厨房清洁剂显碱性;小明认为紫甘蓝汁可以替代实验室中的石蕊溶液做酸碱指示剂.
【答案】白酒 用纱布将浸泡出的汁液过滤 酸 黄
【解析】
第一步:①要溶解紫甘蓝的汁液,可以使用白酒作溶剂,故填:白酒;
②过滤可以分离不溶性固体和液体,将①中得到的不溶物与液体分离,可以用用纱布将浸泡出的汁液过滤;
第三步:根据题干提供的信息可知此种植物的汁液遇酸性溶液变红,遇碱性溶液变黄,小明取少量厕所清洁剂放入废塑料盒中,加入紫甘蓝汁,发现溶液变为红色,得出厕所清洁剂显酸性;
小明又取少量炉具清洁剂放入废塑料盒中,加入紫甘蓝汁,发现溶液变为黄色,得出厨房清洁剂显碱性;
29.(2019·上海青浦区·九年级)溶液与人们的生产、生活密切相关。
图1为甲、乙两种固体物质的溶解度曲线。
(1)溶解度随温度升高而增大的物质是 _____ (填“甲”或“乙”)。
(2)某同学按图2所示进行实验,得到相应温度下的A、B、C三种溶液,在A、B、C三种溶液中属于饱和溶液的是 _____ (填字母)。 向C中再加入25g 甲,充分搅拌,恢复到t2℃时,所得溶液中溶质的质量分数为 _____ (结果精确到0.1%)。
(3)将t2℃时的甲、乙两种物质的饱和溶液降温至t1℃,所得溶液中溶质的质量分数:甲 _____ 乙(填“<”“=”或“>”)。
【答案】甲; B, 28.6% >。
【解析】
(1)通过分析溶解度曲线可知,溶解度随温度升高而增大的物质是甲;
(2)t1℃时,甲物质的溶解度时20 g,t2℃时,甲物质的溶解度是40 g,所以按图2所示进行实验,得到相应温度下的A、B、C三种溶液,在A、B、C三种溶液中属于饱和溶液的是B,A、C是不饱和溶液,向C中再加入25 g甲,充分搅拌,恢复到t2℃时,所得溶液中溶质的质量分数为 ×100%≈28.6%;
(3)降温,甲物质的饱和溶液会析出晶体,乙物质的饱和溶液不会析出晶体,t1℃时,甲物质的溶解度大于乙物质的溶解度,所以将t2℃时的甲、乙两种物质的饱和溶液降温至t1℃,甲仍为饱和溶液,乙为不饱和溶液,所得溶液中溶质的质量分数:甲>乙。
30.(2020·上海九年级月考)水是一种常见的化合物。为了测定水的组成,某同学用下列两种方法进行探究:
I.甲方案:
①反应的化学方程式为_____,打开电源,观察到电极上_____。
②能定性说明水是由氢、氧元素组成的实验依据是_____。
③能定量说明水分子中氢、氧原子个数比为 2:1 的实验现象是_____。
Ⅱ.乙方案
①氢气在氧气中燃烧,其中由游离态转变为化合态的元素是_____。
②在步骤一中观察到氧气收集满的现象是_____,在步骤二中可观察到的现象是:氢气燃烧,_____,瓶壁发热。
③该实验能否达到实验目的,请说明理由_____。
【答案】2H2O 2H2↑+O2↑ 有气泡产生 水通电分解产生氢气和氧气 负极和正极产生气体的体积比为2:1 H、O 气泡从集气瓶口冒出 产生淡蓝色火焰,瓶壁上有液滴生成 不能,收集的氧气未干燥,会对实验结果产生干扰
【解析】
Ⅰ.①由实验的装置图可知,甲方案:电解水生成了氢气和氧气,反应的化学方程式为2H2O 2H2↑+O2↑,打开电源,观察到电极上产生大量气泡;
②能定性说明水是由氢、氧元素组成的实验依据是水通电分解产生氢气和氧气,根据质量守恒定律可以推出水的组成;
③能定量说明水分子中氢、氧原子个数比为2:1的实验现象是负极和正极产生的气体体积比为2:1,因为相同条件下气体的分子个数之比等于气体的体积之比,即H2和O2的个数比是2:1,则氢、氧原子个数比为2:1;
Ⅱ.乙方案:①氢气在氧气中燃烧生成了水,其中由游离态转变为化合态的元素是氢元素和氧元素;
②在步骤一中是利用排水法收集氧气,观察到氧气收集满的现象是集气瓶口有气泡逸出,在步骤二中可观察到的现象是:氢气燃烧,产生淡蓝色火焰,瓶内壁有水雾,瓶壁发热;
③该实验不能达到实验目的,因为用排水法得到的氧气中含有水蒸气,氧气未干燥,会对实验结果产生干扰。
31.(2020·上海九年级专题练习)小明同学去黄山旅游时,用瓶装了一些山下的泉水,带回实验室在老师的指导下,按下列流程进行实验,制取蒸馏水。
请回答下列问题:
(1)在水样中加入明矾的作用是_____。
(2)进行过滤操作时,下列做法错误的是_____。
A.滤纸的边缘要低于漏斗边缘
B.液面要低于滤纸边缘
C.玻璃棒靠在滤纸边缘的任一方
D.漏斗下端的尖嘴要紧靠烧杯的内壁
(3)向滤液中加入活性块,利用其_____性,除去水样中的色素和异味。
(4)以下方法得到的水,其纯度最高的是_____。(填编号)
A.过滤
B.沉淀
C.蒸馏
(5)认真观察图A、B两装置,与b管相连的是电源的_____(填“正”或“负”)极。用燃着的木条检验a管所得气体,观察到的现象是_____,电解水反应的化学方程式是_____。用分子和原子的观点分析比较A装置和B装置在试验过程中水的变化情况:_____。
【答案】吸附微小的悬浮物聚集在一起形成较大的颗粒从而沉降下来 C 吸附 C 负 木条燃烧更旺 A中的水分子本身没有改变,改变的是分子之间的间隔;B中的水分子发生了改变,先分裂成氢原子和氧原子,再重新组合成氢分子和氧分子
【解析】
(1)在水样中加入明矾的作用,是利用明矾在水中形成胶体后,吸附凝聚小颗粒而沉淀,明矾的作用是:吸附微小的悬浮物聚集在一起形成较大的颗粒从而沉降下来。
(2)A.滤纸的边缘要低于漏斗边缘,做法正确;
B.液面要低于滤纸边缘,这样能够使滤液被充分过滤,做法正确;
C. 玻璃棒紧靠三层滤纸处,而不是任一下方,做法错误;
D.漏斗下端的尖嘴要紧靠烧杯的内壁,这样能够防止迸溅和加快过滤速度,做法正确;
故选C.
(3)活性炭具有疏松多孔的结构,能够吸附有色物质和异味.所以向滤液中加入活性炭,利用其吸附性,除去水样中的色素和异味。
(4)蒸馏得到的蒸馏水,纯度最高。
故填:C.
(5)观察图A、B两装置,根据“正氧负氢”、“氧一氢二”,与b管相连的是电源的负极。a管所得气体为氧气,具有助燃性,用燃着的木条检验,观察到的现象是木条燃烧更旺,电解水反应生成氢气和氧气,反应的化学方程式是。用分子和原子的观点分析比较A装置和B装置在试验过程中水的变化情况为:A中的水分子本身没有改变,改变的是分子之间的间隔;B中的水分子发生了改变,先分裂成氢原子和氧原子,再重新组合成氢分子和氧分子。
32.(2019·上海徐汇·九年级期末)下表是和在不同温度时的溶解度,回答问题。
温度/℃
10
20
30
40
50
60
溶解度/g
35.8
36.0
36.3
36.6
37.0
37.3
20.9
31.6
45.8
63.9
85.5
110.0
I.两种物质中,溶解度受温度影响变化较大的是_____。
II.除去中少量的,步骤是:加水溶解,蒸发浓缩,_____,过滤,洗涤,干燥。
Ⅲ.50℃时,将两种物质的饱和溶液各100g,分别加热蒸发10g水后,再恢复到50℃,剩余溶液的质量:溶液_____(填“大于”、“等于”或“小于”)溶液。
IV.时,按图示操作:
A中溶液_____(填“饱和”或“不饱和”)溶液,C中溶液的总质量是_____g。
【答案】 蒸发结晶 大于 不饱和 167.6
【解析】
I、由表中的数据可知,两种物质中,溶解度受温度影响变化较大的是KNO3.故填:KNO3。
II、硝酸钾的溶解度受温度变化影响较大,氯化钠的溶解度受温度影响较小,所以除去氯化钠中少量的硝酸钾,步骤是:加水溶解,蒸发浓缩,蒸发结晶,过滤,洗涤,干燥;故填:蒸发结晶。
Ⅲ、由表中的数具可知,在50℃时,KNO3溶解度大于NaCl的溶解度,所以50℃时,将两种物质的饱和溶液各100g,分别加热蒸发10g水后,再恢复到50℃,KNO3析出的晶体多,剩余溶液的质量:NaCl溶液大于KNO3溶液。故填:大于。
IV、由表中的数据可知,在60℃时,KNO3的溶解度是110g,在A溶液中100g的水子溶解了40g的KNO3,形成的溶液为不饱和溶液,在降温到20℃时,100g的水中能溶解31.6g的KNO3,36g的NaCl,所形成的溶液的质量为167.6g;故填:不饱和;167.6。
33.(2013·上海中考真题)某实验小组对不同条件下的硝酸钾的溶解情况进行了以下实验。
在甲乙丙三个烧杯中放入20g硝酸钾晶体,再分别加入50.0g冷水、热水与酒精,充分搅拌后(保持各自的温度不变),结果如下图所示。
(1)甲烧杯中溶液是_______(填“饱和”或“不饱和”)溶液。
(2)由以上实验可得出结论:影响物质溶解度的因素有_______、__________.
(3)将乙烧杯中的溶液降温到t1℃时恰好饱和,硝酸钾的溶解度是______g/100g水。再往乙烧杯中加入10g水,改变温度至t2 ℃时,溶液又恰好达到饱和状态,则t1____t2(填“>”、“<”或“=”)。
(4)经实验测定,获得不同温度时硝酸钾的溶解度数据。
(5)分析上述数据,某温度时的硝酸钾溶解度数据可能存在较大的误差,该温度时________℃.
(6)请根据表中的数据,在坐标图中描点、绘制符合硝酸钾溶解度变化规律的曲线。__________
温度
溶解度(g/100g水)
20
31.6
40
63.9
50
145
60
110
70
140
80
169
【答案】饱和 温度 溶剂种类 40.0 > 50
【解析】
(1)在一定温度下,向一定量溶剂里加入某种溶质,当溶质不能继续溶解时,所得的溶液叫做这种溶质的饱和溶液。在一定温度下,向一定量溶剂里加入某种溶质,当溶质能继续溶解时,所得的溶液叫做这种溶质的不饱和溶液。在甲中,烧杯内存在未溶解的硝酸钾晶体,说明硝酸钾在现有条件无法继续溶解,所以甲烧杯中的溶液是饱和溶液。
(2)甲、乙相比可知,甲中有少量的硝酸钾晶体,乙中没有硝酸钾晶体;二者水的质量相同,水的温度不同。可以看出硝酸钾晶体的溶解度受温度的影响。甲、丙相比可知,甲中有少量的硝酸钾晶体,丙中存有较多的硝酸钾晶体;二者温度相同,甲的溶剂是水,丙的溶剂是酒精,二者的质量相同。可以看出硝酸钾晶体的溶解度受溶剂种类的影响。
(3)乙烧杯中的溶液降温到t1℃时,溶液恰好饱和。
设t1℃时,硝酸钾的溶解度为x,则
可解得,x=40.0g。
再往乙烧杯中加入10g水,改变温度至t2℃时,溶液又恰好达到饱和状态。说明t2℃溶液达到饱和状态时,比t1℃时溶剂(水)多了10g,即t2℃时硝酸钾的溶解度小于t1℃时。根据硝酸钾的溶解度变化特点可知t1>t2.
(5)由表中数据可知,硝酸钾在水中的溶解度随着温度的增加而不断升高。其中50℃时,数据明显不符合此规律,所以50℃时硝酸钾溶解度数据可能存在较大的误差。
(6)绘制溶解度曲线时,先根据表中数据进行描点(50℃不能采用表中数据),再将描的点用平滑的曲线进行连接。
班级 姓名 学号 分数
第3章 走进溶液世界 单元测试 (A卷·夯实基础)
(时间:80分钟,满分:100分)
可能用到的相对原子质量:H:1 C:12 N: 14 O:16 Ca:40 Fe:56 Cu:64
一、选择题(本题共20个小题,第1-17题为单选题,每小题2分,在每小题给出的四个选项中,只有一项是符合题目要求的。第18-20题为多选题,每小题3分,共43分)
1.(2021·上海)与水能形成乳浊液的是( )
A.菜油 B.食盐 C.味精 D.白糖
【答案】A
【解析】
A、菜油不溶于水,只能以小液滴的形式悬浮于液体里,形成乳浊液,符合题意;
B、食盐溶于水,能形成均一、稳定的溶液,不符合题意;
C、味精溶于水,能形成均一、稳定的溶液,不符合题意;
D、白糖溶于水,能形成均一、稳定的溶液,不符合题意。
故选A。
2.(2020·上海松江·九年级月考)用氯化钠固体配制5%的氯化钠溶液100克,无需使用的仪器是( )
A.电子天平
B.烧杯
C.药匙
D.蒸发皿
【答案】D
【解析】
A、电子天平用于称取固体氯化钠,需使用。
B、烧杯用于完成溶解操作,需使用。
C、药匙用于取用氯化钠,需使用。
D、用氯化钠固体配制5%的氯化钠溶液100g的过程中不需要进行蒸发,则不需要使用蒸发皿。
故选:D。
3.(2021·上海杨浦·)关于溶液的说法正确的是( )
A.溶液一定是混合物
B.稀溶液一定是不饱和溶液
C.降温一定可以使不饱和溶液变成饱和溶液
D.饱和溶液的浓度一定比不饱和溶液的浓度大
【答案】A
【解析】
A、溶液是由溶质和溶剂混合而成,一定是混合物,符合题意;
B、稀溶液不一定是不饱和溶液,如氢氧化钙微溶于水,且饱和溶液是稀溶液,不符合题意;
C、降温不一定可以使不饱和溶液变成饱和溶液,如氢氧化钙的溶解度随温度的升高而减小,降温,溶解度增加,还是不饱和溶液,不符合题意;
D、相同温度下,同种物质的饱和溶液的浓度一定比不饱和溶液的浓度大,温度不同,物质不同,无法比较,不符合题意。
故选A。
4.(2021·上海浦东新区·)化学用语表示正确的是( )
A.两个氢分子:2H B.生石灰:CaO
C.铵根:NH3 D.胆矾:CuSO4
【答案】B
【解析】
A、分子用化学式表示,多个分子就是在化学式前面加上相应的数字,故两个氢分子表示为:2H2,不符合题意;
B、生石灰是氧化钙的俗称,化学式为:CaO,符合题意;
C、铵根表示为:NH4+,不符合题意;
D、胆矾是五水硫酸铜的俗称,化学式为:CuSO4﹒5H2O,不符合题意。
故选B。
5.(2020·上海九年级单元测试)下列对河水的净化操作中,净化程度最高的是( )
A.蒸馏
B.过滤
C.加入活性炭
D.静置沉淀
【答案】A
【解析】
在水的净化过程中,自然沉降(即静置沉降),是重力的作用下,水中的较大的、重的不溶物下沉;吸附沉降即化学沉降,是利用明矾在水中形成絮状物质,使悬浮颗粒聚集而沉降;过滤除掉沉降还不能除掉的小颗粒不溶物;活性炭能吸附水中的色素和异味,蒸馏是加热到水的沸点使水从混合物中蒸发出来,然后再被冷凝成液态的水,得到的蒸馏水是纯净物。其中净化程度最高的方法是蒸馏。
故选A。
【点睛】
6.(2021·上海闵行区·九年级)自来水生产中起凝聚作用的是( )
A.明矾 B.氯气
C.活性炭 D.木炭
【答案】A
【分析】
本题考查水的净化。
【解析】
A、明矾具有吸附杂质,聚沉的作用,可以起到凝聚作用,故A符合题意;
B、氯气可以消毒,但不具有凝聚作用,故B不符合题意;
C、活性炭具有吸附性,但不具有凝聚作用,故C不符合题意;
D、木炭具有吸附性,但不具有凝聚作用,故D不符合题意;
故选A。
【点睛】
在净水的操作中,起到吸附作用的是活性炭,起到聚沉作用的是明矾。
7.(2020·上海九年级单元测试)生活中一些物质的pH如下:
物质
白醋
橘子汁
料酒
炉具清洁剂
pH
2~3
3~4
6~7
12~13
其中能使无色酚酞溶液变红的是( )
A.白醋 B.橘子汁 C.料酒 D.炉具清洁剂
【答案】D
【解析】
A、白醋的pH为2~3,显酸性,不能使无色酚酞试液变色,不符合题意;
B、橘子汁的pH为3~4,显酸性,不能使无色酚酞试液变色,不符合题意;
C、料酒的pH为6~7,显弱酸性,不能使无色酚酞试液变色,不符合题意;
D、炉具清洁剂的pH为12~13,显碱性,能使无色酚酞试液变色,符合题意。
故选D。
8.(2021·上海普陀区·九年级)水电解的化学方程式正确的是( )
A. B.
C. D.
【答案】B
【解析】
水在通电条件下反应生成氢气和氧气,注意反应条件、配平和书写气体符号,化学方程式为。
A、该方程式未标注气体符号,书写错误;
B、该方程式书写正确;
C、该方程式反应物的化学式书写错误,书写错误;
D、该方程式未配平,书写错误;
故选:B。
9.(2020·上海)一定温度下,a克水中最多溶解b克硝酸钾。此温度下硝酸钾的溶解度是( )
A.
B.
C.
D.
【答案】A
【解析】
设此温度下硝酸钾的溶解度为m,根据溶解度的定义得:,解得:m=。故选A。
【点睛】
固体溶解度的定义是:在一定温度下,某固体物质在100克溶剂里达到饱和状态时所溶解的质量。
10.(2020·上海九年级单元测试)下列关于电解水实验的描述,正确的是( )
A.正极产生的气体是氢气
B.该实验能证明水中含有氢、氧元素
C.生成氧气、氢气的体积比约为2:1
D.电解过程中水分子没有发生改变
【答案】B
【解析】
A、电解水实验正极产生的气体是氧气,选项错误;
B、水在通电条件下生成氢气和氧气,根据反应前后元素种类不变,该可推知水中含有氢、氧元素,选项正确;
C、电解水实验生成氧气、氢气的体积比约为1:2,选项错误;
D、电解过程中氧原子和氢原子没有发生改变,水分子改变了,生成氢分子和氧分子,选项错误。
故选B。
11.(2020·上海九年级课时练习)在一定温度下,往一瓶硝酸钾饱和溶液中加入一些硝酸钾固体并充分搅拌,下列说法中正确的是( )
A.固体质量减少
B.固体质量增加
C.溶液的质量不变
D.溶液质量增加
【答案】C
【解析】
在一定温度下,饱和溶液不会再溶解该种溶质,即溶质和溶剂质量都不变,则溶液质量也不会变。
答案:C
12.(2020·上海浦东新区·九年级)有关电解水实验的说法,错误的是
A.负极连接的电极上产生氢气
B.证明水是由氢元素和氧元素组成的
C.用带火星木条检验正极产生的气体
D.正、负极产生的气体体积比是8∶1
【答案】D
【解析】
A、电解水实验中,与电源负极相连的电极上产生的是氢气,故正确;
B、电解水实验中生成氢气和氧气,氢气是由氢元素组成,氧气是由氧元素组成,化学变化中元素的种类不变,证明水是由氢、氧元素组成的,故正确;
C、电解水实验中,与电源正极相连的电极上产生的是氧气,氧气能支持燃烧,用带火星的木条检验正极产生的气体,木条复燃,证明产生的气体是氧气,故正确;
D、电解水实验中,与电源正极相连的电极上产生的是氧气,与电源负极相连的电极上产生的是氢气,产生氧气和氢气的气体体积比为1∶2,故错误。
故选D。
13.(2020·上海九年级单元测试)某净水装置如图所示。下列说法正确的是
A.该装置能对水进行杀菌消毒
B.该装置能除去水中的颜色和异味
C.硬水经过该装置后可转化为软水
D.自来水经过该装置后可得蒸馏水
【答案】B
【解析】
A、简易净水器是利于小卵石、沙子、膨松棉等将浑浊的河水进行过滤和活性炭的吸附性,并不能杀菌消毒,不符合题意。
B、活性炭能够吸附水中的颜色和异味,正确,符合题意。
C、简易净水器是利于小卵石、沙子、膨松棉等将浑浊的河水进行过滤和活性炭的吸附性,并不能将硬水转化为软水,不符合题意。
D、净化后的水会溶有一些可溶性的杂质,故净化后的水属于混合物不是蒸馏水,不符合题意。
因此本题选择B。
14.(2020·上海九年级单元测试)下图一是电解水实验装置图,图二是过滤实验装置图,下列有关说法错误的是( )
A.图一中a试管内收集的气体是氢气,可以燃烧
B.通过电解水的实验,说明水由氢气和氧气组成
C.图二过滤操作中,玻璃棒的作用是引流
D.图二中漏斗内的液面高于滤纸的边缘会导致滤液浑浊
【答案】B
【解析】
A、在电解水实验中,“正氧负氢”,生成氢气和氧气的体积比约为2:1,故a试管内收集的气体是氢气,氢气具有可燃性,可以燃烧,不符合题意;
B、水在通电的条件下反应生成氢气和氧气,化学反应前后,元素的种类不变,氢气由氢元素组成,氧气由氧元素组成,说明水是由氢元素和氧元素组成,符合题意;
C、在过滤操作中,玻璃棒的作用是:引流,不符合题意;
D、漏斗内的液面高于滤纸的边缘,则滤液会从滤纸和漏斗之间的空隙中流过,造成滤液仍然浑浊,不符合题意。
故选B。
15.(2020·上海九年级月考)如图所示为蒸发氯化钠溶液的过程,其中①→②→③为恒温蒸发过程,③→④为升温蒸发过程,②溶液恰好为饱和状态,分析实验过程,
可以作出的正确判断是( )
A.在①→②过程中,氯化钠的质量分数保持不变
B.在②→③过程中,氯化钠的溶解度不断增大
C.在③→④过程中,水的质量分数不断增大
D.在②→④过程中,氯化钠的质量分数先不变后增大
【答案】D
【解析】
A、根据①溶液变化为②溶液,没有晶体析出,所以图①和图②中溶液的溶质质量相等,在①→②过程中,溶剂质量减少,所以溶质质量分数②>①故A说法错误;
B、②③都是恒温蒸发得到的氯化钠的饱和溶液,所以图②和图③中溶液的温度不变,溶解度不变,故B说法错误;
C、在③→④过程中,升温蒸发水分,此时溶解度变大,溶质的质量分数④>③,所以溶剂水的质量分数③>④,即溶剂质量分数减小,故C说法错误;
D、在②→③过程中,氯化钠的溶解度不变,溶质质量分数不变,在③→④过程中,升温蒸发水分,此时溶解度变大,溶质的质量分数④>③,故D说法正确。
故选D。
16.(2019·上海九年级课时练习)如图为氯化铵和硫酸钠的溶解度曲线。下列说法中不正确的是( )
A.30℃时,氯化铵、硫酸钠的溶解度相同
B.将50℃时硫酸钠的饱和溶液降低温度,始终有晶体析出
C.氯化铵的溶解度随温度的升高而增大
D.将60℃时硫酸钠的饱和溶液降温至40℃.溶质的质量分数不变
【答案】B
【分析】
由溶解度曲线图可知,20~40℃,硫酸钠的溶解度随温度的升高而增大,40℃以后,硫酸钠的溶解度随温度的升高而减小,氯化铵的溶解度随温度的升高而增大。
【解析】
A、由溶解度曲线图可知,30℃时,氯化铵、硫酸钠的溶解度曲线相交,则氯化铵、硫酸钠的溶解度相同,故A正确;
B、由溶解度曲线图可知,20~40℃,硫酸钠的溶解度随温度的升高而增大,40℃以后,硫酸钠的溶解度随温度的升高而减小,将50℃时硫酸钠的饱和溶液降低温度,开始没有晶体析出,温度在40℃以下时,有晶体析出,故B不正确;
C、由溶解度曲线图可知,氯化铵的溶解度随温度的升高而增大,故C正确;
D、由溶解度曲线图可知,40℃以后,硫酸钠的溶解度随温度的升高而减小,将60℃时硫酸钠的饱和溶液降温至40℃,溶解度增大,溶液变为不饱和溶液,溶液组成不变,溶质的质量分数不变,故D正确。故选B。
【点睛】
由溶解度曲线图可知,不同物质在同一温度下的溶解度的大小关系。也可知,同一物质在不同温度下的溶解度的大小关系。溶解度曲线的相交点表示在此温度下两物质的溶解度相等。
17.(2020·上海九年级单元测试)甲、乙、丙三种物质的溶解度曲线如图所示,下列说法正确的是
A.甲是易溶物
B.60℃时,将等质量的甲、乙饱和溶液降温至40℃,溶液的质量乙>甲
C.60℃时,将100g乙的饱和溶液配成质量分数为5%的溶液,需加水380g
D.甲中混有少量丙,若要得到较纯净的甲,常采用蒸发结晶的方法
【答案】B
【解析】
A、由图可知,20℃时,甲的溶解度是5g,属于可溶物,不符合题意;
B、由图可知,60℃时,溶解度:甲>乙,该温度下,饱和溶液的溶质质量分数:甲>乙,故等质量的甲、乙饱和溶液中溶质质量:甲>乙,40℃时,溶解度:甲=乙,故该温度下,饱和溶液的溶质质量分数:甲=乙,溶质质量:甲=乙,故降温后,析出晶体的质量:甲>乙,溶液的质量:乙>甲,符合题意;
C、由图可知,60℃时,乙的溶解度是25g,乙的饱和溶液的溶质质量分数为:,将100g乙的饱和溶液配成质量分数为5%的溶液,根据稀释前后,溶质的质量不变,设加水的质量为x,则100g×20%=(100g+x)5%,x=300g,不符合题意;
D、由图可知,甲的溶解度随温度的升高而增加,且受温度影响较大,丙的溶解度随温度的升高而减小,故甲中混有少量丙,若要得到较纯净的甲,常采用降温结晶的方法,不符合题意。
故选B。
多选题(选全得3分,漏选得2分,选错得0分)
18.(2019·上海九年级课时练习)有关水的说法正确的是( )
A.水是由氢气和氧气组成
B.水电解时生成氢气和氧气体积比是
C.水能溶解许多物质,因此自然界中几乎不存在纯净的水
D.硬水中溶有较多的“钙”,因此饮用硬水是给人体补钙的唯一方法
【答案】BC
【解析】
A、由电解水实验可知,水是由氢元素和氧元素组成,不是由氢气和氧气组成,选项错误;
B、水电解时生成氢气和氧气体积比是2:1,选项正确;
C、水可以做溶剂,能溶解许多物质,因此自然界中几乎不存在纯净的水,选项正确;
D、硬水中溶有较多的“钙”,长期饮用人会得结石,因此饮用硬水不能给人体补钙,选项错误,故填BC。
19.(2021·上海九年级)某温度时,向一定量的饱和氢氧化钙溶液中加入少量生石灰,再回复到原温度,下列各相关的变化图像正确的是
A.B.C.D.
【答案】BC
【分析】
本题考查溶液的图像。
【解析】
A、生石灰与水反应生成氢氧化钙所以溶剂减少,对于饱和氢氧化钙溶液来说,溶剂减少就会析出溶质,所以溶质减少,由于生石灰与水反应生成氢氧化钙时放出热量,在反应过程中温度升高,溶解度减小,但冷却后温度降低,溶解度又增大了,又溶解一部分,温度不变后溶质也不变了,所以溶质是先降低再升高最后不变,故A不符合题意;
B、生石灰与水反应生成氢氧化钙,溶液中溶剂质量减少,有氢氧化钙析出,则溶质质量减少;反应放出大量的热,随着反应结束,温度恢复至室温,氢氧化钙的溶解度随着温度的降低而增,氢氧化钙的溶解度增大,但溶质质量一定比反应前少,故B符合题意;
C、生石灰与水反应生成氢氧化钙,溶液中溶剂质量减少,有氢氧化钙析出,所得溶液仍为饱和溶液;反应放出大量的热,温度升高,溶解度减小,溶质质量分数变小;随着反应结束,温度恢复至室温,氢氧化钙的溶解度随着温度的降低而增大,氢氧化钙的溶解度增大,最终恢复到原温度,与反应前溶质质量分数相等,故C符合题意;
D、由C选项的分析,溶解度先变小,后恢复至与反应前相等,故D不符合题意;
故选:BC。
【点睛】
注意氧化钙溶于水是放热过程,结合氢氧化钙1溶解度反常去分析。
20.(2020·上海浦东新区·九年级月考)t1℃时,将 a、b 两种固体物质(均不含结晶水)各 25g,分别加入盛有 l00g 水的烧杯中,充分搅拌后现象如图甲所示;升温到 t2℃时,忽略水分蒸发,现象如图乙所示。图丙是 a、b 两种固体物质在水中的溶解度曲线。下列说法正确的是
A.图甲中两烧杯内 a、b 溶液的溶质质量分数不一定相等
B.图乙中烧杯内 a 溶液的溶质质量分数为 20%
C.图丙中曲线 M 表示 a 物质的溶解度曲线
D.若 a 中混有少量 b,可将其溶液蒸发结晶、趁热过滤以提纯 a
【答案】BC
【解析】
A、t1℃时,a、b物质的溶解度相等,将a、b两种固体物质各25g,分别加入盛有100g水的烧杯中,充分搅拌后,都有固体剩余,都是该温度的饱和溶液,所以图甲中两烧杯内a、b溶液的溶质质量分数相等,故选项错误。
B、图乙中烧杯内a 溶液的固体全部溶解,因此溶质质量分数为×100%=20%,故选项正确。
C、升温到t2℃时,a物质全部溶解,说明 a 的溶解度随温度升高而增大,所以图丙中曲线M表示a物质的溶解度曲线,故选项正确。
D、a物质的溶解度随温度的降低而减小,所以若a中混有少量b,可将其溶液降温结晶、过滤以提纯a,故选项错误。
故选:BC。
【点睛】
根据固体的溶解度曲线,可以查出某物质在一定温度下的溶解度,从而确定溶液的质量分数;可以比较不同物质在同一温度下的溶解度大小,从而判断饱和溶液中溶质的质量分数的大小;可以判断物质的溶解度随温度变化的变化情况,从而判断提纯晶体的方法。
二、填空题(本大题满分25分)
21.(2019·上海九年级课时练习)小雪取刚降到地面的雨水并定时对其进行酸碱性强弱的测定,发现其pH均小于且逐渐减小,直至稳定在pH=5.由此得出的结论是:雨水酸性逐渐_____(填写“增强”、“减弱”或“不变”)。该地区的西瓜适宜在pH为6.0-7.0的土壤环境中生长,此雨水对西瓜产量的影响是_____。
【答案】增强 造成西瓜减产
【分析】
溶液的pH减小,酸性就增强,农作物一般适于在中性土壤中生长,如果酸性太强和碱性太强,都会造成减产。
【解析】
解:pH越小,酸性越强,雨水的pH均小于7且逐渐减小,直至稳定在pH=5,故雨水酸性逐渐增强,雨水的pH小于西瓜最适宜的生长环境,故西瓜会减产。
故填:增强;造成西瓜减产。
22.(2021·上海青浦·九年级)人类的日常生活和工农业生产离不开水。
①常温下测得某水样的 pH=6,则此水样呈_____(选填“酸”“中”或“碱”)性。
②根据电解水的实验回答问题:如图试管 1 得到的气体是_________________。该反应的方程式为______________________。电解水实验证明了水是由__________________________组成。
【答案】酸 氢气 氢、氧元素
【解析】
①pH小于7的溶液呈酸性,故pH=6的水样呈酸性;
②根据电解水的实验回答问题:根据正氧负氢,如图试管1连接电源负极,得到的气体是 氢气,电解水生成氢气和氧气,该反应的方程式为。电解水实验证明了水是由氢、氧元素组成。
23.(2021·上海静安·九年级)人类的生活离不开水。
①用如图1所示装置进行电解水的实验,用带火星的木条接近b管尖嘴口,打开b管活塞,观察到的现象是________,a、b两玻璃管中收集到两种气体的体积比为_______,两种气体的质量比为________,反应的化方程式为_________,该实验证明水是由______组成的。
②图2是自来水厂净化水的主要步骤,明矾的作用是___________,活性炭的作用是___________,消毒剂是___________。
③1mol水中约含有___________个水分子。
【答案】木条复燃 2:1 1:8 氢元素和氧元素 吸附水中悬浮的杂质,使其沉降 吸附色素、异味 液氯(Cl2) 6.02×1023
【解析】
①在电解水实验中,“正氧负氢”,生成氢气和氧气的体积比约为2:1,b管产生的气体较少,是氧气,氧气具有助燃性,能使带火星的木条复燃,用带火星的木条接近b管尖嘴口,打开b管活塞,观察到的现象是:带火星的木条复燃;
两玻璃管中收集到两种气体的体积比为2:1;
水在通电的条件下反应生成氢气和氧气,该反应的化学方程式为,两种气体的质量比为4:32=1:8;
水通电生成氢气和氧气,氢气由氢元素组成,氧气由氧元素组成,根据质量守恒定律。化学反应前后,元素的种类不变,说明水是由氢元素和氧元素组成;
②明矾溶于水形成的胶状物具有吸附性,可以吸附水中悬浮的杂质,使其沉降;
活性炭具有吸附性,可以吸附水中的色素和异味;
消毒剂是液氯;
③1mol水中约含有6.02×1023个水分子。
24.(2021·上海金山区·)人类的日常生活和工农业生产离不开水。
(1)自来水厂净水加明矾 [化学式为KAl(SO4)2·12H2O] 的作用是___________,其含有的原子团名称是_______;加液氯的目的是_____________。
(2)电解水实验如下图所示,实验现象___________,a玻璃管中生成的气体是___________。
(3)电解水发生化学反应的微观示意图如下:
从示意图中可获得的正确信息_______(填写编号)。
A 反应前后共有6种原子,4种分子
B 反应前后元素种类不变,都为3种
C 化学变化的实质是原子的重新组合
D 化学变化中分子是最小的微粒
E 生成氢、氧两种分子的个数比是2∶1
F 水是由氢气和氧气组成
(4)电解水的化学方程式为__________ ,反应的基本类型是__________。
【答案】加速悬浮的杂质沉降 硫酸根 杀菌消毒 管内有气泡,管a与管b产生的气体体积比约为1:2 氧气 CE 分解反应
【解析】
(1)明矾溶于水形成的胶状物具有吸附性,可以吸附水中悬浮的杂质,使其沉降;
含有的原子团名称是硫酸根;
加液氯的目的是:杀菌消毒;
(2)电解水的实验现象为:管内有气泡,管a与管b产生的气体体积比约为1:2;
在电解水实验中,“正氧负氢”,生成氢气和氧气的体积比约为2:1,a管产生的气体较少,是氢气;
(3)A、由图可知,反应前后共有2种原子,三种分子,不符合题意;
B、化学反应前后,元素种类不变,都为两种,不符合题意;
C、化学变化的实质是分子分成原子,原子重新组合为新的分子,符合题意;
D、原子是化学变化中的最小微粒,不符合题意;
E、由图可知,生成氢、氧两种分子的个数比是2:1,符合题意;
F、水通电分解生成氢气和氧气,氢气由氢元素组成,氧气由氧元素组成,根据质量守恒定律,化学反应前后,元素的种类不变,可得水是由氢元素和氧元素组成,不符合题意。
故选CE;
(4)水在通电的条件下反应生成氢气和氧气,该反应的化学方程式为;
该反应符合“一变多”的特点,属于分解反应。
25.(2021·上海虹口·九年级)人类对世界的认识从身边的物质开始。
①拉瓦锡通过实验测定了空气的成分:约占空气体积分数 4/5 的气体是_________________。实验中发生反应的化学方程式是 2Hg+O2 2HgO,该反应属于____________反应(选填“化合”或“分解”);HgO 中Hg 的化合价为_____________。
②水被认为是生命之源。
I氢气燃烧实验开启了人类对水的组成的研究。如图一所示,进行氢气燃烧的实验,可以观察到氢气燃烧产生_____色火焰,集气瓶内壁出 现__________________。
II研究水的组成的另一个实验,如图二所示。与 a 中电极相连的电源的_____极(选填“正”或“负”);用带火星的木条靠近玻璃管 b 的尖嘴处,打开活塞,可以观察到的现象是_____;水通电分解的化学方程式______________。
III通过一系列关于水的组成的研究,人们认识到水是由_____组成的。
IV1mol 水中约含有_____个氧原子。
【答案】氮气(N2) 化合 +2 淡蓝色 无色液滴 负 木条复燃 2H2O 2H2↑+O2↑ 氢、氧元素 6.02×1023
【解析】
①拉瓦锡通过实验测定了空气的成分:约占空气体积分数 4/5 的气体是氮气;
该反应符合“多变一”的特点,属于化合反应;
HgO中氧元素显-2价,设汞元素的化合价是x,根据化合物中,正、负化合价的代数和为零,可得:x+(-2)=0,x=+2;
②I、氢气燃烧产生淡蓝色火焰,集气瓶内壁出现无色液滴;
II、在电解水实验中,“正氧负氢”,生成氢气和氧气的体积比约为2:1,a管中产生的气体较多,是氢气,与电源的负极相连;
b管中产生的是氧气,氧气具有助燃性,用带火星的木条靠近玻璃管 b 的尖嘴处,打开活塞,可以观察到的现象是带火星的木条复燃;
水在通电的条件下反应生成氢气和氧气,该反应的化学方程式为;
III、氢气燃烧生成水,水电解生成氢气和氧气,氢气由氢元素组成,氧气由氧元素组成,根据质量守恒定律,化学反应前后,元素的种类不变,可说明水是由氢元素和氧元素组成;
V、1mol 水中约含有6.02×1023个氧原子。
26.(2021·上海市罗南中学)下表是氯化钠和硝酸钾在不同温度时的溶解度,根据此表回答:
温度/℃
20
30
40
50
60
溶解度
g/100g 水
NaCl
36.0
36.3
36.6
37.0
37.3
KNO3
31.6
45.8
63.9
85.5
110
(1)20℃时,氯化钠的溶解度为__________________;
(2)20℃时,将 l00g KNO3 不饱和溶液变饱和,可采用的方法是_____________。
(3)KNO3 晶体中含有少量 NaCl,提纯 KNO3 的操作步骤是(填序号) ______;
a. 过滤 b. 溶解 c.降温结晶 d. 加热浓缩;
(4)对③析出的晶体和剩余溶液描述不正确的是____________________(填写编号)。
Ⅰ.剩余溶液一定是 KNO3 饱和溶液 Ⅱ.剩余溶液一定是 N aCl 不饱和溶液
Ⅲ.上述方法不能将两者完全分离 Ⅳ.析出的晶体中只含有 KNO3
(5)在一定温度下,将含 55gKNO3、18gNaCl 的混合物完全溶解在 50g 水中。改变温度使 KNO3析出,NaCl 不析出,则温度 T(℃)的范围是______________(硝酸钾和氯化钠溶解度互不影响)。
【答案】
(1)36.0g/100g 水
(2)恒温蒸发溶剂或加 KNO3
(3)bdca
(4)Ⅱ Ⅳ
(5)20≤T<60
【分析】
(1)
由表可知,20℃时,氯化钠的溶解度为36.0g/100g 水;
(2)
20℃时,将 l00g KNO3 不饱和溶液变饱和,可采用的方法是:温蒸发溶剂或加硝酸钾恒;
(3)
硝酸钾、氯化钠的溶解度均随温度的升高而增加,硝酸钾的溶解度受温度影响较大,氯化钠的溶解度受温度影响较小,故硝酸钾晶体中含有少量氯化钠,提纯硝酸钾的操作步骤是:溶解、加热浓缩、降温结晶、过滤,故填:bdca;
(4)
Ⅰ.硝酸钾结晶析出,故剩余溶液一定是 KNO3 饱和溶液,不符合题意;
Ⅱ.氯化钠可能结晶析出,也可能没有析出,剩余溶液不一定是 NaCl 不饱和溶液,符合题意;
Ⅲ.剩余溶液中还存在硝酸钾,析出晶体中可能存在少量氯化钠,上述方法不能将两者完全分离,不符合题意;
Ⅳ.析出的晶体中可能含有氯化钠,符合题意。
故选Ⅱ Ⅳ;
(5)
在一定温度下,将含 55gKNO3、18gNaCl 的混合物完全溶解在 50g 水中。改变温度使 KNO3析出,NaCl 不析出,说明改变温度后,该温度下,硝酸钾的溶解度小于110g,氯化钠的溶解度≥36g,故温度 T(℃)的范围是20≤T<60。
27.(2021·上海崇明区·)图1是硝酸钾和氯化钠的溶解度曲线,试回答下列问题。
①在___________________℃时,硝酸钾和氯化钠的溶解度相等。
②“海水晒盐”利用的方法是__________________(选填“蒸发结晶”或“降温结晶”)。
③20℃时,在50g水中加入20g硝酸钾固体,充分溶解后,所得溶液的质量为______________g。
④若需配制20%的氯化钠溶液,可把50g、8%的氯化钠溶液蒸发_________________g水。
⑤在t℃时,将等质量的硝酸钾和氯化钠分别加入到各盛有100g水的两个烧杯中,充分搅拌后现象如图2所示,下列说法正确的是___________(填序号)。
A.甲中的溶质一定是硝酸钾
B.乙中的溶液可能是饱和溶液
C.t不可能为24
D.溶质质量分数:甲一定大于乙
【答案】24 蒸发结晶 65.8 30 CD
【解析】
①通过分析溶解度曲线可知,在24℃时,硝酸钾和氯化钠的溶解度相等;故填:24。
②根据氯化钠的溶解度曲线,氯化钠的溶解度受温度变化影响较小,所以“海水晒盐”利用的方法是蒸发结晶;故填:蒸发结晶。
③20℃时,硝酸钾的溶解度是31.6g,即100g水中最多能够溶解31.6g硝酸钾形成饱和溶液,所以在50g水中加入20g硝酸钾固体,充分溶解后,只能溶解15.8g的晶体,所以所得溶液的质量为:;故填:65.8。
④设需要蒸发的水的质量为,根据蒸发前后溶质质量相等,则:,故需要蒸发30g水。
⑤在t℃时,将等质量的硝酸钾和氯化钠分别加入到各盛有100g水的两个烧杯中,充分搅拌后现象如图2所示;
A、t℃时的温度无法确定,所以氯化钠、硝酸钾的溶解度不能确定大小,若在温度小于24℃时,氯化钠的溶解度大于硝酸钾的溶解度,所以甲中的溶质不一定是硝酸钾,此选项错误;
B、乙中的溶液底部有固体剩余,所以一定是饱和溶液,此选项错误;
C 、24℃时,硝酸钾和氯化钠的溶解度相等,烧杯中溶液的状态应该是相同的,所以t不可能为24,此选项正确;
D、溶剂质量相同,加入的固体质量相同,但是,乙中的固体没有全部溶解,所以溶质质量分数,甲一定大于乙,此选项正确。
故选:CD。
三、实验题(本大题满分32分)
28.(2020·上海九年级课时练习)小明学习了酸碱指示剂后,根据探究活动的提示,在家中自制紫甘蓝汁酸碱指示剂.小明在家中找到了如下用品:废塑料盒、捣蒜用的杵、筷子、纱布、白酒、紫甘蓝,并用这些用品完成了实验.
第一步:制紫甘蓝汁.
①将紫甘蓝在废塑料盒中捣烂,加入______浸泡一段时间;
②将①中得到的不溶物与液体分离,_____________(写具体做法),得到了自制的紫甘蓝汁.
第二步:小明欲用制得的紫甘蓝汁测出家中炉具清洁剂和厕所清洁剂的酸碱性,先上网查得下列资料,如表所示:
在不同溶液中的颜色变化
盐酸
氢氧化钠溶液
紫甘蓝汁
红色
黄色
第三步:小明取少量厕所清洁剂放入废塑料盒中,加入紫甘蓝汁,发现溶液变为红色,得出厕所清洁剂显
_____性;小明又取少量炉具清洁剂放入废塑料盒中,加入紫甘蓝汁,发现溶液变为______色,得出厨房清洁剂显碱性;小明认为紫甘蓝汁可以替代实验室中的石蕊溶液做酸碱指示剂.
【答案】白酒 用纱布将浸泡出的汁液过滤 酸 黄
【解析】
第一步:①要溶解紫甘蓝的汁液,可以使用白酒作溶剂,故填:白酒;
②过滤可以分离不溶性固体和液体,将①中得到的不溶物与液体分离,可以用用纱布将浸泡出的汁液过滤;
第三步:根据题干提供的信息可知此种植物的汁液遇酸性溶液变红,遇碱性溶液变黄,小明取少量厕所清洁剂放入废塑料盒中,加入紫甘蓝汁,发现溶液变为红色,得出厕所清洁剂显酸性;
小明又取少量炉具清洁剂放入废塑料盒中,加入紫甘蓝汁,发现溶液变为黄色,得出厨房清洁剂显碱性;
29.(2019·上海青浦区·九年级)溶液与人们的生产、生活密切相关。
图1为甲、乙两种固体物质的溶解度曲线。
(1)溶解度随温度升高而增大的物质是 _____ (填“甲”或“乙”)。
(2)某同学按图2所示进行实验,得到相应温度下的A、B、C三种溶液,在A、B、C三种溶液中属于饱和溶液的是 _____ (填字母)。 向C中再加入25g 甲,充分搅拌,恢复到t2℃时,所得溶液中溶质的质量分数为 _____ (结果精确到0.1%)。
(3)将t2℃时的甲、乙两种物质的饱和溶液降温至t1℃,所得溶液中溶质的质量分数:甲 _____ 乙(填“<”“=”或“>”)。
【答案】甲; B, 28.6% >。
【解析】
(1)通过分析溶解度曲线可知,溶解度随温度升高而增大的物质是甲;
(2)t1℃时,甲物质的溶解度时20 g,t2℃时,甲物质的溶解度是40 g,所以按图2所示进行实验,得到相应温度下的A、B、C三种溶液,在A、B、C三种溶液中属于饱和溶液的是B,A、C是不饱和溶液,向C中再加入25 g甲,充分搅拌,恢复到t2℃时,所得溶液中溶质的质量分数为 ×100%≈28.6%;
(3)降温,甲物质的饱和溶液会析出晶体,乙物质的饱和溶液不会析出晶体,t1℃时,甲物质的溶解度大于乙物质的溶解度,所以将t2℃时的甲、乙两种物质的饱和溶液降温至t1℃,甲仍为饱和溶液,乙为不饱和溶液,所得溶液中溶质的质量分数:甲>乙。
30.(2020·上海九年级月考)水是一种常见的化合物。为了测定水的组成,某同学用下列两种方法进行探究:
I.甲方案:
①反应的化学方程式为_____,打开电源,观察到电极上_____。
②能定性说明水是由氢、氧元素组成的实验依据是_____。
③能定量说明水分子中氢、氧原子个数比为 2:1 的实验现象是_____。
Ⅱ.乙方案
①氢气在氧气中燃烧,其中由游离态转变为化合态的元素是_____。
②在步骤一中观察到氧气收集满的现象是_____,在步骤二中可观察到的现象是:氢气燃烧,_____,瓶壁发热。
③该实验能否达到实验目的,请说明理由_____。
【答案】2H2O 2H2↑+O2↑ 有气泡产生 水通电分解产生氢气和氧气 负极和正极产生气体的体积比为2:1 H、O 气泡从集气瓶口冒出 产生淡蓝色火焰,瓶壁上有液滴生成 不能,收集的氧气未干燥,会对实验结果产生干扰
【解析】
Ⅰ.①由实验的装置图可知,甲方案:电解水生成了氢气和氧气,反应的化学方程式为2H2O 2H2↑+O2↑,打开电源,观察到电极上产生大量气泡;
②能定性说明水是由氢、氧元素组成的实验依据是水通电分解产生氢气和氧气,根据质量守恒定律可以推出水的组成;
③能定量说明水分子中氢、氧原子个数比为2:1的实验现象是负极和正极产生的气体体积比为2:1,因为相同条件下气体的分子个数之比等于气体的体积之比,即H2和O2的个数比是2:1,则氢、氧原子个数比为2:1;
Ⅱ.乙方案:①氢气在氧气中燃烧生成了水,其中由游离态转变为化合态的元素是氢元素和氧元素;
②在步骤一中是利用排水法收集氧气,观察到氧气收集满的现象是集气瓶口有气泡逸出,在步骤二中可观察到的现象是:氢气燃烧,产生淡蓝色火焰,瓶内壁有水雾,瓶壁发热;
③该实验不能达到实验目的,因为用排水法得到的氧气中含有水蒸气,氧气未干燥,会对实验结果产生干扰。
31.(2020·上海九年级专题练习)小明同学去黄山旅游时,用瓶装了一些山下的泉水,带回实验室在老师的指导下,按下列流程进行实验,制取蒸馏水。
请回答下列问题:
(1)在水样中加入明矾的作用是_____。
(2)进行过滤操作时,下列做法错误的是_____。
A.滤纸的边缘要低于漏斗边缘
B.液面要低于滤纸边缘
C.玻璃棒靠在滤纸边缘的任一方
D.漏斗下端的尖嘴要紧靠烧杯的内壁
(3)向滤液中加入活性块,利用其_____性,除去水样中的色素和异味。
(4)以下方法得到的水,其纯度最高的是_____。(填编号)
A.过滤
B.沉淀
C.蒸馏
(5)认真观察图A、B两装置,与b管相连的是电源的_____(填“正”或“负”)极。用燃着的木条检验a管所得气体,观察到的现象是_____,电解水反应的化学方程式是_____。用分子和原子的观点分析比较A装置和B装置在试验过程中水的变化情况:_____。
【答案】吸附微小的悬浮物聚集在一起形成较大的颗粒从而沉降下来 C 吸附 C 负 木条燃烧更旺 A中的水分子本身没有改变,改变的是分子之间的间隔;B中的水分子发生了改变,先分裂成氢原子和氧原子,再重新组合成氢分子和氧分子
【解析】
(1)在水样中加入明矾的作用,是利用明矾在水中形成胶体后,吸附凝聚小颗粒而沉淀,明矾的作用是:吸附微小的悬浮物聚集在一起形成较大的颗粒从而沉降下来。
(2)A.滤纸的边缘要低于漏斗边缘,做法正确;
B.液面要低于滤纸边缘,这样能够使滤液被充分过滤,做法正确;
C. 玻璃棒紧靠三层滤纸处,而不是任一下方,做法错误;
D.漏斗下端的尖嘴要紧靠烧杯的内壁,这样能够防止迸溅和加快过滤速度,做法正确;
故选C.
(3)活性炭具有疏松多孔的结构,能够吸附有色物质和异味.所以向滤液中加入活性炭,利用其吸附性,除去水样中的色素和异味。
(4)蒸馏得到的蒸馏水,纯度最高。
故填:C.
(5)观察图A、B两装置,根据“正氧负氢”、“氧一氢二”,与b管相连的是电源的负极。a管所得气体为氧气,具有助燃性,用燃着的木条检验,观察到的现象是木条燃烧更旺,电解水反应生成氢气和氧气,反应的化学方程式是。用分子和原子的观点分析比较A装置和B装置在试验过程中水的变化情况为:A中的水分子本身没有改变,改变的是分子之间的间隔;B中的水分子发生了改变,先分裂成氢原子和氧原子,再重新组合成氢分子和氧分子。
32.(2019·上海徐汇·九年级期末)下表是和在不同温度时的溶解度,回答问题。
温度/℃
10
20
30
40
50
60
溶解度/g
35.8
36.0
36.3
36.6
37.0
37.3
20.9
31.6
45.8
63.9
85.5
110.0
I.两种物质中,溶解度受温度影响变化较大的是_____。
II.除去中少量的,步骤是:加水溶解,蒸发浓缩,_____,过滤,洗涤,干燥。
Ⅲ.50℃时,将两种物质的饱和溶液各100g,分别加热蒸发10g水后,再恢复到50℃,剩余溶液的质量:溶液_____(填“大于”、“等于”或“小于”)溶液。
IV.时,按图示操作:
A中溶液_____(填“饱和”或“不饱和”)溶液,C中溶液的总质量是_____g。
【答案】 蒸发结晶 大于 不饱和 167.6
【解析】
I、由表中的数据可知,两种物质中,溶解度受温度影响变化较大的是KNO3.故填:KNO3。
II、硝酸钾的溶解度受温度变化影响较大,氯化钠的溶解度受温度影响较小,所以除去氯化钠中少量的硝酸钾,步骤是:加水溶解,蒸发浓缩,蒸发结晶,过滤,洗涤,干燥;故填:蒸发结晶。
Ⅲ、由表中的数具可知,在50℃时,KNO3溶解度大于NaCl的溶解度,所以50℃时,将两种物质的饱和溶液各100g,分别加热蒸发10g水后,再恢复到50℃,KNO3析出的晶体多,剩余溶液的质量:NaCl溶液大于KNO3溶液。故填:大于。
IV、由表中的数据可知,在60℃时,KNO3的溶解度是110g,在A溶液中100g的水子溶解了40g的KNO3,形成的溶液为不饱和溶液,在降温到20℃时,100g的水中能溶解31.6g的KNO3,36g的NaCl,所形成的溶液的质量为167.6g;故填:不饱和;167.6。
33.(2013·上海中考真题)某实验小组对不同条件下的硝酸钾的溶解情况进行了以下实验。
在甲乙丙三个烧杯中放入20g硝酸钾晶体,再分别加入50.0g冷水、热水与酒精,充分搅拌后(保持各自的温度不变),结果如下图所示。
(1)甲烧杯中溶液是_______(填“饱和”或“不饱和”)溶液。
(2)由以上实验可得出结论:影响物质溶解度的因素有_______、__________.
(3)将乙烧杯中的溶液降温到t1℃时恰好饱和,硝酸钾的溶解度是______g/100g水。再往乙烧杯中加入10g水,改变温度至t2 ℃时,溶液又恰好达到饱和状态,则t1____t2(填“>”、“<”或“=”)。
(4)经实验测定,获得不同温度时硝酸钾的溶解度数据。
(5)分析上述数据,某温度时的硝酸钾溶解度数据可能存在较大的误差,该温度时________℃.
(6)请根据表中的数据,在坐标图中描点、绘制符合硝酸钾溶解度变化规律的曲线。__________
温度
溶解度(g/100g水)
20
31.6
40
63.9
50
145
60
110
70
140
80
169
【答案】饱和 温度 溶剂种类 40.0 > 50
【解析】
(1)在一定温度下,向一定量溶剂里加入某种溶质,当溶质不能继续溶解时,所得的溶液叫做这种溶质的饱和溶液。在一定温度下,向一定量溶剂里加入某种溶质,当溶质能继续溶解时,所得的溶液叫做这种溶质的不饱和溶液。在甲中,烧杯内存在未溶解的硝酸钾晶体,说明硝酸钾在现有条件无法继续溶解,所以甲烧杯中的溶液是饱和溶液。
(2)甲、乙相比可知,甲中有少量的硝酸钾晶体,乙中没有硝酸钾晶体;二者水的质量相同,水的温度不同。可以看出硝酸钾晶体的溶解度受温度的影响。甲、丙相比可知,甲中有少量的硝酸钾晶体,丙中存有较多的硝酸钾晶体;二者温度相同,甲的溶剂是水,丙的溶剂是酒精,二者的质量相同。可以看出硝酸钾晶体的溶解度受溶剂种类的影响。
(3)乙烧杯中的溶液降温到t1℃时,溶液恰好饱和。
设t1℃时,硝酸钾的溶解度为x,则
可解得,x=40.0g。
再往乙烧杯中加入10g水,改变温度至t2℃时,溶液又恰好达到饱和状态。说明t2℃溶液达到饱和状态时,比t1℃时溶剂(水)多了10g,即t2℃时硝酸钾的溶解度小于t1℃时。根据硝酸钾的溶解度变化特点可知t1>t2.
(5)由表中数据可知,硝酸钾在水中的溶解度随着温度的增加而不断升高。其中50℃时,数据明显不符合此规律,所以50℃时硝酸钾溶解度数据可能存在较大的误差。
(6)绘制溶解度曲线时,先根据表中数据进行描点(50℃不能采用表中数据),再将描的点用平滑的曲线进行连接。
相关资料
更多

