所属成套资源:新苏教版化学必修第一册练习题全册
苏教版 (2019)必修 第一册第一单元 元素周期律和元素周期表第2课时达标测试
展开
这是一份苏教版 (2019)必修 第一册第一单元 元素周期律和元素周期表第2课时达标测试,共8页。
[合格过关练]
1.碱金属是典型的活泼金属,其根本原因是( )
A.碱金属单质的密度小,熔、沸点低
B.碱金属在室温下易被氧化
C.碱金属原子最外层电子都只有1个,容易失去
D.碱金属原子的核电荷数比较小
C [碱金属元素活泼的根本原因在于其最外层只有1个电子,容易失去。]
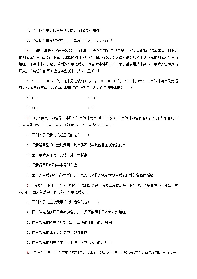
2.如图表示碱金属的某些性质与核电荷数的变化关系,则下列各性质中不符合图示关系的是( )
A.还原性
B.与水反应的剧烈程度
C.熔点
D.原子半径
C [由图可知,随碱金属的核电荷数的增大,碱金属的性质呈增大的趋势,碱金属的还原性增强,碱金属与水反应的剧烈程度增大,随核电荷数的增大,其原子半径增大,A、B、D项正确;随核电荷数的增大,碱金属单质的熔点逐渐减小,C项与图像不符,故选C项。]
3.对于可能存在的第119号元素, 有人称之为“类钫”。 根据周期表结构及元素性质变化趋势, 判断下列有关“类钫”的预测说法不正确的是( )
A.“类钫”元素位于元素周期表的第八周期, 在化合物中显+1 价
B.“类钫”元素的非金属性极强, 其最高价氧化物对应的水化物为强酸
C.“类钫”单质遇水剧烈反应, 可能发生爆炸
D.“类钫”单质的密度大于钫单质,且大于 1 g·cm-3
B [由碱金属最外层电子数都为1可知,“类钫”在化合物中呈+1价,A正确;碱金属从上到下元素的金属性逐渐增强,其最高价氧化物对应的水化物为强碱,B错误;碱金属从上到下元素的金属性逐渐增强,活泼性比钫还强,单质遇水剧烈反应,可能发生爆炸,C正确;碱金属从上到下,单质的密度逐渐增大,“类钫”的密度应是碱金属中最大,D正确。]
4.A、B、C、D四个集气瓶中分别装有Cl2、H2、HCl、HBr中的一种气体,若A、D两气体混合见光爆炸,A、B两瓶气体混合瓶壁出现暗红色小液滴,则C瓶装的气体是( )
A.HBr B.HCl
C.Cl2 D.H2
B [A、D两气体混合见光爆炸可知两气体为Cl2和H2,又A、B两气体混合有暗红色小液滴可知A、B为Cl2和HBr。所以A为Cl2,B为HBr,D为H2,则C为HCl。]
5.下列关于卤素的叙述正确的是( )
A.卤素是典型的非金属元素,其单质不能与其他非金属单质化合
B.卤素单质越活泼,其熔、沸点就越高
C.卤素各单质都能与水剧烈反应
D.卤素的单质都能与氢气反应,且气态氢化物的稳定性随单质氧化性的增强而增强
D [卤素能与其他非金属元素化合,如H、C等;卤素单质越活泼,其相对分子质量越小,其熔、沸点越低;卤素单质中只有氟能与水剧烈反应。]
6.下列关于同主族元素的说法错误的是( )
A.同主族元素随原子序数递增,元素原子的得电子能力逐渐增强
B.同主族元素随原子序数递增,单质氧化能力逐渐减弱
C.同主族元素原子最外层电子数都相同
D.同主族元素的原子半径,随原子序数增大而逐渐增大
A [同主族元素,最外层电子数相同,随原子序数增大,原子半径逐渐增大,得电子能力逐渐减弱,单质氧化性逐渐减弱,故A错误,B、C、D正确。]
7.下列操作能达到实验目的的是( )
A.检验钠和钾:分别取小粒投入含酚酞的水中,观察溶液颜色变化
B.检验氯化钠、溴化钾、碘化钾溶液:分别滴加溴水,再加入四氯化碳,振荡,观察颜色
C.除去氯化钾中的少量碘化钾:溶于水,并通入足量氯气,加热蒸干
D.证明钾比钠活泼:向氯化钠水溶液中加入一小粒钾,观察现象
C [钠、钾与水反应都生成强碱,使溶液呈红色,A错;NaCl、KBr与溴水均不反应,故无法区别,B错;钾与NaCl溶液中的H2O反应,而不可能置换出钠,D错。]
8.1995年我国科研人员在兰州首次合成了镤元素的一种同位素镤239,并测知其原子核内有148个中子。现有A元素的一种同位素,比镤239少54个质子和100个中子,则A元素在元素周期表中的位置是( )
A.第三周期ⅠA族 B.第三周期ⅡA族
C.第五周期ⅠA族 D.第四周期ⅦA族
C [镤239的质子数为239-148=91,所以A元素的质子数为91-54=37,所以A元素位于第五周期ⅠA族。]
9.如图为周期表的一部分,已知A、B、C、D、E五种元素原子核外共有85个电子,E位于周期表中第四周期,则B元素是( )
A.P B.Si
C.Cl D.S
A [因E在第四周期,A、B、C、D为前三周期元素,应位于ⅢA族右边。设B的原子序数为x,则D为(x-8),E为(x+18),则(x-1)+x+(x+1)+(x-8)+(x+18)=85,x=15,故B元素为P。]
10.运用元素周期律分析,下列说法错误的是( )
A.Ra是第七周期ⅡA族的元素,Ra(OH)2的碱性比Mg(OH)2的碱性强
B.As是第四周期ⅤA族的元素,AsH3的还原性比NH3的还原性弱
C.Cs的原子半径比Na的原子半径大,Cs与水反应比Na与水反应更剧烈
D.Cl的核电荷数比Al的核电荷数大,Cl的原子半径比Al的原子半径小
B [同主族元素,随原子序数的增大,自上而下元素的金属性增强,非金属性减弱,ⅡA族元素Mg和Ra,原子序数MgMg(OH)2,A项正确;ⅤA族元素N和As,原子序数N
相关试卷
这是一份苏教版 (2019)必修 第一册第二单元 物质的化学计量第1课时一课一练,共6页。
这是一份高中化学苏教版 (2019)必修 第一册第三单元 从微观结构看物质的多样性课堂检测,共5页。
这是一份苏教版 (2019)必修 第一册第二单元 微粒之间的相互作用第2课时巩固练习,共9页。

