高中化学苏教版 (2019)必修 第一册第一单元 元素周期律和元素周期表学案
展开第1节 元素周期律
1.结合有关数据,运用实验探究等方法认识元素周期律,即原子半径、元素的化合价、元素的金属性和非金属性随着元素原子核外电子排布的周期性变化而呈周期性变化的规律。
2.认识元素性质的周期性变化是原子核外电子排布周期性变化的结果,从而理解元素周期律的实质。
元素周期律
1.下面关于多电子原子核外电子的运动规律的叙述正确的是( )
A.核外电子是分层运动的 B.所有电子在同一区域里运动
C.能量高的电子在离核近的区域运动 D.能量低的电子在离核远的区域绕核旋转
2.下图是有关原子或离子的结构示意图,请用编号回答下列问题:
(1)电子层排布相同的是 ,
(2)属于同种元素的是 ,
(3)属于金属元素的是 ,
(4)属于稀有气体元素的是 。
一、原子核外电子排布、原子半径的变化规律
人们按核电荷数由小到大的顺序进行编号,这种编号称为原子序数。
原子序数= = =
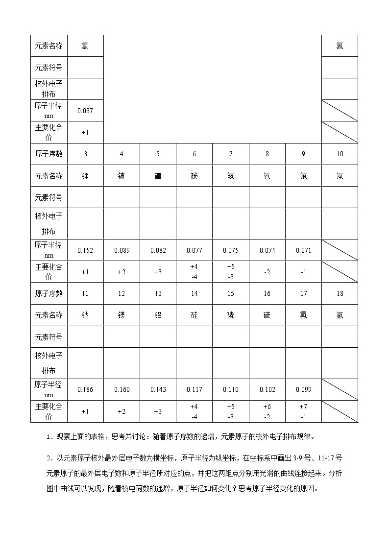
在表中写出元素周期表(1~18号)的符号及原子的核外电子排布(用原子结构示意图表示)
1.观察上面的表格,思考并讨论:随着原子序数的递增,元素原子的核外电子排布规律。
2.以元素原子核外最外层电子数为横坐标,原子半径为纵坐标,在坐标系中画出3-9号、11-17号元素原子的最外层电子数和原子半径所对应的点,并把这两组点分别用光滑的曲线连接起来。分析图中曲线可以发现,随着核电荷数的递增,原子半径如何变化?思考原子半径变化的原因。
3.观察上面的表格,思考并讨论:随着原子序数的递增,元素的化合价各呈什么规律性的变化?
二、元素的金属性、非金属性变化规律
(1)强弱判断依据。
(2)第三周期元素性质变化规律
【实验1】切取绿豆大小的一小块金属钠,用滤纸吸干其表面的煤油。在一只250 mL 烧杯中加入少量的水,在水中滴加两滴酚酞溶液,将金属钠投入烧杯中,观察并记录实验现象。
现象: ;
化学方程式: 。
【实验2】将已用砂纸打磨除去氧化膜的一小段镁条放入试管中,向试管中加入适量的水,再向水中滴加两滴酚酞溶液,观察实验现象。再加热试管,观察并记录实验现象。
现象: ;
化学方程式: 。
【实验3】在两支试管中,分别放入已用砂纸打磨除去氧化膜的一小段镁条和铝片,再向试管中各加入2 ml·L -1盐酸2 mL,观察并记录实验现象。
现象: ;
化学方程式: 。
【总结】Na、Mg、Al与水反应越来越 ,对应最高价氧化物水化物的碱性越来越 ,金属性逐渐 。
思考讨论:按硅、磷、硫、氯元素顺序,随着核电荷数的递增,其气态氢化物的热稳定性如何变化?硅、磷、硫、氯元素的金属性如何变化?
以上表分析可知,11-17号元素最高价氧化物的水化物的酸碱性强弱的变化规律是
。11-17号元素的金属性和非金属强弱的变化规律是 。
科学探究:预测Al(OH)3可能具有的性质
在两支洁净的试管中分別加入2-3mL2ml/L氯化铝溶液,逐滴加入6ml/L氨水,生成白色胶状物质,继续滴加氨水直到不再产生沉淀为止,即制得Al(OH)3沉淀。然后向一支试管中加6.0ml/L盐酸,向另一支试管中滴加6.0ml/LNaOH溶液,边滴加边振荡,观察实验现象。
总结:同周期元素性质递变规律
同周期从左到右,金属性逐渐 ,非金属性逐渐 。
三、元素周期律
(1)定义: 。
(2)实质: 。
1.下列各组元素性质的递变情况错误的是 ( )
A.Li、Be、B原子最外层电子数依次增多 B.P、S、C1元素最高正价依次升高
C.N、O、F原子半径依次增大 D.Na、K、Rb的电子层数依次增多
2.某元素的最高正价与最低负价的代数和为4,则该元素原子的最外层电子
A.4 B.5 C .6 D.7 ( )
3.某元素x的气态氢化物化学式为H2X,下面的叙述不正确的是 ( )
A.该元素的原子最外层上有6个电子 B.该元素最高价氧化物的化学式为XO3
C.该元素是非金属元素 D.该元素最高价氧化物对应水化物的化学式为H2XO3
4.元素的性质呈周期性变化的根本原因是 ( )
A.元素相对原子质量的递增,量变引起质变B.元素的原子半径呈周期性变化
C.元素原子的核外电子排布呈周期性变化
D.元素的金属性和非金属性呈周期性变化
5.已知短周期元素的离子,aA2+、bB+、cC3-、dD-都具有相同的电子层结构,则下列叙述正确的是( )
A.原子半径 A>B>D>C
B.原子序数 d>c>b>a
C.离子半径 C>D>B>A
D.元素的金属性 A>B
6.下列叙述中,能肯定A金属比B金属活泼性强的是 ( )
A.A原子的最外层电子数比B原子的最外层电子数少
B.A原子的电子层数比B原子的电子层数多
C.1 ml A从酸中置换出的H2比1 ml B从酸中置换出的H2多
D.常温时,A能从水中置换出H2,而B不能.
7.X、Y、Z三种元素原子具有相同的电子层数,x的最高价氧化物对应水化物呈碱性,Y的最高价氧化物对应水化物呈酸性,而z的最高价氧化物对应水化物呈两性,则它们的原子序数逐渐增加的顺序是 ( )
A.X、Y、Z B.X、Z、Y C.Z、Y、X D.Y、Z、X
8.下列说法正确的是 ( )
A.SiH4比CH4稳定 B.O2―半径比F―的小
C.Na和Cs属于第ⅠA族元素,Cs失电子能力比Na的强
D.P和As属于第ⅤA族元素,H3PO4酸性比H3AsO4的弱
9.W、X、Y、Z是原子序数依次增大的同一短同期元素,W、X是金属元素,Y、Z是非金属元素。
(1)W、X各自的最高价氧化物对应的水化物可以反应生盐和水,该反应的离子方程式为_________________________________________________。
(2)W与Y 可形成化合物W2Y,该化合物的电子式为_________________。
(3)Y的低价氧化物通入Z单质的水溶液中,发生反应的化学方程式为________。
(4)比较Y、Z气态氢化物的稳定性__>__(用分子式表示)
(5)W、X、Y、Z四种元素简单离子的离子半径由大到小的顺序是:__>__>__>__。
原子序数
1
2
元素名称
氢
氦
元素符号
核外电子排布
原子半径nm
0.037
主要化合价
+1
原子序数
3
4
5
6
7
8
9
10
元素名称
锂
铍
硼
碳
氮
氧
氟
氖
元素符号
核外电子排布
原子半径nm
0.152
0.089
0.082
0.077
0.075
0.074
0.071
主要化合价
+1
+2
+3
+4
-4
+5
-3
-2
-1
原子序数
11
12
13
14
15
16
17
18
元素名称
钠
镁
铝
硅
磷
硫
氯
氩
元素符号
核外电子排布
原子半径nm
0.186
0.160
0.143
0.117
0.110
0.102
0.099
主要化合价
+1
+2
+3
+4
-4
+5
-3
+6
-2
+7
-1
性质
强弱判断依据
金属性
非金属性
Si
P
S
Cl
单质与 氢气 化合的难易
高温,极难化合
高温下磷蒸气能与氢气发生反应
加热
光照或点燃时发生爆炸而化合
气态氢化物的稳定性
SiH4很不稳定
PH3不稳定
H2S不很稳定
HCl稳定
元素
Na
Mg
Al
Si
P
S
Cl
化学式
NaOH
Mg(OH)2
Al(OH)3
H2SiO3
H3PO4
H2SO4
HClO4
酸碱性
强弱
强碱
中强碱
弱酸
中强酸
强酸
酸性更强
高中化学苏教版 (2019)必修 第一册专题5 微观结构与物质的多样性第一单元 元素周期律和元素周期表学案设计: 这是一份高中化学苏教版 (2019)必修 第一册专题5 微观结构与物质的多样性第一单元 元素周期律和元素周期表学案设计,共13页。
苏教版 (2019)必修 第一册第一单元 氯气及氯的化合物导学案: 这是一份苏教版 (2019)必修 第一册第一单元 氯气及氯的化合物导学案,共4页。学案主要包含了交流讨论等内容,欢迎下载使用。
高中化学苏教版 (2019)必修 第一册第一单元 氯气及氯的化合物学案: 这是一份高中化学苏教版 (2019)必修 第一册第一单元 氯气及氯的化合物学案,共4页。

