初中数学人教版九年级上册第二十五章 概率初步综合与测试导学案
展开第18讲 概率
【板块一】随机事件和概率的意义
题型一 随机事件
【例1】下列7个事件中:①掷一枚硬币,正面朝上;②打开电视机,正在播电视剧;③随意翻开一本有400页的书,正好翻到第100页;④天空下雨,马路潮湿;⑤你能长到身高4米;⑥买奖券中特等大奖;⑦掷一枚骰子的得到的点数小于8,其中确定性事件为: ;随机事件为: ;不可能事件为: ;必然事件为: ;随机事件中,发生可能性最大的是 ,发生可能性最小的是 .(将序号填入题中的横线上即可)
【分析】根据必然事件、不可能事件、随机事件的概念分别判断即可。
【解析】④⑤⑦;①②③⑥;⑤;④⑦;①;⑥.
【点评】确定事件包括必然事件和不可能事件.必然事件指在一定条件下一定发生的事件;不可能事件是指在一定条件下,一定不发生的事件.不确定事件即随机事件是指在一定条件下,可能发生也可能不发生的事件.
题型二 概率的意义
【例2】(1)从一副拿掉大、小王的扑克牌中,抽取一张,这张牌是红桃的概率是 ;
(2)转动如图所示的转盘,当转盘停止转动时,转得的数为负整数的概率为 ;转得的数不是负数的概率为 ;转得的数的绝对值小于2的概率为 ;
(3)一个均匀的立方体各面上分别标有数字1,2,3,4,6,8,其表面展开图如图所示,抛掷这个立方体,则朝上一面的数字恰好等于朝下一面数字的2倍的概率是 .
【分析】(1)由一副拿掉大、小王的扑克牌共有52张,红桃的有13张,直接利用概率公式求解即可求得答案;
(2)根据题意找出符合题意的数的个数;
(3)让朝上一面的数字恰好等于朝下一面上的数字的2倍的情况数除以总情况个数.
【解析】(1);(2),,;(3);
【点评】此题考查概率的求法:如果一个事件有n种可能,而且这些事件的可能性相同,其中事件A出现m种结果,那么事件A的概率P(A)=.
【例3】一只不透明的袋子中装有a个白球,b个黄球和10个红球,这些球除颜色外都相同,将球摇匀,从中任意摸出一个球,摸到红球的概率是40%;
(1)当a=8时,求摸到白球的概率;
(2)若摸到黄球的概率是摸到白球的两倍,求a,b的值.
【分析】(1)先利用红球的概率列方程=40%,然后求出b后根据概率公式求摸到白球的概率;
(2)利用概率公式得=40%,b=2a,然后解关于a,b的方程组即可.
【解析】(1)根据题意得=40%,解得b=7.∴摸到白球的概率==;
(2)根据题意得=40%,化简得a+b=15,而b=2a,∴a+2a=15,
解得a=5,∴b=10.
【点评】本题考查了概率公式:随机事件A的概率P(A)=事件A可能出现的结果数除以所有可能出现的结果数.
针对练习1
1.一个布袋里装有2个红球,3个白球,每个球除颜色外均相同,从中任意摸出一个球,则摸出的球是白球的概率是( )
A. B. C. D.
答案:B
2.书架上有a本经济类书,7本数学书,b本小说,5本电脑游戏类书.现某人随意从架子上抽取一本书,若得知取到经济类或者数学书的概率为,则a,b的关系为( )
A.a=b-2 B.a=b+12 C.a+b=10 D.a+b=12
答案:A
3.一只不透明的袋子中装有白、红、黑三种不同的球,其中白球有3个,红球有8个,黑球有m个,这些球除颜色外完全相同.若从袋子中任意取一个球,摸到黑球的可能性最小,则m的值是 .
答案:1或2
4.在一个不透明的袋子中装仅有颜色不同的10个小球,其中红球4个,黑球6个.
(1)先从袋子中取出m(m>1)个红球,再从袋子中随机摸出1个球,将“摸出黑球”记为事件A.请完成下列表格:
(2)先从袋子中取出m个红球,再放入m个一样的黑球并摇匀,随机摸出1个球是黑球的可能性大小是,求m的值.
事件A
必然事件
随机事件
m的值
4
2或3
答案:
解:(1)4;2、3.
(2)依题意,得,解得m=2,所以m的值为2.
5.甲、乙两人玩“锤子、石头、剪子布”游戏,他们在不透明的袋子中放入形状、大小均相同的15张卡片,其中写有“锤子”、“石头”、“剪子”、“布”的卡片张数分别为2,3,4,6.两人各随机摸出一张卡片(先摸者不放回)来比胜负,并约定:“锤子”胜“石头”和“剪子”,“石头”胜“剪子”,“剪子”胜“布”,“布”胜“锤子”和“石头”,同种卡片不分胜负.
(1)若甲先摸,则他摸出“石头”的概率是多少?
(2)若甲先摸出了“石头”,则乙获胜的概率是多少?
(3)若甲先摸,则他先摸出哪种卡片获胜的可能性最大?
解:(1)若甲先摸,共有15张卡片可供选择,其中写有“石头”的卡片共3张,故甲摸出“石头”的概率为;
(2)若甲先摸且摸出“石头”,则可供乙选择的卡片还有14张,其中乙只有摸出卡片“锤子”或“布”才能获胜,这样的卡片共有8张,故乙获胜的概率为;
(3)若甲先摸出“锤子”,则甲获胜(即乙摸出“石头”或“剪子”)的概率;若甲先摸出“石头”,则甲获胜(即乙摸出“剪子”)的概率为;若甲先摸出“剪子”,则甲获胜(即乙摸出“布”)的概率为;若甲先摸出“布”,则甲获胜(即乙摸出“锤子”或“石头”)的概率为.故甲先摸出“锤子”获胜的可能性最大.
【板块二】求概率
题型一:放回和不放回问题
【例1】不透明的袋子中装有4个相同的小球,它们除颜色外无其它差别,把它们分别标号:1、2、3、4.
(1)随机摸出一个小球后,放回并摇匀,再随机摸出一个,用列表或画树状图的方法求出“两次取的球标号相同”的概率;
(2)随机摸出两个小球,直接写出“两次取出的球标号和等于4”的概率.
【分析】(1)画树状图展示所有16种等可能的结果数,找出两次取的球标号相同的结果数.然后根据概率公式求解;(2)画树状图展示所有12种等可能的结果数,再找出两次取出的球标号和等于4的结果数,然后根据概率公式求解.
【解答】(1)画树状图知共有16种等可能的结果数.其中两次取的球标号相同的结果数为4.所以“两次取的球标号相同”的概率;
(2)画树状图知共有12种等可能的结果数.其中两次取出的球标号和等于4的结果数为2.所以“两次取出的球标号和等于4”的概率.
【点评】(1)本题考查了列表法与树状图法:利用列表法或树状图法展示所有等可能的结果n,再从中选出符合事件A的结果数目m,然后利用概率公式计算事件A的概率;(2)认真审题,注意隐性“放回”或“不放回”.
题型二:游戏的公平性
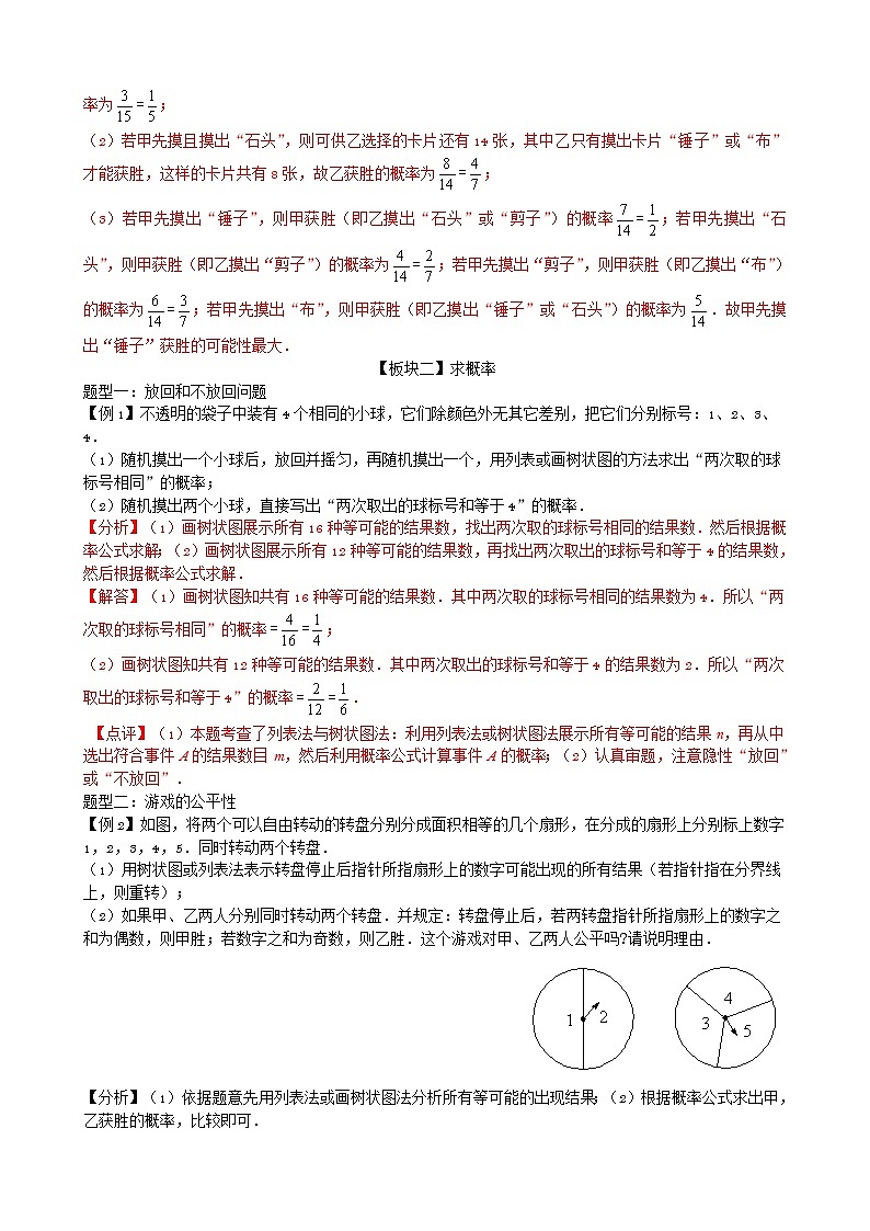
【例2】如图,将两个可以自由转动的转盘分别分成面积相等的几个扇形,在分成的扇形上分别标上数字1,2,3,4,5.同时转动两个转盘.
(1)用树状图或列表法表示转盘停止后指针所指扇形上的数字可能出现的所有结果(若指针指在分界线上,则重转);
(2)如果甲、乙两人分别同时转动两个转盘.并规定:转盘停止后,若两转盘指针所指扇形上的数字之和为偶数,则甲胜;若数字之和为奇数,则乙胜.这个游戏对甲、乙两人公平吗?请说明理由.
【分析】(1)依据题意先用列表法或画树状图法分析所有等可能的出现结果;(2)根据概率公式求出甲,乙获胜的概率,比较即可.
【解答】(1)略;
(2)这个游戏时甲、乙两人公平.∵出现数字之和为偶数和奇数的概率分别为,∴游戏公平.
【点评】本题考查的是用列表法或画树状图法求概率.双方获胜的概率相同则游戏就公平.否则游戏不公平.
题型三:用频率估计概论
【例3】某种绿豆在相同条件下发芽的实验结果如下表,根据表中数据估计这种绿豆发芽的概率约是 (保留两位小数).
每批粒数
2
10
50
100
500
1000
2000
3000
发芽的粒数
2
9
44
92
463
928
1866
2794
发芽的频率
1
0.9
0.88
0.92
0.926
0.928
0.933
0.931
【分析】本题考查了绿豆种子发芽的概率的求法.
【解析】 0.93.
【点评】考查利用频率估计概率,大量反复试验下频率稳定值即可估计事件发生的概率,注意精确位.
◆题型四:概率的规律探究
【例4】小明在上学的路上要经过多个路口,每个路口都设有红、黄、绿三种信号灯,假设在各路口遇到信号灯是相互独立的.
(1)如果有2个路口,求小明在上学路上到第二个路口时没遇到红灯的概率;(请用“画树状图”或“列表”等方法写出分析过程);
(2)如果有n个路口,则小明在每个路口都没有遇到红灯的概率是 ;
【分析】(1)画树状图列出所有等可能结果,从中找到到第二个路口时没遇到红灯的结果数,根据概率公式计算可得;(2)根据在第1个路口没有遇到红灯的概率为.到第2个路口还没有遇到红灯的概率为,依次类推可得答案.
【解析】(1)由树状图知,共有9种等可能结果,其中到第二个路口时没遇到红灯的结果数为,所以到第二个路口时没遇到红灯的概率为告;
(2)∵在第一个路口没有遇到红灯的概率为,到第二个路口还没有遇到红灯的概率为=.到第n个路口都没有遇到红灯的概率为.
【点评】列表法或画树状图法可以不重复不遗漏的列出所有可能的结果,列表法适合于两步完成的事件,树状图法适合两步或两步以上完成的事件.
针对练习2
1.从-2,-1,2这三个数中任取两个不同的数相乘,积为正数的概率是 .
答案:
2.某校参加“汉字听写大赛”,若要在参赛队伍中的3名女生和2名男生中随机抽取2人参加现场采访,则恰好抽到1名男生和1名女生的概率是 .
答案:
3.在一个不透明的袋子中放有除颜色外完全相同小球,其中3个红球,2个白球,一次从中随机摸出两个球均为白球的概率为 .
答案:
4.经过某十字路口的行人,可能直行,也可能左拐或右拐假设这三种可能性相同,现有两人经过该路口,则恰好有一人直行,另一人左拐的概率为 .
答案:
5.某地区林业局要考察-种树苗移植的成活率,对该地区这种树苗移植成活情况进行调查统计,并绘制了如图所示的统计表,根据统计图提供的信息解决下列问题:
(1)这种树苗成活的频率稳定在 ;成活的概率估计值为 (保留1位小数);
(2)该地区已经移植这种树苗5万棵.
①估计这种树苗成活 万棵;
②如果该地区计划成活18万棵这种树苗,那么还需移植这种树苗约 万棵.
答案:(1)0.9;0.9;(2)①4.5;②15
6.在一个不透明的盒子中装有三张卡片,分别标有数字1、2、3,这些卡片中除数字外其余的均相同.
(1)小明从盒子中随机抽取一张卡片记下数字后放回,洗匀后再随机抽取一张卡片,用画树状图或列表的方法,求两次抽取的卡片上数字之积为3的整数倍的概率;
(2)小亮从盒子中随机抽取一张 卡片,记下数字后不放回,再从盒子中随机抽取一张 卡,直接写出两次抽取的卡片上的数字之积为3的整数倍的概率为 .
答案:;
7.小王和小明用如图所示的同一个转盘进行“配紫色”游戏,游戏规则如下:连续转动两次转盘.如果两次转出的颜色相同或配成紫色(若其中一次转盘转出蓝色,另一次转出红色,则配成紫色),则小王得1分,否则小明得1分(如果指针恰好指在分割线上,那么重转一次,直到指针指向一种颜色为止).
(1)请你通过列表法分别求出小王和小明获胜的概率;
(2)你认为这个游戏对双方公平吗?请说明理由;若不公平,请修改规则,使游戏对双方公平.
答案:(1)
第二次
第一次
红
黄
蓝
绿
红
(红红)
(红黄)
(红蓝)
(红绿)
黄
(黄红)
(黄黄)
(黄蓝)
(黄绿)
蓝
(蓝红)
(蓝黄)
(蓝蓝)
(蓝绿)
绿
(绿红)
(绿黄)
(绿蓝)
(绿绿)
从表中可知:P(小王获胜),
P(小明获胜);
(2)∵小王得分为,小明得分,
有:
∴游戏不公平;
修改游戏规则:若两次出现颜色相同或配成紫色,小王得5分,否则小明得3分.
(注:答案不唯一,合理的修改规则均得分)
【点评】本题考查的是游戏公平性的判断.判断游戏公平性就要计算每个事件的概率,概率相等就公平,否则就不公平.用到的知识点为:概率=所求情况数与总情况数之比.
8.不透明的口袋里装有红、黄、蓝三种颜色的小球(除颜色外其余都相同),其中红球有2个,蓝球有1个,现从中任意摸出一个是红球的概率为.
(1)求袋中黄球的个数;
(2)第一次摸出一个球(不放回),第二次再摸一个小球,请用画树状图或列表法求两次摸到都是红球的概率;
(3)若规定摸到红球得5分,摸到黄球得3分,摸到蓝球得1分,小明共摸6次小球(每次摸1个球,摸后放回)得20分,问小明有哪几种摸法?
答案:(1)设袋中有黄球m个,由题意得,解得m=1,故袋中有黄球1个;
(2)∵
∴P(两次都摸到红球).
(3)设小明摸到红球有x次,摸到黄球有y次,则摸到蓝球有(6﹣x﹣y)次,由题意得
5x+3y+(6﹣x﹣y)=20,
即2x+y=7,
∴y=7﹣2x,
∵x、y、6﹣x﹣y均为自然数,
∴当x=1时,y=5,6﹣x﹣y=0;当x=2时,y=3,6﹣x﹣y=1;当x=3时,y=1,6﹣x﹣y=2.
综上:小明共有三种摸法:摸到红、黄、蓝三种球分别为1次、5次、0次或2次、3次、1次或3次、1次、2次.
【点评】此题考查概率的求法:如果一个事件有n种可能,而且这些事件的可能性相同,其中事件A出现m种结果,那么事件A的概率P(A).
9.有一种游戏叫做森林球,游戏道具包括一颗弹球和一块满钉子的木板,木板上的钉子如图1和图2所示呈三角形排布,游戏参与者将弹球放入顶端的入口,弹球碰触钉子之后会随机地向左或向右滚动下落(向左向右的可能性相等),直到碰触到最底端的钉子之后滚入相应的位置,每个位置对应着某一类奖品.
(1)如图1,木板上共3颗钉子,直接写出一次游戏森林球落入奖品B位置的概率;
(2)如图2,木板上共6颗钉子,求一次游戏森林球落入奖品B位置的概率.
答案:(1)画树状图如下:
由树状图可知共有4种等可能结果,其中一次游戏森林球落入奖品B位置的有2种结果,
所以一次游戏森林球落入奖品B位置的概率为;
(2)画树状图如下:
由树状图可知,共有8种等可能结果,其中一次游戏森林球落入奖品B位置的有3种结果,
所以一次游戏森林球落入奖品B位置的概率为.
【点评】此题考查的是用列表法或树状图法求概率.注意树状图法与列表法可以不重复不遗漏的列出所有可能的结果,列表法适合于两步完成的事件;树状图法适合两步或两步以上完成的事件;注意概率=所求情况数与总情况数之比.
【板块三】概率的综合应用
题型一 与代数知识牵手
【例1】有A、B两个黑布袋,A布袋中有四个除标号外完全相同的小球,小球上分别标有数字0,1,2,3,B布袋中有三个除标号外完全相同的小球,小球上分别标有数字0,1,2.小明先从A布袋中随机取出一个小球,用m表示取出的球上标有的数字,再从B布袋中随机取出一个小球,用n表示取出的球上标有的数字.
(1)若用(m,n)表示小明取球时m与n 的对应值,请画出树状图并写出(m,n)的所有取值;
(2)求关于x的一元二次方程有实数根的概率.
【分析】(1)首先根据题意画出树状图,然后由树状图即求得所有等可能的结果;
(2)根据树状图,即可求得关于x的一元二次方程有实数根的情况,再利用概率公式求解即可求得答案.
答案:(1)画树状图得:
则(m,n)的所有取值为:(0,0),(0,1),(0,2),(1,0),(1,1),(1,2),(2,0),(2,1),(2,2),(3,0),(3,1),(3,2);
(2)∵关于x的一元二次方程有实数根,
∴△=m2﹣2n≥0,
∴关于x的一元二次方程有实数根的有:(0,0),(1,0),(2,0),(2,1),(2,2),(3,0),(3,1),(3,2);
∴关于x的一元二次方程有实数根的概率为:.
【点评】本题考查的是用列表法或画树状图法求概率以及一元二次方程根的判别式的知识.列表法或画树状图法可以不重复不遗漏的列出所有可能的结果,列表法适合于两步完成的事件,树状图法适合两步或两步以上完成的事件.注意概率=所求情况数与总情况数之比.
题型二 与几何知识联姻
【例2】在一个不透明的箱子中装有大小相同、材质相同的三个小球,一个小球上标着数字1,一个小球上标着数字2,一个小球上标着数字3,从中随机地摸出一个小球,并记下该球上所标注的数字x后,放回原箱子;再从箱子中又随机地摸出一个小球,也记下该球上所标注的数字y.以先后记下的两个数字(x,y)作为点M的坐标.
(1)求点M的横坐标与纵坐标的和为4的概率;
(2)在平面直角坐标系中,求点M落在以坐标原点为圆心、以为半径的圆的内部的概率.
【分析】列举出符合题意的各种情况的个数,再根据概率公式解答即可.
答案:(1)以先后记下的两个数字(x,y)作为点M的坐标有如下9种形式:
(1,1)、(1,2)、(1,3)、(2,1)、(2,2)、(2,3)、(3,1)、(3,2)、(3,3),
其中,x+y=4有3种形式:(1,3)、(2,2)、(3,1),
由于每一种形式都等可能出现,(4分)
所以点M的横坐标与纵坐标的和为4的概率;(5分)
(2)因为点M在以坐标原点为圆心,以为半径的圆的内部,
所以x2+y2<10,这样的点M有4种形式:(1,1)、(1,2)、(2,1)、(2,2),(9分)
所以点M在以坐标原点为圆心,以为半径的圆的内部的概率.(10分)
【点评】用到的知识点为:概率=所求情况数与总情况数之比.关键是得到所求的情况数.
题型三与统计知识携手
【例3】某区为响应“绿水青山就是金山银山”的号召,加强了绿化建设。为了解该区群众对绿化建设的满意程度,某中学数学兴趣小组在该区域的甲、乙两个片区进行了调查,得到如下不完整统计图。
请结合图中信息,解决下列问题:
(1)此次调查中接受调查的人数为 人,其中“非常满意”的人数为 人;
(2)兴趣小组准备从“不满意”的4位群众中随机选择2位进行回访,已知这4位群众中有2位来自甲片区,另2位来自乙片区,请用画树状图或列表的方法求出选择的群众都来自甲片区的概率。
【分析】(1)满意的有20人,占40%.∴20÷40%=50人,非常满意:50×36%=18人;
(2)画树状图可得共有12种等可能的结果,选择的市民均来自甲区的有2种情况,即可得到结果.
【解析】(1)50,18;
(2)画树状图得共有12种等可能的结果,选择的市民均来自甲区的有2种情况,选择的市民均来自甲区的概率为。
【点评】此题考查了列表法或树状图法求概率以及条形与扇形统计图等知识。
题型四与规律探究同步
【例4】在元旦联欢会上,有一个开盒有奖的游戏,两只外观一样的盒子,一只内有奖品,另一只空的,游戏规则为:每次游戏时混合后拿出这两只盒子,参加游戏的同学随机打开其中一只,若有奖品,就获得该奖品,若是空盒子,就表演一个节目.
(1)一个人参加游戏,获奖的概率为 ,两个人参加游戏,都获奖的概率为 ;
(2)归纳:n个人参加游戏,全部都获奖的概率为 ,至少有一人获奖的概率为 ;
(3)应用:运用以上结论回答:一次游戏,取3只外观一样的盒子,一只内有奖品,另两只空盒子,游戏规则不变,3个人参加,至少有一个人表演节目的概率为 ,用树状图验证你的结果.
【分析】(1)分别求出一个人参加游戏和两个人参加游戏的时获奖的情况数,再除以总的情况数即可;(2)根据(1)的结果进行归纳总结即可;(3)根据题意画出树状图,再根据概率公式计算即可。
【解析】(1),;(2),;
(3)3只外观一样的盒子,一只内有奖品,另两只空盒子,游戒规则不变,3个人参加,画图略;至少有一个人表演节目的概率为。
【点评】解决“至少”类问题的方法有两种:一是用列举所有的可能的结果,二是找出问题的相反的一面的结果数。
针对练习3
1.在盒子里放有三张分别写有整式a+1,a+2,3的卡片,从中随机抽取两张卡片,把两张卡片上的整式分别作为分子和分母,则能组成分式的概率是 .
答案:
2.如图.电路图上有四个开关A、B、C、D和一个小灯泡,闭合开关D或同时闭合开关A,B,C都可使小灯泡发光.任意闭合其中两个开关,小灯泡发光的概率为
答案:
3.一枚均匀的正方体骰子,六个面分别标有数字1,2,3,4,5,6.如果用小刚抛掷正方体骰子朝上的数字x.小强抛掷正方体骰子朝上的数字y来确定点P(x,y)和P′(y,x),那么他们各抛掷一次所确定的点P和点P′落在抛物线 上的概率是
答案:
4.水州植物园“清风园”共设11个主题展区。为推进校园文化建设,某校九年级(1)班组织部分学生到“清风园”参观后,开展“我最喜欢的主题展区”投票调查。要求学生从“和文化”、“孝文化”、“德文化”、“理学文化”、“瑶文化”五个展区中选择一项,根据调查结果绘制出了两幅不完整的条形统计图和扇形统计图。结合图中信息,回答下列问题.
(1)参观的学生总人数为 人;
(2)在扇形统计图中最喜欢“瑶文化”的学生占参观总学生数的百分比为 ;
(3)补全条形统计图;
(4)从最喜欢“德文化”的学生中随机选两人参加知识抢答赛,最喜欢“德文化”的学生甲被选中的概率为 ·
解:(1)40;(2)15%;(3)“德文化”的学生教为40-12-8-10-6=4,条形统计图略。
5.随机抛掷图中均匀的正四面体(正四面体的各面依次标有1,2,3,4四个数字,4在底面),并且自由转动图中的转盘(转盘被分成面积相等的五个扇形区域).
(1)求正四面体着地的数字与转盘指针所指区域的数字之积为4的概率 ;
(2)设正四面体着地的数字为a,转盘指针所指区域内的数字为b,求关于x的方程 有实数根的概率。
解:(1);
(2)∵方程有实数根的条件为:9-ab≥0.满足ab≤9的结果共有14种,∴关于x的方程有实数根的概率为.
6.同学们,你们知道“石头、剪子、布”的游戏吧!
(1)如果两个人做这个游戏,随机出手一次,两人出手完全相同的概率是 ;
(2)若三人进行游戏,请用树形图说明三人出手完全相同的概率是多少?
(3)由(1)、(2)可归纳得到n个人进行游戏,出手完全相同的概率为 ;
(4)一位同学为了验证以上的结论,在电脑模拟了五名同学进行游戏的情况,共模拟了3240次,则运用以上规律计算,其中应该大约有多少次五人出手不完全相同?
解:(1);(2)P(三人出手充全相同);(3);
(4)(次).
苏科版九年级上册4.2 等可能条件下的概率(一)导学案: 这是一份苏科版九年级上册4.2 等可能条件下的概率(一)导学案,文件包含第18讲等可能条件下的概率一教师版-九年级数学上册同步精品讲义苏科版docx、第18讲等可能条件下的概率一学生版-九年级数学上册同步精品讲义苏科版docx等2份学案配套教学资源,其中学案共20页, 欢迎下载使用。
苏科版九年级数学上册同步精品讲义 第18讲 等可能条件下的概率(一)(学生版+教师版): 这是一份苏科版九年级数学上册同步精品讲义 第18讲 等可能条件下的概率(一)(学生版+教师版),文件包含苏科版九年级数学上册同步精品讲义第18讲等可能条件下的概率一教师版docx、苏科版九年级数学上册同步精品讲义第18讲等可能条件下的概率一学生版docx等2份学案配套教学资源,其中学案共20页, 欢迎下载使用。
第23讲 相似与圆-讲义2021-2022学年人教版九年级数学下册学案: 这是一份第23讲 相似与圆-讲义2021-2022学年人教版九年级数学下册学案,文件包含第23讲相似与圆-讲义2021-2022学年九年级数学人教版下册学生版doc、第23讲相似与圆-讲义2021-2022学年九年级数学人教版下册教师版doc等2份学案配套教学资源,其中学案共34页, 欢迎下载使用。

