沪教版 (五四制)五年级下册正数和负数导学案
展开知道正、负数所表示的实际含义;
初步会用正负数表示简单实际问题中具有相反意义的量;
0的特定含义。
【教学重点】
1.用正负数表示简单实际问题中具有相反意义的量;
2.0在实际问题中的含义
【教学难点】
1.用正负数表示简单实际问题中具有相反意义的量。
【例题训练】
选择题
下列说法错误的是( B )
A.一个正数前面加“一”就是负数
B.不是正数的数一定是负数
C.正负数仅可以表示二种意义的量
D.0既不是正数也不是负数
2.下列说法错误的是( C )
A.0既不是正数也不是负数
B.0是正负数的分界
C.直线上“-4”在“-2”的左边
D.正数都大于0
3.通过“整数和小数”的复习,你认为下列说法不正确的是( C )
A.在0.1和0.2之间有无数个数
B.4.895保留两位小数是4.90
C.两个合数,一定不是互质数
D.☆÷△=9…6,△最小是7
填空题
将下列的气温用正负数的方式表示.
18℃( + 18℃ ) 零下12C°( -12C° ) 35℃( +35℃ )
0℃( 0℃ ) 零下24℃( -24℃ )
2.用正负数表示.
3.去年冬天的某一天,嘉善的气温是零下3°~4°,这一天的最低气温用正负数表示是( -4 )℃,这一天的温差是( 1 )℃。
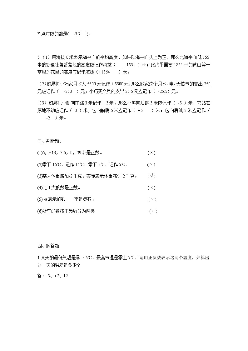
4.写出点A、B、C、D、E对应的数。
A点对应的数是( +3.5 ); B点对应的数是( 0 );
C点对应的数是( +5.5 ); D点对应的数是( -2 );
E点对应的数是( -3.7 )。
5.(1)用海拔0米表示海平面的平均高度,如果以海平面以上为正,那么比海平面低155米的新疆吐鲁番盆地的高度应记作海拔(-155 )米;比海平面高1864米的黄山第一高峰莲花峰的高度应记作海拔(+1864 )米。
(2)如果将小巧家月收入5500元记作+5500元,那么她家这个月水、电、天然气的支出250元应记作(-250 )元;小巧买文具的支出25.5元应记作( -25.5)元。
(3)如果把小熊向前跳3米记作+3米,那么小熊向后跳3米应记作( -3 )米;它站在原地不动应记作( 0 )米;它向前跳5米应记作( +5)米;它向后跳2米应记作(-2)米。
判断题:
(1)5,+13,3.6,0,29都是正数。 ( × )
(2)零下16℃,记作16℃;零下5℃,记作5℃。 ( × )
(3)某人体重增加-2千克,实际表示体重减少2千克。 ( √ )
(4)比-1大的数是正数。 ( × )
(5) -a表示的数,一定是负数。 ( × )
(6)所有的数按正负数分为两类 ( × )
解答题
某天的最低气温是零下5℃,最高气温是零上7℃,请用正负数表示这两个温度,并算出这一天的温差是多少?
答:-5、+7、12
2.体能测验.
如果把7次作为标准,超过的次数用正数表示,不足的次数用负数表示.请用正负数表示以下各位学生的“引体向上”的成绩
答:+2 0 +1 —3 —2 —1
3.下面是某小学上个学期的收支情况,请你用正负数记录一下学校的收入和支出情况.
9月份 收入7710元
10月份 支出6180元
11月份 收入1100元
12月份 支出600 元
一月份 支出1300元
这个学期学校有剩余金额吗?如果有,请计算出结果.
答:+7710 -6180 +1100 -600 -1300 剩余730元。
4.电梯按钮显示板上常用正负数来表示地面楼层数和地下楼层数.如图就是一幢楼中电梯的按钮显示板.根据按钮显示板上的数字键填空回答:
这幢楼共有( )层,地上( )层,地下( )层.
这幢楼一楼是超市,地下一层是超市仓库,地下二层一半是摩托车、电瓶车和自行车车库,另一半是1~6楼住户的小汽车车库,余下住户的小汽车停放在地下三层.
小胖家住在8楼,小胖的爸爸出门进电梯应该按数字键( )的按钮,从8楼到( )层的车库取小汽车。
答:18 15 3 8 -3
5.一只蜗牛从10米深的井底向上爬.第一天白天向上爬3米,晚上掉下1米;第二天向上爬4米,晚上掉下2米;第三天白天向上爬6米,晚上掉下4米…
(1)请将蜗牛每天爬行的情况用正负数在一表中表示出来.
如果蜗牛每天白天都向上爬3米,晚上都掉下来2米,那么,蜗牛几天能爬出井口?
答:(1) +3 -1 +4 -2 +6 -4
(2) 蜗牛8天能够爬出井口。
【课后作业】
填空题:
(1)把下面各数填人恰当的圈内。
+8, -3, -19, 0, 20, +9.5, -6.3
正数 负数
(2)用正数或负数表示下列温度。
①零上19℃( +19℃ ) ②零下35℃( -35℃ )
③零下25℃( -25℃ ) ④零下18℃( -18℃ )
(3)王大爷从银行取出3000元,记作( -3000 )元。
(4)小明的体重增加了1.5千克,记作( +1.5 )千克。
(5)在数轴上表示-11的点,在原点的( 左边 ),离原点有( 11 )个单位长度。
(6)在数轴上离原点9个单位长度的点,表示的数是( +9 )或( -9 )。
(7)某大厦的地下部分深3米,记作( -3米 );它的地面部分高38米,记作( +38米 )。
(8)写出3个大于-8的负数( 任意三个 )。
二.先在数轴上找出下列各数对应的点,再比较它们的大小。
+8, -1, -3, -2.5, 0, +5, +1.5
( ) > ( ) > ( ) > ( ) > ( ) > ( ) > ( )
三.在○里填上“>”、“<”或“="。
-5○1 - 13○-12 -18○0
- 30○-33 9○-9 5○-10
0○+3 78○-96 -76○-67
四.把-9、-19、+1、0、+3、-1六个数按从小到大的顺序排列。
( -19 ) < ( -9 ) < ( -1 ) < ( 0 ) < ( +1 ) < ( +3 )
五.(1)小明骑车向东行200米,后来( 向西)行200米,正好回到原来的出发地点。
(2)小王先向正北走80米,接着向正西走20米,然后向正南走80米,最后向(向东)走( 20 )米,正好回到原来的出发点。
(3)填空(用正负数表示以下各数)
1.金茂大厦高出地面340.1米,记作(+340.1)米。
2.静安寺下沉式广场低于地面8米,记作( -8)米。
3.如果温度上升6℃,记作(+6℃ ),那么温度下降6℃,表示(-6℃)。
(4)一个月内,小明体重增加2kg,小华体重减少1kg,小强体重无变化,写出他们这个月的体重增长值。
答:小明+2 小华-1 小强0
六、下面的示意图中每格表示200米,把超市门口的位置记作为0,以向东为正。
西 超市 东
-600 -400 -200 0 200 400 600
1)小王的位置是400米,说明小王从超市门口向( 东 )行了( 400 )米。
2)张师傅的位置是-200米,说明张师傅从超市门口向(西)行了( 200 )米。
七、为计算一小组12个同学数学考试成绩平均分,以85分为起点,85分以上记为正,85分以下的记为负,若12个同学的分数顺次记为:,,,,,,,,,,,,求这12个同学的数学平均分。
答:84.5分。
八、下面是林林家二月份收支情况.
2月8日:妈妈领工资1600元
2月10日:交水电费180元
2月12日:林林买衣服用去60元
2月15日:爸爸领工资2200元
2月18日:去公园游玩用去50元
2月20日:妈妈买衣服用去150元
2月22日:爸爸买书报杂志用去130元
2月28日:本月伙食费合计用去820元
(1)请你用正负数的知识填写下表.
(2)尝试计算林林家2月份的结余.
答:(1) -180 -60 +2200 -50 -150 -130 -820;
(2)林林家二月份结余2410元。
【备选作业】
1.用正负数表示下面的数量
收入3000元记作( +3000 ),支出1500元记作( -1500 )。
电梯上升20米记作( +20),升降机下降10米记作( -10 )。
2.填空
(1)小张借给小李-28元,表示(小张)借给(小李)28元。
(2)小王的数学成绩比小丁高-8分,表示(小丁)比(小王)高8分。
(3)从银行取出-580元,表示(存入)银行580元。
(4)某商店去年盈余-1.2万元,表示(亏损)1.2万元。
(5)用正负数表示下列温度
零上15℃ 零上22℃ 零下18℃ 零℃
( +15℃ ) ( + 22℃ ) ( -18℃) ( 0℃ )
(6)小王的数学成绩比小丁高8分,表示( 小王 )比(小丁 )高8分。
(7)一棵大树的位置高出海平面8米,那么它的海拔高度是( +8 )米, 潜水员作业位置低于海平面18米,那么他处于海拔高度( -18 )米。
3.某大楼地上共有12层,地下共有4层,每层高2.8m.请用正负数表示这栋大楼每层的楼层号。
答:这栋楼每层楼:-4、-3、-2、-1、1、2、3、4、5、6、7、8、9、10、11、12
4.下面是丽丽家二月份收支情况.
2月8日:妈妈领工资1000元
2月10日:交水电费、管理费180元
2月12日:丽丽买衣服用去60元
2月15日:爸爸领工资1200元
2月18日:去公园游玩用去50元
2月20日:妈妈买衣服用去150元
2月22日:爸爸买书报杂志用去130元
2月28日:本月伙食费合计用去820元
(1)请你用正负数的知识填写表.
尝试计算丽丽家2月份的结余.
答:
2.8 +1000 +1000
2.10 -180 +820
2.12 -60 +760
2.15 +1200 +1960
2.18 -50 +1910
2.20 -150 +1760
2.22 -130 +1630
2.28 -820 +810
(1000+1200)-(180+60+50+150+130+820)=2200-1390=810(元)
丽丽家二月份结余810元。
零下3℃
零上6℃
零上28℃
零下15℃
-3
+6
+28
-15
第一天
第二天
第三天
白天
晚上
白天
晚上
白天
晚上
米
米
米
米
米
米
日期
2月8日
2月10日
2月12日
2月15日
2月18日
2月20日
2月22日
2月28日
收支情况∕元
+1600
日期
收支情况/元
结余/元
2月8日
2月10日
2月12日
2月15日
2月18日
2月20日
2月22日
2月28日
小学数学小数的四则混合运算学案设计: 这是一份小学数学小数的四则混合运算学案设计,文件包含01-复习与提高-学生版doc、01-复习与提高-教师版doc等2份学案配套教学资源,其中学案共24页, 欢迎下载使用。
沪教版 (五四制)五年级下册数与运算导学案: 这是一份沪教版 (五四制)五年级下册数与运算导学案,文件包含13-数与运算-学生版doc、13-数与运算-教师版doc等2份学案配套教学资源,其中学案共24页, 欢迎下载使用。
小学数学沪教版 (五四制)五年级下册可能性学案: 这是一份小学数学沪教版 (五四制)五年级下册可能性学案,文件包含12-可能性-教师版doc、12-可能性-学生版doc等2份学案配套教学资源,其中学案共13页, 欢迎下载使用。

