- 外研版英语九上M2 Unit 1 My family always go somewhere interesting as soon as the holiday begins. 课件PPT+教案+练习 课件 2 次下载
- 外研版英语九上M2 Unit 2 We have celebrated the festival since the first pioneers arrived in America. 课件PPT+教案+练习 课件 1 次下载
- 外研版英语九上Module2 模块小结 课件PPT+教案+练习 课件 1 次下载
- 外研版英语九上M3 Unit 1 She trained hard, so she became a great player later.课件PPT+教案+练习 课件 1 次下载
- 外研版英语九上M3 Unit 2 There were few doctors, so he had to work very hard on his own. 课件PPT+教案+练习 课件 1 次下载
初中Module 2 Public holidaysUnit 3 Language in use说课课件ppt
展开Review the text:Thanksgiving(U2)
n the furth Thursday in Nvember
I. What is it?
give thanks fr their fd
…have celebrated… since the first…
while they were crssing…
after they landed…
luckily, they learned hw… frm… and celebrated by eating a dinner
III.Celebratin (activities)
…with…dinner
befre dinner-----
make speechesgive thanks fr
when the dinner is ver---
help wash the dishes
activities t d
the parade
the ftball match n TV
after dinner-------
tell stries
Presentatin
While we’re staying with ur friends, we’re ging t spend ne day in Qingda.
Since yu’re nt interested, I wn’t tell yu abut it.
Lk at these sentences
Adverbial Clauses
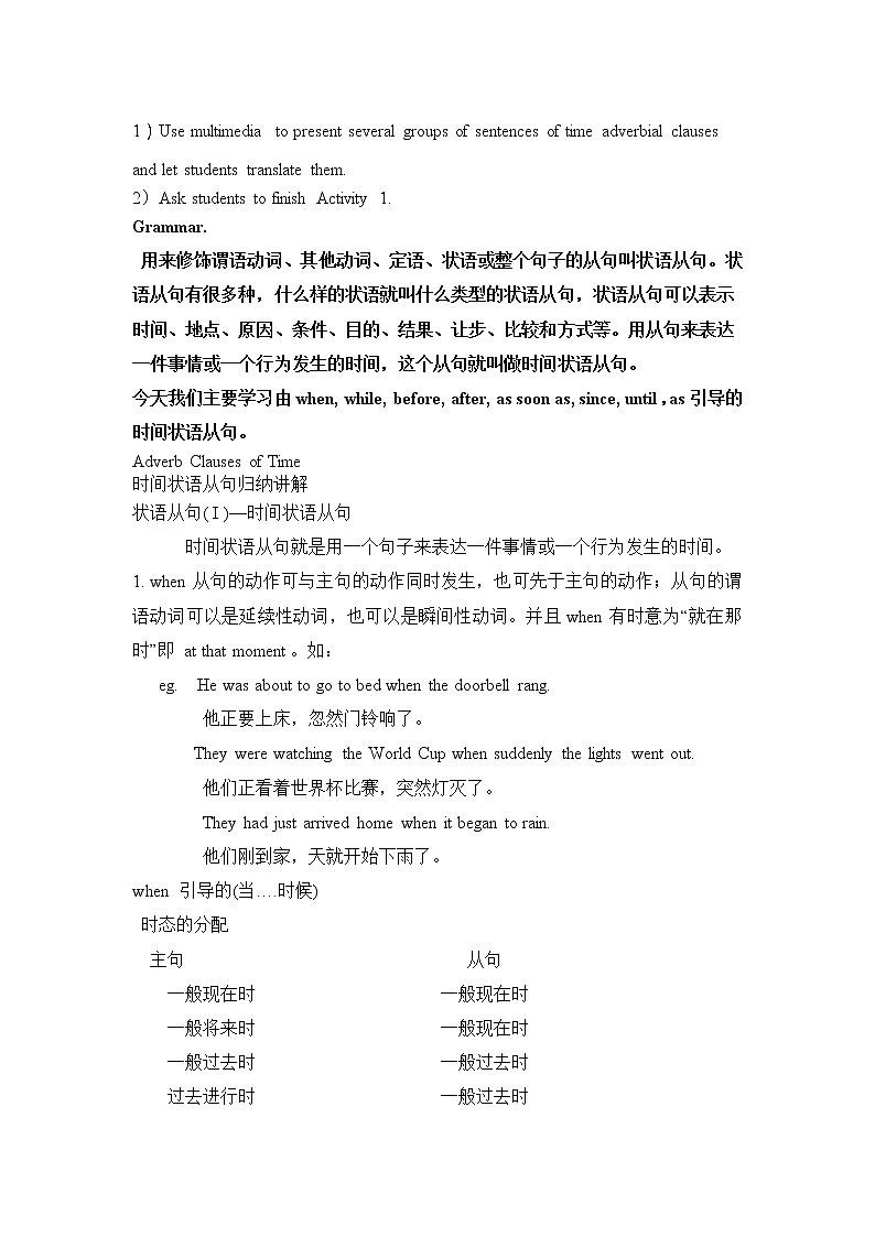
在复合句中,如作状语的是一个从句,该从句被称为状语从句。作什么样的状语就叫什么类型的状语从句,状语从句可以表示时间、地点、原因、条件、目的、结果、让步、比较和方式等。用从句来表达一件事情或一个行为发生的时间,这个从句就叫做时间状语从句。
when引导的时间状语从句 when从句的动作可与主句的动作同时发生,也可先于主句的动作;从句的谓语动词可以是延续性动词,也可以是瞬间性动词。并且when有时意为“就在那时”。如: When I gt hme, he was watching TV. 当我到家的时候,他正在看电视。 Mzart started writing music when he was fur years ld. 当莫扎特四岁的时候,开始写音乐作品。 I was abut t g ut when the telephne rang. 我刚要出门,电话铃响了。
1. When 引导的(当….时候)
主句 从句
一般现在时 一般现在时
一般将来时 一般现在时
一般过去时 一般过去时
过去进行时 一般过去时
一般过去时 过去进行时
1) When spring cmes, the weather gets warm.
2) When I finish my schl , I’ll g t Lndn.
3) When I was in cllage, I ften climbed the muntain.
4) When she left the ffice, it was raining.
5) When we were having lunch , the telephne rang.
6)When they arrived at the cinema, the film had begun.
while只能指一段时间,而不能指时间点。从句的动作或与主句的动作同时发生,或主句的动作是在从句动作的过程中发生的。因此,从句中的动词必须是表示延续性动作或状态的动词。如: While I was sleeping, my brther came in. 当我在睡觉的时候,我弟弟进来了。 He visited a lt f places while he was traveling. 他在旅途中参观了许多地方。
while引导的时间状语从句
While 引导的 (当…时候)
主句 从句
一般将来时 现在进行时
过去进行时 过去进行时
一般现在时 现在进行时
1) While we were watching TV, the lights went ut.
2) While the teacher were telling a stry, the students were sitting quietly.
3) While we are staying with them, we’re ging t spend a few days in Qingda.
4) While they are waiting fr the New Year, they listen t music, sing sngs and have fun.
befre表示主句的动作发生在从句之前。如: I wn’t tell yu the truth befre he cmes back. 他回来之前我是不会告诉你事实的。after表示主句的动作发生在从句的动作之后。如:After she finished the wrk, she went t have supper. 她完成工作后去吃晚饭了。
befre/after引导的时间状语从句。
befre / after 引导的 (在…以前 / 在…以后)
一般现在时 一般现在时
主句 从句
一般过去时 一般过去时
一般过去时 过去完成时
after
过去完成时 一般过去时
befre
一般将来时 一般现在时
1) Wash yur hands befre yu have dinner.
2) Yu’ll learn English befre yu g t England.
3) I went t schl after I had my breakfast.
4) I went t bed after I had finished my hmewrk.
5) She had learned Chinese befre she came t China.
as sn as表示主句的动作紧随从句动作之后发生的。表示“一……就”。如:I will call yu as sn as I arrive hme. 我一到家就给你打电话。I hpe t find him as sn as pssible. 我希望尽可能快地找到他。 Mther became unhappy as sn as I mentined his name. 我一提到他的名字,母亲就变得很不开心。
as sn as引导的时间状语从句
as sn as 引导的 (一….就…)
一般过去时 过去完成时
1) We g t schl as sn as the May Day hliday is ver.
2) He’ll visit him as sn as he gets t Shanghai.
3) She went hme as sn as the film ended.
4) They had a rest as sn as they had climbed the muntain.
until(=till)表示动作或状态一直持续到某一时刻, 即“直到……”。如:Last night I waited until eleven ’clck, but he didn’t return. 昨天晚上我一直等到11点, 但他还没回来。My sn wn’t cme hme until it is dark. 我儿子不到天黑不回家。
until引导的时间状语从句
until 引导的 (直到….为止)
主句 从句
1) She ften stays here until 9 'clck / her mther cmes .
2) He’ll wait fr her until she cmes back frm schl.
3) Alice read English until the teacher stpped her yesterday.
表示主句所表达的动作一直延续到until 所表达的时间或动作开始才结束,主句谓语动词用延续性动词
nt until 引导的 (直到….才,在…之前,不…)
一般过去时 一般过去时
1) Dn’t get ff the bus until it stps .
2) He wn’t leave until she cmes back frm the schl.
3) They didn’t sweep the flr until the teacher asked them t d it yesterday.
表示主句所表达的动作一直到until 所表达的时间或动作结束才开始,主句谓语动词可用延续性和结束性动词
since可引导时间状语从句, 意思是“自从 ……的时候起;从此;从 ……以来; ……以后”等。 1) 若since引导的状语从句的谓语动词是终止性动词(如g, cme, leave, start, begin等)的过去时, 则从句表示的时间是“从该动作开始的那一时刻起”。这是最常见的一种用法。如: He has studied very hard since he came t ur schl. 自从来到我们学校, 他学习就非常努力。
since引导的时间状语从句
2) 若since引导的状语从句的谓语动词是持续性动词或表示状态的静态动词(如live, stay, study, learn, smke, be等)的过去时, 则从句表示的时间是“从该动作或状态的完成或结束时算起”。如: I haven’t heard frm him since he lived here. 从他不住这儿起, 我一直没有收到他的信。 I haven’t eaten snakes since I wasn’t a student at schl. =I haven’t eaten snakes since I left schl. 自从我毕业后就一直没吃过蛇。
① as表示点时间时,从句中用短暂性动词;表示段时间时,用持续性动词。as和when两者经常可以通用。 e.g. The thief was caught as/ when he was stealing in the supermarket. 小偷在超市行窃时被逮住了。 ② as表示 一边……一边……,强调从句和主句中两个动作交替进行或同步进行。 e.g. They talked as they walked. 他们边走边聊。 He lked behind frm time t time as he went. 他一边走,一边不时地往后看。 ③ as表示随着 e.g. As time ges n, it’s getting warmer and warmer. 随着时间的推移,天气变得越来越暖了。
as引导的时间状语从句
Cmplete the sentences with the crrect frm f the wrds r expressin in the bx. There may be mre than ne answer.
after as sn as since until while
1 ________ur friends arrived, we all went t the square.
2 ________they were watching TV, we listened t music and sang traditinal sngs.
3. __________it was twelve ’clck, we all shuted “Happy New Year”.
4. We stayed there ________ she arrived.
5. He has made much prgress ________ he started t learn English last mnth.
Cmplete the cnversatin with the clauses in the bx.
a) after the fd has all gneb) as sn as yu’re readyc) befre there are t many pepled) befre we ge) when we get backf) while we’re waiting fr the New Year
Ok, let’s g. It’s better t be early and get there (2) _____.Yes, we dn’t want t get there (3) ____.Oh, Daming! Yu always think abut eating.Well, it’s smething t d (4) _____.Dn’t yu want t make a whish fr the New Year(5) _____.N, it’s OK. I’ll make ne (6) ______.
When are we ging t the party?We’re waiting fr yu. We can g (1) ____.
Wrk in pairs. Ask and answer questins abut yurself.
D yu d yur hmewrk befre yu have dinner?
2. D yu listen t music while yu are ding yur hmewrk?
3. What d yu d after schl?
4. D yu get ut f bed as sn as yu wake up?
5. What d yu say when smene gives yu a present?
6. Hw many subjects have yu studied since yu started schl?
Cmplete the passage with the wrds in the bx.
befre until when while
Christmas is a happy hliday. (1)______ it cmes, peple celebrate it in different ways. T many peple in the wrld, this time f year is the seasn fr giving and receiving present. Children think that Father Christmas waits (2)______they are asleep and then cmes in and leaves presents fr them.
They wuld like him t cme (3)_______ they fall asleep, s they can see him. They d nt knw that it is their parents wh put the presents at the end f their beds (4) ______ they are sleeping.
Cmplete the passage with the expressins in the bx.
as well get tgether have a picnic spend sme time take a vacatin the end f
I always cunt dwn the days until (1) _________ the term, because then it is the beginning f the hliday. We have several weeks ff schl and we can (2) __________________ding ur favurite things. Fr example, we can (3) _____________with friends.
spend sme time
get tgether
When the weather is gd, we can (4) _______________in the park and play games (5) ___________. Smetimes we can(6) ________________ in a different part f the cuntry. Fr me, I always like enjying myself n the beach in the suth, but it depends n the weather. I just hpe it will be sunny when it is time fr the next hliday, I cannt wait!
have a picnic
take a vacatin
Cmplete the cnversatins with the sentences in the bx.
a) Enjy yurself! b) Gd luck!c) Have a nice trip! d) Well dne!
1 - we’re ging t visit the Grand Canyn with Aunt Li fr the hliday. - ___________
2 - I’m ging t take a vacatin tmrrw. - ___________
3 - I’m taking my driving test next week. - ___________
4 - I’ve just run ne thusand metres and beaten everyne! - ___________
Listen and check( ) the speakers’ hliday plans.
Listen again. Wrk in grups and talk abut the speakers’ hliday plans. Whse plan d yu think is the mst interesting?
Cmplete the passage with the sentences in the bx.
Many years ag, I lived in Greece, n a very beautiful island. On 1st May, Greek peple celebrate Labur Day, and it is als a festival t celebrate the beginning f summer. (1) ___ The sun was shining brightly and the sea was clear blue. I went t a small restaurant by the sea and waited while they cked fish ver a fire fr lunch. It was delicius. (2) ___ Everyne celebrated the festival and enjyed themselves. All the girls and wmen wre flwers in their hair. (3) ____ In the afternn, peple played traditinal Greek music and danced n the beach. I danced with them until the evening. (4)______
a) There were a lt f lcal peple there as well as sme turists.b) I had a wnderful day and I will never frget it.c) During my first year, I went t the beach fr the Labur Day hliday.d) Smene made a circle f flwers fr me t wear t.
Arund the wrld
Public hlidays in the US Apart frm Independence Day,Labur Day and Thanksgiving,the US has several ther imprtant hlidays during the year. Martin Luther King Day in January celebrates the birthday f the great civil rights leader. Clumbus Day in Octber remembers Christpher Clumbus' arrival in the Americas in 1492.
Martin Luther King Day马丁路德金日
(一月份的第三个星期一, 1月15日左右)
马丁·路德·金纪念日(Martin Luther King, Jr. Day)是美国联邦法定假日,纪念民权运动领袖马丁·路德·金的生日。日期定为一月的第三个礼拜一,是在他生日1月15日左右。这是美国三个纪念个人的法定假日之一。 金是美国民权运动中主张非暴力抗议种族歧视的主要领袖,1968年遇刺身亡。虽然他遇刺之后不久就有人建议建立纪念日,之后罗纳德·里根总统于1983年签订法律,1986年第一次庆祝。
Clumbus Day 哥伦布日(十月份的第二个星期一)
哥伦布日为10月12日或10月的第二个星期一, 以纪念哥伦布于1492年首次登上美洲大陆。 哥伦布日是美国于1792年首先发起纪念的。当时正是哥伦布到达美洲300周年纪念日,纽约市坦慕尼协会发起举办了纪念活动。1893年,芝加哥举办哥伦布展览会,再次举办了盛大的纪念活动。从此,每年的这一天,美国大多数州都要举行庆祝,教堂礼拜和学校活动以纪念这个具有历史意义的日子。
Making a pster abut a Chinese festival
Wrk in grups. Chse a Chinese festival and answer the questins.
1.D peple celebrate the festival in ther cuntries r nly in China?
2. D peple celebrate the festival at the same time in different areas?3. Is the festival n the same day r date every year?
Peple celebrate the festival nly in China.
Yes, they celebrate the festival at the same time in different areas.
Yes, it is.
4. D peple eat special fd during the festival?5. D peple wear special clthes?6. D peple usually stay at hme r g smewhere t celebrate?
Yes, peple eat special fd during the festival. They eat zng zi.
N, they dn’t.
Peple usually g ut t celebrate.
Write sentences abut the festival. Use yur answers t help yu. Jin the sentences with as sn as, until, while, when, etc.
The Dragn Bat Festival Alng with the Chinese New Year and Mid-Autumn Festival. The Dragn Bat Festival is ne f the big traditinal hlidays in China.…
Make a pster. Find sme pictures shwing the festival.
英文海报的写法 海报的语言要求简洁易懂、直截了当,只要说明主题和活动内容即可。海报的格式与通知基本相似,写作时应注意以下几点:1. 标题写在正上方,可用Pster,也可 用海报的内容作为标题;2. 海报的正文没有固定的格式,但应包括活动内容(what)、主办方(wh)、时间(when)、地点(where)等;3. 单位名称和日期分两行写,位于右下方或左下方均可,日期可省略。
1. Nne f us knew what had happened ____ they tld us abut it. A. when B. until C. after D. thugh 2.—I hpe yu’ll enjy yur trip, dear! —Thank yu, mum. I’ll give yu a call ____ I get there. A. until B. as sn as C. since D. till 3. The plice asked the children ____ crss the street ___ the traffic lights turned green. A. nt; befre B. dn’t; when C. nt t; until D. nt; after 4. Yu must finish yur lessns _____ yu g ut. A. befre B. after C. when D. while 5. After he ______ his wrk , he went t bed. A. finishes B. finished C. had finished D. finish
二、介词填空 1. We have seven days _____ fr the May Day hliday 2. We celebrate May Day _____ May 1st. 3. All cuntries celebrate the New Year ___ different way. 4. It depends ______ the weather. 5. ____ New Year’s Eve, we Chinese have a big dinner. 6. Out _____ the ld year and in ______ the new. 7. While we were waiting ___ the New Year, we have fun. 8. Many peple make reslutins ____ the New Year. 9. They write _____ a list f things.10. She say gdbye _____ her teacher.
Make a pster t shw yur favurite festival.
外研版 (新标准)九年级上册Module 9 Great inventionsUnit 3 Language in use一等奖ppt课件: 这是一份外研版 (新标准)九年级上册Module 9 Great inventionsUnit 3 Language in use一等奖ppt课件,文件包含外研版英语九上M9Unit3Languageinuse课件PPTpptx、外研版英语九上M9Unit3Languageinuse教案doc、外研版英语九上M9Unit3Languageinuse练习doc等3份课件配套教学资源,其中PPT共27页, 欢迎下载使用。
九年级上册Unit 3 Language in use说课课件ppt: 这是一份九年级上册Unit 3 Language in use说课课件ppt,文件包含外研版英语九上M6Unit3Languageinuse课件PPTpptx、外研版英语九上M6Unit3Languageinuse教案docx、外研版英语九上M6Unit3Languageinuse练习doc等3份课件配套教学资源,其中PPT共39页, 欢迎下载使用。
外研版 (新标准)九年级上册Unit 3 Language in use教学演示ppt课件: 这是一份外研版 (新标准)九年级上册Unit 3 Language in use教学演示ppt课件,文件包含外研版英语九上M4Unit3Languageinuse课件PPTpptx、外研版英语九上M4Unit3Languageinuse教案doc、外研版英语九上M4Unit3Languageinuse练习doc等3份课件配套教学资源,其中PPT共44页, 欢迎下载使用。

