2012高考数学二轮复习(新人教A版):第75课时 统计 试卷
展开
这是一份2012高考数学二轮复习(新人教A版):第75课时 统计,共13页。
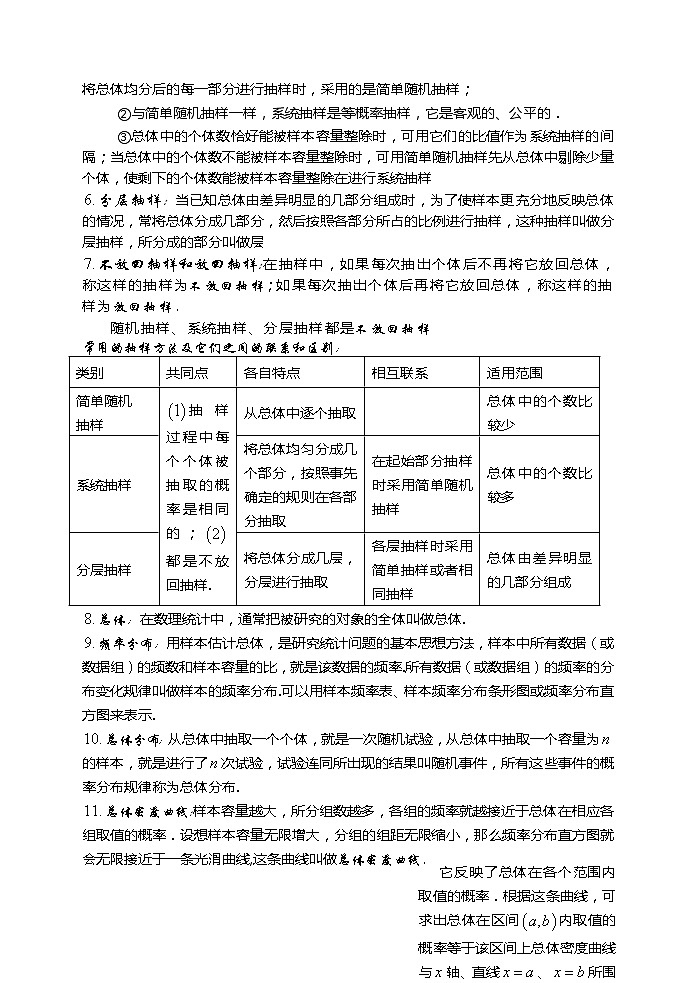
课题:统计教学目标:会用随机抽样、系统抽样、分层抽样等常用的抽样方法从总体中抽取样本; 会用样本频率分布去估计总体分布;了解正态分布的意义及主要性质;了解线性回归的方法和简单应用. 教学重点: (一) 主要知识及主要方法:简单随机抽样:设一个总体的个体数为.如果通过逐个抽取的方法从中抽取一个样本,且每次抽取时各个个体被抽到的概率相等,就称这样的抽样为简单随机抽样.总结:⑴一般地,用简单随机抽样从含有个个体的总体中抽取一个容量为的样本时,每次抽取一个个体时任一个体被抽到的概率为;在整个抽样过程中各个个体被抽到的概率为;简单随机抽样的实施方法: ⑴抽签法:先将总体中的所有个体(共有个)编号(号码可从到),并把号码写在形状、大小相同的号签上(号签可用小球、卡片、纸条等制作),然后将这些号签放在同一个箱子里,进行均匀搅拌,抽签时每次从中抽一个号签,连续抽取次,就得到一个容量为的样本适用范围:总体的个体数不多时 优点:抽签法简便易行,当总体的个体数不太多时适宜采用抽签法. ⑵随机数表法:制定随机数表;给总体中各个个体编号;按照一定的规则确定所要抽取的样本的号码 随机数表抽样“三步曲”:第一步,将总体中的个体编号;第二步,选定开始的数字;第三步,获取样本号码 简单随机抽样的特点:它是不放回抽样;它是逐个地进行抽取;它是一种等概率抽样,简单随机抽样方法,体现了抽样的客观性与公平性,是其他更复杂抽样方法的基础. 系统抽样:当总体中的个体数较多时,可将总体分成均衡的几个部分,然后按预先定出的规则,从每一部分抽取一个个体,得到需要的样本,这种抽样叫做系统抽样 系统抽样的步骤:①采用随机的方式将总体中的个体编号为简便起见,有时可直接采用个体所带有的号码,如考生的准考证号、街道上各户的门牌号,等等②即确定分段间隔:为将整个的编号分段(即分成几个部分),要确定分段的间隔当(为总体中的个体的个数,为样本容量)是整数时,;当不是整数时,通过从总体中剔除一些个体使剩下的总体中个体的个数能被整除,这时.③在第一段用简单随机抽样确定起始的个体编号④按照事先确定的规则抽取样本(通常是将加上间隔,得到第个编号,第个编号,这样继续下去,直到获取整个样本)说明:①系统抽样适用于总体中的个体数较多的情况,它与简单随机抽样的联系在于:将总体均分后的每一部分进行抽样时,采用的是简单随机抽样;②与简单随机抽样一样,系统抽样是等概率抽样,它是客观的、公平的.③总体中的个体数恰好能被样本容量整除时,可用它们的比值作为系统抽样的间隔;当总体中的个体数不能被样本容量整除时,可用简单随机抽样先从总体中剔除少量个体,使剩下的个体数能被样本容量整除在进行系统抽样 分层抽样: 当已知总体由差异明显的几部分组成时,为了使样本更充分地反映总体的情况,常将总体分成几部分,然后按照各部分所占的比例进行抽样,这种抽样叫做分层抽样,所分成的部分叫做层不放回抽样和放回抽样:在抽样中,如果每次抽出个体后不再将它放回总体,称这样的抽样为不放回抽样;如果每次抽出个体后再将它放回总体,称这样的抽样为放回抽样.随机抽样、系统抽样、分层抽样都是不放回抽样 常用的抽样方法及它们之间的联系和区别:类别共同点各自特点相互联系适用范围简单随机抽样抽样过程中每个个体被抽取的概率是相同的;都是不放回抽样.从总体中逐个抽取 总体中的个数比较少系统抽样将总体均匀分成几个部分,按照事先确定的规则在各部分抽取在起始部分抽样时采用简单随机抽样总体中的个数比较多分层抽样将总体分成几层,分层进行抽取各层抽样时采用简单抽样或者相同抽样总体由差异明显的几部分组成总体:在数理统计中,通常把被研究的对象的全体叫做总体.频率分布:用样本估计总体,是研究统计问题的基本思想方法,样本中所有数据(或数据组)的频数和样本容量的比,就是该数据的频率.所有数据(或数据组)的频率的分布变化规律叫做样本的频率分布.可以用样本频率表、样本频率分布条形图或频率分布直方图来表示.总体分布:从总体中抽取一个个体,就是一次随机试验,从总体中抽取一个容量为的样本,就是进行了次试验,试验连同所出现的结果叫随机事件,所有这些事件的概率分布规律称为总体分布.总体密度曲线:样本容量越大,所分组数越多,各组的频率就越接近于总体在相应各组取值的概率.设想样本容量无限增大,分组的组距无限缩小,那么频率分布直方图就会无限接近于一条光滑曲线,这条曲线叫做总体密度曲线.总体分布密度密度曲线函数的两条基本性质: ①≥ ();②由曲线与轴围成面积为.解决总体分布估计问题的一般程序如下:先确定分组的组数(最大数据与最小数据之差除以组距得组数);分别计算各组的频数及频率(频率);画出频率分布直方图,并作出相应的估计.条形图是用其高度表示取各值的频率;直方图是用图形面积的大小表示在各区间内取值的频率;累积频率分布图是一条折线,利用任意两端值的累积频率之差表示样本数据在这两点值之间的频率.正态分布密度函数:,()其中是圆周率;是自然对数的底;是随机变量的取值;为正态分布的均值;是正态分布的标准差.正态分布一般记为。即若,则,正态分布是由均值和标准差唯一决定的分布通过固定其中一个值,讨论均值与标准差对于正态曲线的影响 ,亦见课本图通过对三组正态曲线分析,得出正态曲线具有的基本特征是两头底、中间高、左右对称.从形态上看,正态分布是一条单峰、对称呈钟形的曲线 .正态曲线的性质:曲线在轴的上方,与轴不相交曲线关于直线对称 当时,曲线位于最高点 当时,曲线上升(增函数);当时,曲线下降(减函数).并且当曲线向左、右两边无限延伸时,以轴为渐近线,向它无限靠近 一定时,曲线的形状由确定 越大,曲线越“矮胖”,总体分布越分散;越小.曲线越“瘦高”.总体分布越集中正态曲线下的总面积等于.即标准正态曲线:当、时,正态总体称为标准正态总体,其相应的函数表示式是,(),其相应的曲线称为标准正态曲线 标准正态总体在正态总体的研究中占有重要的地位任何正态分布的概率问题均可转化成标准正态分布的概率问题 标准正态分布表及标准正态总体在任一区间的概率问题:标准正态总体在正态总体的研究中有非常重要的地位,为此专门制作了“标准正态分布表”.在这个表中,对应于的值是指总体取值小于的概率,即 ,.对于标准正态总体,是总体取值小于的概率,即其中,图中阴影部分的面积表示为概率只要有标准正态分布表即可查表解决.从图中不难发现:当时,;而当时,,利用标准正态分布表,可以求出标准正态总体在任意区间内取值的概率,即直线,与正态曲线、轴所围成的曲边梯形的面积故:;;若,则任一的正态总体均可化成标准正态总体来进行研究,对任一的正态总体来说,取值小于的概率对于正态总体取值的概率:在区间、、内取值的概率分别为、、因此我们时常只在区间内研究正态总体分布情况,而忽略其中很小的一部分 小概率事件的含义 发生概率一般不超过的事件,即事件在一次试验中几乎不可能发生 假设检验方法的基本思想:首先,假设总体应是或近似为正态总体,然后,依照小概率事件几乎不可能在一次试验中发生的原理对试验结果进行分析 假设检验方法的操作程序,即“三步曲” 提出统计假设,具体问题里的统计假设服从正态分布 是确定一次试验中的值是否落入范围;是作出推断:若,接受统计假设;若,由于这是小概率事件,就拒绝统计假设,说明生产过程中出现了异常情况相关关系的概念当自变量一定时,因变量的取值带有一定的随机性的两个变量之间的关系称为相关关系 相关关系是非随机变量与随机变量之间的关系,函数关系是两个非随机变量之间的关系,是一种因果关系,而相关关系不一定是因果关系,所以相关关系与函数关系不同,其变量具有随机性,因此相关关系是一种非确定性关系(有因果关系,也有伴随关系).因此,相关关系与函数关系的异同点如下:相同点:均是指两个变量的关系.不同点:函数关系是一种确定的关系;而相关关系是一种非确定关系;函数关系是自变量与因变量之间的关系,这种关系是两个非随机变量的关系;而相关关系是非随机变量与随机变量的关系.回归分析: 对具有相关关系的两个变量进行统计分析的方法叫做回归分析通俗地讲,回归分析是寻找相关关系中非确定性关系的某种确定性.散点图:表示具有相关关系的两个变量的一组数据的图形叫做散点图.散点图形象地反映了各对数据的密切程度粗略地看,散点分布具有一定的规律.回归直线设所求的直线方程为,其中、是待定系数.则 .于是得到各个偏差.显见,偏差的符号有正有负,若将它们相加会造成相互抵消,所以它们的和不能代表几个点与相应直线在整体上的接近程度,故采用个偏差的平方和. 表示个点与相应直线在整体上的接近程度.记 (说明的意义).上述式子展开后,是一个关于、的二次多项式,应用配方法,可求出使为最小值时的、的值.即, ,相应的直线叫做回归直线,对两个变量所进行的上述统计分析叫做回归分析.特别指出:对回归直线方程只要求会运用它进行具体计算、,求出回归直线方程即可.不要求掌握回归直线方程的推导过程.求回归直线方程,首先应注意到,只有在散点图大致呈线性时,求出的回归直线方程才有实标意义.否则,求出的回归直线方程毫无意义.因此,对一组数据作线性回归分析时,应先看其散点图是否成线性.求回归直线方程,关键在于正确地求出系数、,由于求、的计算量较大,计算时仔细谨慎、分层进行,避免因计算产生失误.回归直线方程在现实生活与生产中有广泛的应用.应用回归直线方程可以把非确定性问题转化成确定性问题,把“无序”变为“有序”,并对情况进行估测、补充.因此,学过回归直线方程以后,应增强学生应用回归直线方程解决相关实际问题的意识.相关系数:相关系数是因果统计学家皮尔逊提出的,对于变量与的一组观测值,把= 叫做变量与之间的样本相关系数,简称相关系数,用它来衡量两个变量之间的线性相关程度. 相关系数的性质: ≤,且越接近,相关程度越大;且越接近,相关程度越小.显著性水平:显著性水平是统计假设检验中的一个概念,它是公认的小概率事件的概率值它必须在每一次统计检验之前确定 显著性检验:(相关系数检验的步骤):由显著性水平和自由度查表得出临界值,显著性水平一般取和,自由度为,其中是数据的个数在“相关系数检验的临界值表”查出与显著性水平或及自由度(为观测值组数)相应的相关数临界值或;例如时,, 求得的相关系数和临界值比较,若,上面与是线性相关的,当或,认为线性关系不显著结论:讨论若干变量是否线性相关,必须先进行相关性检验,在确认线性相关后,再求回归直线;通过两个变量是否线性相关的估计,实际上就是把非确定性问题转化成确定性问题来研究;(二)典例分析:问题1.(全国Ⅱ文)一个总体含有个个体,以简单随机抽样方式从该总体中抽取一个容量为的样本,则指定的某个个体被抽到的概率为 (浙江文)某校有学生人,其中高三学生人,为了解学生的身体素质情况,彩用按年级分层抽样的方法,从该校学生中抽取一个人的样本,则样本中高三学生的人数为 (湖南)某公司甲、乙、丙、丁四个地区分别有个、个、个、个销售点.公司为了调查产品的情况,需从这个销售点中抽取一个容量为的样本,记这项调查为①;在丙地区中有个特大型销售点,要从中抽取个调查其收入和售后服务等情况,记这项调查为②.则完成这两项调查宜采用的抽样方法依次为 分层抽样法,系统抽样法 分层抽样法,简单随机抽样法 系统抽样法,分层抽样法 简单随机抽样法,分层抽样法(届高三湖北省六校)设下表是某班学生在一次数学考试中数学成绩的分布表分数,,,,,,,,人数那么分数在中和分数不满分的频率和累积频率分别是 , , , , (湖北文)为了了解某学校学生的身体发育情况,抽查了该校名高中男生的体重情况,根据所得数据画出样本的频率分布直方图如右图所示.根据此图,估计该校名高中男生中体重大于公斤的人数为 (湖南)设随机变量服从标准正态分布,已知,则 (安徽)以表示标准正态总体在区间内取值的概率,若随机变量服从正态分布,则概率等于 问题2.已知从某批材料中任取一件时,取得的材料的强度服从.计算取得的这件材料的强度不低于的概率;如果所用的材料要求以的概率保证强度不低于,问这些材料是否符合这个要求. 问题3.(湖北)在生产过程中,测得纤维产品的纤度(表示纤维粗细的一种量)共有个数据,将数据分组如右表:分组频数合计在答题卡上完成频率分布表,并在给定的坐标系中画出频率分布直方图;估计纤度落在中的概率及纤度小于的概率是多少?统计方法中,同一组数据常用该组区间的中点值(例如区间的中点值是)作为代表.据此,估计纤度的期望. 问题5.假设关于某设备的使用年限和所支出的维修费用(万元),有如下的统计资料:
若由资料可知与间呈线性相关关系.试求:线性回归方程;估计使用年限为年时,维修费用是多少? (三)课后作业: 对于线性相关系数叙述正确的是 ,越大,相关程度越大,反之,相关程度越小;,越大,相关程度越大,反之,相关程度越小;≤,且越接近,相关程度越大,越接近,相关程度越小;以上说法均不对.设有一个回归方程,则变量增加一个单位时平均增加个单位; 平均增加个单位; 平均减少个单位; 平均减少个单位;利用简单随机抽样的方法,从个个体()中抽取个个体,依次抽取.若第二次抽取后,余下的每个个体被抽取的概率为,则在整个抽取过程中,每个个体被抽取的概率为 (四)走向高考: (四川)甲校有名学生,乙校有名学生,丙校有名学生,为统计三校学生某方面的情况,计划采用分层抽样法,抽取一个样本容量为人的样本,应在这三校分别抽取学生人,人,人 人,人,人人,人,人 人,人,人 (天津) 某工厂生产、、三种不同型号的产品,产品数量之比依次为,现用分层抽样方法抽出一个容量为的样本,样本中种型号产品有件.那么此样本的容量 (陕西文)某商场有四类食品,其中粮食类、植物油类、动物性食品类及果蔬类分别有种、种、种、种,现从中抽取一个容量为的样本进行食品安全检测。若采用分层抽样的方法抽取样本,则抽取的植物油类与果蔬类食品种数之和是( ) (全国Ⅰ文)从某自动包装机包装的食盐中,随机抽取袋,测得各袋的质量分别为(单位:):492496494495498497501502504496497503506508507492496500501499根据频率分布估计总体分布的原理,该自动包装机包装的袋装食盐质量在~之间的概率约为 (湖北)某初级中学有学生人,其中一年级人,二、三年级各人,现要利用抽样方法抽取人参加某项调查,考虑选用简单随机抽样、分层抽样和系统抽样三种方案,使用简单随机抽样和分层抽样时,将学生按一、二、三年级依次统一编号为,,…,;使用系统抽样时,将学生统一随机编号,,…,,并将整个编号依次分为段.如果抽得号码有下列四种情况: ①,,,,,,,,,; ②,,,,,,,,,; ③,,,,,,,,,; ④,,,,,,,,,; 关于上述样本的下列结论中,正确的是 ②、③都不能为系统抽样 ②、④都不能为分层抽样 ①、④都可能为系统抽样 ①、③都可能为分层抽样 (湖南)设随机变量服从标准正态分布,已知,则 (福建)两封信随机投入三个空邮箱,则邮箱的信件数的数学期望 (浙江)已知随机变量服从正态分布,,则
(全国Ⅱ)在某项测量中,测量结果服从正态分布.若在内取值的概率为,则在内取值的概率为 (届高三浙江嘉兴市二检)已知随机变量,若,则 (辽宁文)某公司在过去几年内使用某种型号的灯管支,该公司对这些灯管的使用寿命(单位:小时)进行了统计,统计结果如下表所示:分组[500,900)[900,1100)[1100,1300)[1300,1500)[1500,1700)[1700,1900)[1900,)频数频率 将各组的频率填入表中;根据上述统计结果,计算灯管使用寿命不足小时的频率;该公司某办公室新安装了这种型号的灯管支,若将上述频率作为概率,试求至少有支灯管的使用寿命不足小时的概率.

