数学六年级上册3 一元一次方程的应用教学设计及反思
展开这是一份数学六年级上册3 一元一次方程的应用教学设计及反思,共4页。教案主要包含了教学内容,教学目标,教学重点,教学难点,教学设计等内容,欢迎下载使用。
一元一次方程的应用
【教学内容】
一元一次方程的应用(6)
【教学目标】
1.知识:能充分利用行程中的速度、路程、时间之间的关系列方程解应用题,感知数学在生活中的作用。
2.能力:借助“线段图”分析复杂问题中的数量关系,从而建立方程解决实际问题,发展分析问题、解决问题的能力,进一步体会方程的模型作用,培养学生文字语言、符号语言、图形语言的转换能力。
3.情感:通过开放性的问题,为学生提供思维的空间,培养学生的创新意识,在合作与交流中学会肯定自己和倾听他人的意见。
【教学重点】
认识追赶问题中的数量关系。
【教学难点】
借助“线段图”分析复杂问题中的等量关系,从而建立方程。
【教学设计】
(一)引入新课
展示:
1.若小明每秒跑4米,那么他5秒能跑( )米。
2.小明用4分钟绕学校操场跑了两圈(每圈400米),那么他的速度为( )米/分。
3.小明家距离火车站1500米,他以4米/分的速度骑车到达火车站需( )分钟。
师:上面三个题都是关于路程、速度、时间的问题,它们之间有何关系?
生:路程=速度×时间,知道这三个量中的两个就可以求出另一个(分别找三名学生回答上面的问题)
师:下面我们根据路程、速度、时间之间的关系来讨论几个较为复杂的问题:能追上小明吗(板书)。
(二)讲授新课
1.提出问题
在我们的生活中,一些同学有一种很不好的习惯――丢三落四,常常害得父母操心,小明今天就犯了这样的错误:小明每天早上要在7:50之前赶到距家1000米的学校上学。一天,小明以80米/分的速度出发,5分钟后,小明的爸爸发现他忘了带语文书。于是爸爸立即以180米/分的速度去追小明。
问题:
(1)爸爸追上小明用了多长时间?
(2)追上小明时距离学校还有多远?
(出示例题时,问题(1)(2)事先没有直接给出,而是先问学生看到题之后想到什么。大部分学生问小明爸爸有没有追上小明,教师马上追问:“你估计能追上小明吗?”绝大部分学生又说:“能”。此时才给出问题(1)(2)。)
说明:从学生熟悉的生活经历出发,选择学生身边感兴趣的事件给学生提出有关的数学问题,唤起学生的思维和问题意识。
2.分析问题
展示:制作动画演示爸爸追小明的过程。
(用直观、动态的演示使学生的注意力集中在“爸爸追小明”这个事件中,教师及时提出:在这一过程中,你们发现了哪些等量关系?)
说明:这一问题,首先让学生自己来思考,探索解决问题的方法,通过电脑的演示,去发现,体会追赶问题的过程。
学生活动:学生已经有了自己的想法后,四人一组进行讨论交流,然后每组选一代表发言,最后总结出:(1)当爸爸追上小明时,两人所行的距离相等;(2)小明所行的总距离可以看做是两段距离之和;(3)小明所用的时间比爸爸所用的时间多5分钟;(4)小明先走“5分钟”加上爸爸追上他所用的时间等于爸爸全部所用的时间。
(课堂气氛活跃,学生积极回答问题,教师及时给予肯定和鼓励学生通过小组交流,既促进学生的合作探究,又提高了学生的语言表达能力。)
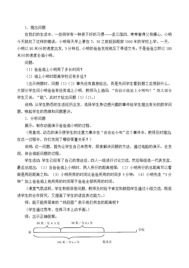
师:能不能用简单的“线段图”表示他们所走的距离呢?
(学生通过思考,在练习本上动手画。)
师:出示正确答案:
说明:列方程解决实际问题是一个数学化的过程,这个过程常常需要文字语言、图形语言和符号语言互相转换。教学中适当加以渗透,以培养学生对三种语言进行转换的能力。
3.解决问题。
师:路程、速度和时间三者之间有何关系呢?应如何求解出爸爸追上小明所需要的时间及追上时离学校还有多远呢?
学生活动:思考路程、速度和时间三者之间的关系,再列出方程求解。根据线段图建立方程:80×5+80x=180x(解得:x=4)。要求部分学生上讲台解答。教师巡视检查教学效果。
(对学生的解题过程,要先让学生评判,让学生发现问题,教师不要直接给予评判。)
4.问题拓展。
师:刚才的结果表明,爸爸是在途中追上小明的,如果刚好在学校门口追上小明,要用多长时间?这时爸爸的速度又是多少?在什么情况下又追不上小明呢?
说明:这一提问,使问题本身变得更加开放,再度激活学生的思维,进一步培养学生发现问题、分析问题及解决问题的能力。
(三)课堂练习
展示:
小彬和小明每天早晨坚持跑步。小彬每秒跑4米,小明每秒跑6米。(1)如果他们站在百米跑道的两端同时相向起跑,那么几秒后两人相遇?(2)如果小明站在百米跑道的起点处,小彬站在他前面10米处,两人同时同向起跑,几秒后小明能追上小彬?
师:要求先画“线段图”,再解答。
学生活动:多数在练习本上解答,两位学生到黑板前板书。
(巩固新学的知识技能和方法,加深对相关知识和方法的理解。教师在巡视时发现有不同的解法及时进行介绍。)
(四)练一练
展示:
六年级学生步行到郊外旅行。(1)班的学生组成前队,步行速度为4千米/时,(2)班的学生组成后队,速度为6千米/时。前队出发1时后,后队才出发,同时后队派一名联络员骑自行车在两队之间不间断地来回进行联络,他骑车的速度为12千米/时。
根据上面的事实提出问题并尝试解答。
(教师鼓励学生交流、讨论,结合例题大胆提出问题,如后队追上前队用了多少时间,后队追上前队时联络员行了多少路程等。学生与同伴讨论、交流自己的问题和解决问题的过程。)
说明:这是一个开放性的问题,旨在拓展学生思维,寻求个性发展。让学生利用方程解决问题,在学生相互交流中提高分析和解决问题的能力。
(五)课堂小结
今天你们学到了什么知识?是怎样学到的?还有什么疑问?
说明:让学生自己总结,可以加深印象,提高学生学习的积极性,丰富了学生是学习“主人”的意识。
相关教案
这是一份六年级上册3 一元一次方程的应用教学设计,共5页。教案主要包含了城乡居民及单位存款等内容,欢迎下载使用。
这是一份初中数学鲁教版 (五四制)六年级上册3 一元一次方程的应用教学设计及反思,共3页。教案主要包含了教学内容,教学目标,教学重难点,教学过程等内容,欢迎下载使用。
这是一份初中数学3 一元一次方程的应用教案及反思,共2页。教案主要包含了教学内容,教学目标,教学重点,教学难点,教学过程等内容,欢迎下载使用。

