2020-2021学年江苏省宿迁市泗阳县九年级(上)期末化学试卷
展开
2020-2021学年江苏省宿迁市泗阳县九年级(上)期末化学试卷
- 泗阳是一个多彩的城市,下列色彩是由化学变化呈现出来的是
A. 市民广场前的灯光秀,闪烁着多彩的霓虹灯
B. 节日里燃放的烟花
C. 孩子用2B铅笔在图画本上描绘城市
D. 雨后空气中出现的彩虹
- 物质的性质决定用途。下列对应关系不正确的是
A. 氧气能供给呼吸,可作医疗急救
B. 氮气化学性质稳定,可用于食品保护气
C. 二氧化碳能溶于水,可用来灭火
D. 稀有气体通电时能发出不同颜色的光,可作电光源
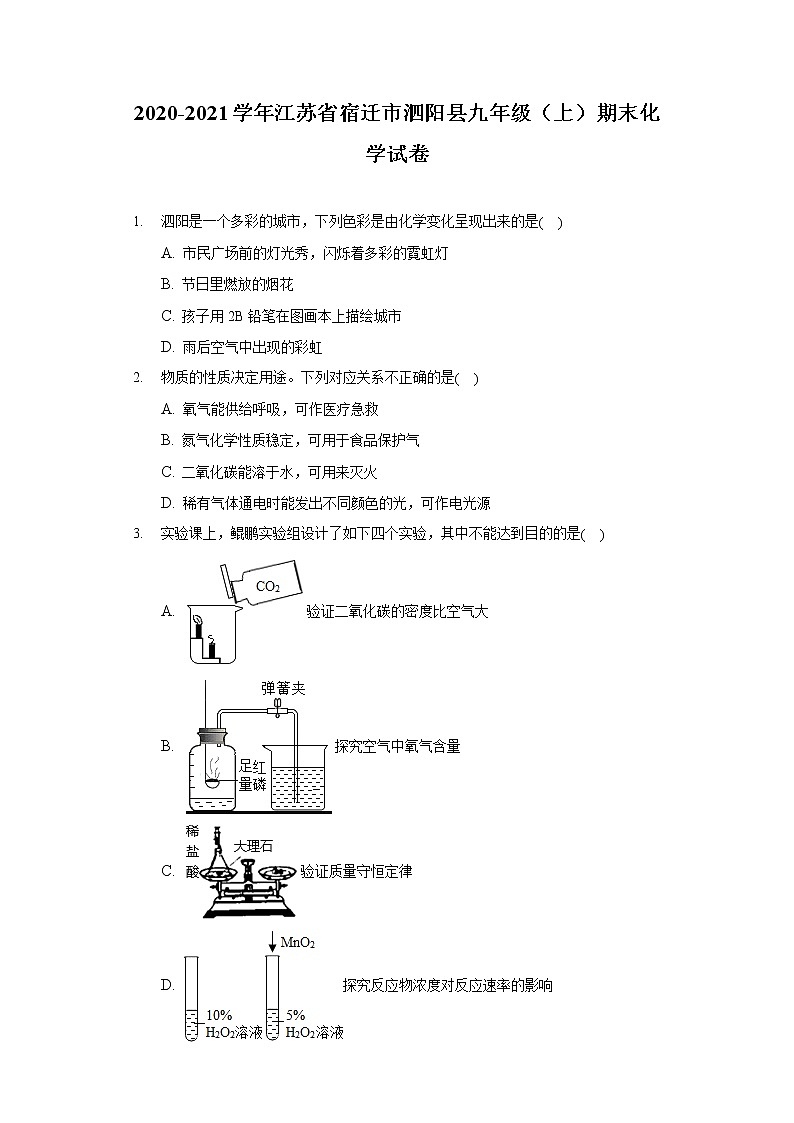
- 实验课上,鲲鹏实验组设计了如下四个实验,其中不能达到目的的是
A. 验证二氧化碳的密度比空气大
B. 探究空气中氧气含量
C. 验证质量守恒定律
D. 探究反应物浓度对反应速率的影响
- 含义丰富的化学符号是独特的化学语言,下列理解正确的是
①Ne②Fe③④
A. ①可表示氖气
B. ②和③属于同种元素,所以它们的化学性质相同
C. ③表示1个铁离子
D. ④中的“2”表示二氧化氮中含有两个氧原子
- 下列化学知识整理完全正确的一组是
A.分类 | B.化学与生活 |
①氧化物一水、过氧化氢、氯酸钾 | ①用于消毒的酒精是酒精的水溶液 |
C.化学中常见的“三” | D.实验操作顺序 |
①三大化石燃料一煤、石油、酒精 | ①先加药品,再检验装置气密性 |
A. A B. B C. C D. D
- 从化学的角度对下列成语进行解释,其中不正确的是
A. “花香四溢”--分子在不断运动
B. “热胀冷缩”--分子间间隔发生了改变
C. “点石成金”--化学反应前后元素种类会发生变化
D. “钻木取火”--使温度达到可燃物的着火点
- 学校防控新冠肺炎所用消毒液成分之一是次氯酸钠,以下反应可生成次氯酸钠,,其中X的化学式为
A. NaClO B. C. NaOH D.
- 许多护肤品中都含有水杨酸,水杨酸具有去角质,清洁毛孔,预防青春痘的作用,但长期使用水杨酸产品,对皮肤有一定的危害。下列有关水杨酸说法正确的是
A. 水杨酸由7个碳原子、6个氢原子、3个氧原子构成
B. 水杨酸在氧气中完全燃烧生成一氧化碳和水
C. 水杨酸中碳、氢、氧元素的质量比为7:6:3
D. 水杨酸中氢元素的质分数最小
- 我国为航天大国,火箭发射成功率世界领先。一种新型火箭推进剂在火箭发射过程中发生反应的微观过程如图,下列说法不正确的是
A. 反应前后原子个数不变 B. 丙是单质
C. 生成丙和丁的分子个数比为1:1 D. 甲的化学式为
- 下列实验现象的观察或记录中正确的是
A. 铁丝在空气中燃烧,火星四射,放出热量,生成黑色固体
B. 红磷在氧气中燃烧,放出热量,产生大量白色烟雾
C. 向一定量的水中加入少量固体氢氧化钠,溶解后溶液的温度升高
D. 将少量面粉和蔗糖分别加入适量的水中,均可形成均一、稳定的混合物
- 逻辑推理是化学学习中常用的思维方法。下列推理正确的是
A. 氢气爆炸、火药爆炸都有新物质生成,因此爆炸都是化学变化
B. 原子核是由质子和中子构成的,所以任何原子的原子核内都含有质子和中子
C. 原子在化学反应前后不发生改变,所以原子是化学变化中的最小微粒
D. 用洗洁精洗油污是乳化作用,所以用汽油洗油污也是乳化作用
- 如图所示的四个图象,能正确反映对应变化关系的是
A. 水的电解
B. 木炭在密闭的容器中燃烧
C. 向一接近饱和的溶液中,逐渐加入晶体
D. 向过氧化氢的水溶液中加入二氧化锰制氧气
- 化学用语是最简明、信息丰富且国际通用的语言,请用化学用语填空:
天然气的主要成分 ______ 。
个硫原子构成的单质分子 ______ 。
若该图表示带两个单位电荷的阳离子,其符号为 ______ 。
生理盐水中的溶剂 ______ 。 - 燃烧、能源、环境等问题与人类生活密切相关。
下列成语的原意与燃烧不相关的是填标号______ 。
A.抱薪救火
B.杯水车薪
C.卧薪尝胆
D.釜底抽薪
古籍《天工开物》就有“煤饼烧石成灰”的记载。“烧石成灰”指高温条件下碳酸钙转化为生石灰和二氧化碳。
①上述反应过程中,可将煤饼加工成煤粉后再燃烧,有利于煤充分燃烧的原因是: ______ 。
②“石”转化为“灰”的反应属于 ______ 填基本反应类型。
③煤燃烧会产生的空气污染物有 ______ 填字母。
二氧化硫
二氧化碳
保护环境,人人有责,从环境保护的角度,最理想的燃料是 ______ 填化学式。 - 化学就在我们身边,生活中蕴藏着丰富的化学知识。
蛋黄中含铁丰富。铁元素在地壳中的含量位于第 ______ 位。
氯化钠是生活必需品,也是重要的化工原料。小明同学想从混有泥沙的食盐中得到食盐固体,他采用以下步骤:①加水溶解② ______ ③蒸发,在步骤②中,玻璃棒的作用是 ______ 。
敦煌壁画色彩艳丽,矿物颜料功不可没,其蓝色源于石青【】。石青中铜元素价与碳元素的质量比为 ______ 用不含x的比值表示。
体育课上,剧烈运动后血液中产生了较多乳酸,使人肌肉酸痛,经过一段时间放松,乳酸与吸入的氧气反应,生成二氧化碳和水,酸痛感消失。该反应的化学方程式为 ______ 。 - 如图是初中化学中常见的基本实验,回答下列问题。
图A是区分硬水和软水的实验,烧怀内是待检测的水,那么你所选择的试剂A是 ______ 。
图B是电解水的实验,试管2中收集的气体是 ______ ,该实验说明水是由 ______ 组成的。
图C是测定空气中氧气的含量的实验,硬质玻璃管中的现象 ______ ,写出该实验中玻璃管内发生反应的化学方程式 ______ 。
图D是配制50g溶质质量分数为的硝酸钾溶液中的称量实验,该实验中用到一种塑料仪器是 ______ ,称量时发现指针向右偏转,这时应 ______ 。 - 气体的制取和性质是初中化学实验的重要内容,请回答下列问题:
仪器a的名称是 ______ 。
实验室制取二氧化碳的化学方程式为 ______ 。若选用B、D组装制取装置后,下一步的操作为 ______ ,能够用装置D收集二氧化碳的原因是 ______ ,写出检验二氧化碳是否收集满的方法 ______ 。
“富氧空气”是指氧气含量高于普通空气的气体。在“新冠肺炎”重症患者的治疗上有一个重要环节为“高流氧呼吸”,其本质也和“富氧空气”差不多,化学兴趣小组欲用加热高锰酸钾的方法制取“富氧空气”。
①所选择的发生装置是 ______ ,收集干燥的氧气可选用 ______ 填字母序号。
②如采用F装置,用纯氮气及上述实验制取的氧气,混制一瓶集气瓶容积为氧气体积分数为的“富氧空气”,气体应从 ______ 填“b”或“c”通入,先通入氮气排出240mL水,再通入氧气排出160mL水。
下列方法能用来鉴别二氧化碳和氧气的是 ______ 填字母序号。
A.伸入带火星的木条
B.倒入澄清石灰水
C.滴加紫色石蕊试液
D.闻气味 - 氯化铁溶液对过氧化氢的分解有催化作用。取如图所示的过氧化氢溶液34g倒入小烧杯中,向其中加入的氯化铁溶液,使过氧化氢完全分解。完成下列分析及计算:
东东根据过氧化氢中氧元素的质量分数计算氧气的质量,其计算式为:
生成氧气的质量
老师指出东东的计算是错误的,你认为错误的原因是 ______ 填字母序号。
A.过氧化氢的相对分子质量计算有误
B.过氧化氢中的氧元素没有全部转移到氧气中
请你根据化学方程式计算制取氧气的质量。
反应后所得氯化铁溶液中溶质的质量分数。写出计算过程
答案和解析
1.【答案】B
【解析】解:A、市民广场前的灯光秀,闪烁着多彩的霓虹灯,没有新物质生成,属于物理变化;故选项错误;
B、节日里燃放的烟花生成有害气体和烟尘,属于化学变化;故选项正确;
C、孩子用2B铅笔在图画本上描绘城市,没有新物质生成,属于物理变化;故选项错误;
D、雨后空气中出现的彩虹,没有新物质生成,属于物理变化;故选项错误;
故选:B。
有新物质生成的变化叫化学变化,没有新物质生成的变化叫物理变化,市民广场前的灯光秀,闪烁着多彩的霓虹灯;孩子用2B铅笔在图画本上描绘城市;雨后空气中出现的彩虹都属于物理变化。化学变化的特征是:有新物质生成。判断物理变化和化学变化的依据是:是否有新物质生成。
本考点考查了物理变化和化学变化的区别,基础性比较强,只要抓住关键点:是否有新物质生成,问题就很容易解决。本考点主要出现在选择题和填空题中。
2.【答案】C
【解析】解:A、氧气能供给呼吸,可作医疗急救正确,正确但不符合题意,故选项错误;
B、氮气化学性质稳定,可用于食品保护气正确,正确但不符合题意,故选项错误;
C、二氧化碳能溶于水,可用来灭火错误,二氧化碳能灭火,是因为二氧化碳不能燃烧,也不能支持燃烧,且密度比空气大,错误符合题意,故选项正确;
D、稀有气体通电时能发出不同颜色的光,可作电光源正确,正确但不符合题意,故选项错误;
故选:C。
A、氧气的化学性质是氧化性和助燃性,氧气用途有:支持燃烧和供给呼吸;
B、氮气的化学性质不活泼,氮气的用途是:制造氮肥、氮气充入食品包装袋内可以防腐、液态氮可以做制冷剂;
C、二氧化碳既不能燃烧也不能支持燃烧,因此二氧化碳能够灭火;
D、稀有气体的用途是:做各种电光源、作保护气等。
本考点考查了常见气体的性质和用途,也充分体现了性质决定用途,用途又反映性质的理念。本考点基础性强,主要出现在选择题和实验题中。
3.【答案】D
【解析】解:A、下层的蜡烛先熄灭,上层的蜡烛后熄灭,说明了密度比空气的大;蜡烛熄灭,说明了二氧化碳不能燃烧,也不能支持燃烧,故选项能达到目的。
B、红磷本身是固体,能在空气中燃烧,生成五氧化二磷固体,没有生成新的气体,可用于探究空气中氧气含量,故选项能达到目的。
C、图中实验,在密闭容器中进行,大理石的主要成分碳酸钙与稀盐酸反应生成氯化钙、水和二氧化碳,可用于验证质量守恒定律,故选项能达到目的。
D、图中实验,除了过氧化氢溶液的浓度不同,一支试管中加入了二氧化锰,不能探究反应物浓度对反应速率的影响,故选项不能达到目的。
故选:D。
A、根据下层的蜡烛先熄灭,上层的蜡烛后熄灭,进行分析判断。
B、所选除氧剂要具备以下特征:本身能够在空气中燃烧只能与空气中的氧气反应;本身的状态为非气体;生成的物质为非气态。
C、验证质量守恒定律的实验时,选用药品和装置应考虑:①只有质量没有变化的化学变化才能直接用于验证质量守恒;②如果反应物中有气体参加反应,或生成物中有气体生成,应该选用密闭装置。
D、要注意变量的控制,注意要除探究要素不同之外,其它条件都应该是相同的。
本题难度不是很大,化学实验方案的设计是考查学生能力的主要类型,同时也是实验教与学难点,在具体解题时要对其原理透彻理解,可根据物质的物理性质和化学性质结合实验目的进行分析判断。
4.【答案】A
【解析】解:A、根据元素符号表示的意义可知,稀有气体的元素符号可以表示这种元素,这种元素的一个原子,这种物质,故选项正确;
B、化学性质是由最外层电子数决定的,②③最外层电子数不同,故化学性质不同,故选项错误;
C、当铁元素带两个单位的正电荷的时候,表示亚铁离子,故选项错误;
D、元素符号右下角的数字表示一个分子中的原子个数,故④中的“2”表示一个二氧化氮分子中含有两个氧原子,故选项错误;
故选:A。
本题考查化学用语的意义及书写,解题关键是分清化学用语所表达的对象是分子、原子、离子还是化合价,才能在化学符号前或其它位置加上适当的计量数来完整地表达其意义,并能根据物质化学式的书写规则正确书写物质的化学式,才能熟练准确的解答此类题目.
本题主要考查学生对化学用语的书写和理解能力,题目设计既包含对化学符号意义的了解,又考查了学生对化学符号的书写,考查全面,注重基础,题目难度较易.
5.【答案】B
【解析】解:A、①在由两种元素组成的化合物中,其中一种是氧元素的是氧化物,水、过氧化氢均属于氧化物,氯酸钾是由钾、氯、氧三种元素组成的化合物,不属于氧化物;②由同种元素组成的纯净物是单质,氢气、氮气均属于单质,干冰是固态的二氧化碳,是由不同种元素组成的纯净物,属于化合物,①②全错;故A错误;
B、①用于消毒的酒精是酒精的水溶液;②煮沸能除去水中的一些可溶性钙、镁化合物,利用煮沸的方法可以软化硬水,①②全对;故B正确;
C、①三大化石燃料指的是煤、石油、天然气,②三种构成物质的粒子是分子、原子、离子,①②全错;故C错误;
D、①实验室制取气体时,组装好装置后,应在向容器中装入药品前检查装置的气密性,然后再装入药品,以避免装入药品后发现装置气密性不好,更换部分仪器而浪费药品;②加热固体时先均匀加热,再固定加热,以防止试管受热不均匀造成炸裂,①错误②正确;故D错误。
故选:B。
A、根据单质和氧化物的定义分析;.
B、根据的酒精溶液可消毒、软化硬水的方法,进行分析判断。
C、根据化石燃料的种类、构成物质的粒子,进行分析判断。
D、根据实验室制取气体的实验步骤、加热固体的注意事项进行分析判断。
本题难度不大,但涉及知识点较多,灵活运用所学知识、选用排除法是正确解答本题的关键。
6.【答案】C
【解析】解:A、“花香四溢”,是由于分子在不断运动,花香的微粒通过运动分散到周围的空气中去了,故A正确;
B、“热胀冷缩”,是由于分子间有间隔,在温度改变时分子间间隔发生了改变,故B正确;
C、由于元素守恒,化学反应不能改变了元素种类,所以“点石不能成金”,故C错误;
D、“钻木”的过程中,克服摩擦力做功,木头温度升高,达到其着火点木头发生燃烧,故D正确。
故选:C。
A.根据分子是不断运动的分析;
B.根据分子间有间隔的性质分析;
C.根据质量守恒定律来分析;
D.根据燃烧的条件来分析。
成语和古诗是我们古代文化的一大瑰宝,其中许多都蕴含着化学原理,我们要好好地理解它们
7.【答案】A
【解析】解:由质量守恒定律:反应前后,原子种类、数目均不变,由反应的化学方程式,反应前氯、钠、氧、氢原子个数分别为2、2、2、2,反应后的生成物中氯、钠、氧、氢原子个数分别为1、1、1、2,根据反应前后原子种类、数目不变,则每个X分子由1个钠原子、1个氯原子和1个氧原子构成,则物质X的化学式为NaClO。
故选:A。
由质量守恒定律:反应前后,原子种类、数目均不变,据此由反应的化学方程式推断生成物X的化学式。
本题难度不大,掌握化学反应前后原子守恒是正确解答此类题的关键。
8.【答案】D
【解析】解:A、一个水杨酸分子由7个碳原子、6个氢原子、3个氧原子构成,说法错误;
B、水杨酸在氧气中完全燃烧生成二氧化碳和水,说法错误;
C、水杨酸中,碳、氢、氧三种元素的质量比是:::1::6:3,说法错误;
D、水杨酸中,碳、氢、氧三种元素的质量比是:::1:8,氢元素的质分数最小,说法正确;
故选:D。
A.根据分子结构来分析;
B.根据物质组成与质量守恒定律来分析;
C.根据化合物中元素的质量比来分析;
D.根据化合物中元素的质量比来分析。
本题难度不大,考查同学们结合新信息、灵活运用化学式的有关计算进行分析问题、解决问题的能力。
9.【答案】C
【解析】解:根据反应的微观示意图,甲是、乙是、丙是、丁是,该化学方程式为:;
A.由质量守恒定律可知,反应前后原子个数不变,选项说法正确;
B.由分子结构模型可知,丙物质的分子是由同种原子构成的,所以丙物质属于单质,选项说法正确;
C.由化学方程式可知,生成丙和丁的分子个数比为3:4,选项说法错误;
D.由分子结构模型可知,每个甲分子是由2个氮原子和4个氧原子构成的,所以该物质的化学式为,选项说法正确。
故选:C。
根据反应的微观示意图,分析反应物、生成物的微观构成,写出化学式及反应的方程式,在此基础上进行有关的分析、计算。
根据变化微观示意图及粒子构成模拟图,根据分子由原子构成等特点,正确判断变化中的物质构成,是解答本题的基本方法。
10.【答案】C
【解析】解:A、铁丝在空气中不能燃烧,故A错;
B、红磷在氧气中燃烧,放出热量,产生大量白烟,故B错;
C、氢氧化钠溶于水,放热,所以氢氧化钠溶解后溶液的温度升高,故C正确;
D、面粉不溶于水,与水混合形成悬浊液,故D错。
故选:C。
A、根据铁丝在空气中不能燃烧考虑;
B、根据红磷燃烧的现象考虑;
C、根据氢氧化钠溶于水放热考虑;
D、根据面粉不溶于水考虑。
解答本题关键是熟悉常见物质燃烧现象的描述方法,知道溶液的特点和判断方法。
11.【答案】C
【解析】解:A、氢气爆炸、火药爆炸都有新物质生成,但并不是爆炸都是化学变化,如自行车车胎爆炸,故选项推理错误。
B、原子核是由质子和中子构成的,不是任何原子的原子核内都含有质子和中子,如氢原子中不含中子,故选项推理错误。
C、原子在化学反应前后不发生改变,所以原子是化学变化中的最小微粒,故选项推理正确。
D、用洗洁精洗油污是乳化作用,用汽油洗油污是利用了汽油能溶解油污,是溶解原理,故选项推理错误。
故选:C。
A、化学变化是指有新物质生成的变化,物理变化是指没有新物质生成的变化。
B、根据常见原子的构成,进行分析判断。
C、根据原子的特征,进行分析判断。
D、根据汽油能溶解油污,进行分析判断。
本题难度不大,解答此类题时要根据不同知识的特点类推,不能盲目类推,并要注意知识点与方法的有机结合,做到具体问题能具体分析。
12.【答案】D
【解析】解:A、电解水生成氢气和氧气,氢气和氧气质量比是1:8,该选项对应关系不正确;
B、木炭在密闭的容器中燃烧,二氧化碳的质量会增加到不变,该选项对应关系不正确;
C、室温下,向一接近饱和的溶液中不断加入,硝酸钾会溶解,所以溶液溶质质量会增大,当达到饱和后硝酸钾不再继续溶解,溶质质量分数为一定值,溶质质量不从零开始,该选项对应关系不正确;
D、向过氧化氢的水溶液中加入二氧化锰制氧气,过氧化氢水溶液中本身含有水,则水的质量逐渐增加,当过氧化氢完全分解则水的质量不变,该选项对应关系正确;
故选:D。
根据化学反应的现象以及与图象的关系进行分析解答即可。
该题为图象题,这样的题型往往每个选项考查不同的知识点,或化学反应或溶液组成等,多数考查物质沉淀、气体质量、质量分数的变化,在解题时对每个选项认真分析,找准考查的知识点,结合对应的知识迁移解答。
13.【答案】
【解析】解:天然气的主要成分是甲烷,其化学式为:;
个分子由8个硫原子构成,其分子符号为:;
若该图表示带两个单位电荷的阳离子,说明失去了两个电子,故,故为镁离子,其符号为:;
生理盐水是氯化钠的水溶液,其溶剂是水,其化学式为:。
故答案为:;
;
;
。
本题考查化学用语的意义及书写,解题关键是分清化学用语所表达的对象是分子、原子、离子还是化合价,才能在化学符号前或其它位置加上适当的计量数来完整地表达其意义,并能根据物质化学式的书写规则正确书写物质的化学式,才能熟练准确的解答此类题目.
本题主要考查学生对化学用语的书写和理解能力,题目设计既包含对化学符号意义的了解,又考查了学生对化学符号的书写,考查全面,注重基础,题目难度较易.
14.【答案】C 增大可燃物与氧气的接触面积 分解反应
【解析】解:抱薪救火是增加可燃物,与燃烧有关;
B.杯水车薪是利用水来灭火,与燃烧有关;
C.晚上睡在柴草上,在屋子里挂了一只苦胆,每顿饭前,总要先尝尝它的苦味,与燃烧无关;
D.釜底抽薪是从锅下面将燃料移走达到灭火的目的,与燃烧有关;
故填:C;
①将煤饼加工成煤粉后再燃烧,有利于煤充分燃烧的原因是增大可燃物与氧气的接触面积,故填:增大可燃物与氧气的接触面积;
②“石”转化为“灰”的反应是高温煅烧石灰石来制取生石灰,化学方程式为:,该反应是由一种物质反应生成两种新物质,属于分解反应;故填:分解反应;
③煤燃烧会产生的空气污染物有二氧化硫和等,二氧化碳没有毒性,是空气的成分之一,不属于空气污染物;故填:ac;
氢气燃烧只生成水,对环境没有任何污染,是最理想的燃料;故填:。
根据燃烧的条件以及灭火的原理来分析;
根据促进燃料燃烧的措施、化学反应的原理以及煤炭燃烧对环境的影响来分析;
根据氢气燃烧的产物来分析。
加强对物质的性质、燃烧和灭火的知识的掌握是正确解答本题的关键。
15.【答案】4 过滤 引流 8:
【解析】解:地壳含量较多的元素前四种按含量从高到低的排序为:氧、硅、铝、铁,铁元素在地壳中的含量位于第4位。
粗盐的主要成分是氯化钠,粗盐提纯是通过溶解把不溶物与食盐初步分离、过滤把不溶物彻底除去、蒸发食盐从溶液中分离出来而得到食盐得到精盐的过程,在步骤②中,玻璃棒的作用是引流。
在化合物中正负化合价代数和为零,铜元素显价,氢氧根显价,碳酸根显价,根据在化合物中正负化合价代数和为零,可得:,则。
石青中铜元素与碳元素的质量比为::1。
乳酸与吸入的氧气反应,生成二氧化碳和水,该反应的化学方程式为。
故答案为:
;
过滤;引流;
:1;
。
根据地壳中元素含量,进行分析解答。
根据粗盐提纯是将粗盐中含有的泥沙等不溶物除去,进行分析解答。
根据在化合物中正负化合价代数和为零,化合物中各元素质量比=各原子的相对原子质量原子个数之比,进行分析解答。
根据乳酸与吸入的氧气反应,生成二氧化碳和水,进行分析解答。
本题难度不大,掌握粗盐提纯的原理、地壳中元素含量、化合物中正负化合价代数和为零等是正确解答本题的关键。
16.【答案】肥皂水 氧气 氢、氧元素 铜粉变黑 药匙 向左盘加硝酸钾至天平平衡
【解析】解:硬水和软水的检验试剂是用肥皂水,故填:肥皂水;
水电解负极产生氢气,正极产生氧气,分析实验图示B可知,试管2中收集的气体是氧气,依据反应前后元素种类守恒可知,该实验说明水是由氢、氧元素组成,故填:氧气;氢、氧元素;
铜与氧气反应生成黑色氧化铜,则硬质玻璃管中的现象是铜粉变黑;化学反应方程式为;故填:铜粉变黑;;
称量实验中用到一种塑料仪器是药匙,称量时发现指针向右偏转,说明硝酸钾的质量没达到,这时应向左盘加硝酸钾至天平平衡;故填:药匙;向左盘加硝酸钾至天平平衡。
依据硬水和软水的检验方法分析;
依据水电解的原理和实验图示B分析;
依据铜与氧气反应生成黑色氧化铜分析;
依据实验仪器分析;依据称量时发现指针向右偏转分析。
此题主要考查水电解和一定溶质质量分数溶液的配制,主要是利用实验图示来分析和解决有关问题,结合各方面的条件得出正确结论。
17.【答案】分液漏斗 检查装置气密性 二氧化碳的密度大于空气 将燃着的木条放在集气瓶口,观察木条是否熄灭 A D c ABC
【解析】解:为加入液体的分液漏斗;
故答案为:分液漏斗。
实验室利用稀盐酸与碳酸钙的反应制取气体,盐酸与碳酸钙反应生成氯化钙、水和二氧化碳,书写化学方程式注意配平及气体符号,所以化学方程式为;有气体参与的反应需要检查装置气密性;D为向上排空气法收集装置,说明二氧化碳密度比空气大;二氧化碳不支持燃烧,所以将燃着的木条置于瓶口,观察是否熄灭,判断是否集满;
故答案为:;检查装置气密性;二氧化碳的密度大于空气;将燃着的木条放在集气瓶口,观察木条是否熄灭。
①反应物为固体,且需要加热,故选A为发生装置;收集干燥氧气不能用排水法收集,氧气密度比空气大,可以用向上排空气法收集,故选D为收集装置;
故答案为:A;D。
②氧气密度比水小,且不易溶于水,因此从短口c进气;
故答案为:c。
、氧气可使带火星木条复燃,二氧化碳不能复燃,可以区分两种气体,选项A正确;
B、二氧化碳可使澄清石灰水变浑浊,氧气没有此现象,可以区分两种气体,选项B正确;
C、二氧化碳与紫色石蕊溶液中水反应生成碳酸,溶液显酸性,溶液变红,氧气没有此现象,可以区分两种气体,选项C正确;
D、两种气体都是无味气体,选项D错误;
故答案为:ABC。
考查实验室常用仪器名称;
盐酸与碳酸钙反应生成氯化钙、水和二氧化碳,据此书写化学方程式;考查有气体参与的注意事项;根据装置特点总结气体性质;根据二氧化碳不支持燃烧的性质分析回答此题;
①根据反应物状态和反应条件选择发生装置,气体密度与水中溶解度以及题目要求选择收集装置;
②根据气体性质选择进气口;
根据选项内容结合气体性质分析回答此题。
在解此类题时,首先要将题中的知识认知透,然后结合学过的知识进行解答。
18.【答案】B
【解析】解:过氧化氢分解制取氧气时,生成了水和氧气,过氧化氢中的氧元素没有全部转化为氧气,有一部分在水中;
故选:B;
解:设过氧化氢完全分解生成氧气的质量为
68 32
答:产生氧气的质量是;
反应后所得氯化铁溶液中溶质的质量分数:;
答:反应后所得氯化铁溶液中溶质的质量分数是
根据过氧化氢生成氧气的生成物和反应原理进行分析;
根据过氧化氢分解方程式中的等量关系进行分析解答;
根据氧气的量计算出过氧化氢的质量,计算质量分数;
本题难度不大,主要考查了根据化学方程式来计算有关的量,从而使学生来认识化学反应的本质,代入化学方程式计算的数据必须是纯净物的质量才行.
江苏省宿迁市泗阳县中考一模化学试题: 这是一份江苏省宿迁市泗阳县中考一模化学试题,共12页。试卷主要包含了 下列变化中只含有物理变化的是, 以下实验基本操作正确的是,4%氢氧化钠溶液的pH等内容,欢迎下载使用。
江苏省宿迁市泗阳县2023-2024学年九年级上学期期末化学试卷: 这是一份江苏省宿迁市泗阳县2023-2024学年九年级上学期期末化学试卷,共4页。
江苏省宿迁市泗阳县2023-2024学年化学九年级第一学期期末综合测试试题含答案: 这是一份江苏省宿迁市泗阳县2023-2024学年化学九年级第一学期期末综合测试试题含答案,共7页。试卷主要包含了下列物质的化学式书写不正确的是,下列说法不正确的是等内容,欢迎下载使用。

