人教版八年级上册第3节 测量物质的密度试讲课课件ppt
展开密度是物质的一种特性,根据密度的大小可以鉴别物质选择密度不同的材料,可以满足不同的需要
1.如何测量物质的密度?2.固体和液体物质密度的测量又有哪些不同?
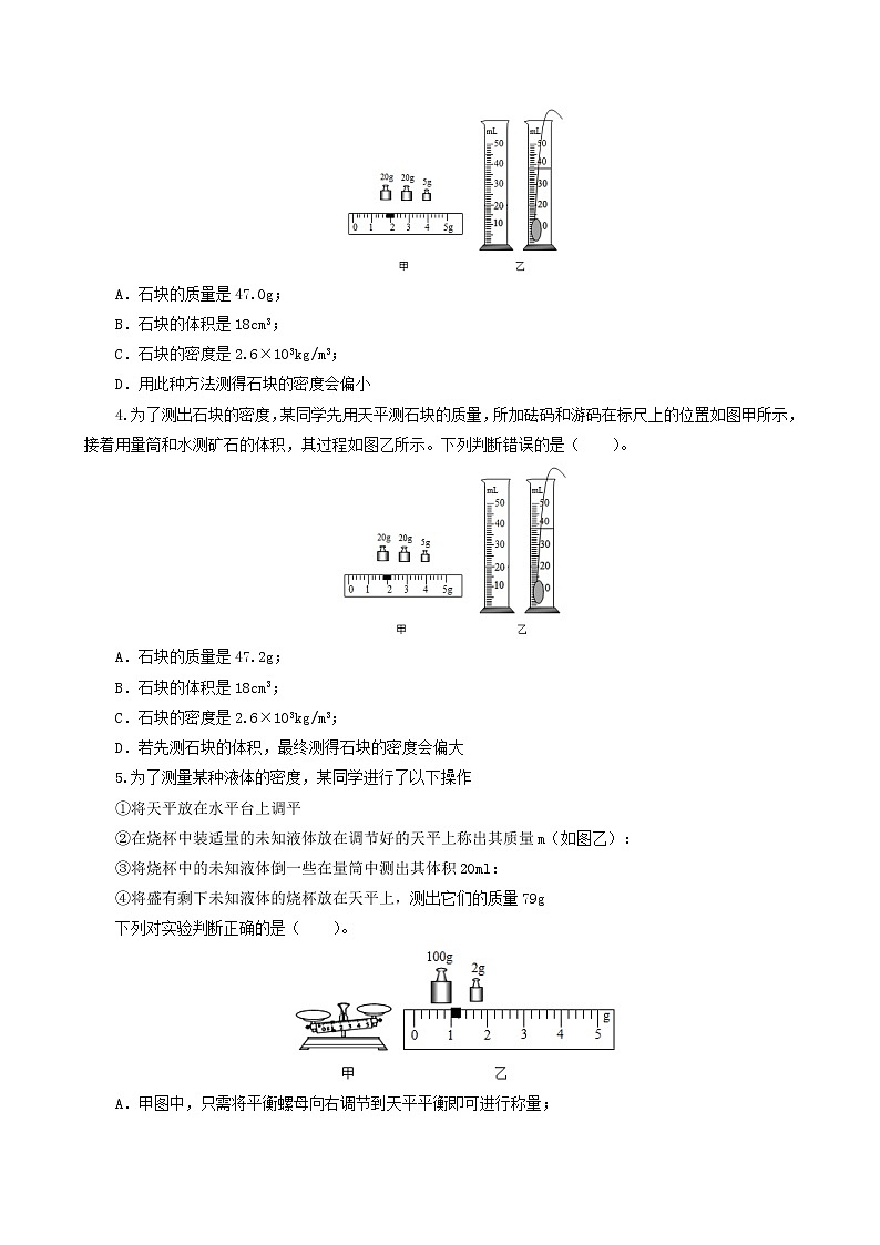
1.会用量筒测量液体和固体的体积,并利用天平和量筒测量不同形状固体和液体的密度,体会等量替换的方法;2.会利用物理公式间接测定某个物理量,进一步巩固密度的概念;3.在测量固体和液体密度的过程中,熟悉天平、量筒的使用技能,规范实验操作步骤,培养严谨的科学态度。
实验室测量液体的体积一般是用量筒或量杯。
1.观察你所用的量筒,思考下面几个问题。(1)量筒是以什么单位标度的?是毫升(mL)还是立方厘米(cm3)?(2)量筒的最大测量值(量程)是多少?(3)量简的分度值是多少?
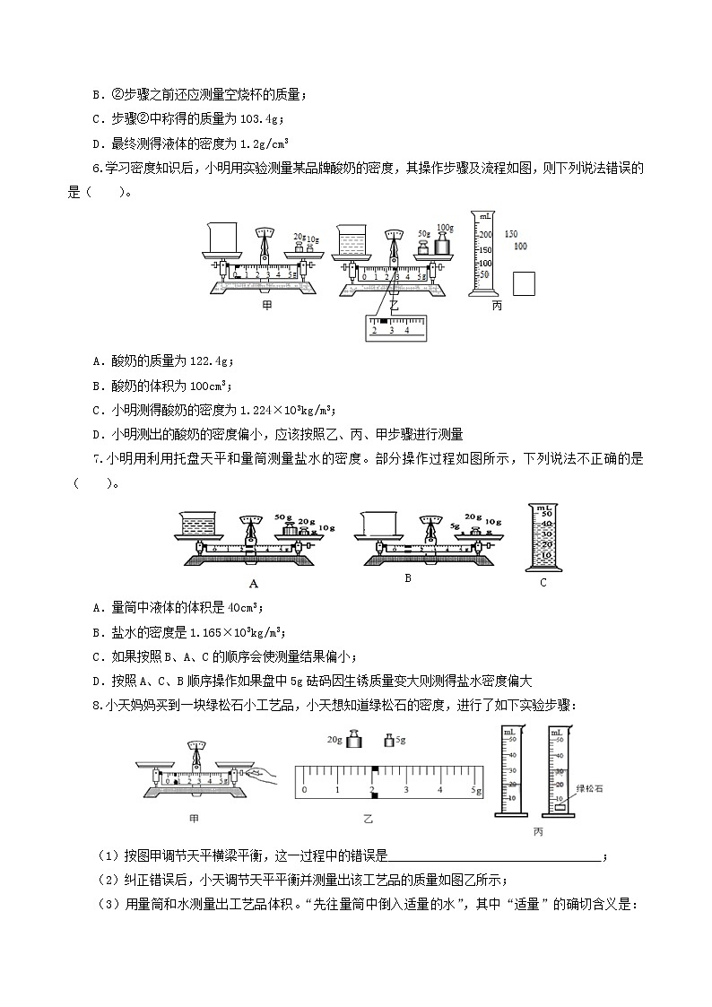
量筒上的单位是毫升(mL)
毫升(mL)和升(L)常用作液体的体积和容器的容积的单位。1mL=1cm31L=1dm31L=1000mL
2.量筒的读数方法
若液面是凹液面,视线应以凹液面底部为准
(1)量筒读数时,如果液面是凹形,视线应与凹形的底部相平;如果液面为凸形,视线应与凸形的顶部相平;(2)量筒读数时,如果俯视,所读示数将偏大;如果仰视,所读示数将偏小。
3.使用原则(1)被测液体的体积不能超过量程。(2)在测量范围内,应选择分度值较小的量筒,目的是提高精确度,减小测量误差。(3)不能用量筒测量对玻璃有腐蚀性的液体。
要想较准确地一次量出密度为0.8×10³kg/m³、质量为100g的酒精的体积,有下面四种量筒可供选用(前面的数值为量程,后面的数值为分度值),你应选用的量筒是( )。A.25mL 1mL B.150mL 2mLC.250mL 10mL D.150mL 10mL
【实验讨论】以下方法测量的是哪部分盐水的质量?
【实验步骤】(1)调节天平;(2)在烧杯中倒入适量的待测液体,用天平测量烧杯和液体的总质量m总;(3)将烧杯中的液体倒入量筒中一部分,用天平测量烧杯和剩余液体的总质量m余 ; (4)记录倒入量筒中的一部分液体的体积V;(5) 根据密度公式 ,计算盐水的密度。
注意:计算过程所用单位和测量结果所用的单位。
【实验讨论】怎样测形状不规则的石块体积?
使用量筒,利用排水法测体积。
【实验步骤】(1)用调节好的天平测量石块的质量m;(2)在量筒中倒入适量的水,记录水的体积V0;(3)用细线拴好石块,浸没在量筒的水中,记录水面到达的刻度V总;(4)根据公式 ,计算石块的密度。
(1)测液体密度时,若先称出空烧杯的质量,再称液体和烧杯的总质量,然后将液体全部倒入量筒,由于烧杯内液体倒不尽,会使得所测体积偏小,所测密度偏大,误差较大;(2)测固体密度时,如果先测体积,会使得物体表面有液体残留,造成所测质量偏大,所测密度偏大,误差较大。
测形状不规则、密度小于水、体积较小的固体物质的密度(如石蜡、木块)
蜡块密度比水小,不会沉入水中,也能用天平和量筒测出蜡块的密度吗?想想有什么好办法?
方法二:坠入法(配重法)测质量相同。测体积时,在细线上系上石蜡和铁块,先把铁块沉入水中测出铁块和水体积V1,再把上面石蜡也沉入水中,测出水、铁块、石蜡的总体积V2,则石蜡块的体积为V= V2- V1。
1.小明在盆中清洗樱桃时发现樱桃会沉入水中,他想知道樱桃的密度,于是他做了如下操作:(1)把天平放在水平台面上,将 移到标尺左端零刻线处,发现指针指在分度盘左侧,接下来应向 (选填“左”或“右”)调节平衡螺母使横梁平衡。(2)用天平测出透明空烧杯的质量m1=20.8g,然后将透明空烧杯中装入适量水,把一粒樱桃放入烧杯中的樱桃放入烧杯中,再往烧杯中逐渐加盐并搅拌,直至观察到樱桃悬浮,随即停止加盐,将烧杯中的樱桃取出,用调好的天平测出烧杯与盐水总质量,如图甲所示,记作m2= g。(3)将烧杯中的盐水全部倒入空量筒中,如图乙所示,量筒中盐水的体积为V= cm3,则樱桃的密度为 kg/m3。(4)以上实验操作,测出的樱桃密度比实际值将偏 (选填“大”或“小”)。
2.在测量金属块密度的实验中,小明先将天平放在水平桌面上,将游码放到标尺左端的零刻线处,调节平衡螺母,使天平横梁在水平位置平衡;小明将金属块放在调节好的天平左盘内,改变右盘中砝码的个数和游码的位置,使天平横梁在水平位置重新平衡,右盘中所放砝码及游码在标尺上的位置如图甲所示;然后,小明将系好细线的金属块放入盛有50ml水的量筒中,量筒中的水面升高到如图乙所示的位置。根据实验过程及现象,下列四个选项中,判断正确的是( )。A.指针指在分度盘中央刻线处静止时,表明天平横梁在水平位置平衡了;B.金属块的质量为74g;C.金属块的体积为60 cm3;D.金属块的密度为7.4×103 kg/m3
4.小明为了测盐水的密度,制定了如下的实验计划:①测出空烧杯的质量;②将烧杯中一部分盐水倒入量筒中;③测出量筒中盐水的体积;④根据实验数据计算盐水的密度;⑤在烧杯中装入适量盐水,测出它们的总质量;⑥测出烧杯和剩余盐水的质量。以上实验步骤安排最合理、误差最小的是 ( )A.①⑤②③④ B.⑤②③⑥④ C.⑤②③①④ D.⑤⑥②③④
3.用调好的天平测量蜡块的质量,天平平衡时,右盘中的砝码及游码在标尺上的位置如图所示,蜡块的质量是_______g;测量蜡块体积的过程如图所示,蜡块的体积是_______ cm3;计算得到蜡块的密度是____________ kg/m3。
(2020·娄底)在湄江地质公园进行研学活动时,小明捡到一块形状怪异的小化石,为测量小化石的密度。他利用已学知识设计如下实验方案:(1)用天平称出小化石的质量。天平平衡后,右盘中砝码和游码的位置如图甲所示,小化石的质量为 g。(2)用量筒和水测量小化石体积,“先往量筒中倒入适量的水”,其中“适量”的确切含义是:① ;②小化石和水的总体积不能超过量筒量程。(3)小化石放入量筒前后的情况,如图乙所示(忽略细线的体积),小化石的密度是 g/cm3。(4)若小明先测出小化石的体积,将小化石从量筒中取出,然后用天平称出其质量,求出小化石的密度。这样测出小化石的密度将 (选填“偏大”偏小”或“不变”)。
(2020·南京)现有一瓶饮料,小明用托盘天平、烧杯和已知密度为ρ0的金属块测出了饮料的密度ρ。(1)将天平放在水平台面上,游码移至 ,调节平衡螺母,直至天平平衡;(2)用天平测出金属块的质量m1,读数如图所示,为 g;(3)把金属块放入空烧杯中,往烧杯中倒入适量饮料,使金属块浸没在饮料中,在烧杯液面位置做好标记。测出此时瓶和饮料的总质量为m2;(4)取出金属块,放在台面上。往烧杯中倒饮料,直至液面到达标记处,测出此时 的总质量为m3;(5)ρ= (用符号表示),金属块取出时带走部分饮料,测量结果______选填“偏大”“偏小”或“不变”)。
标尺左端“0”刻度线处
1.小元同学在完成“测量某小合金块密度”的实验中,进行如下的实验操作:A.把天平放在水平桌面上,把游码移动到标尺左端的零刻线处,调节横梁上的平衡螺母,使橫梁平衡。B.在量筒中倒入适量的水,记下水的体积;将小合金块用细线系好后,慢慢地浸没在水中,记下小合金块和水的总体积。C.将小合金块放在左盘中,在右盘中增减砝码并移动游码,直至橫梁恢复平衡。(1)该实验原理是________________。(2)为了减小实验误差,最佳的实验操作顺序是_____________(填写字母)。(3)正确操作后读取数值,如图甲、乙所示,小合金块的质量为______g,小合金块的体积为_____cm3,由此可得出小合金块的密度为_________g/cm3。
2.为了测量一小石块的密度,小明用天平测量小石块的质量,平衡时右盘所加砝码及游码位置如图甲所示;图乙是小石块放入量筒前后液面情况,由测量可得小石块质量为 g,小石块的体积为 ml,所测小石块的密度为 kg/m3。
3.下面是关于“用天平和量筒测量某小石块的密度”实验步骤的描述,请按要求填空:(1)将天平放在_________上,然后将游码移至标尺的________处,发现指针指在分度标盘中央刻度线的左侧,此时应将天平的平衡螺母向______(选填“左”或“右”)调节。(2)用调好的天平测小石块的质量时,砝码及游码的位置如图甲所示,则小石块的质量是_______g;(3)放入小石块前量筒内水的体积为10ml,放入小石块后量筒内水面位置如图乙所示,则小石块的体积是_____cm3,小石块的密度为_______kg/m3。
人教版八年级上册第3节 测量物质的密度授课ppt课件: 这是一份人教版八年级上册第3节 测量物质的密度授课ppt课件,共38页。PPT课件主要包含了引入新课,认识新朋友,看一看说一说,明确实验步骤,巩固练习,能力提升题等内容,欢迎下载使用。
人教版八年级上册第3节 测量物质的密度图片课件ppt: 这是一份人教版八年级上册第3节 测量物质的密度图片课件ppt,共25页。PPT课件主要包含了水平桌面,0mL,排水法,BCAD,课后训练,AEDCB,水平桌面上,平衡螺母,BCA,125×103等内容,欢迎下载使用。
初中第3节 测量物质的密度说课ppt课件: 这是一份初中第3节 测量物质的密度说课ppt课件,共1页。

