高中物理人教版 (2019)选择性必修 第三册3 原子的核式结构模型练习题
展开第四章 原子结构和波粒二象性
3 原子的核式结构模型
基础过关练
题组一 电子的发现
1.下列说法错误的是( )
A.电子电荷量的精确值是由密立根通过“油滴实验”测得的
B.若物体带电,则其所带电荷量可以是任意值
C.若物体带电,则其所带电荷量的最小值为1.6×10-19 C
D.物体所带的电荷量都是元电荷的整数倍
2.(2020宁夏石嘴山三中高二下期中)英国物理学家J.J.汤姆孙通过阴极射线的实验研究发现( )
A.阴极射线在电场中偏向正极板一侧
B.阴极射线在磁场中受力情况跟正电荷受力情况相同
C.不同材料所产生的阴极射线的比荷不同
D.J.J.汤姆孙直接测到了阴极射线粒子的电荷量
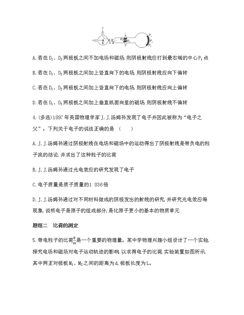
3.(多选)如图所示是J.J.汤姆孙的阴极射线管的示意图,下列说法中正确的是( )
A.若在D1、D2两极板之间不加电场和磁场,则阴极射线应打到最右端的中心P1点
B.若在D1、D2两极板之间加上竖直向下的电场,则阴极射线应向下偏转
C.若在D1、D2两极板之间加上竖直向下的电场,则阴极射线应向上偏转
D.若在D1、D2两极板之间加上垂直纸面向里的磁场,则阴极射线不偏转
4.(多选)1897年英国物理学家J.J.汤姆孙发现了电子并因此被称为“电子之父”。下列关于电子的说法正确的是 ( )
A.J.J.汤姆孙通过阴极射线在电场和磁场中的运动得出了阴极射线是带负电的粒子流的结论,并求出了这种粒子的比荷
B.J.J.汤姆孙通过光电效应的研究发现了电子
C.电子质量是质子质量的1 836倍
D.J.J.汤姆孙通过对不同材料做成的阴极发出的射线的研究,并研究光电效应等现象,说明电子是原子的组成部分,是比原子更小的基本的物质单元
题组二 比荷的测定
5.带电粒子的比荷是一个重要的物理量。某中学物理兴趣小组设计了一个实验,探究电场和磁场对电子运动轨迹的影响,以求得电子的比荷,实验装置如图所示,其中两正对极板M1、M2之间的距离为d,极板长度为L。
他们的主要实验步骤如下:
A.首先在两极板M1、M2之间不加任何电场、磁场,开启阴极射线管电源,发射的电子束从两极板中央通过,在荧光屏的正中心处观察到一个亮点。
B.在M1、M2两极板间加合适的电场:极板的极性如图所示,并逐步调节增大两板间电压,使荧光屏上的亮点逐渐向荧光屏下方偏移,直到荧光屏上恰好看不见亮点为止,记下此时外加电压为U。请问本步骤的目的是什么?
C.保持步骤B中的电压U不变,在M1、M2之间的区域加一个大小、方向合适的磁场,使荧光屏正中心处重现亮点。试问外加磁场的方向如何?
6.如图所示为美国科学家密立根测量油滴所带电荷量装置的截面图,两块水平放置的平行金属板间距为d。油滴从喷雾器的喷嘴喷出时,由于与喷嘴摩擦而带负电。油滴散布在油滴室中,在重力作用下,少数油滴通过上面金属板的小孔进入平行金属板间。当平行金属板间不加电压时,由于受到气体阻力的作用,油滴最终以速度v1竖直向下匀速运动;当上板带正电,下板带负电,两板间的电压为U时,带电油滴恰好能以速度v2竖直向上匀速运动。已知油滴在极板间运动时所受气体阻力的大小与其速率成正比,油滴密度为ρ,重力加速度为g,已测量出油滴的直径为D(油滴体积公式V=πD3)。
(1)设油滴受到气体的阻力f=kv,其中k为阻力系数,求k的大小;
(2)求油滴所带电荷量。
题组三 α粒子散射实验
7.(2020河北唐山十一中高二下期中改编)(多选)关于α粒子散射实验,下列说法正确的是( )
A.该实验是由卢瑟福指导他的助手完成的
B.带有荧光屏的显微镜可以在水平面内的不同方向上移动
C.荧光屏上的闪光是散射的α粒子打在荧光屏上形成的
D.荧光屏只有正对α粒子源发出的射线方向上才有闪光
8.(多选)如图所示为α粒子散射实验的装置示意图,荧光屏和显微镜一起分别放在图中A、B、C、D四个位置时,关于观察到的现象,下列说法中正确的是( )
A.放在A位置时,相同时间内观察到屏上的闪光次数最多
B.放在B位置时,相同时间内观察到屏上的闪光次数只比A位置稍少些
C.放在B位置时,相同时间内观察到屏上的闪光次数要比A位置少很多
D.放在C、D位置时,屏上观察不到闪光
题组四 原子的核式结构模型
9.(2020安徽黄山屯溪一中高二下期中)下列事例中能说明原子具有核式结构的是( )
A.光电效应现象的发现
B.J.J.汤姆孙研究阴极射线时发现了电子
C.卢瑟福的α粒子散射实验发现有少数α粒子发生大角度偏转
D.康普顿效应
10.(2020湖北襄阳一中高二下测试)如图为卢瑟福α粒子散射实验的金原子核和两个α粒子的径迹,其中可能正确的是( )
11.(2020山东泰安新泰二中高二下测试)(多选)以下说法正确的是( )
A.电子的发现证实了原子核具有复杂的结构
B.电子的发现说明原子不是组成物质的最小单位,原子也是可分的
C.α粒子散射实验证实了原子核由质子和中子组成
D.α粒子散射实验说明了原子带正电的部分占的体积很小
12.(多选)卢瑟福对α粒子散射实验的解释是( )
A.使α粒子产生偏转的主要原因是原子中电子对α粒子的作用力
B.使α粒子产生偏转的力是库仑力
C.原子核很小,α粒子接近它的机会很小,所以绝大多数的α粒子仍沿原来的方向前进
D.能产生大角度偏转的α粒子是穿过原子时离原子核近的α粒子
题组五 原子核的电荷与尺度
13.(多选)关于原子的核式结构学说,下列说法正确的是( )
A.原子中绝大部分是“空”的,原子核很小
B.电子在核外绕核旋转的向心力是原子核对它的库仑力
C.原子的全部正电荷和质量都集中在原子核里
D.原子核的直径约是10-10 m
能力提升练
题组一 α粒子散射实验
1.(2020上海交通大学附属中学高二下期中,)如图所示为α粒子散射实验装置示意图,α粒子打到荧光屏上都会引起闪烁,若将带有荧光屏的显微镜分别放在图中A、B、C、D四处位置,则这四处位置在相等时间内统计的闪烁次数可能符合事实的是( )
A.1 305、25、7、1
B.202、405、625、825
C.1 202、1 010、723、203
D.1 202、1 305、723、203
2.(2020福建南平高级中学高二下期中,)(多选)如图所示是英国物理学家卢瑟福用α粒子轰击金箔的实验装置示意图,下列关于该实验的描述正确的是( )
A.α粒子轰击金箔的实验需要在真空条件下完成
B.该实验揭示了原子具有核式结构
C.实验结果表明绝大多数α粒子穿过金箔后发生大角度偏转
D.该实验证实了J.J.汤姆孙原子模型的正确性
3.(2020江苏海安高级中学高二下测试,)(多选)在α粒子散射实验中,如果一个α粒子跟金箔中的电子相撞,则( )
A.α粒子的动能和动量几乎没有损失
B.α粒子损失了部分的动能和动量
C.α粒子不会发生明显的偏转
D.α粒子将发生较大角度的偏转
4.(2020江西南昌实验中学高二下测试,)在α粒子穿过金箔发生大角度偏转的过程中,下列说法正确的是 ( )
A.α粒子先受到原子核的斥力作用,后受到原子核的引力作用
B.α粒子一直受到原子核的斥力作用
C.α粒子先受到原子核的引力作用,后受到原子核的斥力作用
D.α粒子一直受到库仑斥力,速度一直减小
题组二 原子的核式结构模型及对α粒子散射实验的解释
5.()在α粒子散射实验中,当α粒子最接近原子核时,关于描述α粒子的有关物理量的情况,下列说法正确的是(深度解析)
A.动能最大
B.势能最小
C.势能最大
D.α粒子与金原子核组成的系统能量最小
6.(2020江苏丹阳高级中学高二下测试改编,)关于卢瑟福的α粒子散射实验和原子的核式结构模型,下列说法中不正确的是( )
A.绝大多数α粒子穿过金箔后,基本上仍沿原来的方向前进
B.只有少数α粒子发生大角度散射的原因是原子的全部正电荷和几乎全部质量集中在一个很小的核上
C.卢瑟福依据α粒子散射实验的现象提出了原子的“核式结构”理论
D.α粒子散射实验说明原子中正电荷是均匀分布的
7.(2020江苏扬州大桥中学高二下期中,)(多选)关于α粒子散射实验现象的分析,下列说法正确的是( )
A.绝大多数α粒子沿原方向运动,说明正电荷在原子内均匀分布,使α粒子受力平衡
B.绝大多数α粒子沿原方向运动,说明原子内大部分空间是空的
C.极少数α粒子发生大角度偏转,说明原子内质量和电荷量比α粒子大得多的粒子在原子内分布空间很小
D.极少数α粒子发生大角度偏转,说明原子内的电子对α粒子的吸引力很大
8.(2020浙江湖州中学、嘉兴一中高二下期中,)在α粒子散射实验中,某一α粒子经过某一原子核附近时的运动轨迹如图中实线所示。图中P、Q为轨迹上的点,虚线是过P、Q两点并与轨迹相切的直线,两虚线和轨迹将平面分为五个区域。不考虑其他原子核对该α粒子的作用,那么关于该原子核的位置,下列说法中正确的是(深度解析)
A.可能在①区域 B.一定在②区域
C.可能在③、④区域 答案全解全析
基础过关练
1.B 密立根通过“油滴实验”精确测出了电子的电荷量为1.6×10-19 C,这是带电物体所带的最小电荷量,A、C说法正确;电荷是量子化的,任何带电体的电荷量都是元电荷的整数倍,D说法正确,B说法错误。
2.A 阴极射线在电场中偏向正极板一侧,因此阴极射线应该带负电荷,故A正确;阴极射线在磁场中受力情况跟负电荷受力情况相同,故B错误;不同材料所产生的阴极射线的比荷相同,故C错误;J.J.汤姆孙并没有直接测到阴极射线粒子的电荷量,故D错误。
3.AC 当D1、D2之间不加电场和磁场时,阴极射线不发生偏转,将打到最右端的中心P1点,选项A正确。若在D1、D2两极板间加上竖直向下的电场,阴极射线是电子流,它在电场中运动时应向上偏转,选项C正确,B错误。当D1、D2之间加上垂直于纸面向里的磁场时,电子在磁场中受洛伦兹力作用,由左手定则可知,阴极射线应向下偏转,选项D错误。
4.AD J.J.汤姆孙根据阴极射线在电场和磁场中的偏转情况断定阴极射线本质上是带负电的粒子流,并求出了这种粒子的比荷,从而发现了电子,选项A正确,B错误;电子质量是质子质量的 ,选项C错误;J.J.汤姆孙通过对不同材料做成的阴极发出的射线的研究,得出阴极射线均是同一种粒子流——电子流,说明电子是原子的组成部分,是构成物质的比原子更基本的物质单元,而对光电效应等现象的研究更加验证了这一点,选项D正确。
5.答案 见解析
解析 步骤B中,电子在M1、M2两极板间做类平抛运动,当增大两极板间电压时,电子在两极板间的偏转距离增大。
当在荧光屏上恰好看不到亮点时,电子刚好打在下极板M2靠近荧光屏端的边缘,则有=
解得=。
由此可以看出,进行步骤B的目的是使粒子在电场中的偏转距离成为已知量,就可以表示出比荷。
步骤C中,加上磁场后电子不偏转,则电场力等于洛伦兹力,且洛伦兹力方向向上,由左手定则可知磁场方向垂直于纸面向外。
6.答案 (1)πρD3g (2)
解析 (1)油滴的速度为v1时,所受气体阻力f1=kv1
油滴向下匀速运动时,重力与阻力平衡,有f1=mg
而m=ρV=πρD3
则k=πρD3g。
(2)设油滴所带电荷量为q,油滴受到的电场力F电=qE=q
油滴向上匀速运动时,所受阻力向下,f2=kv2,油滴受力平衡,有kv2+mg=q
则油滴所带电荷量q=。
7.ABC α粒子散射实验是由卢瑟福指导他的助手盖革和马斯顿完成,选项A正确;α粒子打在荧光屏上会有闪光,为了观察大角度散射,带有荧光屏的显微镜可以在水平面内的不同方向上移动,选项B、C正确,选项D错误。
8.AC α粒子散射实验中,绝大多数α粒子穿过金箔后,仍沿原来的方向前进,故A正确;少数α粒子发生较大偏转,极少数α粒子偏转角度超过90°,故B、D错误,C正确。
9.C 光电效应现象和康普顿效应的发现都说明光的粒子性,选项A、D错误;J.J.汤姆孙研究阴极射线时发现了电子,说明原子还可以再分,选项B错误;卢瑟福的α粒子散射实验发现有少数α粒子发生大角度偏转,从而说明了原子具有核式结构,选项C正确。
10.B α粒子在靠近金原子核时,离金原子核越近,所受库仑斥力越大,偏转角度越大,且粒子做曲线运动,合外力指向凹的一侧,根据这些特点可以判断出只有B正确。
11.BD 电子的发现说明原子是可分的,故A错误,B正确;α粒子散射实验证明了原子的核式结构,不能说明原子核的组成情况,故C错误,D正确。
12.BCD 原子核带正电,与α粒子之间存在库仑力,当α粒子靠近原子核时受库仑力而偏转,电子对它的影响可忽略,故A错误,B正确;由于原子核非常小,绝大多数α粒子经过时离核较远,因而运动方向几乎不变,只有离核很近的α粒子受到很强的库仑力,发生大角度散射,故C、D正确。
13.AB 由于原子的全部正电荷和几乎全部质量都集中在原子核内,而原子核又很小,所以原子内绝大部分区域是“空”的,选项A正确,选项C错误;电子绕原子核的圆周运动由原子核与电子间的库仑力提供向心力,选项B正确;原子核半径的数量级是10-15 m,原子半径的数量级是10-10 m,选项D错误。
能力提升练
1.A 由于绝大多数粒子运动方向基本不变,所以A位置闪烁次数最多,少数粒子发生了大角度偏转,极少数偏转的角度甚至大于90°,符合该规律的数据只有A选项,故A正确。
2.AB 为了避免其他原子的影响,α粒子轰击金箔的实验需要在真空条件下完成,故A正确;α粒子散射实验说明原子中绝大部分是空的,揭示了原子具有核式结构,故B正确;α粒子散射实验观测到的现象是绝大多数α粒子穿过金箔后仍沿原方向前进,故C错误;通过该实验,卢瑟福提出了原子的核式结构模型,同时否定了J.J.汤姆孙原子模型,故D错误。
3.AC 电子的质量只有α粒子的,α粒子与电子相撞就好比子弹碰到尘埃一样,所以α粒子的动能和动量几乎没有损失,α粒子不会发生明显的偏转,故A、C正确,B、D错误。
4.B α粒子与金原子核带同种电荷,两者相互排斥,故A、C错误,B正确;α粒子在靠近金原子核时斥力做负功,速度减小,α粒子远离金原子核时斥力做正功,速度增大,故D错误。
5.C α粒子和金原子核都带正电,库仑力表现为斥力,两者距离减小时,库仑力做负功,故α粒子动能减小,电势能增加,故A、B错误,C正确;系统的能量守恒,选项D错误。
名师点睛
本题综合考查了α粒子散射实验、α粒子与金原子核之间的库仑力作用的规律、功能关系及能量守恒定律。当静电力做正功时,电势能减少,静电力做负功时,电势能增加;只有库仑力做功的情况下,粒子的动能与电势能相互转化,但总量保持不变。
6.D α粒子散射实验的现象是:绝大多数α粒子几乎不发生偏转,少数α粒子发生了大角度偏转,极少数α粒子偏转角度超过90°,故A正确;α粒子散射实验中,只有少数α粒子发生大角度偏转说明三点:一是原子内有一质量很大的粒子存在;二是这一粒子带有较大的正电荷;三是这一粒子的体积很小,故B正确,D错误;卢瑟福依据α粒子散射实验的现象提出了原子的“核式结构”理论,故C正确;所以不正确的是D。
7.BC α粒子散射实验的现象是:绝大多数α粒子几乎不发生偏转,少数α粒子发生了大角度偏转,极少数α粒子偏转角度超过90°。从绝大多数α粒子几乎不发生偏转,可以推测使α粒子受到排斥力的核体积极小,所以带正电的物质只占整个原子的很小空间,并不是正电荷均匀分布在原子内,故A错误,B正确;极少数α粒子发生大角度偏转,是因为金原子核很小但质量和电荷量远大于α粒子的质量和电荷量,所以原子核对α粒子的库仑斥力很大,故C正确,D错误。
8.B α粒子带正电,原子核也带正电,原子核对靠近它的α粒子产生库仑斥力,由α粒子运动轨迹的弯曲方向可知库仑斥力向下,所以原子核一定在②区域,故B正确。名师点睛
本题考查α粒子散射的原因分析,解答本题要应用好两个知识点:一是α粒子与金原子核之间的库仑力作用的规律;二是质点做曲线运动的规律,粒子向受力方向偏转,或粒子的库仑力指向轨迹的内侧。D.一定在⑤区域
人教版 (新课标)必修23.实验:研究平抛运动…免费习题: 这是一份人教版 (新课标)必修23.实验:研究平抛运动…免费习题,共11页。试卷主要包含了2 s等内容,欢迎下载使用。
2020-2021学年第五章 曲线运动2.平抛运动免费复习练习题: 这是一份2020-2021学年第五章 曲线运动2.平抛运动免费复习练习题,共18页。试卷主要包含了如图所示,小球以v0=3,8 s内小球下落的高度为4,0 m/s等内容,欢迎下载使用。
高中物理人教版 (2019)选择性必修 第三册3 气体的等压变化和等容变化练习题: 这是一份高中物理人教版 (2019)选择性必修 第三册3 气体的等压变化和等容变化练习题,共20页。试卷主要包含了5 ℃ D等内容,欢迎下载使用。

