初中生物人教版 (新课标)八年级上册第四节 细菌和真菌在自然界中的作用课文课件ppt
展开关注细菌、真菌与动物和人类的关系。
列举细菌和真菌对动植物(包括人)生活的影响。
说出细菌和真菌在物质循环中的作用。
如果没有植物,地球可能会变成什么样子?
如果没有动物,地球将会怎样?
没有细菌和真菌,将会是这样的画面。
甚至可能比上述图片展示的更加可怕。
细菌和真菌在自然界中到底有何作用呢?
落叶归根,落叶需要什么的帮助才能够真正的“归根”?
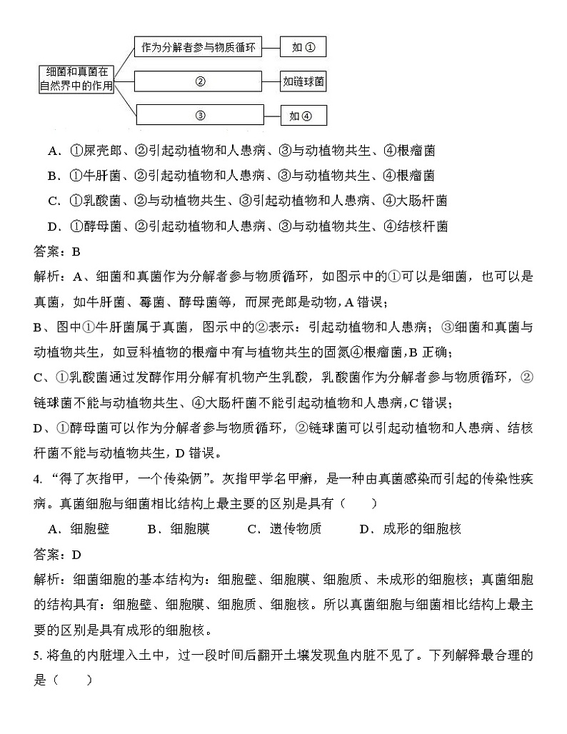
作为分解者参与物质循环
细菌与真菌帮助其分解落叶,使落叶中的有机物变成二氧化碳,水和无机盐供植物的根部吸收。
使这些食品腐败或发霉的原因是什么?
细菌与真菌在生态系统中起到什么作用?
为了验证细菌对植物体是否有分解作用,某小组提出了3种实验方案:
(1)甲、乙两组为什么要用相同的树叶?
(2)为什么要使树叶保持潮湿?
(3)哪个方案更能说明问题?为什么
排除除了有无菌的条件不同外,其他条件的影响。
细菌生活在潮湿的环境中。
实验三。因为实验三排除了所有影响实验结果的条件的干扰。
作用1:作为分解者参与物质循环--
有相当一部分细菌与真菌是寄生在活动植物体,导致动植物患上不同程度的疾病
手癣是发生于掌面的浅部真菌病,多数是从足癣自身传染而来,多见水疱型和鳞屑角化型。
湿疹临床表现为多数粟粒大红色丘疹、丘疱疹或水疱。
有些真菌和细菌能够从活的动植物体或人体吸收营养物质,这种现象叫做寄生。
作用2:引起动植物和人患病--
当细菌生活在活的动植物体内,就一定会患上病害吗?
白蚁和鞭毛虫,后者可以分解纤维素,但它们只能生活在白蚁的体内,即鞭毛虫分解纤维素供白蚁消费,而白蚁不仅为鞭毛虫提供生存环境还为它提供生存所必须的养料,这些养料是白蚁对鞭毛虫对木材初级加工后的深加工所获。
人大肠里面含有大量的细菌,在正常情况下,这些细菌处于平衡状态,能制造对人体有利的维生素,还能帮人们抵御外来致病菌(比如沙门氏菌)的入侵。
植物的根被根瘤菌侵入,变成如此的状态,植物会长得好吗?
在豆科植物的根瘤中,有能够固氮的根瘤菌与豆科植物共生。根瘤菌将空气中的氮转化为植物能吸收的含氮物质,而植物则为根瘤菌提供有机物。
地衣是真菌与藻类共生在一起而形成的。藻类通过光合作用为真菌提供有机物,真菌可以供给藻类水和无机盐
植物与真菌共同生活 —地衣
1、因为豆科植物的根上长有根瘤,根瘤中生活着根瘤菌,它们可以固定空气中的氮气,使土壤中氮元素的含量增高。氮元素是植物生活中需要量较大的物质。当植物得到大量氮元素时植物就生长旺盛。因此在农业生产上,人们常常通过种植豆科植物来提高土壤的肥力,达到增产的目的。
2.细菌和真菌是广泛分布在生物圈中的生物,一些细菌和真菌对动植物有利,有些细菌和真菌对动植物不利,还有些细菌、真菌与动植物互利共生。因此我们应该辩证地看待细菌、真菌与动植物的关系。
人教版 (新课标)八年级上册第五单元 生物圈中的其他生物第四章 细菌和真菌第四节 细菌和真菌在自然界中的作用多媒体教学课件ppt: 这是一份人教版 (新课标)八年级上册第五单元 生物圈中的其他生物第四章 细菌和真菌第四节 细菌和真菌在自然界中的作用多媒体教学课件ppt,共22页。PPT课件主要包含了导入新课,导致生物圈崩溃,小组讨论,无机盐二氧化碳,水无机盐二氧化碳,死亡的生物体,寄生菌,链球菌寄生在扁桃体上,扁桃体炎,猩红热等内容,欢迎下载使用。
初中生物第五单元 生物圈中的其他生物第四章 细菌和真菌第四节 细菌和真菌在自然界中的作用教学ppt课件: 这是一份初中生物第五单元 生物圈中的其他生物第四章 细菌和真菌第四节 细菌和真菌在自然界中的作用教学ppt课件,共17页。PPT课件主要包含了生态系统,生物部分,非生物部分,细菌真菌,生产者,消费者,分解者,展示教学目标,自学指导,与动植物共生等内容,欢迎下载使用。
人教版 (新课标)八年级上册第四节 细菌和真菌在自然界中的作用背景图ppt课件: 这是一份人教版 (新课标)八年级上册第四节 细菌和真菌在自然界中的作用背景图ppt课件,共19页。PPT课件主要包含了有机物,无机盐,二氧化碳,分解者,小麦叶锈病,链球菌,豆科植物等内容,欢迎下载使用。

