人教版六年级上册2 圆的周长教案
展开教学目标:
1、使学生认识圆的周长,掌握圆周率的意义和近似值,初步理解和掌握圆周长的计算公式,能正确计算圆的周长。
2、通过动手操作、实践探究的活动,培养和发展学生的空间观念,提高学生的抽象概括能力,渗透“化曲为直”的数学思想方法;通过小组合作学习,培养学生的合作意识。
3、通过渗透数学文化,培养学生的爱国情怀,激发学生的民族自豪感。
通过动手实践、自主探索与合作交流等活动发现和理解圆的周长的计算方法。
教学准备:多媒体课件、直尺、细线、圆形纸片等。
教学流程:
创设情景、导入新课
[创设情景]播放课件:复习圆的认识的内容,长方形、三角形的周长概念的形成过程和周长公式,并然学生想一想什么是圆的周长,圆的周长在圆的哪里?
2、揭示课题:
(1)由学过的几何图形周长引出圆的周长。
(2)要求圆点所跑的路程,实际上就是求圆的什么呢?
二、引导探索、导入新课
(一)、圆周长的概念
1、直观感知圆的周长:同学们拿出自己的圆片,用手摸一摸这个圆的周长,并且指给你的同桌看一看。
2、并让学生用自己的话说一说什么是圆的周长?
师生用一句话概括什么是圆的周长。(课件动画演示:围成圆的这条曲线的长度)
(二)、测量圆的周长
1、对于圆这条曲线的长度你有没有办法测出它的长度呢?
2、学生分小组讨论、交流测量方法。 学生小组合作探究利用学具操作,用不同方法测量圆的周长,并把结果记录下来。(滚动法、绕绳法)
3、小组汇报:请小组代表把你的小组方法介绍给大家?(结合学生的方法配以课件演示):如用滚动、绕绳的方法可以测量出圆的周长,但有一定的局限性,探讨求圆的周长的一般方法。
4、今天老师也带来了圆,想请一位同学上来测量一下,谁愿意?
5、课件演示:转动的风扇,形成圆形,问:你怎么不量呢?(这个圆会动,很难测量……)
6、小结:动态的圆用绕线或滚动的方法来测量其周长确实存在很大的困难,这就需要我们探究出一种像正方形、三角形等周长的计算公式一样普遍使用的方法来解决圆周长的问题。
(三)、探求圆周长的规律
1、圆周长与什么有关
①、请同学们先猜一猜:圆的周长可能和圆的什么有关?(直径或半径)追问:为什么圆的周长会与直径或半径有关呢?(或者说你是怎么想到圆的周长会与直径或半径有关的呢?)
②、到底是不是这样呢?我们来看一个实验。(旋转三个系有长短不同细线的小球,形成了三组大小不同的圆,让学生观察其变化过程)。
③、组织学生讨论,得出结论:看来圆的周长确实与圆的直径或半径有关。
2、圆周长与直径的关系
①、到底有什么关系呢?课件出示一个画有直径的圆,同学们,现在凭你的直觉猜想一下,圆的周长大约是该圆直径的几倍?(如果学生的猜想有所离谱,这时电脑把这个圆的周长化曲为直再让学生猜一猜。
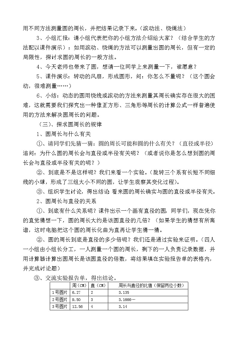
②、圆的周长到底是直径的多少倍呢?我们还是通过实验来证明。(四人一小组由小组长分工,一人测量一个圆的周长,剩下的一人负责记录数据,并用计算器计算出圆周长是该圆直径的倍数,将结果填在实验报告单的表格内,并完成讨论题)
③、交流实验报告单,得出结论。
(圆的周长是它直径的三倍多一些)
④、现在我们再用电脑来验证一下这个结论。
3、认识圆周率
(1)、实验证明:圆的周长确实是直径的三倍多一点,我们把它叫做圆周率,很早以前我国的数学家就发现了这个规律。
(2)、说明:刚才同学们算到的结果都不是3.14,那是因为做实验时的测量误差所致。
(3)、小结学习方法:同学们,刚才我们是通过什么方法得出圆周长与直径之间的关系的呢?
[策略建议:让学生从表格中挑选一个直径计算周长,再对照验证刚“发现”的圆的周长计算公式,又是初步运用、巩固“发现”的公式,更是让学生经历科学发现的完整过程,让学生体验成功的快乐。]
4、推导圆周长的公式
① 、了解了π之后,“圆的周长总是直径的三倍多一些”还可以说成“圆的周长总是直径的π倍。
② 、根据这个结论,你能求出圆的周长吗?如果用字母C表示圆的周长,d表示直径,它的字母公式你会表示吗?(C=πd)
③ 、同学们通过自己的努力得出了求圆周长的公式,要求圆的周长,需要知道什么条件?(直径)
④、刚才我们做实验的三个圆,你会算它们的周长了吗?(说算式,计算器算结果)
⑤、老师给同学们带来了一个圆桌,它的直径是0.9米,你会算它的周长吗?(例1)
⑥ 、知道圆的直径可以求圆的周长,还可以知道圆的什么条件求周长?(半径)知道半径怎样求呢?字母公式怎样表示?(C=2πr)
⑦ 、我们班大部分同学都是骑自行车上学的,我们就利用今天学习的知识来解决一个关于自行车的问题。出示例2:一辆自行车车轮的半径是0.3米,车轮转动一周前进多少米? (讲解过程略)
三、初步运用、巩固提高
1、刚才同学们不会测量的动态的圆的周长你会求了吗?(旋转的风扇)
2、这节课的内容你掌握了吗?这里还有几个疑问需要同学们来判断。
① 、圆的周长总是直径的π倍。
② 、π的值是3.14
③ 、大圆的圆周率小于小圆的圆周率。
④ 、圆周长的计算公式是:C=πr
3、相关练习题。比一比,看谁算得又对又快!(求出圆的周长。)
r=10 分米 d=4厘米
四、全课总结:这节课我们学习了什么?是怎样得到的?你有哪些收获?
板书设计:
板书设计:
圆的周长
化曲为直
圆的周长=直径×圆周率 π≈3.14
C=πd或C=2πr
课后反思:
本课的教学设计以圆的周长为主线,贯穿课堂的始终,体现在以下四个方面:首先,在创设情境时,我在理解教材的基础上,激活教材,创造性地使用教材,以学生熟悉的内容为出发点,激发学生的探索圆周长的欲望,其次,学生经过自主探究、合作、展示等教学活动,使学生深切地体会到“化曲为直”的数学思想方法.第三,学生通过小组合作的形式验证猜想,在理解了圆的周长与直径的关系及圆周率的基础上,推导出圆的周长的计算公式,第三次回到情景中,使学生在掌握新内容的基础上,解决实际问题,培养学生的应用意识。由于前面“圆的认识”的成功铺垫,因此本节课学生通过动手操作、自主探究、合作交流、展示等活动,理解了“化曲为直”的数学思想方法。在推导公式的过程中,因为亲自经历了小组内探讨圆的周长与直径的关系的过程,所以学生能较为容易地推导出圆的周长计算公式。
周(CM)
直(CM)
周长与直径的比值(保留两位小数)
1号圆片
6.27
2
3.135
2号圆片
9.50
3
3.1666…
3号圆片
12.56
4
3.14
4号圆片
…
…
…
人教版六年级上册2 圆的周长教案: 这是一份人教版六年级上册2 圆的周长教案,共4页。
人教版六年级上册5 圆2 圆的周长教案设计: 这是一份人教版六年级上册5 圆2 圆的周长教案设计,共6页。教案主要包含了教学设计背景及意图,教学设计,教学反思等内容,欢迎下载使用。
数学六年级上册5 圆2 圆的周长教学设计: 这是一份数学六年级上册5 圆2 圆的周长教学设计,共4页。

