物理人教版 (新课标)5.探究弹性势能的表达式教案
展开75 探究弹性势能的表达式
〖精讲精练〗
〖知识精讲〗
知识点1、弹性势能
定义:发生弹性形变的物体的各部分之间,由于有弹力的相互作用,也具有势能,这种势能叫做弹性势能。
说明:(1)弹性势能是发生弹性形变的物体上的有质点因相对位置改变而具有的能量,因而也是对系统而言的。
(2)弹性势能也是相对的,其大小在选定了零势能点以后才有意义。对弹簧,零势能点一般选弹簧自由长度时为零。
2、弹簧弹性势能可能与哪几个物理量有关:
(1) 如图所示,压缩的弹簧能将物体弹出,弹簧的压缩量越大,
物体弹出的距离也越远,说明弹性势能与弹簧长度的改变量有关。
(2) 用不同劲度系数的弹簧做实验,发现压缩量相同的情况下,
劲度系数越大的弹簧,将物体弹出的距离越远,说明弹性势能与
弹簧的劲度系数有关。
知识点2、弹性势能的表达式
弹簧的弹性势能一拉力所做的功相等,利用力---位移图象求出弹力的功,即为弹性势能的表达式。
W=Fscosα只能用来计算恒力的功,若力只是大小变化,方向始终与运动方向在一条直线上,找出力在位移方向上的变化规律,可以用力---位移图象来求力的功,如图(a)力不随位移发生变化W=Fx,从图象上可以看出Fx是图象所包围的面积,即力---位移图象所围面积表示力在这段位移上做的功,如图(b)所示,力随位移成正比增加,力在前20m做的功W=20×10/2=100J,即图中三角形的面积。
弹簧弹力与形变的关系图象若对应于图(b),则可设弹簧的形变量为x,则外力做功W=F×x/2=kx·x/2=kx2/2
据功能关系,弹簧的弹性势能EP= kx2/2
说明:(1)弹簧的弹性势能一般以形变量x=0时为零,这样可以使弹性势能的表达式最简洁明了,
(2)EP= kx2/2只能在弹簧的弹性限度之内适用。该式在教材中没有出现,也不要求定量计算,但了解这一形式对定性分析还是很有帮助的。
知识点3、弹力做功与弹性势能变化的关系
弹性势能的改变仅与弹力做功有关,弹力做多少正功,弹性势能就减少多少;弹力做多少负功,弹性势能就增加多少。
〖例1〗如图所示,质量为m的物体从光滑的斜面上的A点由静止滑下,与固定在地面上并且沿斜面的轻弹簧接触并压缩至最低点B,试求当物体处在最低点时,弹簧的弹性势能?(已知斜面倾角为θ,AB=s,物体在A点时的弹簧处于原长状态)
〖思路分析〗在该题吧m为研究对象,物体在下滑的过程中,
始末速度都为零,所以动能的变化量为零,即在下滑过程中
重力做的正功等于弹簧弹力做的负功。而弹簧的弹力所做的
负功等于其弹性势能的增加量,所以有:WG+WF=0,
即WF= -WG = -mgh= -mgssinθ,所以在最低点时的
弹性势能为:EP= mgssinθ,
〖答案〗EP= mgssinθ
〖总结〗本题也可以用能量转化关系来解,物体由A滑到B的过程中,重力势能的减少量全部转化为弹簧的弹性势能,所以有EP=mgh= mgssinθ,
〖变式训练1〗在水平地面上放一个竖直的轻弹簧,弹簧上端与一个质量为2kg的木块相连,若在木块上再作用一个竖直向下的力F,使木块缓慢向下移动0。1m,力F做功2、5J。如图所示,求:在木块下移0。1m的过程中,弹性势能的增加量。
〖答案〗△EP=4。5J
〖难点精析〗
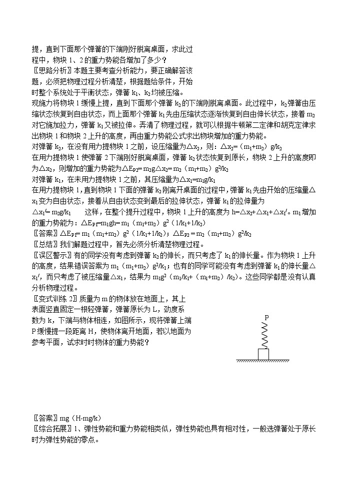
〖例2〗如图所示,劲度系数为k1的轻弹簧两端分别
与质量为m1和m2的物块拴接,劲度系数为k2的轻弹
簧上端与m2拴接,下端压在桌面上(不拴接),整个
系统处于平衡状态,现施力将物块1缓慢地竖直向上
提,直到下面那个弹簧的下端刚好脱离桌面,求此过
程中,物块1、2的重力势能各增加了多少?
〖思路分析〗本题主要考查分析能力,要正确解答该
题,必须把物理过程分析清楚,根据题给条件,开始
时整个系统处于平衡状态,弹簧k1、k2均被压缩。
现施力将物块1缓慢上提,直到下面那个弹簧k2的下端刚脱离桌面。此过程中,k2弹簧由压缩状态恢复到自由状态,而上面那个弹簧k1先由压缩状态逐渐恢复到自由伸长状态,接着m2对它施加拉力,弹簧k1又被拉伸。弄清了物理过程,就可以根据牛顿第二定律和胡克定律求出物块1和物块2上升的高度,再由重力势能公式求出物块增加的重力势能。
对弹簧k2,在没有用力提物块1之前,设压缩量为△x2,则:△x2=(m1+m2)g/k2
在用力提物块1使弹簧2下端刚好脱离桌面,弹簧k2状态恢复到原长,物块2上升的高度即为△x2,则增加的重力势能为△EP2= m2g△x2= m2(m1+m2)g2/k2
对弹簧k1,在未用力提物块1之前,其压缩量为△x1=m1g/k1
在用力提物块1,直到物块1下面的弹簧k2刚离开桌面的过程中,弹簧k1先由开始的压缩量△x1变为自由状态,接着从自由状态变到最后的拉伸状态,弹簧k1的拉伸量为
△x1/= m2g/k1 这样,在整个提升过程中,物块1上升的高度为h=△x2+△x1+△x1/。m1增加的重力势能为:△EP1=m1gh= m1(m1+m2)g2(1/k1+1/k2)
〖答案〗△EP1= m1(m1+m2)g2(1/k1+1/k2);△EP2 = m2(m1+m2)g2/k2
〖总结〗我们解题过程中,首先必须分析清楚物理过程。
〖误区警示〗有的同学没有考虑到弹簧k2的伸长,而只考虑了k1的伸长量。作为物块1上升的高度,结果错误答案为m1(m1+m2)g2/k1;也有的同学可能没有考虑到弹簧k1的伸长量△x1/,而只考虑了被压缩量△x1,结果为m1g2(m1/k1+(m1+m2)/k2)。这些同学都是没有认真分析物理过程。
〖变式训练2〗质量为m的物体放在地面上,其上
表面竖直固定一根轻弹簧,弹簧原长为L,劲度系
数为k,下端与物体相连,如图所示,现将弹簧上端
P缓慢提一段距离H,使物体离开地面,若以地面为
参考平面,试求时时物体的重力势能?
〖答案〗mg(H-mg/k)
〖综合拓展〗1、弹性势能和重力势能相类似,弹性势能也具有相对性,一般选弹簧处于原长时为弹性势能的零点。
2、弹性势能的表达式不要求用于计算,但要学会探究弹性势能的公式过程中所运用的规律和方法,如研究问题先从最简单的情况入手的思想,类比联想的方法,无限分割再加累加的方法等。
〖例3〗一个长方体木块漂浮在水面上,用外力将木
块匀速按至水面以下(木块上表面与水面始终平行),
求外力所做的功,本题可提供的数据:水的密度ρ水,
木块的密度ρ木,木块的横截面积S,木块漂浮时上
下表面离水面的高度分别是h1和h2?
〖思路分析〗设将木块向下按动距离x,则外力F
与新增浮力相等,F=ρ水g(h2+x)S-ρ水gh2S=ρ水gSx=kx
(其中k=ρ水Gs)显然F与x成正比,其图象如图所示。
当x=h1时,外力F做功W=Fx= kx2/2=ρ水gSx h12
〖答案〗外力F做功W=ρ水gSx h12/2
〖总结〗当外力F与位移x成正比时,这种变力做功可以用平均力F求功;若F不与位移x成正比,一般不能用上式计算变力的功。
〖活学活练〗
〖基础达标〗
1、关于弹性势能下列说法中正确的是:
A、发生弹性形变的物体都具有弹性势能。
B、弹性势能是一个标量。
C、弹性势能的单位是焦耳。
D、弹性势能是状态量。
2、关于弹簧的弹性势能,下列说法正确的是:
A、弹簧的弹性势能跟拉伸或压缩的长度有关。
B、弹簧的弹性势能跟弹簧的劲度系数不关。
C、同一弹簧,在弹性限度内,形变越大,弹性势能越大。
D、弹性势能的大小跟使弹簧发生形变的物体有关。
3、如图所示,在光滑的水平面上有一物体,它的左端连一弹簧,弹簧的另一端固定在墙上,在力F作用下物体处于静止状态,当撤去外力F后,物体将向右运动,在物体向右运动和过程中下列说法正确的是:
A、弹簧的弹性势能逐渐减少。
B、弹簧的弹性势能逐渐增大。
C、弹簧的弹性势能先增大再减少。
D、弹簧的弹性势能先减少再增大。
4、上题中,在弹簧向右运动的过程中,弹簧弹力对物体的做功情况,下列说法正确的是:
A、弹簧对物体做正功。
B、弹簧对物体做负功。
C、弹簧先对物体做正功,后对物体做负功。
D、弹簧先对物体做负功,后对物体做正功。
5、如图所示,弹簧的一端固定在墙上,另一端在水平力F作用下缓慢拉伸了x,半球拉力F随伸长量x的变化图线,图中正确的是:
6、在一次“蹦极”运动中,人由高空跌下,到最低点的整个过程中,下列说法中正确的是:
A、重力对人做正功。
B、人的重力势能减少了。
C、橡皮绳对人做负功。
D、橡皮绳的弹性势能增加了。
7、关于弹性势能和重力势能下列说法中正确的是:
A、重力势能属于物体和地球这个系统,弹性势能属于发生弹性形变的物体。
B、重力势能是相对的,弹性势能是绝对的。
C、重力势能和弹性势能都是相对的。
D、重力势能和弹性势能都是状态量。
8、如图所示,质量相等的两木块中间连有一弹簧,今用力F
缓慢向上提A,直到B恰好离开地面,设原来弹簧的弹性势
能为EP1。B刚要离开地面时,弹簧的弹性势能为EP2,则
EP1 EP2。
9、如图所示,在光滑水平面上有A、B两物体,中间连有一弹簧,已知mA=2mB,今用水平恒力F向右拉B,当A、B一起向右加速运动时,弹簧的弹性势能为EP1。如果水平力F向左拉A,当A、B一起向左加速运动时,弹簧的弹性势能为EP2,则EP1 EP2。
10、如图所示,假使两小球A、B之间存在着相互吸引的力,由于它们间的相互作用而具有势能EP,当两球变近是它们间的势能将 。
11、如图所示,有两个小球A、B,它们间的相互作用力比较特别,当它们间的距离x<L0时是斥力;它们间的距离x>L0时是引力,当x=L0时相互作用力是零。由于它们间存在着这样特别的作用力而具有一种势能,试参考重力做功与重力势能变化的关系分析下列问题:当把小球B由距A10L0处向A靠近,直到A、B间距离为L0/10,在此过程中,它们的势能怎样变化?
〖基础达标答案〗
1、ABCD 2、ABC 3、D 4、C 5、A 6、ABCD 7、ACD
8、EP1 = EP2。
9、EP1 > EP2。
10、减少
11、先减小后增大
〖能力提升〗
1、 如图所示是力F随s变化的关系图象,那么物体在运动25m的过程中,力F对物体做了多少功?
2、 一种叫做“蹦极”的现代运动,可以用下面的实验来进行模拟,如图所示,在桌边插一个支架,在支架横臂的端点系上一根橡皮绳,其重力可不计,劲度系数为k,橡皮绳的弹力与其长度成正比,橡皮绳另一端系一质量为m的小球,使小球从支架横横臂高度处由静止下落,已知橡皮绳子的弹性势能EP=kx2/2,式中k为劲度系数,x为橡皮绳的伸长量或压缩量,若小球下落的最大高度为L,试求橡皮绳的自然长度?
3、 一个边长为a的正方体木块,开始时静止在水底,如图所示,已知水深h,水的密度为ρ水,木块的密度为ρ木,若将木块从图示位置一直上浮到完全离开水面,水的浮力对木块一共做了多少功?
4、 如图所示,水平弹簧劲度系数k=500N/m,现用一外力推物体,使弹簧压缩10cm而静止,突然撤去外力F,物体被弹开,那么弹簧对物体做了多少功?(弹簧与物体未连接)
〖能力提升答案〗
1、350J 2、L-(2mgL/k)1/2 3、ρ水a3g(h-a/2) 4、2。5J
人教版 (新课标)必修25.探究弹性势能的表达式教案: 这是一份人教版 (新课标)必修25.探究弹性势能的表达式教案
高中1 曲线运动教案设计: 这是一份高中1 曲线运动教案设计,共30页。
2021学年1 功教案: 这是一份2021学年1 功教案,共20页。

