小学数学乘法的初步认识教案
展开教学目标
1.通过直观和操作,使学生理解求相同加数的和用乘法计算比较简便,知道乘法算式的含义.
2.掌握乘法算式的写法和读法;会正确地读出和写出乘法算式.会正确地叙述乘法算式的意义;还要会用学具摆出乘法算式的含义.
3.培养和训练学生动手操作、抽象概括的能力;向学生渗透辩证唯物主义“事物是普遍联系”的思考方法.
教学重点
知道乘法的含义,了解到“求几个相同加数的和”,用乘法计算比较简便.
教学难点
乘法算式所表示的意思.
教学过程
一、复习导入
1.看图列出相应的加法算式.【演示动画“乘法的初步认识”】
师:我们先来看一幅图.
问:我们可以根据每一幅图列出一个加法算式.谁愿意来从这几幅图中,任选一幅列出一道加法算式?
2.给列出的所有算式分类.【继续演示动画“乘法的初步认识”】
问:仔细观察同学们刚才列出的加法算式,可以分成不同的几类?
3.问:为什么这样分类呢?(生:这两组算式都是加法算式,但是一组算式中的加数不都相同,另一组算式中的加数都是相同的.所以这样分类.)
4.问:谁来说说,第二组的几个算式中,每个算式中的相同加数分别是几?
追问:这个算式表示的是几个几连加?
5.导入新课
教师谈话:今天我们就重点来研究这样的加法算式简单的表达形式,大家愿意吗?
二、新授
1.引出课题
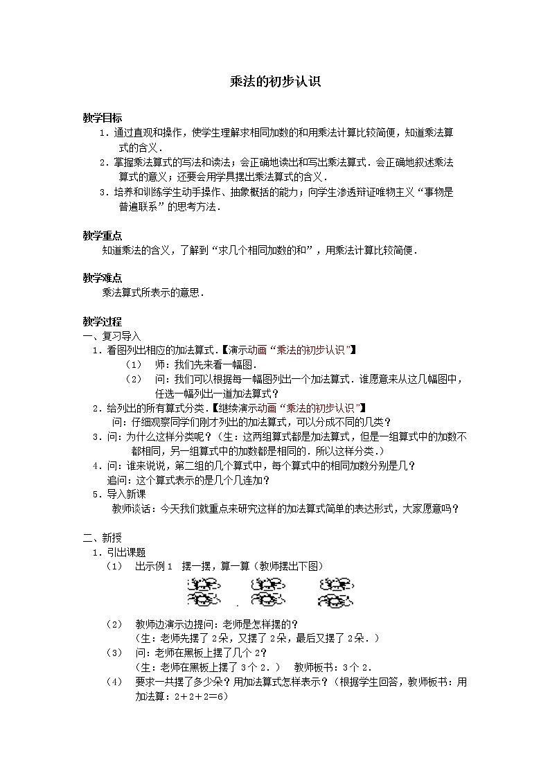
出示例1 摆一摆,算一算(教师摆出下图)
教师边演示边提问:老师是怎样摆的?
(生:老师先摆了2朵,又摆了2朵,最后又摆了2朵.)
问:老师在黑板上摆了几个2?
(生:老师在黑板上摆了3个2.) 教师板书:3个2.
要求一共摆了多少朵?用加法算式怎样表示?(根据学生回答,教师板书:用加法算:2+2+2=6)
问:我们刚刚得到的这个加法算式有什么特点?相同加数是几,表示几个2连加?
教师叙述:像这样求几个相同加数的和,除了用加法计算外,还有一种比较简便的方法叫做乘法.(板书课题:乘法初步认识)
2.讲解乘号及乘法算式的写法,教会学生乘法算式的读法.
(1)乘法和我们以前学过的加法、减法一样,也有一个运算符号叫乘号,乘号的写法是左斜右斜“×”.教师同时板书,指导全体学生书空写一遍.
(2)怎样写乘法算式呢?先看一看相同加数是几,相同加数是2,就写在乘号的前面,再数一数是几个2连加,把相同加数的个数3写在乘号的后面,2×3表示3个2连加,3个2得6,因此算式是2×3=6.
(3)师:这个算式读作2乘3等于6,也可以读作3乘2等于6.
3.变换观察方式.
(1)这幅图我们刚才是竖着观察的.横着看是几个几?(2个3)
(2)用加法算式表示怎么表示?(3+3=6) 教师板书:3+3=6
(3)谁会根据这个加法算式写出一个对应的乘法算式.教师板书:3×2=6
(4)谁来读一读这个乘法算式?(读作:三乘二等于六)
4.操作强化
(1)拿出3个圆形小片,摆成一竖行,这是1个3;第二竖行再摆3个圆形小片,这是几个3;第三竖行再摆3个圆形小片,这是几个3,第四竖行再摆3个圆形小片,这是几个3?(4个3)
(2)启发式提问:
求4个3是多少,用加法算式怎样表示?(3+3+3+3=12)
这个加法算式有什么特点?用乘法算式怎样表示?(3×4=12)
这个乘法算式表示什么意思,怎样读?
(3)学生独立操作,小组合作学习(提纲出示)
= 1 \* GB3 ①每堆摆4个圆片,摆5堆,这是几个几?
= 2 \* GB3 ②怎样用加法算式表示?
= 3 \* GB3 ③怎样列乘法算式?
= 4 \* GB3 ④这个乘法算式表示什么意思,怎样读?
三、巩固练习
1.再次演示动画“乘法的初步认识”中的六个算式.
2.问:这几个算式哪个能用乘法算式表示?
3.先想一想,怎样改写?说出相同加数是几,有几个几连加.再用乘法算式表示这几个加法算式.
四、质疑归纳
通过这节课的学习,大家有什么收获,还有什么问题吗?
(1.凡是在加法算式中,每个加数都相同,就可以把这个加法算式改写成乘法算式.
2.求几个相同加数的和,用乘法表示比较简便.)
五、游戏——找朋友(详见探究活动)
板书设计
乘法的初步认识
× 乘号
2+2+2=6 3+3=6
2×3=6 3×2=6
求几个相同加数的和用乘法表示比较简便.
小学人教版4 表内乘法(一)乘法的初步认识教学设计及反思: 这是一份小学人教版4 表内乘法(一)乘法的初步认识教学设计及反思,共5页。教案主要包含了教学目标,教学重难点,教学准备,教学过程,教学反思等内容,欢迎下载使用。
人教版乘法的初步认识教学设计及反思: 这是一份人教版乘法的初步认识教学设计及反思,共3页。教案主要包含了创设情境,激趣导入,新知教学,巩固练习,课堂总结,布置作业等内容,欢迎下载使用。
二年级上册4 表内乘法(一)乘法的初步认识教学设计: 这是一份二年级上册4 表内乘法(一)乘法的初步认识教学设计,共4页。教案主要包含了情境导入,探究新知,拓展延伸,深化提高,畅谈收获,总结评价等内容,欢迎下载使用。

