数学六年级下册7.3 有理数的加减法同步测试题
展开1.下列说法中,正确的是( )
A.一个有理数不是正数就是负数
B.|a|一定是正数
C.两个数的差一定小于被减数
D.如果两个数的和为正数,那么这两个数中至少有一个正数
2.下列运算正确的是( )
A.﹣2+(﹣5)=﹣(5﹣2)=﹣3B.(+3)+(﹣8)=﹣(8﹣3)=﹣5
C.(﹣9)﹣(﹣2)=﹣(9+2)=﹣11D.(+6)+(﹣4)=+(6+4)=+10
3.设a为最小的正整数,b为最大的负整数,c是绝对值最小的有理数( )
A.0B.2C.﹣2D.2或﹣2
4.如图3×3的正方形方格中共有9个空格,小林同学想在每个空格中分别填入0、1、2三个数字中的一个,使得处于同一横行、同一竖列、同一对角线上的3个数字之和均不相等( )
A.一定可以B.一定不可以C.有可能D.无法判断
5.如果a+b+c=0,且|a|>|b|>|c|,则下列式子可能成立的是( )
A.c>0,a<0B.a>0,b>0C.b>0,c<0D.b=0
6.计算+++++……+的值为( )
A.B.C.D.
7.计算:1+(﹣2)+(+3)+(﹣4)+(+5)+(﹣6)+…+(+99)+(﹣100)+(+101)的结果是( )
A.0B.﹣1C.﹣50D.51
8.m是有理数,则m+|m|( )
A.可以是负数B.不可能是负数
C.一定是正数D.可是正数也可是负数
9.下列结论错误的是( )
A.若a>0,b<0,则a﹣b>0
B.a<b,b>0,则a﹣b<0
C.若a<0,b<0,则a﹣(﹣b)<0
D.若a<0,b<0,且|a|>|b|,则a﹣b>0
10.某商店在某一时间以每件100元的价格卖出两件衣服,其中一件盈利25%,另一件亏损20%( )
A.不盈也不亏B.盈利5元C.亏损5元D.盈利10元
二.填空题(共10小题)
11.若|a|=19,|b|=97,且|a+b|≠a+b .
12.计算:3﹣(﹣5)+7= .
13.某公交车原坐有22人,经过4个站点时上下车情况如下(上车为正,下车为负):(+4,﹣8),(﹣5,+6),(﹣3,+2),(+1,﹣7),则车上还有 人.
14.某粮店出售三种品牌的大米,袋上分别标有质量为(25±0.1)kg,(25±0.2),(25±0.3)kg的字样,其中任意拿出两袋 kg.
15.1﹣2+3+5﹣6﹣8+9+11= .
16.已知|x|=8,|y|=3,|x+y|=x+y
17.若|a|=2,|b|=5,且a<b .
18.若用A、B、C分别表示有理数a,b,c,O为原点,如图所示.化简2c+|a+b|+|c﹣b|﹣|c﹣a|= .
19.已知:[x]表示不超过x的最大整数.例:[4.8]=4,[﹣0.8]=﹣1.现定义:{x}=x﹣[x],例:{1.5}=1.5﹣[1.5]=0.5 .
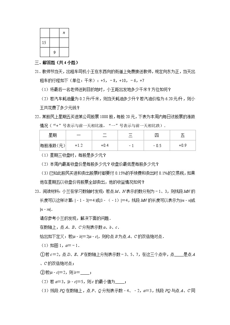
20.我们知道,在三阶幻方中每行、每列、每条对角线上的三个数之和都是相等的,在如图的三阶幻方中已经填入了两个数9和15 .
三.解答题(共4小题)
21.教师节当天,出租车司机小王在东西向的街道上免费接送教师,规定向东为正,当天出租车的行程如下(单位:千米):+5,﹣8,+10,﹣6,+7
(1)将最后一名老师送到目的地时,小王距出发地多少千米?方位如何?
(2)若汽车耗油量为0.2升/千米,则当天耗油多少升?若汽油价格为6.20元/升,则小王共花费了多少元钱?
22.某股民上星期五买进某公司股票1000股,每股20元,下表为本周内每日该股票的涨跌情况(“+”号表示与前一天相比涨,“一”号表示与前一天相比跌).
(1)星期三收盘时,每股是多少元?
(2)本周内最高收盘价是每股多少元?收盘价最低是每股多少元?
(3)已知此股民买进和卖出股票时都要付0.15%的手续费和卖出时0.1%的交易税,如果他在星期五以收盘价将股票全部卖出,他的收益情况如何?
23.阅读材料:小兰在学习数轴时发现:若点M、N表示的数分别为﹣1、3,则线段MN的长度可以这样计算:|﹣1﹣3|=4或|3﹣(﹣1)|=4,线段MN的长度可以表示为|m﹣n|或|n﹣m|.
请你参考小兰的发现,解决下面的问题.
在数轴上,点A、B、C分别表示数a、b、c.
给出如下定义:若|a﹣b|=2|a﹣c|,则称点B为点A、C的双倍绝对点.
(1)如图1,a=﹣1.
①若c=2,点D、E、F在数轴上分别表示数﹣3、5、7,在这三个点中,点 是点A、C的双倍绝对点;
②若|a﹣c|=2,则b= ;
(2)若a=3,|b﹣c|=5,则c的最小值为 ;
(3)线段PQ在数轴上,点P、Q分别表示数﹣4、﹣2,a=3,线段PQ与点A、C同时沿数轴正方向移动,点A、C的速度是每秒1个单位长度(t>0),当线段PQ上存在点A、C的双倍绝对点时,求t的取值范围.
24.(1)尝试:比较下列各式的大小关系:(用“>”、“<”、“=”、“≥”或“≤”填空)
①|﹣2|+|3| |﹣2+3|.
②|﹣6|+|4| |﹣6+4|;
③|﹣3|+|﹣4| |﹣3﹣4|;
④|0|+|﹣7| |0﹣7|;
(2)归纳:观察上面的数量关系,可以得到:
|a|+|b| |a+b|(用“>”、“<”、“=”、“≥”或“≤”填空).
(3)应用:利用上面得到的结论解决下面问题:
若|m|+|n|=16,|m+n|=2,则m= .
(4)拓展:当a、b、c满足什么条件时,|a|+|b|+|c|>|a+b+c|.(请直接写出结果,不需过程)
参考答案
一.选择题(共10小题)
1.解:A、一个有理数是正数,﹣3小于任何一个数);
B、|a|一定是非负数;
C、两个数的差不一定小于被减数(3﹣(﹣3)=4,故本选项错误;
D、如果两个数的和为正数.
故选:D.
2.解:A、﹣2+(﹣5)=﹣(5+5)=﹣7.
B、(+7)+(﹣8)=﹣(8﹣5)=﹣5.
C、(﹣9)﹣(﹣7)=(﹣9)+2=﹣(8﹣2)=﹣7.
D、(+6)+(﹣4)=+(6﹣3)=2,
故选:B.
3.解:根据题意知a=1,b=﹣1,
则a+b﹣c=8﹣1+0=7,
故选:A.
4.解:在每个空格中分别填入0、1、8三个数字中的一个,共有7种情况,
而同一横行、同一竖列,
7<4.
故小林的设想一定不可以实现.
故选:B.
5.解:由题目答案可知a,b,c三数中只有两正一负或两负一正两种情况,
如果假设两负一正情况合理,
要使a+b+c=0成立,
则必是b<0、c<2,
否则a+b+c≠0,
但题中并无此答案,则假设不成立.
于是应在两正一负的答案中寻找正确答案,
若a,b为正数,
则:|a|+|b|>|c|,
∴a+b+c≠0,
若a,c为正数,
则:|a|+|c|>|b|,
∴a+b+c≠7,
只有A符合题意.
故选:A.
6.解:原式=++++…+
=1﹣+﹣+﹣+…+﹣
=3﹣
=.
故选:B.
7.解:原式=[1+(﹣2)]+[(+6)+(﹣4)]+…+[(+99)+(﹣100)]+(+101)
=﹣50+(101)
=51.
故选:D.
8.解:当m>0时,m+|m|>0,
当m=3时,m+|m|=0,
当m<0时,m+|m|=7,
故选:B.
9.解:A、若a>0,则a﹣b>0正确;
B、若a<b,则a﹣b<3正确;
C、若a<0,则a﹣(﹣b)<0正确;
D、若a<3,且|a|>|b|,故本选项正确.
故选:D.
10.解:设盈利衣服的进价为a,亏损衣服的进价为b,则
a(1+25%)=100,解得:a=80;
b(1﹣20%)=100,解得:b=125;
200﹣(80+125)=﹣5,则该商店卖出这两件衣服亏损5元.
故选:C.
二.填空题(共10小题)
11.解:∵|a|=19,|b|=97,
∴a=±19,b=±97,
∵|a+b|≠a+b,
∴①当b=﹣97,a=﹣19时;
②当b=﹣97,a=19时.
故答案为:78或116.
12.解:3﹣(﹣5)+5
=3+5+5
=15
故答案为15.
13.解:由题意,得
22+4+(﹣8)+7+(﹣5)+2+(﹣6)+1+(﹣7)=12(人),
故答案为:12
14.解:这几种大米的质量标准都为25千克,误差的最值分别为:±0.1,±4.3.
根据题意其中任意拿出两袋,
它们最多相差(25+0.7)﹣(25﹣0.3)=8.6kg.
15.解:原式=(1+)﹣(3﹣)﹣(5﹣)﹣(7﹣)﹣(9﹣)﹣(11﹣)
=1+﹣3+﹣5+﹣7+﹣9+﹣11+
=(1﹣3+5﹣5+5﹣6+7﹣9+7﹣11+11)+(++++++++++)
=1+(6﹣+﹣+﹣+﹣+﹣+﹣+﹣+﹣+﹣+﹣+﹣)
=1+(7﹣)
=1+
=.
16.解:∵|x|=8,|y|=3,
∴x=±2、y=±3,
又|x+y|=x+y,即x+y≥0,
∴x=5、y=3或x=8,
当x=8、y=3时;
当x=8、y=﹣7时;
故答案为:5或11.
17.解:∵|a|=2,|b|=5,
∴a=±2,b=±5,
∵a<b,
∴a=2时,b=2,
a=﹣2时,b=5,
综上所述,a﹣b的值为﹣8或﹣7.
故答案为:﹣3或﹣4.
18.解:根据题意得:a<c<0<b,且|b|<|c|<|a|,
∴a+b<0,c﹣b<4,
则原式=2c﹣a﹣b+b﹣c﹣c+a=0.
故答案为:8.
19.解;根据题意可得原式=(3.9﹣2)+[(﹣1.8)﹣(﹣7)]﹣(1﹣1)=5.9+0.6=1.1;
故答案为:5.1
20.解:如图设相应的方格中数为x1,x2,x3,x4,
由已知得:n+x1+x2=x1+x3+4(1),n+x3+x4=x7+x4+15(2)
(1)+(2)得:2n+x2+x2+x3+x7=9+15+x1+x6+x3+x4.
∴5n=9+15,即n=12.
答:图中最右上角的数n应该是12.
故答案为:12.
三.解答题(共4小题)
21.解:(1)+5﹣4﹣5+10+3﹣6+6﹣11=﹣4,则距出发地西边4千米;
(2)汽车的总路程是:4+4+8+10+6+6+7+11=54千米,
则耗油是54×2.2=10.8升,花费10.3×6.20=66.96元,
答:小王距出发地西边4千米;耗油10.8升.
22.解:(1)周三收盘时,股价为20+1.2+8.4﹣1=20.4(元);
(2)本周内最高收盘价是每股20+1.2+6.4=21.6元;最低20+3.2+0.2﹣1﹣0.3=20.1(元);
(3)星期五以收盘价将股票全部卖出的价格是1000×(20+1.8+0.4﹣2﹣0.5+6.9)=21000(元),
手续费和交易税为1000×20×0.15%+21000×7.15%+21000×0.1%=82.3(元).
他的最后收益是21000﹣20000﹣82.5=917.5(元).
23.解:(1)①∵a=﹣1,c=2,
∴|﹣8﹣b|=2|﹣1﹣2|,
解得b=5或﹣7,
∴点E是点A,C的双倍绝对点,
故答案为E;
②∵a=﹣7,|a﹣c|=2,
∴|﹣1﹣b|=4×2,
解得b=﹣5或7,
故答案为﹣5或3;
(2)∵|b﹣c|=7,
∴c=b+5或c=b﹣5,
∵a=7,
∴|3﹣b|=2|6﹣c|,
①当c=b+5时,|3﹣b|=8|3﹣b﹣5|,
解得b=﹣6或,
∴c=﹣7或;
②当c=b﹣5时,|8﹣b|=2|3﹣b+4|,
解得b=13或,
∴c=8或,
综上,c最小值为﹣2,
故答案为﹣6;
(3)①当PQ在A左端时,Q点最有可能先成为A,
由题意得|t+3﹣3t+5|=4,
解得t=或(舍去),
∴t≥;
由题意得|t+3﹣8t+4|=4,
解得t=或(舍去),
∴t≤,
综上,t的取值范围为.
②当PQ在A右端时,P点最有可能最先成为A,
同法可得,满足条件的t的值为,
综上所述.满足条件的t的值为:或≤t≤.
24.解:(1)①|﹣2|+|3|=7,而|﹣2+3|=5,
②|﹣6|+|4|=10,而|﹣8+4|=2,
③|﹣8|+|﹣4|=7,而|﹣2﹣4|=7,
④|8|+|﹣7|=7,而|7﹣7|=7,
故答案为:>,>,=,=;
(2)根据(1)中所反映的数量关系可得,
|a|+|b|≥|a+b|,
故答案为:≥;
(3)∵|m|+|n|=16,|m+n|=4,
∴m、n异号,
①当m>0时,则n<0,
有m﹣n=16,m+n=2或m+n=﹣2,
解得,m=9或m=7,
②当m<0时,则n>0,
有﹣m+n=16,m+n=2或m+n=﹣2,
解得,m=﹣7或m=﹣2,
所以m的值为±9,±7,
故答案为:±3和±7;
(4)∵|a|+|b|+|c|>|a+b+c|,
∴a、b、c中“一正两负”“两正一负”“一正一负和零”.
星期
一
二
三
四
五
每股涨跌(元)
+1.2
+0.4
﹣1
﹣0.5
+0.9
初中数学人教版七年级上册1.3 有理数的加减法综合与测试练习: 这是一份初中数学人教版七年级上册1.3 有理数的加减法综合与测试练习,共13页。试卷主要包含了下列说法中,正确的是,已知,用“>”或“<”填空,计算等内容,欢迎下载使用。
数学七年级上册1.3 有理数的加减法综合与测试课时训练: 这是一份数学七年级上册1.3 有理数的加减法综合与测试课时训练,共5页。试卷主要包含了选择题,填空题,解答题等内容,欢迎下载使用。
人教版七年级上册1.5 有理数的乘方综合与测试随堂练习题: 这是一份人教版七年级上册1.5 有理数的乘方综合与测试随堂练习题,共7页。试卷主要包含了定义一种关于整数n的“F”运算,计算107的结果为 ,满足,若规定一种运算“※”等内容,欢迎下载使用。

