高中地理湘教版 (2019)必修 第一册第一节 流水地貌教案设计
展开【教材分析】
本节课选取的是湘教版必修一第二章第一节的内容。这一节是地形地貌的第一节,包括“流水侵蚀地貌”“流水堆积地貌”“滑坡和泥石流”三部分内容。其中“流水侵蚀地貌”“流水堆积地貌”是重点也是难点内容,要求学生通过教师提供的资料和小组协作学习、探究、讨论,让学生对河流侵蚀和堆积地貌定义和特点有个初步了解,并通过比较河流侵蚀与堆积两个不同地质作用对自然地理环境的影响差异,从而了解不同的外力作用可以产生不同的地理环境,“滑坡和泥石流”,使学生清楚知道自然地理环境对人文环境的影响,人文地理要以自然地理为基础,因地制宜。
流水侵蚀和流水堆积这两种作用,都属河流外力作用,两者既有相似又有区别,具有可比性和迁移性。可以先通过文字、图片资料学习河流侵蚀的概念和特征,通过阅读河谷的演化过程的图片学习不同河段不同侵蚀作用的表现各不相同,从而理解三种不同侵蚀概念特征和它们对地貌的影响。在掌握侵蚀的基础上,可以通过方法的迁移进行自学堆积地貌。 最后分析滑坡和泥石流的成因与分布。
本节课的设计尽量体现贴近学生生活实际,学习对生活有用的地理的思想。通过学习,达到指导学生工作生活,将来工作和生活中,学生能够运用所学知识,合理利用开发河流,建立正确的人地关系,采取正确的发展策略和措施,达到可持续发展。
【教学目标与核心素养】
教学目标:
通过野外观察或运用视频、图像,识别流水地貌,描述其景观的主要特点。
核心素养目标:
综合思维:结合图文材料,综合分析流水地貌的类型及形成原因。综合分析滑坡、泥石流的成因、危害及防御措施。
区域认知:结合不同地区的图文材料,分析不同地区流水地貌的类型、分布及主要特征。
地理实践力:进行野外观察,观看视频,认识主要的流水地貌及分布。
人地协调观:结合图文材料,分析滑坡、泥石流多发的人为原因,树立保护环境,促进人地协调发展的观念。
【教学重难点】
1.流水地貌的类型及形成作用
2.流水侵蚀地貌的主要类型及特点
3.流水堆积地貌的主要类型、形成原因及特点
4.滑坡和泥石流的成因、分布、危害及防御措施
【教学过程】
一、新课导入
位于四川南充嘉陵江边的青居镇,镇的南北各建有一个码头,北边的叫上码头,南边的叫下码头。青居人家到曲水赶场、走亲成,去时从上码头乘船是顺水,回来乘船在下码头上岸也是顺水,形成了可能是我国河道里唯一的“来也顺水,去也顺水”的奇特航程。旧时,纤夫早上从下码头出发,傍晚投宿上码头,依然住进头天晚上的客栈,素有“行船走一天,步行一袋烟”之说。
教师课件投影展示以下图片,启发学生思考:
1.嘉陵江在这一段为什么会形成这样的形状呢?
2.想一想,流水能塑造出哪些地表形态?试举例说明。
二、新课讲授
教师活动:引导学生阅读课本后自主完成知识梳理:
一、流水地貌概述
流水塑造的地貌,称为流水地貌。一般来说,流水地貌可分为流水侵蚀地貌和流水堆积地貌。
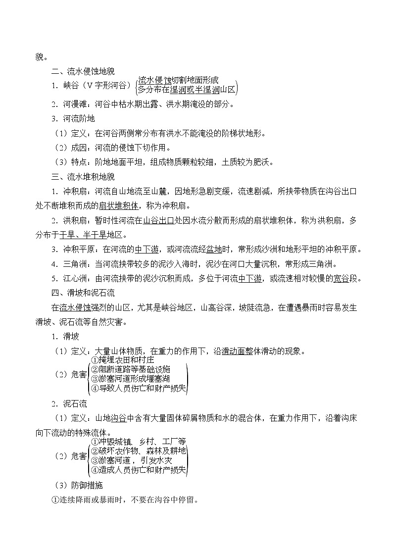
二、流水侵蚀地貌
1.峡谷(V字形河谷)eq \b\lc\{(\a\vs4\al\c1(流水侵蚀切割地面形成,多分布在湿润或半湿润山区))
2.河漫滩:河谷中枯水期出露、洪水期淹没的部分。
3.河流阶地
(1)定义:在河谷两侧常分布有洪水不能淹没的阶梯状地形。
(2)成因:河流的侵蚀下切作用。
(3)特点:阶地地面平坦,组成物质颗粒较细,土质较为肥沃。
三、流水堆积地貌
1.冲积扇:河流自山地流至山麓,因地形急剧变缓,流速剧减,所挟带物质在沟谷出口处不断堆积而成的扇状堆积体,称为冲积扇。
2.洪积扇:暂时性河流在山谷出口处因水流分散而形成的扇状堆积体,称为洪积扇,多分布于干旱、半干旱地区。
3.冲积平原:在河流的中下游,或河流流经盆地时,常形成沙洲和地形平坦的冲积平原。
4.三角洲:当河流挟带较多的泥沙入海时,泥沙在河口大量沉积,常形成三角洲。
5.江心洲:由河流挟带的泥沙沉积而成,多位于河流中下游,或流速相对较慢的宽谷段。
四、滑坡和泥石流
在流水侵蚀强烈的山区,尤其是峡谷地区,山高谷深,坡陡流急,在遭遇暴雨时容易发生滑坡、泥石流等自然灾害。
1.滑坡
(1)定义:大量山体物质,在重力的作用下,沿滑动面整体滑动的现象。
(2)危害eq \b\lc\{(\a\vs4\al\c1(①掩埋农田和村庄,②阻断道路等基础设施,③淤塞河道形成堰塞湖,④导致人员伤亡和财产损失))
2.泥石流
(1)定义:山地沟谷中含有大量固体碎屑物质和水的混合体,在重力作用下,沿着沟床向下流动的特殊流体。
(2)危害eq \b\lc\{(\a\vs4\al\c1(①冲毁城镇、乡村、工厂等,②破坏农作物、森林及耕地,③淤塞河道 ,引发水灾,④造成人员伤亡和财产损失))
(3)防御措施
①连续降雨或暴雨时,不要在沟谷中停留。
②不要躲在大树上,大树可能被冲倒。
③迅速向泥石流沟两侧躲避,切记不要顺沟向下跑。
④发现泥石流要及时报告,以便下游和沟口的居民及时撤离。
教师活动:引导学生层层突破重难点
探究点1:河流地貌
情景导入诱思:
阅读材料,探究下列问题。
材料一:下图为河流发育示意图,河流横断面①②③分别是河流上a、b、c三点的横剖面(并非一一对应)。
材料二:下图示意某河流上游河段的单侧断面。该河段两岸依次分布着海拔不同的四个平坦面T0、T1、T2、T3,平坦面上均堆积着河流沉积砾石。砾石的平均砾径T3>T0>T2>T1。洪水期河水仅能淹没T0。
(1)图中a、b、c三个河段,外力作用的主要表现分别是什么?
(2)根据河流的发育过程及特点,把a、b、c三点与对应的剖面图连线。
(3)某港务局拟在c河段附近的A、B两处建港,试分析在何处选址较为合适,为什么?
(4)在河流入海口处形成的地貌是________,是怎样形成的?
(5)根据材料二,分析图中四个阶地面T0、T1、T2、T3形成的先后顺序,及形成时水流速度的大小。
提示:(1)分别是侵蚀作用、搬运作用、堆积作用。
(2)画图略。(提示:a—②、b—③、c—①)
(3)A处。A处为河流凹岸,流水侵蚀作用显著,河床较深,利于建港;而B处为河流凸岸,流水堆积,河床较浅,不利于建港。
(4)三角洲;河流携带大量泥沙流经平原地区,流速减慢,加上海水顶托作用,大量泥沙沉积在河口形成三角洲。
(5)四个阶地面形成由早到晚依次是T3、T2、T1、T0。形成四个阶地面时水流的速度由大到小依次是T3、T0、T2、T1。
核心考点突破:
1.河流侵蚀地貌
河谷是由沟谷发育而成的,经历了由沟谷到V形河谷、再到槽形河谷的过程。不同发育阶段,河流侵蚀作用的形式与河谷形态不同。如下图所示:
2.不同河流堆积地貌及其影响
河流的堆积地貌包括三种常见的类型:洪积—冲积平原、河漫滩平原和三角洲,其形成机制和地貌类型各不相同。具体如下表所示:
3.河流的凹岸和凸岸
(1)凹岸、凸岸的判断(如下图)
(2)河流凹岸侵蚀、凸岸堆积的原因
河流流经弯道时,水流做曲线运动产生离心力。在离心力的作用下,表层水流趋向凹岸,冲刷凹岸,使凹岸水面略高于凸岸,因此,底部水流在压力作用下由凹岸流向凸岸,形成弯道环流,在弯道环流作用下,凹岸发生侵蚀,凸岸发生堆积,如下图:
(3)凹岸、凸岸的应用
对点跟踪训练:
洪积扇与三角洲是河流作用形成的重要地貌形态。据此回答1~2题。
1.下列关于洪积扇、三角洲分布位置的叙述,正确的是( )
①洪积扇只分布在干旱、半干旱地区
②三角洲只分布在湿润、半湿润地区
③洪积扇位于河流出山口附近
④三角洲位于河流入海、入湖口附近
A.①②
B.③④
C.②④
D.①③
2.与洪积扇相比,三角洲地区( )
①地形平坦,汊流较少
②波浪作用明显
③土壤肥沃,气候温和
④多沙洲、沙岛发育
A.①②
B.③④
C.②④
D.①③
解析:第1题,洪积扇是河流流出山口形成的堆积地貌类型,既分布在干旱地区,也分布在湿润地区;三角洲是河流入海或者入湖时在河口处形成的,既分布在干旱地区,也分布在湿润地区。第2题,洪积扇分布在山前,三角洲多分布在沿海地区,所以三角洲地区波浪作用明显,沙洲、沙岛发育。
答案:1.B;2.C
探究点2:滑坡和泥石流
情景导入诱思:
阅读材料,探究下列问题。
材料一:中国滑坡、泥石流灾害分布图。
材料二:2014年全国重大崩塌、滑坡、泥石流灾害逐月分布图。
(1)结合材料一,说明我国泥石流、滑坡等地质灾害在空间分布上的特点及形成原因。
(2)结合材料二,说明我国泥石流、滑坡等地质灾害在时间分布上的特点及原因。
(3)什么样的地区易发生滑坡?
提示:(1)从空间上来看,我国泥石流、滑坡主要分布在西南的四川、云南、贵州、西藏地区和西北的陕西、甘肃地区,山西地区,以及中南、东南的福建、湖南、湖北等地区。其基本特点是西部地区多于东部地区,南部地区多于北部地区,其中我国西南地区是泥石流、滑坡分布最集中、发生频率最高的地区。
形成原因:地形起伏大,构造活动强烈,断层发育,岩石破碎;风化严重;降水集中,多暴雨;不合理的人类工程活动,如切坡修路、采矿、削坡建房、水库蓄水和人工取土等对植被的破坏。
(2)从时间上看,滑坡、泥石流主要发生在4-9月;这是因为局地暴雨、持续强降雨是滑坡、泥石流等地质灾害的主要诱发因素。
(3)滑坡一般发生在岩体比较破碎、地势起伏较大、植被覆盖较差的地区。山地丘陵和工程建设频繁的地区,都是滑坡多发区。
核心考点突破:
1.滑坡和泥石流的异同
2.分析泥石流形成条件的一般思路
泥石流的形成必须同时具备以下三个条件:陡峻的地形地貌、丰富的松散物质、短时间内有大量的水源。
(1)地形地貌条件:地形上,山高沟深、地势陡峻,沟床纵坡降度大,沟谷形状便于水流汇集。
(2)松散物质来源条件:沟谷斜坡表层有厚度较大的松散土石堆积物,可为泥石流形成提供丰富的固体物质来源;人类工程活动,如滥伐森林造成水土流失,采矿堆弃在沟谷的弃渣等,往往也为泥石流提供大量的物质来源。
(3)水源条件:水既是泥石流的重要组成部分,又是泥石流的重要激发条件和动力来源。泥石流的水源有暴雨、冰雪融水和水库(池)溃决下泄水体等。
3.滑坡灾害的防避
(1)尽量不要在陡坡前长时间逗留。
(2)在陡坡上或坡脚从事生产活动,尽量不要破坏坡体的稳定性。
(3)要关注山坡上的异常现象。
(4)要注意加固有滑动危险的山坡。
(5)滑坡发生时,首先保持冷静,迅速环顾四周,然后向滑坡体的两侧迅速逃离。当遇到无法逃离的高速滑坡或滑坡呈整体滑动时,宜原地不动,或抱住大树等物。如果处在滑坡可能影响的山前或沟谷,应迅速辨别滑坡运动方向,并迅速离开可能受到影响的地带。
4.泥石流灾害的防避
(1)房屋、帐篷不要搭建在沟口和沟道上。
(2)不能将冲沟当作垃圾堆放场。
(3)保护和改善山区生态环境。
(4)雨季或暴雨时尽量不要去泥石流多发的沟谷。
(5)发现上游形成泥石流后,应及时向下游发出预警信号。
(6)突遇泥石流,应迅速沿垂直于泥石流方向向高处逃离。
对点跟踪训练:
(2019·长春检测)阅读图文材料,完成下列要求。
材料一:滑坡是指斜坡上的土体或者岩体,受河流冲刷、地下水活动、雨水浸泡、地震及人工切坡等因素影响,在重力作用下,沿着一定的软弱面或者软弱带,整体地或者分散地顺坡向下滑动的自然现象。
材料二:下图为我国某省区某年滑坡灾害频次分布图(单位:次)。
(1)分析该省区滑坡灾害多发区形成的自然原因。
(2)为应对滑坡地质灾害,说明当地可以采取的主要防灾减灾措施。
(3)简述在野外考察时应如何避免泥石流造成的人身伤害。
答案:(1)多发区位于云南西部的横断山区,地势起伏大;位于板块交界处,地震频发,岩石破碎;降水集中,多暴雨,所以易发滑坡地质灾害。
(2)危险地带居民点搬迁;植树造林,保护生态环境;建立地质灾害监测预警系统工程,加强监测和预警。
(3)关注当地的气象及灾害预报;遇到泥石流时,要向垂直于泥石流前进的方向逃离;不要在河滩和山谷中露营(大雨时不宜在沟谷停留;不宜在有大量固体堆积物的陡坡下避风、避雨)。
【教学反思】
1.这节课学生表现得非常活跃。因为事先准备的视频资料比较充分,许多同学都能从不同的角度来分析流水侵蚀地貌和流水沉积地貌的形成和分布,同时说明滑坡和泥石流的成因、分布及危害。许多学生都对防灾减灾的相关知识很有兴趣,充分调动了学生学习积极性,连平时上课爱睡觉的学生都津津有味地观看地质灾害相关视频,大家激励地相互讨论,发言。
2.由于播放视频花费时间过多,有些内容不能深入探讨,由于时间限制,有些讨论的问题无法深入下去,只能泛泛而谈,影响教学效果,某些内容还需要完善与具体。河谷类型
河流作用
河谷形态
V形河谷
以侵蚀作用为主。河流发育初期,以向下侵蚀和向源头侵蚀为主,使河谷加深延长
深、狭窄,谷壁陡峭,横剖面呈V形
槽形河谷
以侵蚀和堆积作用为主。向下侵蚀减弱,向两岸侵蚀加强,凹岸侵蚀,凸岸堆积,使河流更加弯曲,河谷展宽
弯、宽、浅,横剖面呈槽形
示意图和位置
地貌特点
形成
冲积扇
以谷口为顶点成扇形,冲积扇顶端到边缘,堆积物颗粒由粗到细
河流携带大量泥沙流出山口,坡度降低、流速降低,泥沙等沉积而成
河漫滩平原
地势平坦、宽广
河流在凸岸堆积,形成水下堆积体,堆积体面积增大露出水面形成河漫滩
江心洲
四面环水,如崇明岛、橘子洲等
由河流携带泥沙沉积而成
三角洲
多呈三角形,地势平坦,河网稠密,河道由分汊顶点向海洋方向呈放射状分布
河流携带泥沙流经平原加上海水顶托作用,流速降低,泥沙堆积而成
滑坡
泥石流
不同点
发生部位
山地斜坡上
山地沟谷中
运动物质的体积大小
较大
较小
是否必须有水的参与
可以无水的参与
必须有水的参与
相同点
主要发生在山区;主要由重力作用形成,在一定坡度上,物质向下运动;人类活动可诱发其发生;破坏力极强;由外力作用导致;具有突发性
高中地理湘教版 (2019)必修 第一册第二章 地球表面形态第一节 流水地貌第1课时教案设计: 这是一份高中地理湘教版 (2019)必修 第一册第二章 地球表面形态第一节 流水地貌第1课时教案设计,共3页。教案主要包含了课程标准,学习目标,教学重难点,教学方法,教学过程,板书设计,课后反思等内容,欢迎下载使用。
高中地理湘教版 (2019)必修 第一册第一节 流水地貌第2课时教案设计: 这是一份高中地理湘教版 (2019)必修 第一册第一节 流水地貌第2课时教案设计,共3页。教案主要包含了课程标准,学习目标,教学重难点,教学方法,教学过程,板书设计,课后反思等内容,欢迎下载使用。
高中地理第一章 宇宙中的地球第一节 地球的宇宙环境教学设计: 这是一份高中地理第一章 宇宙中的地球第一节 地球的宇宙环境教学设计,共3页。教案主要包含了学习目标,教学重难点,教学方法,教学过程,板书设计等内容,欢迎下载使用。

