新人教版一年级数学上册教学设计全册2
展开
“学与教”设计
( 年—— 年 )学年度 第( 一)学期
学 校
年 级
学 科
教 者
写在前面的话
为了全面贯彻“德育为先、能力为重、面向全体”的素质教育思想,提高教育质量,我市继续推进“研学”活动。在讲学稿“自学-交流-检测”教学模式的基础上,以“育人为本”为宗旨,以“促均衡、提质量”为中小学教育教学改革的出发点和落脚点,以切实增强德育的针对性和实效性为首,以培养学生的创新精神和实践能力为重点,以课堂教学为阵地,以教师队伍建设为保障,创新更加符合教育规律和促进人才成长的课堂教学模式、方法和途径。
各校领导要加强指导,大力开展创新研究活动。要结合本校教师特点,深入学习领会新版“学与教”设计的变化,一是研究重点,将讲学稿模式由原来“学与教”设计项目转化到“学与教”设计教学环节中,二是创新空间,由原来确定创新步骤到所有教学过程设计由学校与教师自主,给教师留下了大量的空间,去实践、创新。要让每一位教师都深入工作、认真研究,提高质量。
各位任课教师要通过精细备课抓住课堂教学各个环节,科学确定“三点一项”(课标点、知识点、考点、能力项),创新学生能力培养、互助交流、面向全体、培优补差、“潜能”开发的新模式、新方法,让不同的学生都得到发展,让所有的学生综合素质都得到提高,让所有班级的成绩都能提升。
在全面实施教育教学改革的过程中,努力构建“百花齐放、百家争鸣”的全市教育教学“研学创新”氛围,让教师提高质量过程逐步由“讲学”走向“导学”、再到“自学”,从而继续推进我市基础教育的发展,全面提高学生综合素质,提高中高考成绩,让家长的企盼变为现实,创办让家长满意的优质教育!
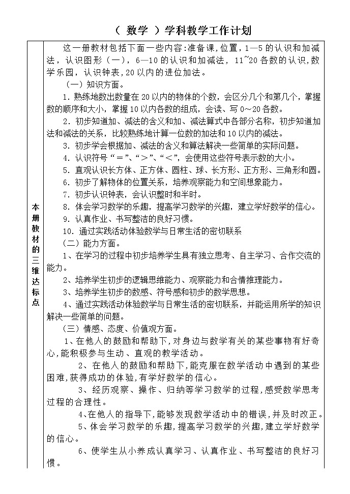
( 数学 )学科教学工作计划
本册教材的三维达标点
这一册教材包括下面一些内容:准备课,位置,1—5的认识和加减法,认识图形(一),6—10的认识和加减法, 11~20各数的认识,数学乐园,认识钟表,20以内的进位加法。
(一)知识方面。
1.熟练地数出数量在20以内的物体的个数,会区分几个和第几个,掌握数的顺序和大小,掌握10以内各数的组成,会读、写0~20各数。
2.初步知道加、减法的含义和加、减法算式中各部分名称,初步知道加法和减法的关系,比较熟练地计算一位数的加法和10以内的减法。
3.初步学会根据加、减法的含义和算法解决一些简单的实际问题。
4.认识符号“=”、“>”、“<”,会使用这些符号表示数的大小。
5.直观认识长方体、正方体、圆柱、球、长方形、正方形、三角形和圆。
6.初步了解物体的位置关系,培养观察能力和空间想象能力。
7.初步认识钟表,会认识整时和半时。
8.体会学习数学的乐趣,提高学习数学的兴趣,建立学好数学的信心。
9.认真作业、书写整洁的良好习惯。
10.通过实践活动体验数学与日常生活的密切联系
(二)能力方面。
1、在学习的过程中初步培养学生具有独立思考、自主学习、合作交流的能力。
2、培养学生初步的逻辑思维能力、观察能力和合情推理能力。
3、培养学生初步的数感、符号感和初步的数学思想。
4、通过实践活动体验数学与日常生活的密切联系,并能运用所学的知识解决一些简单的问题。
(三)情感、态度、价值观方面。
1、在他人的鼓励和帮助下,对身边与数学有关的某些事物有好奇心,能积极参与生动、直观的教学活动。
2、在他人的鼓励和帮助下,能克服在数学活动中遇到的某些困难,获得成功的体验,有学好数学的信心。
3、经历观察、操作、归纳等学习数学的过程,感受数学思考过程的合理性。
4、在他人的指导下,能够发现数学活动中的错误,并及时改正。
5、体会学习数学的乐趣,提高学习数学的兴趣,建立学好数学的信心。
6、使学生从小养成认真学习、认真作业、书写整洁的良好习惯。
本册教材编排内容与可利用资源
本册教材有九个单元。主要知识点有10以内数的认识,11~20各数的认识,10以内加减法,20以内进位加法和退位减法。除此之外,还有比较多少、高矮、长短;常见几何图形的直观认识;初步认识钟面等。每一单元的内容都不多,但是都很重要,有利于学生了解数学的实际应用,培养学生学习数学的兴趣。
教学重点是10以内的加减法和20以内的进位加法。这两部分内容和20以内的退位减法是学生学习认数和计算的开始,在日常生活当中有广发的应有,是计算多位数的基础,是小学数学中最基本的内容,是学生终身学习必备的基础知识和基本技能,必须让学生切实掌握。
教学难点是数感的建立,体会数可以用来表示和交流。10以内的加减法和20以内的进位加法计算方法的掌握及用数学。
教学关键是利用主题图,实物,图片多媒体教学课件创设生动的情境,让学生在动手实践,自主探索,合作交流中获得数学素养。
可利用的教学资源有实物,图画卡片,数字卡片,图形卡片口算练习卡,计算圆盘,计数器,绒板,钟面,方木块小棒,数位表等。可利用的教学资源有实物,图画卡片,数字卡片,图形卡片口算练习卡,计算圆盘,计数器,绒板,钟面,方木块小棒,数位表等。
根据课标精神,在教学中注意以学生的已有经验为基础,提供学生熟悉的活动情境,尽量选择、设计现实的、开放式的学习活动,努力体现自主探索、合作交流的学习方式,教师要组织学生动手实践、自主探索、合作交流学生通过活动,积极思考、相互交流,体会数学知识的含义。
课标与教材所面向的学生基本情况分析
一年级学生刚进入小学学习,新的学习和生活对孩子们来说充满了好奇和有趣,对学校、对环境、对老师、对同学、对课堂、对学习、对学校的要求都充满了新鲜感。同时他们年龄小,好动、易兴奋、易疲劳,注意力容易分散,尤其是刚入学时,40分钟的课堂学习对于他们来说真的很难!然而“学会倾听”是新课标中对一年级小学生提出的一项重要目标。现代心理学证明,注意力集中的学生,听课效率和学习水平远远高于注意力分散的学生。针对这些特点,我得想方设法运用各种手段来激发学生专心听讲的兴趣,从而培养好习惯。首先在课堂语言上要力求儿童化和趣味化。其次,让学生有尽可能多的回答问题的机会,促使他们始终处于积极主动的学习状态。对于学习有困难的学生及时个别辅导,对于优秀生尽量让他“吃得饱”。
教学进度表
周次
起止日期
教 学 内 容
课时
备注
1
8.27—8.31
准备课(2)
位置(2)
4
2
9.3—9.7
1-5的认识和加减法(4)
4
3
9.10—9.14
1-5的认识和加减法(4)
4
4
9.17—9.21
1-5的认识和加减法(4)
3
5
9.24—9.31
认识图形(一)(2)
6——10的认识和加减法(2)
6
6
10.1—10.7
0
国庆节
7
10.8—10.12
6——10的认识和加减法(4)
4
8
10.15—10.19
6——10的认识和加减法(4)
4
9
10.22—10.26
6——10的认识和加减法(4)
4
10
10.29—11.2
6——10的认识和加减法(1)
11—20各数的认识(3)
4
11
11.5—11.9
11—20各数的认识(3)
数学乐园(1)
4
12
11.12—11.16
认识钟表(1)20以内的进位加法(3)
4
13
11.19—11.23
20以内的进位加法(3)
4
14
11.26—11.30
20以内的进位加法(3)整理和复习(1)
4
15
12.3—12.7
总复习(4)
4
16
12.10—12.14
期末总复习
4
17
12.17—12.21
期末总复习
4
18
12.24—12.28
期末总复习 检测
4
单元教学计划
第一单元
一、内容:准备课
二、教学目标:
1通过数数活动,初步了解学生的数数情况,使学生初步学会数数的方法。
2、使学生通过操作,初步知道“同样多”“多”“少”的含义,会用一一对应的方法比较物体的多少。
3、帮助学生了解学校生活,激发学生学习数学的兴趣,渗透思想品德教育。
三、教材分析: P2-3页展现在学生面前的是“美丽的校园”,以小学为背景,使学生知道自己已经是一名小学生了,同时校园内外的事物数量都用到10以内各数,且每种数量不止一种,给数数提供了尽可能多的信息资源。P4-5页集合图中的具体事物与10以内各数对应,让学生认一认、读一读,了解学生认数、读数的情况。这里还不是正式教学生认读。在本单元中只是初步了解学生数数、读数的情况,还不是正式的教学没有安排专门的练习内容。教材通过引人入胜的“小猪帮小兔盖房子”的童话故事情境,引出学习内容,引导学生自主探究,进行各种不同的比较,小兔和萝卜,小猪和石登,小兔和小鱼等比较,充分感知“同样多”“多”“少”。充分利用教材的资源。 数主题图中的事物:充分地数同一数量的事物。 数周围的事物:有意识地把数学活动引向身边、校园、校园外。让数数活动,从书本走向生活。在数数活动中,初步体会数的含义,不断感受到生活中处处要用到数,数就在我们身边。由此,对数学产生亲切感,产生学好数学的愿望,初步学会数数的方法。
四、学生基本情况分析:学生刚刚结束幼儿园生活,对校园生活不适应,有意注意较差,因此不要急着去数数,让学生先观察有什么,给他们一定的时间,让学生把表面的事物看够了,再带着数数任务观察,从小到大数数,在数数的过程中抽象出数。
五、教学方法设计:培养学生的观察兴趣。教学时,出示插图后给学生一定的时间观察自己感兴趣的内容,让他们互相说说都看到了什么。当他们的好奇心得到满足以后,再让学生带着任务去观察,数一数各种东西的数量。充分利用教材的资源。数数时,可以充分利用教材提供的信息,让学生充分地观察,充分地数。数过主题图中的人或物后,还可以数学生身边的一些实物(如教室的门窗、铅笔盒里的铅笔、一行课桌等)。引导学生数实物时,采取小组合作的方式进行,可以先让学生自己观察、数,再小组交流,最后全班交流。可以有意识地使用上、下、左、右等方位词。如,教室黑板的上面有什么?(1面国旗)左面有什么?(4扇窗户)等。逐步使学生分清方位,这对于以后教学中布置学生看书、做作业,都有好处。倡导合作、交流的学习方式,观察、数数的活动都可以采取小组合作的方式进行。
六、课时分配:2课时
注:单元进度计划:请按单元逐个进行计划。
单元教学计划
第二单元
一、内容:位置
二、教学目标:
1、通过直观演示和动手操作,使学生认识“上”、“下”、“前”、“后”、“左”、“右”的基本含义,初步感受它们的相对性。
2、使学生会用“上”、“下”、“前”、“后”、“左”、“右”描述物体的相对位置。
3、使学生能够在具体情景中,根据行、列确定物体的位置。
三、教学资源分析:单元教材分析:“位置”的教学内容具有丰富性、开放性和鲜明的时代特点,它是人们更好地认识和描述生活空间,并进行交流的重要工具。儿童在生活中对上、下、前、后、左、右已有初步认识,在此基础上再学习从两个维度来确定物体的位置,如某个同学在第几组第几个的情况,使学生能采用适当的方式描述物体间的位置关系。
四、学生基本情况:本单元的教学内容设计是根据学生的已有的经验和兴趣特点,依照儿童空间方位的认知顺序进行编排。也就是从学生最熟悉的生活场景,如汽车站牌、左右手的作用教室的座位等引入教学,在各种操作、探索的活动中,观察、感知、猜测、感觉“上、下、前、后、左、右”的含义及其相对性。在亲身经历物体的位置关系和变换的过程之后,引导学生把空间方位的知识应用于生活,激发学生探索数学的兴趣,发展学生的创新意识,培养学生初步的空间方位观念。
五、教学方法设计:通过操作、实验等方式,让学生亲身体验、参与有关“位置”的活动,教师应加以必要的点拨,让学生开动脑筋,在活动中理解知识,通过交流,体会到数学就在身边。可以采用合作学习、探究学习的教学方式,培养学生良好的学习习惯
六、课时分配:2课时更多免费资源下载绿色圃中小学教育网Http://Www.lsPjy.Com 课件|教案|试卷|无需注册
注:单元进度计划:请按单元逐个进行计划。
单元教学计划
第三单元
一、内容:1-5的认识和加减法
二、教学目标:1、使学生能认、读、写5以内各数,并注意书写工整。会用5以内各数表示物体的个数和事物的顺序,会区分几个和第几个。
2、使学生掌握5以内数的顺序和各数的组成。
3、使学生认识“>”“<”“=”的含义,知道用词语(小于、大于、等于)来描述5以内的数的大小。
4、使学生初步知道加、减法的含义,会用自己理解的方法口算5以内的加减法。
5、能运用5以内各数表示日常生活中的一些事物,并进行交流。
三、教学资源分析:本单元包括1-5的认识,加减法的初步认识,0的认识和有关0的加减法。1—5的认识是数概念中最基础的知识之一,教材中数的认识相对集中编排,认数与加减法穿插编排,适当结合,加强数概念的教学,体现算法多样化,适当渗透集合、对应、统计等思想。教学重点是使学生能认、读、写5以内各数,并注意书写工整。会用5以内各数表示物体的个数和事物的顺序,会区分几个和第几个。掌握5以内数的顺序和各数的组成。.使学生认识“>”、“<”、“=”的含义,知道用词语(小于、大于、等于)来描述5以内的数的大小。使学生初步知道加、减法的含义,会用自己理解的方法口算5以内的加、减法。使学生能认、读、写5以内各数,并注意书写工整。会用5以内各数表示物体的个数和事物的顺序,会区分几个和第几个。掌握5以内数的顺序和各数的组成。使学生认识“>”、“<”、“=”的含义,知道用词语(小于、大于、等于)来描述5以内的数的大小。.使学生初步知道加、减法的含义,会用自己理解的方法口算5以内的加、减法。教学难点是教学生写数字和初步建立数感,符号感。可利用的资源有教材提供的各种情境,实物,图画卡片,数字卡片,图形卡片口算练习卡,计算圆盘,计数器,绒板等。
四、学生基本情况:入学的儿童通过学前教育,有许多已经掌握了20以内的数的认识及加减法,有的孩子还认识了百以内的数,但学生掌握数学的水平不同,虽然有的学生已经掌握了20以内的数的认识及加减法,但多数是在唱数,对数的概念的整体认识还不够,有的计算加减法只是在背数。基于这种现状,我们继承了现行九年义务教育教材中重视数概念教学的做法,从数概念(数的基数、序数含义,数的认、读、写,数的顺序,数的大小的比较,数的组成)的各个不同方面一起进行认识。在教学1~5各数的认识之后,教学加减法的含义和计算,将数的认识和加减法结合起来教学,有利于加深学生对数概念的理解,也有利于熟练掌握5以内的加减法。
五、教学方法设计:充分发挥主题图的作用,加强操作和观察活动。借助学生对实物、图画的深入观察和学具拼摆,根据学习任务突出观察和操作理解1~10的数概念和相应的加减法计算方法,引导学生亲身经历观察、操作的活动过程,让他们在活动中建立1~10的数概念和相应的加减法计算方法。
六、课时分配:12课时
注:单元进度计划:请按单元逐个进行计划。
单元教学计划
第四单元
一、内容:认识图形(一)
二、教学目标:1.使学生直观认识长方体、正方体、圆柱和球等立体图形与长方形、正方形、三角形和圆等平面图形,能够辨认和区别这些图形。
2.通过拼、摆、画各种图形,使学生直观感受各种图形的特征。
3.使学生形成初步的观察能力、动手操作能力和数学交流能力。
4.使学生初步感受数学与实际生活的联系。
三、教学资源分析:包括两部分内容:立体图形(长方体、正方体、圆柱和球)、平面图形(长方形、正方形、三角形和圆)的初步认识。将认识立体图形和平面图形结合起来进行编排,是为了使学生更全面、更好地认识几何形体。而且由于在现实生活中学生直接接触的大多是立体图形,所以把立体图形的认识编排在平面图形之前,并通过大量的、形式多样的操作活动使学生感知几何形体的特征。
教学重点是使学生直观认识长方体、正方体、圆柱和球等立体图形与长方形、正方形、三角形和圆等平面图形,能够辨认和区别这些图形,通过拼、摆、画各种图形,使学生直观感受各种图形的特征。
教学难点是使学生直观认识长方体、正方体、圆柱和球等立体图形与长方形、正方形、三角形和圆等平面图形,能够辨认和区别这些图形,通过拼、摆、画各种图形,使学生直观感受各种图形的特征,建立初步的空间观念。可利用的教学资源有长方体、正方体、圆柱和球,长方形、正方形、三角形和圆实物,方木块和学生的积木等等
四、学生基本情况:儿童在很小的时候就开始接触各种形状的物体。因此,他们已经有了较多的关于形状的感知方面的经验。上小学后,随着儿童思维能力的提高,需要将这种感性经验进一步抽象化,形成简单的几何概念,发展初步的空间观念。这里是学生学习几何概念的开始,认识每一个物体都应让学生摸一摸整体是什么样,局部是什么样,让学生经历知识的形成过程,而且在描述几何形体的特点的时候,学生的语言是非常直观和形象的。由于小学生思维能力的水平比较低,只要通过活动、操作让学生直观感受到几何形体的特点就可以了,不必要求过多的形式逻辑的推理。
五、教学方法设计:充分利用学生的生活经验,引导学生进行观察。提供充分的动手操作的机会。让学生通过滚一滚、推一推、搭一搭、摸一摸、画一画、剪一剪等活动,充分感知各种图形的特征。
六、课时分配:2课时
注:单元进度计划:请按单元逐个进行计划。
单元教学计划
第五单元
一、内容:6~10的认识和加减法
二、教学目标:1.使学生熟练地数出6~10各数,会读、会写这些数,并会用这些数表示物体的个数或事物的顺序和位置。
2.使学生掌握6~10数的顺序,会比较它们的大小,熟练地掌握10以内各数的组成。
3.使学生进一步认识“>”、“<”、“=”的含义,知道用这些符号来表示数的大小。
4.使学生比较熟练地口算10以内的加、减法。
5.使学生比较熟练地进行10以内的连加、连减、加减混合计算。
6.使学生用10以内的加减法解决生活中的简单问题,初步感受数学与日常生活的密切联系,体验学数学用数学的乐趣。
7.让学生在学习中感受到热爱家乡、热爱自然、保护环境、讲卫生等方面的教育,促进学生在情感、态度等方面的健康发展。
三、教学资源分析:包括6-10的认识和加减法,连加、连减,加减混合。用数学含其中编排。
教学重点是.使学生熟练地数出6~10各数,会读、会写这些数,并会用这些数表示物体的个数或事物的顺序和位置。使学生掌握6~10数的顺序,会比较它们的大小,熟练地掌握10以内各数的组成。使学生比较熟练地口算10以内的加、减法。使学生比较熟练地进行10以内的连加、连减、加减混合计算。
教学难点是使学生用10以内的加减法解决生活中的简单问题,建立数感和符号感。可利用的教学资源有实物,图画卡片,数字卡片,图形卡片口算练习卡,计算圆盘,计数器,绒板,钟面,方木块小棒,数位表等
四、学生基本情况:入学的儿童通过学前教育,有许多已经掌握了20以内的数的认识及加减法,有的孩子还认识了百以内的数,但学生掌握数学的水平不同,虽然有的学生已经掌握了20以内的数的认识及加减法,但多数是在唱数,对数的概念的整体认识还不够,有的计算加减法只是在背数。基于这种现状,我们继承了现行九年义务教育教材中重视数概念教学的做法,从数概念(数的基数、序数含义,数的认、读、写,数的顺序,数的大小的比较,数的组成)的各个不同方面一起进行认识。在教学1~5各数的认识,加减法的含义和计算之后,继续学习,有利于加深学生对数概念的理解,也有利于熟练掌握10以内的加减法。
五、教学方法设计:充分发挥主题图的作用,加强操作和观察活动。借助学生对实物、图画的深入观察和学具拼摆,根据学习任务突出观察和操作理解1~10的数概念和相应的加减法计算方法,引导学生亲身经历观察、操作的活动过程,让他们在活动中建立1~10的数概念和相应的加减法计算方法。
六、课时分配:15课时
注:单元进度计划:请按单元逐个进行计划。
单元教学计划
第六单元
一、内容:11-20个数的认识
二、教学目标:1.使学生能正确地数出数量在11~20的物体个数,知道这些数是由几个十和几个一组成的,掌握20以内数的顺序和大小。
2.使学生初步认识“十位”、“个位”,初步了解十进制;能够正确地、迅速地读、写11~20各数。
3.使学生能够熟练地口算10加几和相应的减法。
三、教学资源分析:这一单元包括两部分内容:11~20各数的认识,10加几、十几加几和相应的减法。两部分内容:11~20各数的认识,10加几、十几加几和相应的减法
整体结构:数数――读数――数的顺序――――写数――通过操作教学不进位加减法。这一单元的内容加强数感的教学,注意培养学生的估计意识。
教学重点:使学生能正确地数出数量在11~20的物体个数,知道这些数是由几个十和几个一组成的,掌握20以内数的顺序和大小。使学生初步认识“十位”、“个位”,初步了解十进制;能够正确地、迅速地读、写11~20各数。
教学难点是理解数位。可利用的教学资源有实物,图画卡片,数字卡片,图形卡片,计数器,绒板,小棒,数位表等
四、学生基本情况:
学生已经认识了1——5,并且初步理解了加减法的含有,会用自己理解的方法口算5以内的加减法。在此基础上学生能够通过观察操作等活动过程,建立起6——10的数概念和加减法计算的知识表象,初步掌握10以内的口算方法。
五、教学方法设计:充分发挥主题图的作用,加强操作和观察活动。借助学生对实物、图画的深入观察和学具拼摆,根据学习任务突出观察和操作理解11-20的数概念和相应的加法计算方法,引导学生亲身经历观察、操作的活动过程,让他们在活动中建立11~20的数概念和相应的加法计算方法。
六、课时分配:6课时
注:单元进度计划:请按单元逐个进行计划。
单元教学计划
第七单元
一、内容:认识钟表
二、教学目标:1.使学生结合生活经验学会看整时和半时。
2.使学生初步建立时间观念,从小养成珍惜和遵守时间的良好习惯。
3.培养学生的观察能力。
三、教学资源分析:这一单元包括两部分内容:让学生认识钟面(分针和时针)和电子表;会读写整时和半时。时间概念对学生来讲理解比较困难,因此教材中结合与学生生活密切相关的实际生活情境,让学生认识体验时间,用形式多样的练习,各种形状、表面花样的表,激发学生的学习兴趣。
教学重点使学生结合生活经验学会看整时和半时,使学生初步建立时间观念。
教学难点是理解时间概念。
可利用的教学资源有具体的生活情境,钟面等。
四、学生基本情况:时间因为时间看不到、摸不着,不具有直观、形象性,儿童感知时间比较困难,概念对学生来讲理解也比较困难,所以要把时间的认识与儿童的生活实际联系起来,才比较容易掌握。
五、教学方法设计:要结合大量的操作活动来学习。
六、课时分配:1课时
注:单元进度计划:请按单元逐个进行计划。
单元教学计划
第八单元
一、内容:20以内的进位加法
二、教学目标:
1.使学生比较熟练地口算20以内的进位加法。
2.使学生初步学会用加法和减法解决简单的问题。
3.通过数学学习,使学生初步体验数学与日常生活的密切联系,感受数学在日常生活中的作用
三、教学资源分析:这部分教学内容分为:9加几、8、7、6加几和5、4、3、2加几三个计算部分和用数学。在教学9加几时介绍两种最基本的方法点数(数又有从头点数、接着大数点数、接着小数点数三种方法)和凑十法(拆小数凑大数和拆大数凑小数);在教学8、7、6加几时对算法多样化进一步扩展,给出了交换加数位置的方法;在教学5、4、3、2加几时不再突出任何一种方法,学生用什么方法解决都是可以的。不再突出凑十法,而是体现课标的精神突出算法多样化。
教学重点:使学生比较熟练地口算20以内的进位加法,使学生初步学会用加法和减法解决简单的问题。
教学难点:掌握20以内的进位加法,会用加法和减法解决简单的问题。
可利用的资源有生活中各种具体的生活情境和图画卡片,数字卡片,图形卡片口算练习卡,计算圆盘,计数器,绒板,
四、学生基本情况:经过一阶段的学习,学生能在熟悉的情境中,提出问题,讨论交流,探讨计算的方法。
学生以具体形象思维为主要形式的思维特点,以及爱说爱动的年龄特点,让学生通过动手操作、动口说、动脑想等学习活动掌握计算方法。
五、教学方法设计:充分发挥主题图的作用,加强操作和观察活动。借助学生对实物、图画的深入观察和学具拼摆,根据学习任务突出观察和操作理解20以内的进位加法计算方法,引导学生亲身经历观察、操作的活动过程,让他们在活动中建构知识。
六、课时分配:9课时
注:单元进度计划:请按单元逐个进行计划。
课时“学与教”要点设计
课题
准备课——数一数
课型
新授
授课时间
总 第 节 数
1
三
维
目
标
1、让学生通过看和数了解画面的具体内容,引导学生感受看和数是认识生活中的事物,是学习数学常用的方法。
2、引导学生一件一件地观察场景中的主要物体,并分别数出这些物体的个数,初步培养有条理观察的习惯。
3、让学生在自己探索与合作交流中观察、学习。
重点
让学生通过实践、探索、合作交流,掌握数数。
难点
帮助学生解决认知过程中的困难。
关键
初步培养有条理观察的习惯。
课前准备
教学光盘或教学挂图、学具
时间
内 容 与 过 程
学与教方法、手段
一、创设情境,激发兴趣。
上学了,你已经是小学生了。从现在开始,你要学习很多的数学知识。
你会数数吗?认识积木的形状吗?会看钟表吗?……这些都是你要学习的数学。 数学是很有用的知识,学会它你可以知道很多的事情,还能增长本领,会解决很多问题。打开这本书,你就会看到许多有趣的游戏和活动,那可是一个神奇的数学天地噢!只要你爱动脑筋,多和老师、同学一起讨论,就会发现数学是多么的生动有趣!当你感到自己的本领一天一天地增长,该是多么愉快呀!今天我们就来学习第一课:数一数(板书课题)
二、出示彩图,教学数数。
(1)课件出示情境图。
师:在这个美丽的校园里,你看到些什么?你能数出它们的个数吗?
(2)小组学习:先让学生观察,在小组内和小朋友们说一说。
(3)汇报学习情况:指名让学生说一说。教师在学生随意说的基础上,引导学生按数目从小到大的顺序数出图中的人或事物的个数然后让同桌再互相说。
2、用圆点表示物体的个数。(圆点与物体有一一对应关系,渗透着对应的思想。)
小朋友们刚进入一年级,会出现紧张情绪,首先运用编者的话,可以和学生拉近距离,然后帮助学生建立学好数学的信心。
给他们一定的时间观察自己感兴趣的内容,让他们互相说说都看到了什么。当他们的好奇心得到满足以后,教师再让学生带着任务去观察,数一数各种东西的数量
学生互相交流,初步培养学生说的能力和认真倾听同学发言的习惯
三、实物操作,感受数字
分4人小组,由任意一个小朋友说出物体的个数,让其他3个小朋友用圆点摆出表示的数。
四、拓展运用
讲述:小朋友,已经学会了数一数,即1—10的物体的个数。你能用1-10这10个数字中的其中一个数来说句话吗?在小组内说说。
如:我有10个手指,我们小组有4人,等等。
五 、巩固深化
1、游戏:火车钻山洞
讲述:刚才小朋友数数数得可真棒,现在我们一起去儿童乐园玩玩。
游戏方法:我们分小组进行,两个小朋友手拉手抬起来,围成山洞,请小组后面的几位 同学当司机,前面报几,后面接着往下报,如1、2、3,如果说对了,就发出呜呜声,说错了,就“咔嚓”暂停,说对了再通过。
2、数水果,摘水果
讲述:秋天来了,树上的果子都熟了,有苹果、香蕉等。去数数吧,再把数出的结果告诉小朋友,说说你是怎么数的?说对了就摘个水果送给你的朋友尝一尝吧!
六、总结
我们既能去动物园,还能玩游戏,摘水果,开心吗?在这节课里,你学到了哪些本领?你是怎么想的?
让学生联系生活中的例子说一说,并体会到数存在于我们的生活中,数是人类的好朋友。以便教师初步了解学生数数、观察和语言表达能力情况,为以后教学做好准备
让学生充分感受数学知识来源于生活并应用于生活,培养学生能从身边的生活发现数学知识的存在
作业设计
1、数一数在家里或在其他地方看到的东西,并记录下来,和同学们交流。
2、准备5个圆形、5个三角形、5个正方形。
板书设计
数一数
图片
1 2 3 4 5 6 7 8 9 10
学 与 教 反 思
注:具体内容、方法与手段等要以课标和教材为依据,结合各类教育的不同、学科特点、学生年龄特征及各校资源的实际情况创新确定。
课时“学与教”要点设计
课题
准备课——比多少
课型
新授
授课时间
总 第 节 数
2
三
维
目
标
1、使学生知道“同样多”、“多些”、“少些”的含义,初步学会用一一对应的方法比较物体的多少。
2、初步培养学生的动手操作能力,渗透“对应”思想。
3、引导学生认真观察,培养学生积极思考、大胆探索的良好品质。
重点
知道长短、高矮、轻重的含义,会表达比较后的结果。
难点
初步懂得直接比较长短、高矮和轻重的思维方法。
关键
培养学生的动手操作能力
课前准备
圆形、三角形、正方形若干;学生准备5个圆形、5个三角形、5个正方形。
时间
内 容 与 过 程
学与教方法、手段
一、 复习:从1数到10。
导入: 昨天我们学习了数一数,今天我们就来学习比一比。 (板书:比一比)
二、新课
(一)同样多
1、看图说话:教师贴出4个圆纸片,学生数一数有几个,再贴出4个三角形纸片,学生数一数有几个。看着这图,你能说一句话吗?那你是怎么知道它们同样多的呢?一个圆纸片对着一个三角形纸片,所以我们就说,圆纸片和三角形纸片同样多。
2、比一比:请伸出你的双手,我们用一个指头对着一个指头的方法来比较一下两只手上的手指头是否同样多(师生一起做,然后同桌互相做)。
3、动动手:教师在黑板上贴3个○(学生跟着在台下摆),要求对着○摆□,□要和○同样多。指名一人在黑板上摆,其余同学在下面摆,摆完后说说摆的方法。
4、同桌左边的同学摆任意个□,右边的同学摆△,使得□和△同样多。说说摆的方法。
5、找一找:在p6、p7的图中找出同样多的东西。
由旧知引入新知
突出了学生的个性发展,体现了学生可用不同方法去学习数学的道理,同时教师指导了算法最优化
(二)多些、少些:
1、教师贴出4个三角形,学生说是几个,再贴出3个正方形,学生说有几个。问:三角形和正方形同样多吗?你怎么看出来的?(教师伺机连线)教师引导学生:三角形有剩余,正方形没有剩余,我们就说正方形少些,三角形多些,也就是说三角形比正方形多。(板书:多些、少些)
2、教师在黑板上贴2个○和3个△。提问:怎样比较○和△谁多谁少?(同桌同学商量。)指名说。
3、找一找:在p6、p7的图中找出什么东西比什么东西多或少的。
4、学生动手操作: ①第一行摆3个○,在○下面摆△, △要比○多1个。 ②第一行摆4个□,在□下面摆△,△要比□少2个。 ③要使下图中第一排比第二排多2个圆,应该怎么办?
三、练习
1、p11、12 练习一 1-4题。
2、找一找我们教室里有什么东西是同样多的,什么东西是多些,什么东西是少些的?
四、小结:今天我们学会比较多少,明天我们要学习比较长短,请同学们每人准备一把尺子,一支用过的铅笔。
给学生提供了用所学知识解决实际问题的机会,让学生初步体会到了“用数学”的意识,感受到生活中处处有数学
作业设计
数一数家中的物体的数量进行比较,并把比较的结果说给爸爸妈妈听。
板书设计
比一比
学 与 教 反 思
注:具体内容、方法与手段等要以课标和教材为依据,结合各类教育的不同、学科特点、学生年龄特征及各校资源的实际情况创新确定。
课时“学与教”要点设计
课题
位置
课型
新授
授课时间
总 第 节 数
3
三
维
目
标
1.在具体活动中,让学生体验前后、上下、左右的位置与顺序,初步培养学生的空间观念。
2.能确定物体前后、左右、上下的位置与顺序,并能用自己的语言表达
3.初步培养学生按一定顺序进行观察的习惯。
4.使学生在学习活动中获得积极的情感体验。
重点
认识“上、下”、“前、后”、“左、右”的含义,初步感受它们的相对。
难点
2、会用“上、下”、“前、后”、“左、右”描述物体的相对位置。
关键
能够在具体情境中,根据行、列确定物体的位置。
课前准备
课件
时间
内 容 与 过 程
学与教方法、手段
4分
25分
一、谈话导入
1、同学们,新的一学期开始了,编书的叔叔、阿姨们给我们带来了两位朋友——聪聪和明明。他们可是数学王国里的小精灵噢,当我们遇到困难时,他们就会跳出来帮忙的。同学们愿意和他们成为朋友吗?现在,我们就和聪聪、明明一起进入神奇的数学王国吧!
2、揭示课题
聪聪问我们:“鼻子下面是什么?嘴巴上面有什么?”
同这们说得真好!今天,我们就一起来学习上、下。(板书课题:上、下)
二、探究新知
1、你能说一说我们生活中有关上、下的例子吗?
2、观察画面,体会上、下的含义
(1)你们听说过南京长江大桥吗?谁能给大家介绍一下南京长江大桥是什么样子的?下面我们就一起去南京长江大桥看一看,开开眼界,好不好?
(2)出示主题图课件
请同学们仔细观察:你发现了什么?告诉大家好吗?
(3)大家发现了这么多东西,真了不起!
谁能说出:汽车下面有什么?
你能像老师这样提出问题吗?
3、看书完成书上的填空。
指名口答订正。
创设情境,激发学习兴趣
教师作为课堂教学的指导者,以学生自主学习为主,主张探究式、体验
10分
1分
3、前、后
让一组学生排成一纵队,指名描述小伙伴的位置,学会用“前”、“后”来准确描述。
在黑板上贴出小动物贴图,让学生用“前”、“后”相互说说自己喜欢的小动物的位置,指名说。
三、课堂练习
1、一切行动听指挥
请几名学生在教室内随意走动,当教师说“停”时,向全体同学说一说自己所在的位置,要求用上所学的方位词“上”、“下”、“前”、“后”。
2、画鼻子
做游戏的学生需蒙上眼睛,在黑板上给小动物添上鼻子动物头像添上鼻子,其他学生可用所学方位词提醒四、教师总结
这节课你有什么收获?
式的学习方法,培养学生的动手操作能力和发散思维能力。
作业设计
相应的习题
板书设计
上下 前后
学 与 教 反 思
注:具体内容、方法与手段等要以课标和教材为依据,结合各类教育的不同、学科特点、学生年龄特征及各校资源的实际情况创新确定。
课时“学与教”要点设计
课题
左 、右
课型
新授
授课时间
总 第 节 数
4
三
维
目
标
1以生活中有关“左、右”的真实情境激发学生学习兴趣。通过学生参与多种形式数学活动,使学生经历建立“左、右”
2、培养学生运用“左、右”的数学知识解决实际问题的能力和与人交流的能力以及观察能力,让学生体会到生活中处处有数学。
重点
正确辨别左、右的位置关系,体验其相对性。
难点
创设愉悦的教学情境,激发学生学习的兴趣。
关键
学法的多样性,关注学生的个人体验。
课前准备
课件
时间
内 容 与 过 程
学与教方法、手段
10分
15分
一、感知自身的左右
1.创设问题情境。
师:小朋友们会念拍手歌吗?喜欢玩吗?谁能来表演一下
问:小朋友们,刚才他们是用什么拍掌的?
2.体验左、右。
(1)师:请伸出你的右手,再伸出你的左手。
(2)看一看。
(3)说一说。
师:在生活中,你常用右手做什么?左手做什么呢?
(4)师小结:左手、右手是一对好朋友,配合起来力量可大了,可以做许许多多的事情,小朋友们瞧瞧自己的身体,还有像这样的好朋友吗?
(5)生说。(要求学生摸着说。)
(6)揭示课题。
3.小游戏:听口令,做动作。
举左手,举右手;举右手,举左手。
左手摸左耳朵,右手摸右耳朵。
左手拍左肩,右手拍右肩。
左脚跳两下,右脚跳两下。
拍一拍:
在身体上面、下面、前面、后面、左面、右面各拍两下掌
二、感知群中的左边,右边,建立方位感
1.找一找。
(1)第一横排坐在最左边的是谁?最右边的又是谁?
(2)第二横排中,从左往右数,第__个同学是谁?从右往左数,第__个同学又是谁?
活动课堂,激发学生的学习兴趣。
充分感知,养学生的动手操作能力和发散思维能力。
15分
师小结:同一个人,从不同的方向去数,顺序也就不同
(3)你的左边是哪个同学?右边又是哪个同学?
(4)同桌互说:你的左面、右面都有哪些同学?
(5)全班交流。
2.解决生活中的实际问题。
(1)创设问题情境:一只小猪找不到回家的路,请小朋友用学到的前、后、左、右的知识帮小猪找家。
(2)学生展开讨论。
(3)计算机演示结果。
(4)对学生进行安全教育和乐于助人的思想品德教育
三、 解决问题,增强应用意识
解决生活中的实际问题,增强应用意识。
(1)判断:上楼、下楼的同学都是靠右边走的吗?
(2)同桌讨论、交流:你是怎样想的?
(3)汇报:计算机演示结果。
师小结:方向不同,左右不同。判断时应把自己当做走路的人。平时我们上、下楼时,都要靠右走,按次序地走。
四、课堂总结
提高了学生的解决问题的能力。
作业设计
相应的习题
板书设计
位置
左右
学 与 教 反 思
课时“学与教”要点设计
课题
1~5的认识
课型
新授
授课时间
总 第 节 数
4
三
维
目
标
1 让学生会用1~5各数表示物体的个数,知道1~5的数序,能认、读、写1~5各数,并注意书写工整。
2 培养学生认真观察、积极动手操作和认真书写的习惯 。
3 利用“野生动物图”使学生初步感知“用数学”的乐趣,同时滋生人与自然和谐共存的良好愿望。
重点
1~5的基数意义和写法。
难点
1~5的写法。
关键
培养学生认真观察、积极动手操作和认真书写的习惯
课前准备
课件;1~5数字卡片;计数器;小木棒。
时间
内 容 与 过 程
学与教方法、手段
一、导入:同学们喜欢去动物园吗?动物园里有什么动物?现在同学们就来看一看这些可爱的动物。除了看动物之外,我们还要从中学习数学知识,1~5的认识,看谁学得又快又好。(板书)
二、教学1~5的认识:
1、(屏幕显示“野生动物图”)请同学们仔细观察,图上画了什么?各有几个?说给你的同桌听。(指名说)
2、你们能不能按照顺序来说一说?先说数目小的,在说数目大的。再说给你的同桌听。(指名说,根据学生发言操作课件)
3、这幅图中还有哪些物体可以用“?”来表示?
4、(投影“1”数字卡片)现在请你拿出1根小棒,摆在数字“1”的下面,可以怎么摆?(学生上来演示)
5、(投影“2”数字卡片)现在请你拿出2根小棒,在桌子上摆一摆自己喜欢的图形(学生上来演示)(3、4、5类同)
6、谁能说说生活中有哪些物体的个数可以用1~5各数表示?
7、用你们桌子上的圆片、小棒、卡片等摆出你喜欢的图形,并跟你的小伙伴说说你摆的是什么?用什么摆的?用了几个?
学生小组内交流,并且教师参与到个别组的交流中,引导学生按不同事物类型分类数数,并且进行有序观察。
小组交流,教师参与到活动中,并适时指导,注意表述的广泛性。
三、教学数序
1、(计数器上拨1颗珠子)老师拨了几颗珠子?用几表示?(板书:1)
2、(计数器上再拨1颗珠子)再拨一颗珠子,一添上一是几?(板书:2)(3、4、5类同)
3、齐读1、2、3、4、5。
4、1的后面是几?5得前面是几?3得前面是几?后面是几?(全班回答)
5、1数到5,再倒着数一遍。
四、教学书写
1、(屏幕显示1~5的数字卡片)请同学们想一想,这5个数字各像我们生活中的什么物体?(学生自由回答)
2、教学1、2的写法。
(1)动画展示“1”、“2”笔顺。
(2)请同3学们跟着老师用手划。
(3)在书上描写。
3、教学3的写法。(同上)
4、教学4、5的写法。(同上)
五、练习p21练习二 1、2、3、4
通过拨一拨,让学生感知每一个数都是在前一个数的基础上添1得来的
作业设计
回家找一找哪些物体可以用1——5表示,并把结果说给爸爸妈妈听。
板书设计
1~5的认识
1 2 3 4 5
学 与 教 反 思
注:具体内容、方法与手段等要以课标和教材为依据,结合各类教育的不同、学科特点、学生年龄特征及各校资源的实际情况创新确定。
课时“学与教”要点设计
课题
比多少
课型
新授
授课时间
总 第 节 数
5
三
维
目
标
1、通过学生观察,初步学会比较大小,使学生认识 “<”, “>”, “=”号。同时知道这三种符号的读法和作用。
2、通过学生操作学会比较物体大小的一般方法。
3、培养学生操作、观察能力和语言表达能力,体会到生活中处处有数学。
重点
认识符号“〉”、“〈”、“=”,知道它们的含义;掌握比较多少的方法。
难点
会用“〉”、“〈”表示比较的结果
关键
操作学会比较物体大小的一般方法
课前准备
课件
时间
内 容 与 过 程
学与教方法、手段
一、创设情景,生成问题
1、出示课本情境图:小猴子分水果
师:今天,小猴子们摘了很多水果,忙坏了。我们看看有几只猴子?它们摘了什么水果,各有几多少?(学生看图回答问题) (1)摘了这么多水果,三只小猴子该怎么分呢?你能帮帮他们吗?(学生用学具卡片按自己的想法,摆放小猴和3种水果。) (2)让学生摆出图片学具表示数量,设疑激趣:摘了这么多的水果,到底哪一种水果比较多,哪一种水果够分,哪一种水果不够分,老师很想知道,你们想知道吗?那我们来比一比看。 (3)展示学生摆放的结果
二、探索交流,解决问题。
1、小组讨论:可以把谁和谁作比较怎么比?比的结果是什么? (1)、独立思考,学生根据已有的知识和生活经验比较大小。形成自己解决问题的方案。
(2)、小组交流。
2、认识等号。(研究第一种情况)
(1)把小猴和水蜜桃做比较。
师:把水蜜桃分给小猴,够分吗?你是怎么知道的?
(2)展示学生各种不同的摆法,比出好的,将学生引导到用一一对应的方法进行比较。(课件出示)
(3)、认识“=”
小猴有3只,水蜜桃也有3只,我们就说小猴和水蜜桃的数量同样多,3和3同样多,要用什么符号来表示呢?(大部分学生都能说出“等号”)出示3=3读作:3等于3
等号
设疑激趣,让学生发现问题,积极寻找解决问题的方法
借助小猴子分水果的场景引入新知,激起学生的学习兴趣,使学生能自觉地参与到学习过程中去
(4)找找课室里还有谁和谁同样多,几等于几?
(5)举例:除了3=3,4=4以外,你还能举出别的例子来吗?根据汇报,师板书。(1=1,5=5......)看黑板上这些算式,你发现了什么?(等号两边的数一样)“两边相同用等号”
3、认识“>”、“<”(猴和香蕉比、猴和梨比......)
(1)认识“>”。
①猴子分香蕉,够分吗?你是怎么知道的?
②引出大于号。 师:3比2多,在3和2的中间要用一个什么符号表示?等号行吗?“我们把这个等号变一变,”课件动画演示等号变大于号:把等号左边的口张大点,右边的口变小点,就成了大于号。(让学生体会到符号之间的联系)
③这个式子3>2怎么读?(3大于2)。用手势帮助我们记住大于号,课件演示:把右手食指和大拇指撑开,形成一个大于号,“大口朝左大于号”。
(2)认识小于号。
①猴子分香蕉,够分吗?你是怎么知道的?
师:3比2多,用“>”表示,那么3比4少,应用什么符号表示?课件动画演示:把大于号转个180度就是小于号。
“<”的名字叫什么?(小于号)这个式子怎么读?3<4(3小于4)。课件:我们用左手表示小于号,撑开食指和大拇指,“大口朝右小于号”。
4.区分“>”、“<”和“=”。
5.以游戏方式,熟悉、记忆这3种关系符号。
①看谁举得对:教师说符号名称,学生举出相应符号;
②看谁摆得好:教师说符号名称,学生用小棒摆出相应的符号。
三、巩固应用,内化提高
(1)练习使用“<”“>”书本P17练习
(2)引导发现:开口朝大数,尖尖朝小数。
四、回顾整理,反思提升
今天我们学了什么知识?有什么收获?
.以小组为单位,交流认识,记忆“>”、“<”、“=”的方法。学生可能会用“左边大,大于号;左边小,小于号”,“大于号开口在左边、小于号开口在右边”等语言描述。
作业设计
1、2、3、4、5、=、>、<
用这些数字和符号组成各种不同的式子。
板书设计
比大小
3=3 3>2 3<4
3等于3 3大于2 3小于4
学 与 教 反 思
注:具体内容、方法与手段等要以课标和教材为依据,结合各类教育的不同、学科特点、学生年龄特征及各校资源的实际情况创新确定。
课时“学与教”要点设计
课题
第几
课型
新授
授课时间
总 第 节 数
6
三
维
目
标
1知识与技能:让学生学会区分几个和第几个,初步感知自然数的基数含义和序数含义,并能用“第几”来描述物体的位置。
2过程与方法:在解决实际生活中的关于“几”和“第几”的问题中,培养学生思维的灵活性和解决问题的能力。
3情感态度与价值观:在学习中体验生活与数学的联系,激发学生学习数学的兴趣,体验学习数学的价值
重点
理解序数含义,会区分基数与序数
难点
明确方向决定次序
关键
培养学生思维的灵活性和解决问题的能力。
课前准备
学具卡片
时间
内 容 与 过 程
学与教方法、手段
一.1、创设动画情境,引导学生观察。
教师:暑假快要结束了,一个人在乡下姥姥家玩的聪聪就要读一年级了,为了不耽误爸爸、**的工作,聪聪决定一个人从乡下乘车回家,不让大人接送,于是他一个人来到车站买票上车……
a.教师演示“买票”课件。
b.学生观察画面,然后以小组为单位,每个人都说一说画面上有哪些人,一共有多少个?
如果以红衣服排第一,再说一说谁排第二,小聪聪后面的解放军叔叔排第几,最后一位叔叔排第几?
学生说的时候教师到处各组巡视、倾听,并加以指导。
c.各小组抽代表汇报交流。
d.师:看到聪聪一个人排队买票的情境,同学们除了知道一共有5个人在排队买票,以及每个人所处的位置外,你还看到了什么,想到了什么?
引导学生明白:自己已经是小学生了,自己能做的事要自己去做,在外出的时候,要养成遵守公共秩序、文明守纪的良好品德。
2.动画展示:
穿红衣服的阿姨买好票走了,后面的人依次上前。
a.教师提问:“这时有几个有在买票?谁排第一?小聪聪排第几?聪聪后面的两位叔叔呢?”让学生再一次在具体环境中区分“几个”和“第几个”,同样先在小组内交流,再全班交流。
b.教师操作课件,出示正确答案,强调观察的顺序和方向。
一个生动学习情境的营造可以引起学生的新奇感和亲和感,使他们情不自禁地注入自己的热情,积极主动地参与到学习活动中来,在轻松愉悦的环境中受到事半功倍的教学效果。
充分利用教材的可教育资源,适时对学生进行遵守社会公共秩序、文明守纪的教育,使思想品德教育做到“随风潜入夜,润物细无声”,学生易于接受
二、巩固练习,强化对自然序数的理解
1.多媒体演示:全家福照片(教材第18页“做一做”),学生根据要求,自己思考,然后汇报结果。
2.出示第21页的第4题,学生以小组的形式讨论,共寻规律,完成填空。
三、动手操作,深化感知
1.学生拿出4个正方形学具片和1个圆片,先独立摆一摆,把摆的结果在小组内与同学说一说,看看圆片可以放在哪些位置上?
2.教师说要求,学生摆学具。
a.让学生试试把圆片放在第2的位置上,可以怎样放?
b.学生摆,教师观察、巡视。
c.对学生的以下两种摆法,提出讨论:为什么把○放在第2位会产生两种不同摆法?引导学生体会“第几”的相对性。
□○□□□ □□□○□
四、寓教于乐,拓展应用知识
师:刚才同学们学习很认真,下面我们一起来做一个游戏──开火车。选出几名学生跟在教师身后,组成一列“火车”,围绕教室内的过道缓慢“行驶”。
1.其余学生观察组成“火车”的人数以及教师和每位同学在队列中的位置,并与同桌交流。
2.“火车”改变前进的方向,“火车头”变为“火车尾”,观察并说出这时老师和每个同学在队列中的位置。
小结:数数时,数的方向不同,其结果也就不同。
3、举一些日常生活中第几的例子。
通过学生动手操作,让其在具体的操作中感知和体验“第几”的相对性,使知识得以向纵深发展,同时鼓励并肯定学生丰富多样的拼摆,活跃了学生的思维,激发了学生的创造力。
以游戏为载体进行教育,能化抽象为具体,化枯燥为愉悦,从而实现学生在轻松快乐的氛围中深化感知
作业设计
完成P18做一做第2题;练习二第7、9题。
板书设计
第几
几:表示一共有多少个
第几:只表示其中的某一个
学 与 教 反 思
注:具体内容、方法与手段等要以课标和教材为依据,结合各类教育的不同、学科特点、学生年龄特征及各校资源的实际情况创新确定。
课时“学与教”要点设计
课题
分与合
课型
新授
授课时间
总 第 节 数
7
三
维
目
标
1、知识目标:掌握4、5的分解与组成,理解整体与部分的关系。
2、能力目标:培养学生有序地分析问题的能力。
3、思想目标:渗透相对性的观点。
重点
掌握4、5的分解与组成,理解整体与部分的关系
难点
整体与部分的关系。
关键
理解整体与部分的关系
课前准备
课件、小圆片、小棒、。
时间
内 容 与 过 程
学与教方法、手段
一、 引入
1、 猜猜有几颗?
师:老师带来了一些糖,要奖励给今天上课最认真的同学(媒体出示)。数一数,一共有几粒糖?(3粒)(点击括号,媒体出示答案。)
师:现在我把糖分别放成两堆,左边里有2粒(媒体出示),猜一猜右边有几粒?(点击括号,媒体出示答案,媒体并演示。)
师:我又找出了1粒糖,现在一共有几粒糖?(4粒)
师:左边有3粒,猜一猜右边里有几粒?
2、揭示课题。
师:今天我们就一起来学习几和几。(板书:几和几)
二、探索交流,解决问题。
自主探索:4 的组成
1、请你拿出4个小棒,摆一摆。
2、把这4根小棒分成两堆吗?请你试一试。(学生自由活动,老师巡视)
3、汇报学习情况:指名学生上来摆一摆,边摆边说,4可以分成几和几 。
4、动动脑:说说自己还有什么方法来分数(如用手势、用事物表示等) 。
5、引导学生将图片抽象成数字,4可以由几和几组成?说说它们有什么共同点?
通过游戏引入,激发了学生的学习积极性和兴趣,让他们在愉悦的环境中主动地参与到学习过程中,符合了学生的年龄特点
利用摆小棒的方法直观形象,充分让学生自己探索4的组成,从而掌握起来更牢固。学生喜欢摆一摆,在动手操作中掌握了知识,不过需要对一年级的学生进行操作引导
6、再一次玩刚才的游戏,指名回答。(答案有多种,体现学法多样化)。
7、读一读:4的分解式,边读边做手势(想一想,如果先说部分,再说整体应该怎么说?) 。
8、玩猜一猜游戏:教师两只手分别拿纽扣,让学生看见其中一只手里的数目,并告诉学生总数,猜一猜另一只手里有几颗纽扣?并说说你是怎么想的?
9、自学5的分解式:学生小组内合作学习,按照学习4的分解过程,摆一摆,说一说,写一写,读一读的学习方法学习。
10、汇报学习情况:要求每组都要说一说。
三、练习:
1、师生拍手说数的组成,同桌两人做这样的拍手练习。
2、课本做一做及练习二第8题,再指名回答。
四、回顾整理,反思提升。
你学会了什么、学到了那些本领?
在原来学习“4的组成”的基础上让学生易用相同的方法学习“5的组成”,给学生充足的时间自由探索,自己掌握知识。对于摆一摆有一定难度的学生给予一定的指导,同时注意引导学生有序的排列5的组成
作业设计
把今天学的回家说给爸爸妈妈听。
板书设计
几和几
4 4 4
1 3 2 2 3 1
5 5 5 5
1 4 2 3 3 2 4 1
学 与 教 反 思
注:具体内容、方法与手段等要以课标和教材为依据,结合各类教育的不同、学科特点、学生年龄特征及各校资源的实际情况创新确定。
课时“学与教”要点设计
课题
加法(一)
课型
新授
授课时间
总 第 节 数
8
三
维
目
标
1、通过实践操作、演示,使学生知道加法的含义;能正确读出加法算式;使学生初步体会生活中有许多问题要用加法来解决。
2、通过实践操作、表述,培养学生动手操作能力、语言表达能力;培养学生初步的数学交流意识。
3、使学生积极主动地参与数学活动,获得成功的体验,增强自信心。
重点
认识加号、等号、会读写加法算式
难点
知道加法的意义。
关键
理解加法的含义
课前准备
小黑板、数字卡片、每个学生准备三个圆纸片和2个三角形,5根小棒
时间
内 容 与 过 程
学与教方法、手段
一、复习:
1、引导学生从1数到5,再从5倒数到1。
2、看图填数字:
3、出示数字卡片,读数(开火车读、个人读、小组读等形式)。
4、按顺序填数: 1()3()5。
5、抢答:看卡片说数,复习数的组成。
二、探
1、 数学王国到了,智慧爷爷给我们准备了礼物呢!你们看,是什么呀?(气球)
智慧爷爷一共送来了几个气球?
你是怎么知道的? (看图数出来的)(算出来的)
你能用算式来表示你的想法,真不错。请问:在这个算式里, 3、1、4分别表示什么意思?
说得真好!这个符号叫什么呢?(加号)
对了,加号,这就是我们要认识的新朋友。----“+”像什么呀?
它表示合起来的意思。要求一共有多少个气球就是把3个红气球和1个黄气球合起来,用加法计算。这节课我们一起来学习“加法”(板书课题)
指“=”你们认识吗?他表示同样多。列式为:3+1=4
谁来读一读这个算式?
板书:3加1等于4(齐读)
你还能用不同的算式来表示吗?1+3=4
由旧知引入为探究新知做铺垫。
通过电脑演示,让学生初步感知 “合起来”的意思。同时培养学生的口语表达能力
算式中1、3、4分别表示分别表示什么意思?
其实,这两个算式的意思是一样的,只是交换了两个相加的数的位置。
2、小朋友真棒!瞧:小精灵也给我们送礼物来了。说一说,你看到了什么?接着出现两个小精灵的图片,你又看到了什么?你想到了什么用加法计算的问题吗?想好了,请小朋友把你的加法算式写下来算一算。然后同桌互相说一说你算的是什么?算式中的每一个数分别表示什么意思?
请生上台板演:1+2=3 2+1=3 算式中的2、1、3分别表示什么意思?
对了,像这样把红纸鹤和蓝纸鹤合起来,我们用加法计算。还有不同的想法吗?一个小精灵加2个小精灵是3个小精灵。你讲的非常好,我们观察的角度不同,算式所表示的意思也就不一样。
3、举生活中的事例。
三、练
1、先用小棒摆一摆,再说得数。
1+1 3+1 2+2 3+2
2、口算题卡。
3、( )+ ( )= 5
4、看图写算式。
你能写出多少个加法算式?
四、小结:今天学习了什么内容?认识了什么新朋友?
初步体会生活中有许多问题要用加法来解决,让学生知道了生活中处处有数学,培养了学生的收集数学信息的能力和数学语言表达能力
作业设计
列举生活中的事例,并用加法算式表示。
板书设计
加法的初步认识
3 + 1 = 4 1 + 3 = 4
3加1等于4 1加3等于4
学 与 教 反 思
注:具体内容、方法与手段等要以课标和教材为依据,结合各类教育的不同、学科特点、学生年龄特征及各校资源的实际情况创新确定。
课时“学与教”要点设计
课题
加法(二)
课型
新授
授课时间
总 第 节 数
9
三
维
目
标
1、知识目标:使学生进一步理解加法的意义,会读加法算式,弄懂计算过程,理清思路。
2、能力目标:培养学生的观察能力和动手操作能力。
3、思想目标:培养学生团结友爱、学会倾听别人说话,合作学习的良好习惯。
重点
进一步认识加法的意义,正确读加法算式,弄懂计算过程。
难点
利用数的分解组成,正确地计算5以内的加法。
关键
交流算法过程,会用数的组成方法口算。
课前准备
小圆片、小棒、小黑板 教学课件
时间
内 容 与 过 程
学与教方法、手段
一、复习:
1、拍手接力游戏。
2、看图说图意,并列式计算 。
3、复习5以内数的组成。
二、出示主题图
师:今天,老师带大家到美丽的大森林里看看,请仔细观察,把你看到的、想到的和组内小伙伴说一说。
△交流汇报:生1:有4只小鸟在吃小米,又飞来1只,一共有5只小鸟吃小米……
生2:我看到在大森林里有4只小鸟,又飞来1只,合在一起就是5只,列式就是:4+1=5根据学生回答板书:4+1=5
三、合作交流,探究发现
1.独立思考,自主探索。
师:“4加1等于5,你是怎样算出的?可以利用学具摆一摆,也可以想一想,说一说。
2.小组交流,探讨多种算法。(师参与讨论。)
3.全班交流,代表汇报。
生1:我是看图1、2、3、4、5数出来的。(数数法。)
(根据回答贴图板书)
生2:我先数4只,接着再数1只,就是5只。(接着数。)
生3:我可以心算。
生4:我会数指头或小棒来算。
生5:先有4只小鸟,又飞来5只小鸟,4和1就组成5,
所以4+1=5
复习旧知、铺垫新知
学生在眼看、脑想、口说的过程中,理解图意,激发学习积极性
引导学生参与计算过程,发挥学生的主体性。教师尊重学生的想法,允许学生采用不同的方法计算,尊重学生自己的选择
四、分层练习,辨析算理
1.第24页的“做一做”第1题。
a.仔细观察、分析、说图意。
b.全班交流,汇报算式。根据学生回 2+3=5 3+2=5
c.说说你的计算方法。
d.仔细观察这两道题,发现了什么?
(让学生初步感知:交换两个加数的集团和不变规律)
2.第24页的“做一做”第2题。
a.学生按要求摆一摆。
b.口头列算式。
c.打开书第24页填上书上。
六、寓练于乐,巩固深化
分组进行“红花配绿叶”活动。
a.要求:为“绿叶”上的算式,找到相应的“红花”答案。
b.活动方式:小组合作,比一比哪个组找到的答案多,图案设计最美。
c.生生互评:给优胜小组奖励“团结协作星”、“智慧星”。
五、小结:
今天学习了什么呀?你还有什么不明白的地方吗?说出来让大家来帮助你。你能说出在生活中遇到的这类问题吗?
多形式的练习使学生更好地掌握所学知识。
作业设计
完成练习中对应习题。
板书设计
5以内的加法
2+3=5 3+2=5
4+1=5 1+4=5
学 与 教 反 思
注:具体内容、方法与手段等要以课标和教材为依据,结合各类教育的不同、学科特点、学生年龄特征及各校资源的实际情况创新确定。
课时“学与教”要点设计
课题
减法(一)
课型
新授
授课时间
总 第 节 数
10
三
维
目
标
1、知识目标:使学生初步理解减法的意义,认识“-”号,会读减法算式。
2、能力目标:培养学生的观察能力和动手操作能力。
3、思想目标:培养学生团结友爱、合作学习的良好习惯。
重点
认识减法的意义,正确读减法算式。
难点
利用数的分解组成,正确地计算5以内的减法。
关键
会用数的组成方法口算。
课前准备
红花、小圆片、小棒、学具。
时间
内 容 与 过 程
学与教方法、手段
一、复习:
1、每个小朋友拿出圆纸片摆一摆,说数的组成。
2、玩拍手接力的游戏。(如:可小组之间玩,师生玩等形式)
3、复习加法,学生拿出铅笔,左手2支,右手1支,合起来是几支?用算式表示。
二、过渡:逆向思维:教师做动作,学生用自己的话一说,把3支铅笔拿走2支,还剩下1支,可以用什么数学知识表示?(教师按照学生回答,伺机板书:减法)
三、新授:
1、教师一共有3支铅笔用3表示,拿走了2支铅笔用“-2”表示,剩下1支铅笔用“=1”表示(引导学生说出来,并认识减号“-”)
2、说一说:学生看老师动作,说一说老师做了什么?能用什么方法计算?并列出式子 。
3、小组内学习:学生观察课本纸鹤图和气球图,小组内每个小朋友任选自己喜欢的一幅图来说说图的意思,并用算式表示出
利用学生已有的知识基础,在认知冲突中发现数学问题,诱发探究知识的欲望。
来。互相检查列式正确了没有。
4、汇报学习情况:每组请一个小朋友说图意和算式。
5、巩固练习:贴红花图2,拿走1朵,列式计算;接着出示三朵,指名上来任拿红花,列式计算,接着下去贴四朵、五朵红花,说说有几种拿法和算法。
6、我当小老师:小组内一人用自己喜欢的学具摆出用减法计算的图,考考大家,其它人说说图意,并列式计算。(要求每人都要摆一次)
7、指名小组汇报学习情况。
四、练习:
提问:我们不看图,能求出2-1= 4-1= 3-2= 这几道题的得数吗?
老师引导看数的组成。指名说,怎么想的?
4、计时赛。
老师看时间,全班比赛写10道5以内加减法算式, 指名报得数。
师小结:同学们做得很好,以后我们在计算2-1时,可以想:2可以分成1和1,2减1等于1;计算3-2时,可以想:3可以分成2和1,3减2等于1,
五、小结:
今天你学到了什么?认识了什么新朋友?
在学习方式上力求体现:自主探索、合作交流这一理念
作业设计
回家后向爸爸妈妈提出几个关于加减法的数学问题好吗?
板书设计
减法的初步认识
3-2=1
减号表示去掉
学 与 教 反 思
注:具体内容、方法与手段等要以课标和教材为依据,结合各类教育的不同、学科特点、学生年龄特征及各校资源的实际情况创新确定。
课时“学与教”要点设计
课题
减法(二)
课型
新授
授课时间
总 第 节 数
11
三
维
目
标
1、知识目标:使学生进一步理解减法的意义,会读减法算式,弄懂计算过程,理清思路。
2、能力目标:培养学生的观察能力和动手操作能力。
3、思想目标:培养学生团结友爱、学会倾听别人说话,合作学习的良好习惯。
重点
进一步认识减法的意义,正确读减法算式,弄懂计算过程。
难点
利用数的分解组成,正确地计算5以内的减法。
关键
会用数的组成方法口算。
课前准备
小圆片、小棒、小黑板。
时间
内 容 与 过 程
学与教方法、手段
一、复习:
1、拍手接力游戏 。
2、看图说图意(减法),并列式计算。
3、复习5以内数的组成。
二、新授:
1、(小黑板)出示画图:树上有5只鸟,飞走了一只。根据这幅图,你能提什么问题呢?
2、那么你怎么列式呢?先和小组里的小朋友说一说,再指名回答,请学生上来板书列式。
3、小组内交流:“5-1”得几?你是怎么算的?和组里的小朋友交流,每个小朋友都说自己的想法,是怎样得出结果的。
4、汇报情况:指名小老师上来教大家计算的过程(提倡算法多样化,教师可以有意识请想法不同的学生上来说一说)
5、抽象出计算过程:引导学生如果不看图,不数手指,你会计算“5-1”得几吗?(引导学生用数的组成知识来计算)
6、用小圆片摆出用减法算的图,让学生在小组内用类似的方法学习。并汇报学习结果,能完整地说出计算过程。
7、同桌让一人任意说出一个减法式子,学生先和同桌交流计算过程,然后指名你认为你同桌方法好的介绍给大家听。
就采用游戏的形式,让学生动手动脑复习了5以内数的组成,形式灵活有效,
小组学习,是学生主动理解学习过程、解决问题的重要途径。
三、练习:
1.出示课件1,动态显示:荷叶上原来有4只青蛙,“扑通”跳到水里1只。学生说说题意,再列式,交流算法。
2.出示课件2,学生说图意:架上原来有4只丝瓜,摘下2只,架上还有几只?然后学生列式完成,小组交流订正。
3.学生拿出自己准备好的5只纸鹤,你能用这5只纸鹤,摆出几种不同的减法算式吗?摆摆试试,看谁摆的多。
4.乘车游戏:5个同学做检票员,拿着车号,其他同学每人一张票,车票上数目的得数就是的要乘的车号。游戏开始,请同学们赶快上车,检票员检票后,上错车的同学给大家表演节目。
四、小结:今天学习了什么呀?你还有什么不明白的地方吗?说出来让大家来帮助你。你能说出在生活中遇到的这类问题吗?
采用课件演示,提高学生的练习兴趣:发挥学生的主动探索能力,让学生尝试用5只纸鹤摆不同的算式,发散学生思维,提高学生对减法的认识。乘车游戏,学生最感兴趣,参与积极性也最高,
作业设计
回家想一想,看一看生活中哪些地方用到了减法?
板书设计
5以内的减法
5 - 1= 4
减号
读作:5减1等于4
学 与 教 反 思
注:具体内容、方法与手段等要以课标和教材为依据,结合各类教育的不同、学科特点、学生年龄特征及各校资源的实际情况创新确定。
课时“学与教”要点设计
课题
加减法综合练习
课型
练习
授课时间
总 第 节 数
12
三
维
目
标
1.经历各种形式的数学学习活动,明确加法、减法的不同含义,能选择加减法解决实际问题。
2.熟练正确地计算1~5的加减法。初步直观感知加减法的联系。
3.培养自主意识,培养数学语言表达能力,并体验数学与日常生活的联系。
重点
理解加减法的含义
难点
会正确、迅速地计算1~5的加减法
关键
会用数的组成方法口算。
课前准备
自制主题图、吹塑纸动物卡片、加减法算式题卡等。
时间
内 容 与 过 程
学与教方法、手段
一创设情景、激趣引入活
谈话引入:同学们,(出示火车)再过几天就是国庆节了,节日里很多人去旅游,现在老师也带着小朋友一起乘着火车去祖国大好河山走走瞧瞧。但上车之前老师先要进行一下体验检测,通过的同学才能领到车票。出示小火车,做座火车的游戏。
学 生 活 动组长发给每人一张“车票”,进行纸上 题的口算练习,得数是几,就上几号车厢。
(说明:每一大组一个火车挂图,学生到位后,做开小火车的动作)
二、观察研讨、再次体验加减法的含义
教 师 活 动引入:同学们掌握得真好,火车把我们带到了一片大花园,好美啊!蝴蝶、蜻蜓在唱歌跳舞,羊羔、青蛙在游戏玩耍。集体交流。(青蛙主题图)
呱呱呱,小青蛙在招呼我们呢?你看到了小青蛙在干什么?要想知道现在荷叶上还有几只青蛙,可以怎样想?怎样用算式表示?
学 生 活 动班交流。小青蛙在干什么?现在荷叶上还有几只青蛙,可以怎样想?列算式表示。
激发学生的学习愿望和参与动机是引导学生主动学习的前提,教师的话会使学生情绪高涨,感到有趣开心,然后进行前奏“数的组成”和“计算练习”,为后面的练习作铺垫。
通过看图向别人提问题,促使学生自主地领会图中蕴涵的意图、数学问题,同桌两人一起进行不同形式同种内容的思考,力求人人参与,人人思考。同时培养了他们的自主意识。
2、组内交流
三、联系生活、用加减法解决实际问题
1、观察画面情境列式计算。
谈话:火车开呀开呀,把我们带到了小朋友最喜爱的海洋公园。
主题背景图,动态演示:4条鱼和1条鱼游到了一块儿。你能用算式来表示吗?
现在有几条鱼?操作提示:原来的5条鱼,游走了2条。学生继续列式。
学 生 活 动动手列式计算。(板演、群练)
2、语言情境列式计算。
师:大家玩得可开心了,哦,到家了,老师开始点人数了。
(1)1号车厢原来有4个小朋友,下车2人,帮老师想想车上还有几个人?(学生直接说出得数)
(2)小红看到2号车厢一开始下车4人,后来又下来1个人后车厢里就没有人了。原来2号车厢有几个人?现在2号车厢还有几个人?
(3)3号车厢原来有2个女同学,2个女老师,3号车厢原来有几个女性?
四、总结巩固
1、今天你乘着火车干了些什么?
2、指导学生完成书本第28页练习三中的第9、10习题,巡视辅导。
3、独立完成书本第28页练习三中的第9、10习题。
通过倾听教师所描述的语言直接说出得数,是学生对教师的话的含义理解和计算过程内化为一个快速、简洁、有机的思考历程,是对本节知识的融会贯通。
作业设计
完成书本第27~28页练习三中的习题。
板书设计
1~5的加减法综合练习
2 + 3 = 5 5 - 2= 3
4 + 1 = 5 4 - 2= 2
学 与 教 反 思
注:具体内容、方法与手段等要以课标和教材为依据,结合各类教育的不同、学科特点、学生年龄特征及各校资源的实际情况创新确定。
课时“学与教”要点设计
课题
0的认识和加减法
课型
新授
授课时间
总 第 节 数
13
三
维
目
标
1、通过观察和实践活动,使学生知道“0”的两种含义;规范“0”的写法,使学生能较整洁地书写“0”。
2、培养学生想象力、合作、探究能力、认真书写的好习惯。
3、通过紧密联系生活的实践活动,激发学生学习兴趣。让学生认识到数学和生活息息相关
重点
理解0的含义,并能写正确书写。
难点
学会计算有关0的加、减法。
关键
理解有关0的加、减法的含义
课前准备
小黑板、圆纸片。
时间
内 容 与 过 程
学与教方法、手段
一、复习:
1、口算(看卡片口算5以内加、减法)
2、看数画图(用图形 表示5、4、3、1)
二、探究新知
1、教学“0”表示没有的含义
师:同学们的表现非常好!看来同学们对老师教过的内容已经熟练掌握了。那今天老师给同学们介绍一个新朋友,好吗?
看!这是谁?(小猴子)它叫小谗猫。一听它的名字就知道它的嘴巴特别谗。请同学们再观察一下,在小谗猫面前放了东西呢?(放了 2个桃子)对,小谗猫可开心了,马上抓起一个吃起来。那么现在盘子里还有几个桃子呢?(1个)可是小谗猫吃完了一个还觉得不过瘾,马上又抓起一个接着吃。那么现在盘子里还有几个桃子呢?(一个也没有了。)
好,现在我们来看一看。小猴子面前放了两个桃子,用哪一个数字来表示呢?(用2来表示。)剩下一个桃子时用哪一个数字来表示它呢?(用1来表示。)当盘子里一个桃子也没有的时候用哪一个数字来表示它呢?(用0来表示。)嗯,同学们知道的可真不少,用0来表示。
师:同学们,0和1、2一样,也是一个数。什么也没有,就用0来表示。(板书课题:0的认识)
(1)、教师通过演示盒子里的硬币,进一步巩固0的含义。
师:现在,让我们先来认识0。看,老师手上有一个盒子,请同学们听一听,猜一猜,老师在盒子里放了几个硬币,用个数来表示呢?
(教师摇盒子,学生猜。)
复习旧知、铺垫新知
2、寻找“0”
师:刚才啊,盘子里一个桃子也没有,用0来表示,盒子里一个硬币也没有用0来表示。那你想一想,在我们生活中还有什么实例还可以用0来表示呢?你在哪见到过0呢?
3、教写0:
(1)让学生用手指书空0,说说0像什么?书写时要注意笔顺,从右上角起笔,从上到下,从左到右,写得圆滑,不能写得一头圆,一头尖,不能有棱角。
(2)课本上描红,练习写。
4、教学有关0的加、减法:
(1)看课本P29小鸟图,指名说图意,适当进行爱鸟教育。 “窝里有3只小鸟,全飞走了,还有0只小鸟。3-3=0” 。
(2)看青蛙图,说图意,再列式计算。 “左边有4只青蛙,右边有0只青蛙,一共有几只青蛙?” 列式:4+0=4 。
(3)说说“5-0”等于几?你是怎么想的?
三、巩固联系:
1、口算P29做一做。
2、练习计算所有带0的算式。
3、总结带0式子的特点:
(1)一个数减去它自己等于0 。
(2)任何数和0加减都等于这个数;0和任何数相加都等于这个数。
四、总结: 今天学习了什么内容?
学生通过听、猜、看、说等多种方式,感受0,理解0,寻找0的生活原型。
学生运用已有知识解决问题,并在此基础上迁移学习
作业设计
其实生活中关于0的奥秘还有很多。如:温度计上的0代表什么?什么是“一切从0开始”、“0的突破”等等。请小朋友回家后继续寻找0,并把你的收获讲给大家听好吗?
板书设计
0的认识和加减法
1+0=1 0+1=1 1-0=1 1-1=0
2+0=2 0+2=2 2-0=2 2-2=0
3+0=3 0+3=3 3-0=3 3-3=0
4+0=4 0+4=4 4-0=4 4-4=0
5+0=5 0+5=5 5-0=5 5-5=0
学 与 教 反 思
注:具体内容、方法与手段等要以课标和教材为依据,结合各类教育的不同、学科特点、学生年龄特征及各校资源的实际情况创新确定。
课时“学与教”要点设计
课题
认识立体图形
课型
新授课
授课时间
总 第 节 数
三
维
目
标
1、通过操作和观察,使学生初步认识长方体、正方体、圆柱、球:知道它们的名称:会辨认这几种物体和图形。
2、培养学生动手操作及观察能力,建立空间观念。
3、通过学生活动,激发学习兴趣,培养学生的合作探究和创新意识。
重点
直观认识长方体、正方体、圆柱、球的实物与图形,建立空间观念。
难点
初步认识长方体、正方体、圆柱、球的实物与图形,建立空间观念。
关键
观察实物联系图形
课前准备
各种立体图形的实物及图形卡片
时间
内 容 与 过 程
学与教方法、手段
3分
5
15
一、谈话引入:把形状相同的物体放在一起。
二、操作感知
1、分一分,揭示概念。
1)分组活动。让学生把形状相同的物体放在一起,教师巡视。
2)小组汇报。问:你们是怎么分的?为什么这样分?
3)揭示概念。教师拿出位置、大小、颜色不同的实物直观揭示长方体、正方体、圆柱、球的概念,并板书名称。
2、摸一摸,感知特点。
1)让学生动手摸一摸长方体、正方体、圆柱、球的实物,然后把自己的感受和发现在小组内交流。
2)汇报交流。
三、形成表象,初步建立空间观念。
1、由实物抽象实物图形。投影出示“鞋盒”,引导学生说出它的形状是长方体,然后抽象出长方体图形。用同样方法出示“魔方”、“茶叶桶”、“足球”等实物图,抽象出正方体、圆柱、球的图形。
1)分别出示长方体、正方体、圆柱、球的图形,先让学生辨认,然后把长方体、正方体、圆柱、球的图形贴在黑板上,最后再使出相应的实物。
2、记忆想象。
1)分别出示长方体、正方体、圆柱、球的图形,先让学生辨认,然后把长方体、正方体、圆柱、球的图形贴在黑板上,最后再使出相应的实物。
2) 让学生闭上眼睛想一想四种图形的样子(教师说图形,学生想)。
分类中初步认识。
交流中规范认识。
观察、辨认及想象中加深认识。
10
2
5
3) 让学生闭上眼睛按教师的要求摸出四种不同形状的实 物。
4) 先让学生闭上眼睛,然后摸教师给出的一种实物,由学生判断它的形状。
5) 出示位置、大小、颜色不同的长方体、正方体、圆柱、球的图形,让学生辨认。
3、让学生列举日常生活中见过的形状是长方体圆柱、球的实物。
四、分组活动,体验特征。
1、做“做一做”l
1) 让学生拿出长方体和圆柱,放在桌面上玩一玩,使学生发现圆柱会滚动。
2) 让学生用长方体、正方体、圆柱、球搭一搭。通过搭,使学生明确:球没有平平的面,能任意滚动;长方体、正方体和圆柱都有平平的面,搭在一起比较稳固。
2. 游戏:“看谁摸得准”。
1) 每小组一人说出物体的名称,看谁摸得准(做一做2)。
2) 教师说物体形状,学生摸。其他同学按指定要求摸,
3) 数图形。(练习五2)问:这只小动物是由什么图形拼成的?各用了几个?
五、小结。
六、游戏
先让学生想想,用不同形状的实物能搭出什么来?然后按照自己的想法搭一搭。
玩乐中巩固新知
作业设计
板书设计
认识物体和图形
长方体 正方体 圆柱 球
学 与 教 反 思
注:具体内容、方法与手段等要以课标和教材为依据,结合各类教育的不同、学科特点、学生年龄特征及各校资源的实际情况创新确定。
课时“学与教”要点设计
课题
我会拼图
课型
新授课
授课时间
总 第 节 数
三
维
目
标
1、感知长方形、正方形、三角形和圆的特征,能根据它们的特征,并从具体的情景中辨别出这四种图形,初步运用这些图形进行拼图。
2、培养操作、观察、表达及思维能力学会合作、交流、自主探究的学习方式,发展空间观念,体验学习数学的乐趣。
重点
从物体表面抽象成平面图形。
难点
从物体表面抽象成平面图形。
关键
观察比较中认清各种图形的特征。
课前准备
各种平面图形的实物
时间
内 容 与 过 程
学与教方法、手段
5
10
10
一、 活动一:摸物体,说形状。
(将各种大小不一的平面图形放在一个袋子里)
摸一摸,说说你手里拿的物体是什么形状的?
学生自由回答。
同桌互相交流自己的感觉
全班交流。
揭示课题:认识平面图形。
二、活动二:感知“面”是从“体”得到的。
出示长方体,讣学生试试能从长方体上找出什么图形:学生回答后,课件演示、再让学生从桌面上的物体找出长力形、师问:“你还能找到其他的图形吗?请大家4人一组,找找看。“让学生自主活动,通过观察、探索、合作、交流,从其他物体上找出其他图形。结合学生汇报小组活动结果进行课件演示:
a)方体上分离出正方形,揭示名称。
b)柱上分离出圆,揭示名称。
c)从三棱柱上分离出三角形,揭示名称。
一起出示四种图形,让学生说出它们的名称并板书。
三、活动三:用“体”描“形”。
小熊猫说:“小朋友真能干,已经能从不同的物体找到不同的图形了,那我们能不能自己想办法用桌上的物体来描这些图形呢?小朋友试试看。”放手让学生思考探索合作交流,寻找用“体”描“形”的方法。展示学生作品,并让学生说说是用什么物体描出来的,描的是什么。学生评价结果。
观察与交流中初步认识。
从实物图中直观地抽象出各种平面图,
用实物体描画出各种平面图形,加深认识。
7
7
1
四、活动四:实践运用。
出示3 6页l,说:“这些美丽的图形来到花园捉迷藏。小朋友找找这里有我们认识的哪些图形?”学生自由发言。 说说生活中哪些物体的面是这些平面图形,想起来的就站起来说。
五、活动五:图形拼组。
放手让学生分小组用图形进行拼组。拼好后,学生自由参观,进行评价。让学生各自说说自己用什么图形拼成了什么东西。展示部分优秀作品。
六、小结作业。
辨认中巩固新知。
玩乐中巩固新知
作业设计
寻找生活中的图形。
板书设计
认识物体和图形
长方形 正方体 三角形 圆
学 与 教 反 思
注:具体内容、方法与手段等要以课标和教材为依据,结合各类教育的不同、学科特点、学生年龄特征及各校资源的实际情况创新确定。
课时“学与教”要点设计
课题
认识物体和图形
课型
练习课
授课时间
总 第 节 数
三
维
目
标
1、巩固长方体、正方体、圆柱、球等立体图形及长方形、正方形、三角形和圆等平面图形的特征,并能辨认和区别这些图形。
2、培养学生创造想象以及动手能力,发展初步的空间观念。
3、 培养合作意识,感受数学与现实生活的联系。
重点
建立立体图形和平面图形的概念,发展初步的空间观念,并能用平面图形拼图。
难点
感受立体图形和平面图形的联系和区别。
关键
弄清立体图形与平面图形的本质上的区别
课前准备
水彩笔及各种立体图形的积木。
时间
内 容 与 过 程
学与教方法、手段
5
25
一、复习基础知识
1、复习立体图形与平面图形。你知道哪些立体图形?哪些平面图形?
二、完成书中相关习题
2、36页1说说这图中有我们学过的哪些图形?请你按书上的颜色图色。
3、36页2说说你看到了哪些图形?填上个数。四人小组自由用立体图形搭积木,交流自己用了几个什么立体图形?
4、3 6页3数一数各平面图形有几个?你是怎么数的?教学生要按一定顺序数,才不会漏数。
5、3 7页4自由拼平面图形,看谁拼得漂亮,向同学介绍自己的作品是用什么几个平面图形拼成的。
6、3 7页5一组一组出示图形,圈出哪个物体可以画出左边的图形?先自己独立完成。然后小组讨论,最后全班交流,出示实物来验证。
提问式复习学过的知识,勾起回忆。
辨认及操作中进一步巩固知识。
交流中学会数的方法。
加深立体图形与平面图形之间联系的认识。
8
2
三、出示实物,动手操作。
7、出示立体图形,说说你能看到哪些平面图形?
8、同桌自己摆各种图形,请对方数数各有几个什么图形?
9、做习题册中练习。
四、小结
10、小结。
拼摆中加深。
作业设计
板书设计
复 习
长方图形 (图)
正方形 (图)
圆 (图)
学 与 教 反 思
注:具体内容、方法与手段等要以课标和教材为依据,结合各类教育的不同、学科特点、学生年龄特征及各校资源的实际情况创新确定。
课时“学与教”要点设计
课题
6、7的认识
课型
新授课
授课时间
总 第 节 数
三
维
目
标
1、认识6、7,能正确地书写6、7
2、能用6、7表示生活中的各种物体。
3、培养学生的数感和认真观察能力。
重点
1、区别6、7的基数意义和序数意义
2、写数字,培养学生的数感
难点
1、区别6、7的基数意义和序数意义
关键
通过让学生借助学具操作掌握6、7的基数意义和序数意义。
课前准备
课件主题图,直尺图、点子图、小棒、练习格等。
时间
内 容 与 过 程
学与教方法、手段
8
19
一、口令
按小组报数,请最后一个小朋友站起来回答你报的是几?是本组的第几个?你组共有几个小朋友?
二、教学新知
1、数数6、7:
出示认识6和7的主题图,引导学生仔细观察。问图上有什么?请同学们数一数,图上有多少人?多少桌子?多少椅子?
小结:我们刚才都是按照1、2、3、4、5、6、7的顺序数的,在数数中我们发现,数5个以后在数1个就是6个,接着6在数1就是7,7比6多1,6比5多1。
根据回答在黑板上出示6和7,让学生读6和7。
请小朋友仔细观察,数字6和7的形状分别象什么?
让学生联系生活实际,举出数量是6、7的人或物的例子,指2-4名学生说一说。
2、教学7以内数的顺序
1)出示计数器,请一学生先拨5颗,问,再添一颗是几颗?6再添上几是7。老师再演示一遍,学生再数一遍。
2)出示写有0-7的直尺图,指导学生观察,填空:
0
2
4
6
结合实际勾起回忆,复习旧知。
在数数中初步感知。
紧密联系生活实际。
观察、操作中加深认识。
10
3
3)比较5、6和7的大小
3、教学基数和序数的含义
4、 老师总结?6表示6个的“6”,也表示第6个的“6”,
5、 教学6、7的书写
观察字形特点,6像什么?6是一笔写完的,从田字格的上半格起笔一直写到下面再画个圆后完成,7像什么?
三、练习48页2、3
四、新课小结:这节课我们一起认识了数字6、7。知道了6、7表示几个和第几个,及6、7的写法,这些内容大家要很好地掌握。
通过讲授加深认识“<” “>”。
规范书写。
操作中熟练。
练习中巩固。
作业设计
看看身边有哪些事物可以用6或7来表示的。
板书设计
6和7
5<6 6<7;
6>5 7>6;
学 与 教 反 思
注:具体内容、方法与手段等要以课标和教材为依据,结合各类教育的不同、学科特点、学生年龄特征及各校资源的实际情况创新确定。
课时“学与教”要点设计
课题
6、7的组成
课型
新授课
授课时间
总 第 节 数
三
维
目
标
1、认识6和7的组成。
2、通过学生动手操作,亲历知识的形成过程,培养学生对学习的兴趣。
3、培养学生良好的思想品德,合作解决问题的能力。
重点
掌握6、7的组成
难点
掌握6、7的组成
关键
借助学具的分摆,掌握6、7的分解与组成。
课前准备
第45页情景图的课件。
7根小棒、7个小圆片、7朵花、7个三角形等学具。
时间
内 容 与 过 程
学与教方法、手段
5
17
一、引入
昨天我们学习了6和7,说一说你观察到身边有哪些事物可以用6或7来表示的
二、新授
1、出示苹果和人像挂图
老师这有6个苹果,我想把它分给两个小朋友(或小猴)你能帮我分一分,有几种分法吗?
小组互相讨论有几种分法?说一说你是怎样分的?
学生汇报,师板书分法
2、总结分法
看到这些分法,你能发现什么?我们可以将这些分法总结成这样3种。
看到每一组,你可以想到什么?
3、7的组成
刚才老师拿掉了一个苹果,应该是7个,7个苹果怎样分给2个小朋友的?请拿出7个学具来分分看,有几种分法?
联系生活,复习旧知识。
帮老师分苹果,学生乐此不疲。
方法总结,提升认识。
15
3
汇报分法,师板书分法,看到每一组,还能想到什么?
三、游戏巩固
1、猜数,师左手拿几个苹果,右手和左手合起来是6个,知道右手是几个吗?
2、一生出3个手指头,另一个出一个数能和他组成6(7)
3、拍巴掌,学小猫叫等游戏组成6和7
四、总结
你有什么收获?
游戏中巩固。
作业设计
边分物体边说组成。
板书设计
6和7的组成
6
·
1 5 其他略
学 与 教 反 思
注:具体内容、方法与手段等要以课标和教材为依据,结合各类教育的不同、学科特点、学生年龄特征及各校资源的实际情况创新确定。
课时“学与教”要点设计
课题
6和7的加减法
课型
新授课
授课时间
总 第 节 数
三
维
目
标
1、使学生较熟练地口算10以内加减法,进行10以内加减计算。
2、初步感觉数学知识与日常生活的紧密联系。
3、培养学生间的合作意识。
重点
6、7的加减法正确迅速的计算
难点
6、7的加减法正确迅速的计算
关键
熟练掌握6和7的组成与分解
课前准备
小棒图,小黑板,水果图
时间
内 容 与 过 程
学与教方法、手段
5
15
一、引入
今天老师带来了几颗智慧星打算奖给同学,同学们看一看,有几颗星星?
出示5颗星星
还有一颗忘了拿出来,看看现在有几颗?
你怎么知道的?根据学生说板书算式:5+1=6
将展示图倒过来还能怎样列式?生说1+5=6
二、新授
1、请同学们两人一组来摆学具,然后看着图写出算式(拿出6个)
谁来说说你们组写出了几个加法算式?
老师这里有7朵小红花,发给同学们,(师板书虚线,虚线表示从中去掉,你能看图写出减法算式吗?)
独立写算式,谁来说说你的算式,还有不同的算式吗?
2、分组活动
分组摆学具并写算式
。
情景中激发学生的学习兴趣,感受6的大小。
看摆放的实物图列算式。
17
3
3、课后练习45页看图写出算式
4、师出示图看图想一想,你能怎样列式?
三、练习
1、在田字格里写算式
只写半格注意书写整洁
2、46页做一做,49页5、6、7
四、语言练习
说出生活中你见过哪些数字?
规范算式的书写。
作业设计
妈妈没我算题快,比比看。
板书设计
6、7的加减法
6的加法 6减几 7的加法 7减几
1+5=6 6-1=5 1+6=7 7-1=6
2+4=6 6-2=4 2+5=7 7-2=5
3+3=6 6-3=3 3+4=7 7-3=4
4+2=6 6-4=2 4+3=7 7-4=3
5+1=6 6-5=1 5+2=7 7-5=2
6+1=7 7-6=1
学 与 教 反 思
注:具体内容、方法与手段等要以课标和教材为依据,结合各类教育的不同、学科特点、学生年龄特征及各校资源的实际情况创新确定。
作业设计
板书设计
学 与 教 反 思
注:具体内容、方法与手段等要以课标和教材为依据,结合各类教育的不同、学科特点、学生年龄特征及各校资源的实际情况创新确定。
课时“学与教”要点设计
课题
用数学
课型
新授课
授课时间
总 第 节 数
7
三
维
目
标
1、学会用10以内加减法解决生活中简单的问题,初步感觉数学与日常生活的紧密联系,体验学数学用数学的乐趣。
2、熟练口算10以内加减法,能正确解答生活中的简单问题。
3、训练学生根据挂图正确表述语言的能力。
重点
熟练口算10以内加减法,能正确解答生活中的简单问题
难点
应用知识解决实际问题。
关键
能看懂图意。
课前准备
课件或挂图
时间
内 容 与 过 程
学与教方法、手段
2
10
一、活动导入
同学们,最近学了哪些知识呢?今天我们到郊外去秋游,看看有哪些数学知识。老师非常相信大家能用学过的知识来解决今天的问题。
二、新授
加法
[出示美丽的郊外风光]
师:瞧,郊外的景色真美啊,蓝蓝的天空,美丽的花朵,还有几只蝴蝶正飞来飞去呢。
课件出示左边5只,数一数有几只蝴蝶?再出示2只,现在呢?
出示大括号和问号,师:现在有多少只蝴蝶呢?你知道用什么方法计算吗?
美丽的蝴蝶可真漂亮啊,瞧,来了一群小朋友,他们是来捉蝴蝶标本的呢!课件分步出示:1、左边4人2、右边2人3、大括号和问号,小组里互相说一说图意。
分组说图意,有4人小朋友在捕蝴蝶有2人在捉蛐蛐,一共有多少人?
谁来说说图意,你知道怎样算吗?
创设情景,激发兴趣。
明确括号及问号的意思,理解图意。
4
8
14
三、课中操
四、减法图式
那边的小朋友玩的开心,这边的农民伯伯正忙着呢?出示葵花,看,这是什么?
先出示颗葵花,再演示农民摘了3颗,再出示大括号和7个最后出示问号。
问:你能说出图意吗?
想一想:用什么方法计算?
农民伯伯摘完了葵花还要摘石榴。课件分步出示石榴图,自己说出图意后想一想怎样列式。
五、练习可自己适当调配
P51:13 14 15及思考题看图,先说出算式后写算式。
看图列算式,提高列算式的能力,为以后学习奠定基础。
巩固新知。
作业设计
我也给妈妈出出题。
板书设计
图画式应用题
图略
5+2= 2+5=
4+3= 7-3=
学 与 教 反 思
注:具体内容、方法与手段等要以课标和教材为依据,结合各类教育的不同、学科特点、学生年龄特征及各校资源的实际情况创新确定。
作业设计
板书设计
学 与 教 反 思
注:具体内容、方法与手段等要以课标和教材为依据,结合各类教育的不同、学科特点、学生年龄特征及各校资源的实际情况创新确定。
课时“学与教”要点设计
课题
8和9的认识
课型
新授课
授课时间
总 第 节 数
三
维
目
标
1、熟练数出8和9,会正确读写,并能用这些数表示物体的个数或事物的顺序和位置。训练学生有序思维的初步形成
2、培养学生对学习数学的兴趣
重点
正确读写8和9
难点
正确读写8和9
关键
物、数结合
课前准备
挂图、生备学具,点子图
时间
内 容 与 过 程
学与教方法、手段
5
17
一、引入
出示挂图:你从图上看到了什么?
小组互相说说?然后派代表汇报
图上有哪些东西是8个?
有哪些东西可以用9来表示?
今天我们就来认识8和9
板书课题:8和9的认识
二、新授
1、动手操作
这幅图上的点子表示8
你能拿出表示8的学具吗?
请自己摆一个喜欢的图形,你知道8是怎样来的吗?
那8个再拨上1个是几?
师出示计数器演示7加1等于8
请你拿出表示9的学具并摆一个图形
师出示点子图9
2、出示尺子图
8在谁的后面?7的前面是几?
9的前面是几?7的后面是几?
借助数图中物体个数初步认识8和9.
借助计数器和尺子等帮助学生掌握8和9的序数及大小。
8
10
3、看看点子图,比一比谁多谁少?
比较大小
4、基序数
把左边的8只蝴蝶涂上蓝色,给从左数第9只蝴蝶涂上红色。
三、练习
P59 1数一数小兔在第几车厢?小猪呢?第3车厢是谁?
四、8和9的写法
写8的时候要注意写半格,空半格,8像什么?
上面的圆要写小点,下面写大点写9,先写圆再竖。
比较中加以区分。
规范数字的书写,养成认真书写的习惯。
作业设计
练习书写8和9。
板书设计
8和9的认识
7<8 8<9 7<9 (田字格中书写8和9 )
8>7 9>8 9>7
学 与 教 反 思
注:具体内容、方法与手段等要以课标和教材为依据,结合各类教育的不同、学科特点、学生年龄特征及各校资源的实际情况创新确定。
作业设计
板书设计
学 与 教 反 思
注:具体内容、方法与手段等要以课标和教材为依据,结合各类教育的不同、学科特点、学生年龄特征及各校资源的实际情况创新确定。
课时“学与教”要点设计
课题
8和9的组成
课型
新授课
授课时间
总 第 节 数
三
维
目
标
1、使学生掌握8、9的组成
2、通过学生动手操作,亲历知识的形成过程,培养学生学习兴趣。
3、培养学生合作学习解决问题的能力
重点
掌握8、9的组成。
难点
掌握8和9的组成
关键
借助学具操作掌握8、9的组成
课前准备
星星,课件
时间
内 容 与 过 程
学与教方法、手段
3
20
一、引入
课件出示:蔚蓝的天空上星星在闪,月亮奶奶想把星星摆成两份,如果是你会怎样分呢?
学生看课件,背景乐《小星星》
二、新授
请你拿出学具,在小组里摆一摆,你能分几种?
学生分组动手操作
汇报,说一说你分了几种?你是怎样分的?
观察,你能用什么办法记住每一种分法吗?
看到8可以分成7和1,你能想到什么?
如果是9颗星星,又可以怎样分呢?
学生动手操作后再说一说,你是怎样分的?
师出示课件演示9的分成,学生填书上的空。
2、读一读
学生互相读8、9的分解组成。
3、做游戏
1、猜数
2、拍巴掌
3、小猴跳
情景激趣,明确目的。
借助学具动手拼摆,从而掌握8的组成。
动手操作后再说一说,从而掌握9的分解组成。
游戏中巩固。
17
三、练习
1、P55做一做
课件出示,学生独立完成
2、P60 3 4 5 6
3 4 小黑板出示
6完成找朋友的游戏
巩固新知。
作业设计
跟家长玩玩猜数的游戏,看谁速度快。
板书设计
8和9的组成
8
1 7 (其它略)
学 与 教 反 思
注:具体内容、方法与手段等要以课标和教材为依据,结合各类教育的不同、学科特点、学生年龄特征及各校资源的实际情况创新确定。
作业设计
板书设计
学 与 教 反 思
注:具体内容、方法与手段等要以课标和教材为依据,结合各类教育的不同、学科特点、学生年龄特征及各校资源的实际情况创新确定。
课时“学与教”要点设计
课题
8、9的加减法
课型
新授课
授课时间
总 第 节 数
三
维
目
标
1.根据一幅图写出四道算式并算出得数的探索过程,感受调换两个加数的位置得数一样的客观事实。
2.掌握得数是8、9的加法及减法的计算方法,并能正确地进行相应的口算。
3.以小组合作学习的形式培养学生学习数学的兴趣和探索精神。
重点
初步建立数感,培养学生心算计数
难点
利用“一图四式”掌握8和的加减法,并能正确的口算。
关键
借助图画理解加减法算式。
课前准备
算式卡片及算式图画。
时间
内 容 与 过 程
学与教方法、手段
6
14
10
(一)复习铺垫
1.口算(抢)
2+4= 1+5= 6-1= 2+2=
3+2= 4+3= 6-3= 7-2=
(二)新授
1.小朋友,你最喜欢什么动物?你们喜欢恐龙吗?(电脑出示)
你在图中都看到了什么?请讲给同桌听(6只蓝恐龙,2只红恐龙)
2.看到恐龙图,你能提出哪些数学问题,能列式解决吗?
学生提,学生解答
(可以小组组合解决)
3.汇报结论
4.让学生摆7个红圆片,2个白圆片,请看圆片图,试着写四道算式。
问:说一说你是怎么知道的?请讲给同桌说。
(三)巩固练习
出示: 5+3= 8-3= 3+5= 8-5=
请学生说出这四道题的得数,并挑一道自己喜欢的算式,说说你是怎么知道的?
通过抢答提高口算兴趣及速度。
借助图画或操作理解一题4式的列式方法。
巩固一题四式中四式之间的联系。
5
5
(四)游戏
信:6+2= 8+1= 9-1= 4+5=
1+7= 7+2= 3+6= 8+1=
师:老师有两个邮箱,一个是8号邮箱,另一个是9号邮箱,拿信的要算出信上的得数,投进几号邮箱。
(五)课堂练习
完成习题册中的相关习题。
换方式计算,激发学生的计算兴趣。
作业设计
跟家人玩玩“你问我答,”看谁算的快的游戏。
板书设计
8、9的加减
2+6= 6+2= 8-2= 8-6=
学 与 教 反 思
注:具体内容、方法与手段等要以课标和教材为依据,结合各类教育的不同、学科特点、学生年龄特征及各校资源的实际情况创新确定。
作业设计
板书设计
学 与 教 反 思
注:具体内容、方法与手段等要以课标和教材为依据,结合各类教育的不同、学科特点、学生年龄特征及各校资源的实际情况创新确定。
课时“学与教”要点设计
课题
用数学
课型
新授课
授课时间
总 第 节 数
三
维
目
标
1.使学生在实践活动中体验到数学与日常生活的紧密联系,激发学生数学探求知识的兴趣,并运用所学的知识解决实际题。
2.结合“用数学”的过程对学生进行热爱自然、保护动物的教育。
重点
体会知识的价值并运用所学的知识解决实际题。
难点
运用所学的知识解决实际题。
关键
加强数学与生活的联系。
课前准备
课件
时间
内 容 与 过 程
学与教方法、手段
1
15
4
20
一、创设情境
同学们,现在是什么季节?那咱们就到郊外去秋游吧。
二、合作探究(课件出示)
早上的太阳出来了,瞧,郊外的鲜花景色可真美啊,看远处还有几只可爱的猴子呢。
课件出示猴子图
左图有5只猴,右 有2只猴,分步出示。
请你看图说出图意,你是怎样算出图上的猴子的?
你能独立列出算式吗?评价,你们认为谁说的好?
走过猴林又来到小河边,看,河里有几只鸭子呢?
课件出示鸭子图
生说图意
全班交流
独立列式计算
评价:你认为他说的有道理吗?
三、课中操
同学们都是聪明的孩子,有美丽的小鸟和小梅花鹿都在为你们跳舞呢。
四、做一做
梅花鹿图和蘑菇图
借助先进的教学手段,激发学生的学习兴趣。
说出图意再列式。
既提高学生解决问题的能力,又培养学生的语言表达能力。
说出图意后独立列式
编题
小组内试着互相编题让其他同学们来解答。
P62 13 14
口算比赛或扑克牌游戏
综合语文、数学解决问题。
作业设计
试着给妈妈编2道题,考考她。
板书设计
用数学
教材主题图
列式
学 与 教 反 思
注:具体内容、方法与手段等要以课标和教材为依据,结合各类教育的不同、学科特点、学生年龄特征及各校资源的实际情况创新确定。
作业设计
板书设计
学 与 教 反 思
注:具体内容、方法与手段等要以课标和教材为依据,结合各类教育的不同、学科特点、学生年龄特征及各校资源的实际情况创新确定。
课时“学与教”要点设计
课题
整理与复习
课型
练习课
授课时间
总 第 节 数
12
三
维
目
标
1、通过本节课教学,加深对数的组成和分解的认识和应用及序数基数的含义。
2、使学生用9以内的加减法解决生活中的简单问题,初步感受数学与日常生活的密切联系,体验学数学用数学的乐趣,渗透统计初步知识。
3、进行书写指导,使学生正确而工整地写算式。
重点
加深对数的组成和分解的认识和应用及序数基数的含义。
难点
用9以内的加减法解决生活中的简单简单问题
关键
紧密联系生活或操作巩固知识。
课前准备
课件
时间
内 容 与 过 程
学与教方法、手段
6
10
5
17
(一)基本练习
1.出示第1题。请小朋友说说图意,再分别说说每个小动物在第几号车厢。最后填写完整。
2.按从1—9的顺序连线。
(二)数的组成练习
1.插花。
讨论:将8朵花插入两只花瓶,可以怎样插?再将方法填入方框。
2.想一想,假如有9朵花呢?完成第4题。
3.找朋友。将1—9各数分发给学生,根据哪两个数相加或相减得8来找朋友。
(三)完成第5题。
引导学生看懂题意,再数数并填表,最后比较两个数的大小。
(四)加减练习。
连线巩固序数。
插花的情景中巩固数的分解组成。
物、数结合比较熟的大小。
2
1.看图计算,完成7、8两题,巩固根据一幅图写两道加法算式和两道减法算式。
2.算式书写指导,完成第9题。
注意规范学生的书写格式,让他们一开始就能正确而工整地写算式。
(五)课堂小结。
一图四式的巩固。
规范书写。
作业设计
你问我答 口算练习。
板书设计
练习
学 与 教 反 思
注:具体内容、方法与手段等要以课标和教材为依据,结合各类教育的不同、学科特点、学生年龄特征及各校资源的实际情况创新确定。
作业设计
板书设计
学 与 教 反 思
注:具体内容、方法与手段等要以课标和教材为依据,结合各类教育的不同、学科特点、学生年龄特征及各校资源的实际情况创新确定。
课时“学与教”要点设计
课题
整理与复习
课型
练习
授课时间
总 第 节 数
13
三
维
目
标
通过练习培养学生运用数学知识解决简单实际问题的能力,提高计算准确率,感受数学的价值。
重点
运用数学知识解决简单实际问题,提高计算准确率。
难点
运用数学知识解决简单实际问题
关键
正确计算。
课前准备
口算卡片。
时间
内 容 与 过 程
学与教方法、手段
10
8
8
(一)计算练习。
1.小朋友已经会算8、9的加减法,哪两张卡片上的数相加得8?哪两张卡片上的数相加得9?(展示第10题)看谁说得多。
2.游戏送信。
请学生将口算卡片送入相应信箱,可以有部分学生上台做,也可以让学生连线。
(二)比多少。
先让学生说出苹果和梨谁多谁少,然后再通过梨和苹果一一对应关系发现苹果比梨多几个,梨比苹果少几个。
(三)应用
先让学生根据图意找到三个量,分析三个量之间的关系,再选择合适的计算方法,写出算式并计算。
游戏中巩固8和9的加减法。
一一对应比多少,掌握多几、少几的解决方法。
7
5
2
(四)第15、16题,要求所有学生都参与,在游戏中巩固9以内的加减法。
(五)思考题。鼓励学生找出多种不同答案。(有5种)
(六)课堂小结。
游戏中巩固9的加减法。
发散学生的思维。
作业设计
找找生活中的数学,编2道题考考妈妈。
板书设计
练习
学 与 教 反 思
注:具体内容、方法与手段等要以课标和教材为依据,结合各类教育的不同、学科特点、学生年龄特征及各校资源的实际情况创新确定。
作业设计
板书设计
学 与 教 反 思
注:具体内容、方法与手段等要以课标和教材为依据,结合各类教育的不同、学科特点、学生年龄特征及各校资源的实际情况创新确定。
课时“学与教”要点设计
课题
10的认识
课型
新授
授课时间
总 第 节 数
三
维
目
标
1、引导学生经历10认识的过程,初步建立10的数感
2、学会10的数数、认读,比较大小和组成及10的写法,对10的数概念获得全面认识和掌握。
3、培养学生实践能力、观察能力及初步的数学交流意识。
4、引导学生感受数10与实际生活的密切联系。
重点
10的组成和感悟10
难点
10的数感的建立
关键
建立数感
课前准备
小棒、水果图、卡片等、多媒体课件
时间
内 容 与 过 程
学与教方法、手段
4分
20分
一、创设情境、导入新课
数字娃娃在一起玩的时候发生了一段小故事。大家想不想听听?
(电脑播放数字娃娃故事)谁来猜猜?
今天这节课我们一起来学习10的认识。(板书课题)
二、探究新知
(一)、数数与认数
同学们认真观察这幅主题图,看看图上有什么?它们的数量分别是多少呢?
师:大家一起来数数。有几个小朋友,几个老师,一共有几个人。出示计数器。
(二)10以内数的顺序
1、认识数序
10来了,它应该排在哪儿呢? 因为9再添上1就是10, 10比0一9的数都大。
你能从左向右读读,发现了数越来越大,再从右向左读读看,发现数越来越小。
2、感受10与实际生活的密切联系
师:其实,我们的身边或我们生活中与10有关的奇妙的事很多,你能用一句话表示出来吗?
3、基数、序数
师:我们也来玩玩“排队”的游戏。有兴趣吗?老师这里有10张数字卡片,请拿到数字卡片的同学到前面按从小到大的顺序排好队。
学生活动
师:听老师的口令,第一第一请举手,第八第八摇摇头、第二第二学猫叫、第五第五跳一跳、10个同学请蹲下、第10第10站起来。
故事导入,激发学生兴趣。
观察、数数来认识10。
编排游戏,让学生参与活动,
14分
2分
(三)比较大小
1、出示点子图,数一数、比一比。
能用大于号、小于号或等于号比大小吗?生汇报师板书
(四) 学习10的组成
准备了10根小棒,如果把这10根小棒分成两堆,你会分吗?那你知道有几种分法吗?请你们拿出10根小棒,摆一摆,分一分,看看有多少种分法。(学生动手摆,教师巡视并指导)找生板演,师板书。还有不同的吗?
老师准备了一首凑十歌,肯定让你们记得快。(出示凑十歌)
师:现在我们做一个拍手游戏,老师拍的数和你拍的数合起来是10。
(五)学习10的写法
10是我们认识的第一个两位数,也是最小的两位数,而9是最大的一位数。写10要占两个"日"字格,左边格子里写"1",右边格子里写"0";先写"1"再写"0",两个数字不能离得太远。也不能太近。举起你的右手跟着写一次。
打开书本65页,把10这一行写完。
三、巩固练习
1 、连一连。这道习题比较简单2、出示火箭发射课件,先填完整,现在我们模仿一下指挥员发令,大家一起来试试。10、9、8、7、6、5、4、3、2、1、发射!
3、拓展延伸
今天我们学习了10可以分成两个数,10能不能分成三个数?四个数?
四、教师总结全课:谈收获
师:这堂课,老师感到很高兴,不知大家觉得怎样? 那这节课你有什么收获呢?
利用点子图,让学生比较10与9的大小训练他们的口头表达能力,培养了他们的概括能力和有序思维。
通过各种形式的练习,进一步提高学生学习兴趣,使学生的认知结构更加完善。
作业设计
1.在□里填上合适的数.
6 □ 8 □ □
□ 9 □ 7 □
2.如果有10个草莓让你和妈妈二人分吃,你会怎样分配呢?看有几种分法?
板书设计
10的认识
10○9 9○10
10 10 10 10 10
1 9 2 8 3 7 4 6 5 5
学 与 教 反 思
注:具体内容、方法与手段等要以课标和教材为依据,结合各类教育的不同、学科特点、学生年龄特征及各校资源的实际情况创新确定。
课时“学与教”要点设计
课题
10的加减法
课型
新授课
授课时间
总 第 节 数
三
维
目
标
1、通过动手操作、自主探究和合作学习,在有趣的教学情境中体验学习数学的乐趣,激发同学积极探索新知和学好数学的愿望。
2、能够,并能应用所学知识解决简单的实际问题,逐步培养数学能力。
3、在活动中培养学生的交流意识和对学习数学的兴趣和信心。
重点
把所学知识应用于实际,使同学熟练的计算10的加减法。
难点
能用学过的知识解决新问题。
关键
应用10的组成正确计算10的加减法
课前准备
多媒体课件
时间
内 容 与 过 程
学与教方法、手段
4分
20分
一、创设情境,生成问题
1、说得数比赛
分成2大组,一组看算式说得数,另一组要认真听,看他们算得对不对.如果对了就做一个“胜利”的手势,如果不对就做“停”的手势,请一个小朋友帮他纠正.
引导学生评价.(声音是否洪亮,坐姿是否端庄……)
2、出数游戏
老师出示1个数,同学们出1个数,合起来凑成10,(贴出卡片10)
二、探索交流,解决问题
1、多媒体演示:草地上有一群可爱的小鸭在找吃的。
问:你们看到了什么?是多少?看到有10只鸭子。
多媒体演示:10只小鸭的画面上出现两盘鱼。
小鸭很饿,我们给它们送去两盘鱼,请小朋友们想一想,会发生什么情况?
2.学生尝试操作:小朋友们想象力很丰富,小鸭到底会怎样去吃鱼呢?请你用圆片替小鸭分一分,并根据自己分的说出算式。
3.两人小组交流:请同桌两人相互说是怎样分的,怎样列式的?
4.学生汇报,教师板书算式。
教师:谁能说说你是怎样分的,怎样列式的?
多媒体演示:
6只小鸭吃左边的一盘鱼,4只鸭吃右边的一盘鱼。
谁能告诉大家你是怎样列出这几个算式的?
能根据一种分法列出4个算式。还有不同的分法吗?
学生每说一种分法和算式,要求学生把自己是怎样分的演示给大家看,从而逐步得出10的加减法的全部算式。
说数游戏和出数游戏,体现师生互动、生生互动。
学生观察课件,积极思考,小组内交流,理解减法的意义。
14分
2分
5.客人们想知道你们是用哪种方法算加减法的?(出示:3+7=,7+3= )选1道题用你最喜欢的方法算,把你是怎么算的说给同桌听。(抽生汇报)
6.整理。
三、巩固应用,内化提高
找朋友游戏:举卡片找得数是10的朋友
师举卡片,学生举卡片:师举9学生举1 ,1加9等于10
……
2.看图片列式
出示图(左边7朵花,右边3朵花)
写出两道加法和两道减法算式
3.谁能举出生活中10的加减法的例子?
四、课堂小结
师:同学们今天学得高兴吗?都有哪些收获呀?
学生汇报。
评价表扬表现好的学生,让学生感受学习成功的喜悦。
最后我们就用一首儿歌结束这节课。
投影出示 儿歌
一九九一好朋友,二八八二手拉手,
三七七三真亲密,四六六四一起走,
五五凑成一双手!
课内总结,学生汇报,儿歌结尾,增强对本节课的掌握。
作业设计
数学课堂作业本上相关作业
板书设计
10的加减法
1+9=10 9+1=10 10-1=9 10-9=1
2+8=10 8+2=10 10-2=8 10-8=2
3+7=10 7+3=10 10-3=7 10-7=3
4+6=10 6+4=10 10-4=6 10-6=4
5+5=10 10-5=5
学 与 教 反 思
注:具体内容、方法与手段等要以课标和教材为依据,结合各类教育的不同、学科特点、学生年龄特征及各校资源的实际情况创新确定。
课时“学与教”要点设计
课题
10的加减法练习课
课型
练习课
授课时间
总 第 节 数
三
维
目
标
1、通过练习课让学生进一步熟悉10的组成。
2、让学生独立与合作相结合,主动参与学习过程,从而掌握10的加减法。
3、在活动中培养学生的合作交流意识以及对学习数学的兴趣和信心。
重点
培养学生正确、迅速的口算能力。
难点
在具体情境中解释算式的意义。
关键
巩固所学知识,灵活计算。
课前准备
课件
时间
内 容 与 过 程
学与教方法、手段
13分
25分
一、基础练习
1、填空(10的数列练习)
小结:数数时要按顺序数
2、复习10的组成
(1)儿歌引入:我有一双小小手,一共10个手指头,弯1个剩9个……
(2)对组成10的口令:
我说1,我说9,1和9组成10
3、填一填(学生独立完成)
( ) 10 10 ( ) 10
∧ ∧ ∧ ∧ ∧
4 6 ( )2 3( ) 1 9 ( )5
小结:注意看清楚题目所表示的是分成还是组成
二、提高练习
1、看图写算式
小朋友,你从图里面知道了什么?(说说图意)
请你根据图的意思写出2道加法和2道减法的算式。
小结:写加法的算式时,把两个部分数合起来。减法时,是从总数里面去掉一部分数等于另一部分数。
2、学生活动
(同桌互动,生1说:我是4,生2说:我是6,4和6组成10,我们是好朋友)
把准备好的1~9数字卡片拿出来,2个小朋友合作找出两张相加得10的卡片,并把算式写出来。
评价反馈:你是怎么想的?
(引导学生说出想10的组成)
3、看图计算(计算10的加减法的巩固练习)
通过儿歌、对口令复习10的组成为加减法计算作铺垫。
利用多形式的练习,巩固学习对10的加减法的掌握,培养学生认真读题、细心计算。
2分
教师引导学生弄清题意,明确都是10减掉孔雀屏的每一个数,然后把得数填在相应的圈里。
4、比赛活动(计算小能手)
我2分钟作对了( )题
9+1= 10-3= 4+1= 6-3= 6-6=
8+1= 9-4= 3+5= 10-1= 8-5=
2+8= 7-2= 9+0= 10-8= 9-3=
7+2= 10-5= 6+3= 7-3= 5-4=
小结:计算要细心,看清楚符号再计算,这样才能算得又对又快。
5、提高练习
第一次出现算式和数比较大小的练习题,先让学生口算左边算式的得数,再同右边的数进行大小比较,要让学生明确这样比较不是直接用数和数比大小,而是算式得数和数比较大小。
三、总结收获
这节课谈谈你有什么收获?通过今天的练习,相信大家对10的加减法有了更深层次的了解,希望同学们能用我们所学的知识去解决生活中的问题,老师相信你们一定能做到的。
总结法,鼓励学生。
作业设计
思考题:把0、1、2、3、4、5、6、7、8、9、十个数填在□里,每一个数只用一次。□+□=□+□=□+□=□+□=□+□
注意:让学生理解题意,明确要求,每一个数只能用一次,不能重复,所组成的5个加法算式的得数要相同。
板书设计
10的加减法练习课
学 与 教 反 思
注:具体内容、方法与手段等要以课标和教材为依据,结合各类教育的不同、学科特点、学生年龄特征及各校资源的实际情况创新确定。
课时“学与教”要点设计
课题
填未知加数
课型
新授课
授课时间
总 第 节 数
三
维
目
标
1、理解加法算式中未知数的意义,能用自己的方法正确填出10以内加法算式中的未知数,培养学生数形结合观察思考的能力以及逆向思考的能力。
2、引导学生经历填未知数的过程,感悟填未知数的逆向思维方法,同时,在解决填未知加数问题的过程中,引导学生体会算法的多样化。
3、通过从实物图抽象填未知加数算式,使学生感受到数学与现实世界的密切联系,培养热爱数学的积极态度和情感。
重点
使学生理解填未知加数的算理,能用自己的方法正确填出10以内加法算式中未知加数。
难点
理解填未知加数的算理。
关键
逆向思维思考算式中的未知数
课前准备
口算卡片、挂图、小棒
时间
内 容 与 过 程
学与教方法、手段
4分
20分
一、游戏引入:
1、师导入:小朋友,你们玩过扑克牌吗?现在,老师想和大家一起来玩一个小小的扑克牌游戏,你们有兴趣吗?
2、(师出示两张扑克牌的背面):我这儿有两张扑克牌,你能猜出他们是几吗?你怎么猜的?你有什么依据吗?
二、探究新知:
1、教学圆珠笔图
①(出示圆珠笔图),谁能说说你看到了什么?想到了什么?
(已经有7支圆珠笔了,再放几支就是10支了)
② 已经有7支圆珠笔了,再放几支就是10支了,可以用一个算式来表示,7+()=10
③ 哪个小朋友知道这个算式怎么读?
生试读,师示范读,生再次跟读。()就用来表示不知道的数,今天这节课,我们就来学习填小括号里的数。
④ 谁能说说,括号里应该填几?你是怎样想出来的?同桌先交流,再汇报。
2、教学书小旗图。
① 有一位叫小红的小朋友现在想考考大家谁会读小红提的问题?你知道是什么意思吗?
② 你能解决小红提出的这个问题吗?请你在练习纸上画一画,再把小括号里的数填上。
③ 先同桌交流,再指名几个同学在实物投影仪上反馈:说说你是怎么想的。
游戏引入,激发学生学习的兴趣。
利用试读、跟读方法,体会括号里填数的意义。
1分
14分
1分
3、直接填数:
看着图,小朋友们很快就能填出小括号里的数,如果老师只给同学们算式,你还会填吗? 出示:3+()=5 ()+4=7
三、课间游戏
拍手游戏:指定一个数,老师先拍,学生接着拍,要求学生拍的次数跟老师拍的次数加起来等于指定数。
老师拍:
我们拍:
四、实践运用
1、做一做1
左图不变,右图实物图及算式改为( )+5=9。先观察,再独立思考,然后交流,说一说想的过程。
2、做一做2
先出示 第一行的点子图和算式5+()=8,师:请小朋友把点子图和算式合起来看看,说说这是什么意思?
应该再画几个点子,你是怎么想的?
独立完成第二行和第三行,其中第二行改为( )+2=7
3、填算式,看谁做得又对又快。独立完成后校对。
2+()=8 ()+6=9 ( )+1=7
1+()=9 ()+5=72+( )=8
五、总结 全课
这节课,你学会了什么,你有什么收获?
在练习中学生观察、思考、交流,巩固所学的知识。
作业设计
完成练习的第1、2题。
板书设计
填未知加数
7+()=10
6+()=8
学 与 教 反 思
注:具体内容、方法与手段等要以课标和教材为依据,结合各类教育的不同、学科特点、学生年龄特征及各校资源的实际情况创新确定。
课时“学与教”要点设计
课题
连加连减
课型
新 授
授课时间
总 第 节 数
三
维
目
标
1、鼓励在具体、鲜明的情景中让学生自主探索,合作交流的过程。
2、初步理解连加连减的含义,掌握连加连减的运算顺序,并能正确计算,培养口头表达能力。
3、能按照图的有序排列,找出规律,发展初步的探索意识和体验学习的乐趣。
重点
掌握连加、连减算式的计算。
难点
按照图意,找出规律,培养学生的探索能力。
关键
理解并说出“连加连减”的含义
课前准备
多媒体课件
时间
内 容 与 过 程
学与教方法、手段
4分
22分
一、复习导入.
师:非常高兴能与孩子们共同学习!孩子们的口算能力是不是很棒呀?那老师就来考考你们。
算式接龙
全班学生开火车口算.
师:孩子们的口算能力真棒!真是个口算小能手!仔细观察这两道算式有什么相同点和不同点?
汇报:上面一道题都是加了又加,下面一道题都是减了又减;两道口算题都是用前面算得的得数接着加法或者是减。
今天我们就运用这样的知识来学习新的本领!好吗?
二、创设情境,初步体会
(一)教学连加:
1.课件演示,引出算式。
a.出现5只在地上觅食的小鸡。问:院子里有几只小鸡在吃东西?(屏幕出现“5”)
b.出现跑来的2只小鸡和 又跑来的1只小鸡。
◆指导观察:现在地上的小鸡是由哪几部分组成的?(屏幕出现“2”、“1”)
◆问:要算出一共有几只小鸡,应该怎样列式?(屏幕出现“5+2+1”)
◆要求学生结合屏幕上的算式说说算式的含义。
2.学习计算顺序。问:这个算式应该先算什么,再算什么?
a.小组讨论后汇报,并说出计算顺序。
b.根据学生叙述过程,演示课件,在算式“5+2+1”中标明计算顺序并依次闪动。
由旧知识口算习题引入,为新知做了铺垫。
利用多媒体,形象直观的出示主题图,帮助学生理解题意。
12分
2分
问:第二步是由哪两个数相加?
引导学生总结连加计算的运算顺序。
3.揭示课题。
问:今天学的加法算式有什么特点?(板书课题:连加)
◆同桌讨论
◆交流汇报:计算连加 式题时,先把前两个数相加,把得数记在脑子里,然后再加第三个数。
(二)学习连减
1.课件演示(边演示边提醒学生注意观察)。
a.草地上出现8只小鸡。问:现在有几只小鸡?在算式中填数。
b.走了2只;又走了2只。
2.让学生自己把算式列完整并算出得数。
3.交流。
a.说说“8-2-2”的含义。
b.说说你是怎样算的。
4.小结并补充课题。
三、课堂练习
“做一做”。
要求:先用一种学具摆一摆,再填数计算
四、课堂总结
1.引导学生小结本课所学的内容和连加、连减计算的运算顺序。
2.教师对学生的学习情况进行小结,并提出注意的问题。
学生动手摆一摆、数一数,进行计算。
作业设计
1、第1、2、5题。
要求:仔细观察,弄清图意,填空并计算。
2、第3、6题。
a.说一说各题应把哪个数记在脑子里。
b.直接说出各题得数。
板书设计
连加连减
5+2+1=8 8-2-2=4
学 与 教 反 思
注:具体内容、方法与手段等要以课标和教材为依据,结合各类教育的不同、学科特点、学生年龄特征及各校资源的实际情况创新确定。
课时“学与教”要点设计
课题
连加、连减练习课
课型
练习课
授课时间
总 第 节 数
三
维
目
标
1、进一步体会连加和连减的实际含义。
2、进一步掌握连加和连减的计算方法。
3、学会在虚线格里 规范书写连加和连减算式
重点
体会连加和连减的实际含义
难点
掌握连加和连减的计算方法。
关键
会进行10以内数的加减法。
课前准备
情境图
时间
内 容 与 过 程
学与教方法、手段
15分
23分
引入新课
活动 一:
复习铺垫.。
1、算一算。
(1)10-6= 4-2= 10-6-2=
(2)4+3= 7+2= 4+3+2=
(3)9-4-3=
(4)2+7+0=
2、揭示课题。
活动二:基本训练。
(一)进一步学习连加的含义和计算方法。
1、课件演示吹泡泡的情景。
2、你能把刚才看到的情景用自己的话说一说吗?
3、你能提出什么样的数学问题?
4、你能用算式表示刚才看到的情景吗?
5、你能自己计算吗?说一说你是怎样计算的?
6、小结:连加计算时应该按照从左到右的顺序计算,先算第一个和第二个数的和,再加第三个数。
(二)进一步学习连减的含义和计算方法。
1、课件演示泡泡被太阳晒爆的情景。
2、你能把刚才看到的情景用自己的话说一说吗?
3、你能提出什么样的数学问题?
4、同桌合作学习并思考:你能用算式表示刚才看到的情景吗?你能自己计算吗?说一说你是怎样计算的?
5、小结:连减计算时应该按照从左到右的顺序计算,先算第一个和第二个数的差,再减去第三个数。
看图说图意,,然后列算式计算。
设计基本习题,学生有简单习题开始,提高计算能力。
2分
(三)完成练习。
1、第4题:放手让学生试着写一写连加算式,指导书写格式。
2、第5题:
3、连减算式的练习:
8-5-3 5-2-1 9-5-4 10-2-7
10-6-2 8-0-6 7-2-1 6-4-0
4、填上数,使横行、竖行的三个数相加都得9.
观察图:说说横行、竖行已知几个数?要使得数是9,怎样求第三个数?
学生汇报的时候,教师进行引导。
5、第8题,放手让学生试着写一写连减算式,指导书写格式。
教师总结
说一说,这节课你有哪些收获?
练习中学生认真观察、思考、交流所学,体会计算的过程。
作业设计
每天早上上班老师要坐车,在车上我发现了一些有趣的现象,咱们去看吧。
公汽图
一辆车上坐了4人,先上了3个人,又上了2人,现在有几人?
看看下来了几个人?是从哪里下来的?又上了几个人?
你能说出完整的 图意吗?
板书设计
连加、连减练习课
学 与 教 反 思
注:具体内容、方法与手段等要以课标和教材为依据,结合各类教育的不同、学科特点、学生年龄特征及各校资源的实际情况创新确定。
课时“学与教”要点设计
课题
加 减 混 合
课型
新授课
授课时间
总 第 节 数
三
维
目
标
1.使学生掌握加减混合运算的计算方法,理解加减混合所表示的意义,能正确计算。
2.培养学生观察、比较和抽象概括能力,以及应用所学知识解决实际问题的能力。
3.在学习活动中,激发学生的学习兴趣,使学生体会到生活中处处有数学。
重点
帮助学生理解加减混合式题的意义及计算顺序,正确计算。
难点
理解加减混合式题的意义及计算顺序。
关键
能够正确的计算。
课前准备
图片、小棒、课件。
时间
内 容 与 过 程
学与教方法、手段
4分
3分
20分
一、复习口算
5-2-1= 8-5-3= 9+0+1=
4+3+2= 5+4+1= 6-5-1=
师出示卡片,指名回答
提问:5―2―1和4+3+2你是怎么算的?生:都是先算前两数,然后用得数再和第三个数进行计算,也就是从左往右依次计算。 二、创设情境:
同学们对已学的连加、连减知识掌握得真不错,老师想再增加难度考考大家。下面老师给大家讲个故事,你们要认真听,帮助老师解决里面的问题:小猴妈妈给小猴摘了4个桃子,小猴爸爸又给小猴摘了5个桃子,小猴吃了2个桃子,请大家帮帮小猴数数还剩多少个桃子没有吃?老师给你们带来了一些好看的图片,请大家看看。(师出示主题图)
三、探究新知
1、学习例1⑴在黑板上逐步出示挂图,说明图的意思(从左往右看)
让学生认真观看图画。说知道了什么?
根据学生的回答,出示图的内容:湖里有4只天鹅,飞来了3只,又飞走了2只。
让学生跟读题目,后提问:“看了上面的内容,你想问什么?”
师出示内容,再让学生齐读。
师:能不能根据上面的内容,列 一道算式?
请说说4、3、2 各表示什么意思?
⑵学习4+3-2的计算顺序4 + 3-2=5引导学生观看湖里天鹅只数 先后出现的顺序来计算,得出:先把前两个数相加,得7,再把得数7减去2。
2、学习例2出示挂图
连加、连减的复习,巩固它们的计算过程,为下面学习新知识打下基础。
采用讲故事导入,让学生从故事里 初步感知数学的存在。
学生的表述图意,
在新知识的建够过程中,通过说一说、想一想、议一议、比一比的方法,让学生真正明白意思弄懂算法,做到知识间的迁移。
10分
3分
①放手让学生自己看图,说 图意,再列算式。
②师根据学生回答,出示内容:湖里有4只天鹅,飞走了2只,又飞来了3只,现在一共有多少只? 4-2+3说说4、3、2、各表示什么意思?
3、比较归纳 总结算法
师:同学们观察这两道算式与前两节课我们学习的连加、连减有什么不同?
先和你的同桌说一说吧。生:连加、连减一 道 题 里 只有加 或者减,而这 道题 里既有加又有减。
师:那你能不能像连加、连减一样给这种题 起一个名字。像这样既有加法又有减法的运算,我们把它叫做加减混合。
(板书课题:加减混合)
师:请小朋友再仔细的想一想,加减混合和连加连减在计算方法上有什么相同之处呢?
四、巩固练习
1、完成 “做一做”的练习。(同桌合作交流)
(1)引导学生摆圆片,先在桌面上摆7个圆片,再拿去3个,然后又增加4个。
(2)让学生根据摆圆片的过程把算式7-□+□=□填写完整,并在最后的方框里填上得数。
(3)让学生结合摆圆片的过程说一说算式7-3+4=8所表示的意义和计算顺序。
2、找朋友一生拿算式卡,另一生拿 答案卡,是好朋友的走到一起。
五、总结师:通过这节课的学习,你知道了什么?加减混合计算的时候,先算前两个数,再用得数与第三个数进行计算。
放手让学生自己去学习例2, 培养了学生自己独立思考完成练习的能力,充分发挥了学生的主动性、创造性。
采用做游戏活动,让学生在玩中感受数学的存在,并从中学会运用已学知识去解决问题,巩固新知。
作业设计
1、做书上第1题。用模具演示,让学生自己列式计算。
3、做书上第 2 题。帮 小猪找家。
板书设计
加减混合
4+3-2=5 4-2+3=5
学 与 教 反 思
注:具体内容、方法与手段等要以课标和教材为依据,结合各类教育的不同、学科特点、学生年龄特征及各校资源的实际情况创新确定。
课时“学与教”要点设计
课题
加减混合练习课
课型
练习课
授课时间
总 第 节 数
三
维
目
标
1、通过观察,理解计算顺序
2、进一步理解十以内的加减法,能熟练掌握混合运算的运算顺序。
3、能运用加减混合等知识解决一些简单的问题,培养学生综合运用数学知识和方法解决具体问题的能力。
重点
掌握混合运算的运算顺序。
难点
理解计算顺序
关键
10以内的加减法的计算和运算顺序。
课前准备
课件
时间
内 容 与 过 程
学与教方法、手段
4分
20分
一、情境引入,回顾再现。
每天早上上班老师要坐车,在车上我发现了一些有趣的现象,咱们一起来说说吧。
一辆车上坐了4人,先上了3个人,又上了2人,现在有几人?
教师引导学生说出计算过程和计算顺序。
师板书4+3-2=
教师根据学生回答的内容,总结学过的知识。
师:这节课我们就来针对这些内容进行相关练习。
引出并板书课题:加减混合的练习
二、分层练习,强化提高。
1.基本练习
教师出示小黑板,第3题,学生说出计算顺序,并快速抢答。看谁答得又对又快。
做完后,集体订正。
2.口算下面各题。
2+3-1= 3+4-2= 6+4-9= 5+4-3=
9-1+2= 9-3+4= 9-4+3= 8-6+7=
(独立完成,全班交流。)
生说出做题的计算顺序,进一步巩固所学习的内容。加深理解计算方法,增强对计算过程的感受。
师:同学们真不简单,这么快就完成了这组练习,下面我们再来做一组练习好吗?
2.综合练习
(1)(1)第5题让学生仔细观察图片。看完后学生生描述动画的意思,并 独 立 列算式计算。
(生 独立思考,小组交流,全班交流 汇报)
创设生活中最常见的坐车情境,从而复习加减混合方面的知识。
学生计算,加强学生的运算技能,通过让学生自己做题,训练学生的做题速度和做题的效率。
14分
2分
3.提高练习 第6题
练习,出示
将横行竖行的数相加,各得多少?
小组交流如何列算式并计算。做完后全部班汇报。
学生独立思考,小组交流,全班交流汇报。鼓励学生从不同角度思考问题。
三、自主检测,评价完善。
1.自主检测
3、做题游戏。
⑴教师事先在小黑板上画好图。
⑵学生来到操场分别选三位同学分成两组进行活动,看谁算得又对又快。
5+3-2 +4 -5 +3
8-6+4 +2 -3 +5
7+2-3 -4 +5 +3
1+4-5+7 +2-5
8-1 -3+6 -7+3
2+6 -6 +5 +3-8
对做的又对又好的同学给予鼓励和奖励。
2.评价完善。
一生汇报做题的答案,其余自我核对,矫正错误。
四.归纳小结,课外延伸。
这节课我们主要练习了什么内容?你最大的收获是什么?你觉得你表现怎么样?
教学时扶放结合,观察做题的方法,培养了学生的观察概括能力和解决实际问题的能力。
学生在活动中实际感受连加连减和加减混合计算的过程,提高计算能力。
作业设计
找朋友。(连一连)
9-5+4 10 10-6+5 4
4+3+3 5 6+3-7 9
8-5+2 2 3-2+6 2
7+3-8 8 8-8+4 7
板书设计
加减混合运算
4 + 3-2 = 5
4+3+( )=( )
6-( )+( )=( )
学 与 教 反 思
注:具体内容、方法与手段等要以课标和教材为依据,结合各类教育的不同、学科特点、学生年龄特征及各校资源的实际情况创新确定。
课时“学与教”要点设计
课题
整 理 复 习
课型
复习
授课时间
总 第 节 数
9
三
维
目
标
1、让学生经历系统整理和复习所学数学知识的过程,并在这个过程中进一步感受不同的数学知识间的内在联系和相似内容之间的差异
2、引导学生加深所学数学知识的理解,进一步提高知识掌握水平
3、引导学生进一步学习整理复习的方法初步培养学生归纳整理总结的能力,初步培养学生数感。
重点
使学生熟练计算。
难点
学会自己整理所学数学知识的方法。
关键
正确 进行10以内加减计算
课前准备
补充算式的减法表、课件、实物投影。
时间
内 容 与 过 程
学与教方法、手段
4分
10分
24分
一、谈话引入,揭示课题
请小朋友想一想:我们本单元学过了哪些数学知识?今天这节课我们要把学过的这些知识进行整理和复习,比一比哪个小朋友学得好。
二、联系实际,创设情境
1.猜一猜。
出示第1题 主题图。
师:小朋友们看,图上画了些什么?
生:有三个小朋友坐电梯。
师:他们分别说些什么?你能不能根据他们的谈话内容,猜一猜小男孩住在几层?小女孩呢?
生:小男孩 住6层,小女孩住8层。
师:你是怎么知道的?
2.联系生活,说一说你的家住在哪道街?几号楼?几单元?几层?学生踊跃发言,介绍自己的住址。
三、巩固练习,发散思维
师:我们已经学过10以内数的组成,你都知道哪些数的组成?
同桌两人共同表演,用拍手或对口令的形式告诉给大家,好不好?
学生活动,上台展示。
根据学生回答,教师板书出10以内各数的组成。
自行探究,找出规律
师:咱们来做“小小邮递员”的游戏,好吗?
一生扮演邮递员小鹿(头戴头饰,肩背邮包)。今天,小鹿送的信可真多呀!这些信的信封上写着10以内的加法算式,如果你能算出得数是几,就送到黑板上的几号信箱。师:小朋友们看,黑板上的信都是10以内的加法算式,这些算式排列在一起,你们有什么感觉? 怎么排列比较好?
开课直奔主题,节省时间。激发学生参与意识。
密切联系学生的生活实际,创设情境,激发学生的学习兴趣。
2分
(根据学生的汇报,重新排列。)这是小朋友们自己整理出的10以内数的加法表,仔细观察,说一说,竖看、横看、斜看,你发现了什么规律?
师:根据算式的特点和规律,你想想用什么办法能很快记住它?
小组合作,实践操作
在屏幕上出示如下减法表。
师:表中写出一些减法算式,还有一些减法算式没有写出来。大家仔细观察这个表,看它是怎样排列的,然后按表中确定的排列顺序把其余的减法算式写出来。学生分组边讨论边完成填表的任务。
师:请大家根据刚才填写算式的过程,看看表里的减法算式是怎样排列的。顺着表上某一行算式的顺序,让学生很快说出这些算式的得数。
教师任意指定一些算式让学生很快说出得数。
学生分组活动:一个学生任意说出一个加法算式的得数,另外的学生很快说出相应的两个减法算式和得数。
四、全课总结
小朋友们,真了不起,帮智慧爷爷解决了难题,我相信,你们不仅能学好数学,还能用好数学,解决好生活中的数学问题。
扩展学生思维,引导学生进一步观察思考,找出规律。
放手让学生自己去尝试操作,探索方法。
作业设计
应用拓展,解决问题
智慧爷爷也来参加我们的做题比赛了,它给我们带来了两道题。解答出这两道题,谁就能得到智慧爷爷的礼物。你想得到这些礼物吗? 学生先讲图意,再说出解决问题的办法。 (第5题)
板书设计
整 理 复 习更多免费资源下载绿色圃中小学教育网Http://Www.lsPjy.Com 课件|教案|试卷|无需注册
学 与 教 反 思
注:具体内容、方法与手段等要以课标和教材为依据,结合各类教育的不同、学科特点、学生年龄特征及各校资源的实际情况创新确定。
课时“学与教”要点设计
课题
10以内加减法整理复习
课型
复习课
授课时间
总 第 节 数
三
维
目
标
1、通过练习进一步复习巩固10以内数的认识及加减法。
2、使学生能熟练计算10以内的加减法,进一步提高学生对所学知识的理解和掌握水平。
3、培养学生从数学的角度提出问题,理解问题的能力。
重点
巩固10以内数的认识及加减法。
难点
熟练计算10以内的加减法
关键
正确进行计算
课前准备
课件
时间
内 容 与 过 程
学与教方法、手段
9分
20分
10分
一、基本练习
1、口算卡片出示
10-3 4+4 10-6 2+5 5+3
10-5 8-7 7-4 9-0 9-8
6-6 9-2 8-2 4+6 3+6
9-0 2+3 9-5 0+7 4+2
二、整理知识
1、前面我们学习了哪些计算题?
分组看书整理后汇报
2、复习
A 出示10以内加法题
这是我们学过的10以内加法题,它们按一定的规律排成这个样子,你能看看它们是怎样排列的吗?
B 练习,师任点几题让生回答
C 照刚才的观察方法再观察减法表
它们是怎样排列的?
同座互相点一题考问对方
三、练习
课件出示
1、★△▲○●□☆
从左数,第5个是( )☆排第( )
2、 9 4
□ 5 □ □
3、△□△□△□
接下去怎么画?
4、小猴小兔必须沿1-10的路线回家该怎么办?
基本练习,学生口算,巩固计算方法。
梳理所学知识,扎实10以内加减法计算方法。
1分
5、按规律填空
(1)2、( )、4、( )、( )、( )、8
(2)8、( )、6、( )、( )、( )
(3)2、4、( )、8、( )
(4)1、3、( )、( )、9
6、10=□+□
10=□+□+□
10=□+□+□+□
10=□+□+□+□+□
10=□+□+□+□+□+□
10=□+□+□+□+□+□+□
10=□+□+□+□+□+□+□+□
10=□+□+□+□+□+□+□+□+□
10=□+□+□+□+□+□+□+□+□+□
10=□+□+□+□+□+□+□+□+□+□+□
7综合活动:
先独立观察书上第6题的图,小动物们在干什么?观察小鸟在干什么?小动物他们在做什么游戏?我们也去参加。你如果知道就帮动物说出答案。
学生写在书上。
四、教师总结
你有哪些收获?
学生观察、思考独立完成,加深了10以内数的认识,并熟练进行计算。
作业设计
1、看图写出两个加法和减法
2、图画式应用题
3、连续加2
4、连续加3:3、 、 、
连续加2:1、 、 、
板书设计
10以内加减法整理复习
10=□+□
10=□+□+□
10=□+□+□+□
10=□+□+□+□+□
10=□+□+□+□+□+□
10=□+□+□+□+□+□+□
学 与 教 反 思
注:具体内容、方法与手段等要以课标和教材为依据,结合各类教育的不同、学科特点、学生年龄特征及各校资源的实际情况创新确定。
课时“学与教”要点设计
课题
11-20各数的认识
课型
新授
授课时间
总 第 节 数
三
维 目 标
1、通过猜一猜、数一数、摆一摆等方法,认识11~20各数,理解数的顺序、大小、并学会数数,掌握各数由几个十几个一组成。
2、通过动手操作、合作交流,充分感知10个一是1个十,并培养学生的动手操作能力和交流能力。
3、搜集生活中客观存在11~20各数,体验数与生活的联系,树立估算意识,培养学生的数感。
重点
正确地读出、数出11~20各数,培养学生的数感;
难点
掌握11~20各数的组成(一个十和几个一),理解计数单位“十”,建立“十进制“的概念。
关键
课前准备
铅笔、橡皮圈、磁性教具、课件等。
时间
内 容 与 过 程
学与教方法、手段
5分
15分
(一)、创设情景
先介绍课件首页最和蔼可亲的老人,叫“智慧爷爷”,他最喜欢聪明听话的小朋友,而且还会给表现好的小朋友奖励“智慧星”。
1、引入
⑴小朋友,你们成为小学生后,爸爸妈妈非常关心你们的学习,为你们准备了许多学习用品,你看,铅笔就买了这么多。(教师拿出10枝铅笔)
⑵猜一猜,有几枝?
⑶到底几枝?你有什么好办法?(数一数)
⑷教师拿出铅笔一支一支带领小朋友数,刚好10支,然后拿出橡皮筋将10支铅笔捆在一起。指着一捆铅笔问:这是几个十?(1个—)几个一?(10个)
(二)、新知建构
1、(多媒体课件展示刚才的过程)理解10个一是1个十。
①这一捆有几根?(10根)也就是10个一,几个十?(1个十)
②10个一是这一捆,1个十也是这一捆,所以我们就说10个一是1个十。
③看着这一捆小棒,自己轻声地说,全班齐说。
2、认识12。
提问:刚才我们在摆小棒的时候,把10根捆成1捆就是1个十,小朋友们请想一想,怎样拿出12根小棒?
让小组进行探讨解决问题的方法,然后指名汇报,引导学生用最快的方法拿出11根小棒(1捆小棒加1根小棒)。
提问:为什么拿一捆小棒和一根小棒就知道是12根呢?
理解:一捆小棒就是1个十,所以1个十和2个一合起来就是十二。(教师在黑板上演示摆放12根小棒的操作过程)
建构主义学习理论认为学生已有的知识和经验对建构新知识起着重要的作用,重视学生的生活经验和已有知识,并把这份经验作为教学的起点,有助于快速进入学习环节。
20分
强调:知道一个十和几个一就可以读作十几。
教师范读12(十二),让学生跟读。教师板书:12。
3、摆小棒认识15和19
教师在黑板上摆出小棒,让小朋友自己体验他们的组成,先可以自由发言,说说是十几,为什么?
4、课件展示:“智慧爷爷”现身,“( )个十和( )个一合在一起是( )”
5、(课件出示直尺图)看直尺,理解数的顺序、大小。
刚才小朋友认识了一些数,这把尺子上也有一些数。
⑴放到投影上放大,0~10。
⑵猜10后面有哪些数?比19大1的是( )。顺数、倒数。
⑶看到直尺上的数,你知道了什么?
如:比11大1的数是12。
18的邻居有19和20。
15的前面是( ),后面是( )。
6、揭题:11~20各数的认识。
(三)、实践运用
1、在生活中,你在哪儿里见过或用过这些数?
(课件出示)
【备选】
1年12个月,整体认读音节16个。
小学生日常行为规范20条。
一盆水彩笔12色,今天是10月20日
十字路口红绿灯20、19、18。
作业设计
你还知道吗?
你抓一把糖给( )颗。
你抓一把铅笔约( )枝。
11~20,这条波浪线什么意思?
板书设计
11-20各数的认识
10个一 是 1个十
12 15 20
学 与 教 反 思
课时“学与教”要点设计
课题
11---20各数的写法
课型
新授
授课时间
总 第 节 数
三
维 目 标
1、理解数位的概念,使学生初步认识“十位”和“个位”,能够正确地写出11---20各数;
2、利用计数器帮助学生认识“十位”和“个位”在数中的相应位置;
3、培养学生良好的书写习惯和积极主动学习精神。
重点
理解数位的概念。
难点
正确地写出11---20各数。
关键
通过教师示范,正确地写出11---20各数。
课前准备
计数器、小棒、数字卡片、课件等。
时间
内 容 与 过 程
学与教方法、手段
5分
20分
一、复习导入(出示课件)
1、 拍手数数,数20以内的数。
2、 、从1数到20;
3、 、从19数到6;
4、 说出下列各数分别是由几个十和几个一组成的;出示数字卡片,指名学生认读。
13、 10、 17、 19、 20
5、 导 入:我们已经认识了11---20各数,那么这些数怎样写呢?这节课我们一起来研究这个问题。(板书课题:11---20各数的写法)
二、自主探究
数字例4(课件演示写数)
出示数位表:
6、 十位
7、 个位
8、
9、
这个表叫做数位表,它可以帮助我们写数,上面标着数位名称,从右边起第一位是个位,第二位是十位。
写数的时候,如果有1个“十”就在十位上写“1”,有4个“一”就在个位上写“4”。请看小黑板。
小学一年级学生的思维以具体形象思维为主,学生的学习要通过大量的操作活动,使所学的新知识不断内化到已有的认知结构中。当前的教学改革倡导动手实践、自主探索、合作交流。
13分
2、 出示小黑板,小棒图:
○1、问:这个数是多少根小棒?(14根),14里面有几个“十”和几个“一”?
○2、请大家在自己的本子上写一写。
3、 课件演示14的写法。
4、 小结:从右边起第一位是个位,第二位是十位,有几个十就在十位上写几,有几个一就在个位上写几,先写十位上的数,再写个位上的数。
5、 请学生摆小棒试着写“17”这个数。
6、 课件演示写“17”。
○1、问:“17”里面有几个十和几个一?
○2、问;一个十在什么位上写几?那7个一呢?
○3、学生试写,请一人说说,自己是怎么写的?
○4、出示课件中的正确答案。
7、 学生独立探索“20”的写法。
○1、在学生独立完成的基础上前后两桌交流写法;
○2、课件演示两种写法,给错的打“×”,给对的打“√”;
○3、小黑板上演示:去掉数位表看不出是“20”了,“0”起到了占位的作用,所以在写整十的数时,个位要补上“0”;
○4、学生书写:“20”。
三、 巩固训练,深化提高
1、 课件出示:看图写数
2、 小结:
从右边起,第一位是个位,第二位是十位,有几个十就在十位上写几,几个一就在个位上写几,先写十位上的数,再写个位上的数。
通过动手操作,不仅激发学生的学习兴趣,同时让学生体验知识的形成过程,积累交流经验,发展学生的数感和思维。
作业设计
1、用数字卡片摆出下面的各数:
十六 十一 十九
十四 十七 二十
2、P87 练习十四,第4、5两题。
板书设计
11~20各数的组成与写法
11 1个十和1个一合起来是11。
16 1个十和6个一合起来是16。
18 1个十和8个一合起来是18。
20 2个十是20。
学 与 教 反 思
课时“学与教”要点设计
课题
十加几、十几加几及相应减法
课型
新授
授课时间
总 第 节 数
三
维 目 标
1、使学生能够熟练地口算10加几、十几加几和相应的减法。
2、使学生知道加、减法中各部分的名称。
3、培养学生的估算意识和能力以及数感。
重点
使学生能够熟练地口算10加几、十几加几和相应的减法;
难点
掌握各部分名称。
关键
发现计算规律,帮助计算
课前准备
小棒、计数器
时间
内 容 与 过 程
学与教方法、手段
5分
20分
一、复习。
1.口算。
9+1 8+2 10-7 5+4
9+0 6-6 4-4 3+6
7+3 6+4 8+2 0+5
2.看图列出两道加法算式和两道减法算式。
( )+( )=( ) ( )-( )=( )
( )+( )=( ) ( )-( )=( )
3.数的组成。教师提问,学生口答。
(1)15是由( )个十和( )个一组成的。
(2)1个十和9个一组成的数是( )。
(3)10和4组成的数是( )。
教师小结:十几可以分成1个十和几个一;反过来,一个十和几个一可以组成十几。
二、新授
1.教学例5。
(1)教师引导学生一起摆小棒,先摆1捆,再摆3根。
(2)教师提问:一共有多少根小棒?用什么方法计算?怎样列式?学生回答后教师板书:10+3= 教师提问:10+3等于多少?为什么?引导学生回答:因为1个十和3个一组成13,所以10加3等于13。
(3)教师提问:谁能根据算式10+3=13写另一道加法算式?
学生回答后,教师板书:3+10=13
提问:你是怎么想的?
多让孩子说一说算法,通过说一说,让思路变得更通畅,思维更活跃,这样就更容易理解计算的方法。
15分
引导学生回答:因为加数的位置调换了,得数还是一样的。
(4)指导学生看图列出两道减法算式。
教师板书:13-3= 13-10=
教师提问:怎样算?
引导学生回答:因为13是由1个十和3个一组成,去掉3就剩下10,去掉10就剩下3。
(5)教师小结。
今天我们学的是10加几和十几减几,我们知道了可以根据11-20各数的组成进行计算,10加几得十几,十几减几10,十几减10得几。
2.教学例6。
(1)教师拿出计数器,先拨出11,再在个位添上2颗珠子,让学生根据拨珠的过程说出一道加法算式。
学生回答,教师板书:11+2=
教师提问:你是怎样想的?
引导学生回答:11里面有1个十和1个一,1个十和1个一添上2个一就是1个十和3个一,也就是13,说完教师把算式填完整。
教师说明加法算式各部分名称。边介绍边板书:
(2)教师在表示13的计数器的个位上拨去2颗珠子,让学生根据拨的过程说出一道减法算式。
学生回答,教师板书:13-2=
教师提问:得数是多少?怎样想?
引导学生回答:13里面有1个十和3个一,从1个十和3个一里面去掉2个一,就剩下1个十和1个一,也就是11。说完教师把算式填完整。
教师结合算式介绍减法算式的各部分的名称,边介绍边板书:三、巩固练习。
1.做课本88页中“做一做”中的题目。
(1)做第一题。
指名让学生看左图,说出图意,再把左边的算式填完整。
再指名让学生看右图,说出图意,再把算式写完整。
(2)做第2题。
让学生独立做,教师注意巡视,做完集体订正,再说说怎样想。
通过形式多样的练习,培养学生思维的灵活性,提高学生解决问题的能力,培养学生的数感。
作业设计
看卡片,读算式。
板书设计
10加几和相应的减法
10+几=十几 几+10=十几 十几–几=10
十几–10=几
10+3=13 3+10=13 13-3=10
13-10=3
学 与 教 反 思
课时“学与教”要点设计
课题
十几加、减一位数(练习课)
课型
练习
授课时间
总 第 节 数
三
维 目 标
1、通过学习,让学生掌握十几加减一位数的计算方法,并且能够正确地进行计算。
2、鼓励学生能够用多种算法进行计算,培养学生的求异思维能力。
重点
能够熟练掌握自己喜欢的计算方法,并能够运用这种方法进行计算
难点
能用多种方法进行计算
关键
正确地进行计算
课前准备
计数器、小棒、电脑课件
时间
内 容 与 过 程
学与教方法、手段
10分
一、创设情景
(电脑出示)在一个美丽的大森林里,一天早上,二只松鼠提着一个篮子上山采松果,松鼠妈妈采了14个,松鼠宝宝采了3个,然后就一起高高兴兴地回家去了。
(学生看图,然后让学生根据图意编一个小故事,比一比,看谁编的故事最有趣)
1、指名编故事。
2、有谁能提出有关的数学问题。
(先同桌互相说,然后再指名说)
教师根据学生的回答进行选择性的板书:
(1) 一共有多少个松果?
(2松鼠妈妈比松鼠宝宝多采多少个?
(3)松鼠宝宝比松鼠妈妈少采多少个松果?
(4)松鼠宝宝还要采多少个才能和松鼠妈妈采的同样多?……………
3、先解决第一个问题:
问:(1)要求一共有多少个松果?用什么方法计算?如何列式?为什么用加法计算?说一说你的理由?还有谁能说?
(2)14+3=?你是怎样算的?同桌互说算法,然后指名说。
(3)还有不同的算法吗?
(4)你最喜欢哪一种算法?用你最喜欢的算法说14+3=?
30分
4、再解决第2--------4个问题:
问:用什么方法计?如何列式?你是怎样算的?请你说给大家听?
二、巩固深化
1、完成第88页的做一做的第二题。
学生先独立完成,然后同桌互相说一说:你是怎么算的?最后教师指名说算法。
2、找朋友。
完成第89页的第1题。
3、比较大小
让学生先在书中完成,然后再全班集体订正。并说一说:你是怎样填的?为什么要这样填?
口算不要求学生的计算速度,鼓励学生说说自己的算理及计算方法,进一步达到提高学生的口头表达能力,引导学生知其然,知其所以然。
作业设计
第90 页的数学游戏学生自由的完成。
板书设计
十几加、减一位数
学 与 教 反 思
课时“学与教”要点设计
课题
认识钟表
课型
新授
授课时间
总 第 节 数
三
维 目 标
1. 知道钟面上有时针、分针、12个数,并结合生活经验会看整时。
2. 培养学生遵守时间、珍惜时间的良好习惯。
3. 活动过程中培养观察能力、归纳表达能力及合作交流意识。
重点
能准确的说出钟表面上表示的整时时刻和大约时刻。
难点
准确区分整时时刻和大约时刻。
关键
渗透珍惜时间的教育,引导学生合理的安排自己的时间。
课前准备
媒体课件、有秒针的钟一个,没有数字的或数字不全的钟表各一个,自制钟表。每人准备一个可以拨的学具钟
时间
内 容 与 过 程
学与教方法、手段
5分
20分
一、猜谜导入,激发兴趣
1、今天上课,先让大家猜个谜语,什么谜语呢?(课件出示谜语:有个好朋友,会跑没有腿,会响没有嘴。它会告诉我,什么时候起,什么时候睡。请你猜猜看,好朋友是谁?)
2、揭题:小朋友真聪明,一下就猜着了。今天这节课,我们就一起来认识钟表。(板书课题:认识钟表,贴出自制教具,如右图)
二、动手探索,体验感悟
(一)认识钟面:
1、讲述:请小朋友仔细观察一下钟面上有什么呢?(学生分小组进行交流)
2、交流汇报:(根据学生回答,教师随机引导)
(1)钟面上有数字。
引导:请小朋友指好自己学具钟上的数字,按从小到大的顺序一起读一读。
(出示一个只有3、6、9、12四个数字的钟)像这个钟上只有4个数字,没写数字的地方你知道是几吗?
指着没写数字的地方让学生说一说是数字几。
(2)钟面上有针。
引导:你的钟面上有几根针?老师的钟上有几根针?
这根针是按怎样的方向走的?小手比画一下。
说明:其实屏幕上这两根针也是按同样的方向走,只是它们走得慢一些,看上去好象不在动。
引导:比较一下这两根针。
在同一个钟面上长的针叫分针,短的叫时针。
谁来指一指这钟面上哪根是分针哪根是时针?(同桌互相在学具钟上指一下)
通过一年级学生喜欢的猜谜语来引出本课要学习的钟表,激发学生学习的兴趣,调动学习积极性。
生活中学生接触的钟表,有好多是数字不全甚至是没有数字的。在认识的钟面上的数字后,进行一定的拓展,挖掘学生的生活经验,提高学生解决实际生活问题的能力。
13分
2分
(3)钟面上有大大小小的格子。
说明:这些格子是帮助人们更准确地来看时间的。在以后的学习中,我们还会进一步学到。
(二)认识整时。
1、观察贴出的钟面,提问:现在钟面上是几时?你怎样看出来的?
引导学生说出:这是7时。
分针指着12,时针指着7,是7时。
小结:分针指着12,时针指着7,是7时。
2、试一试。
课件出示“试一试”三个钟面,说说钟面上各是几时?
指名回答,说说你是怎样看出来的?
3、归纳总结。
仔细观察一个这几个钟面,你发现1时、5时、11时,还有开始认识的7时,钟面上的分针有什么特点?时针呢?
小结板书:分针指着12,时针指着几,是几时。
4、“想想做做”2。
(课件出示“想想做做”第2题)看图说话:这三幅图上分别是几时了?小朋友在做什么?
5、“想想做做”1。
让学生自由说说你早上几时起床,晚上几时睡觉的?
(三)认识大约几时。
1、贴出例2的两个自制钟面。如下图:
观察一下,这两个钟面上的针,你发现了什么?把你的发现悄悄地告诉你的好朋友。
2、汇报交流:哪个小朋友可以把你的发现大声地告诉大家?
第一个钟:7时不到一点
第二个钟:7时刚过一点
3、小结:像这样,7时不到一点或刚过7时,都可以看成是大约7时。(板书:大约7时)
4、“想想做做”3。
由指导认识7时到1时、5时、11时,然后再对几个钟面上分针、时针进行观察,引导学生发现规律,渗透不完全归纳的思想。
作业设计
1、拨一拨。
2、画一画。
板书设计
认识钟表
分针 时针
8时可以记作: 8:00
2时半 记作: 2:30
学 与 教 反 思
课时“学与教”要点设计
课题
认识钟表
课型
复习
授课时间
总 第 节 数
三
维 目 标
1、使学生复习钟面,时针、分针及钟面上的数字相关知识。
2、让学生结合生活经验复习看整时、半时和大约几时。
3、培养学生的观察力和动手操作能力,能用所学的知识,合理安排自己的时间,做时间的主人。
重点
认识钟表、区别钟表上的时针和分针,会看整时、半时和大约几时。
难点
让学生理解半时和大约几时
关键
学生在认识整时上没有问题,但是在半时和时上比较困难。
课前准备
学具钟、练习题。
时间
内 容 与 过 程
学与教方法、手段
10分
10分
一、自我反思,回忆知识
(师出示情境图,图中一个孩子问:“妈妈,我想看动画片,到6点了吗?”)
师:图中的小妹妹遇到了什么问题?
生:图中的小妹妹想看动画片,但不知道几点了。
师:你会怎么告诉她呢?
生:我会说,你自己看吧。
生:我会告诉她,到6点了。
师:你学会了有关钟表的哪些知识?
(教师引导学生回忆有关钟表的知识,学生看书独立思考,用钟表进行演示,再互相说一说,拨一拨。)
生:我认识钟面上的时针和分针,长针是分针,短针是时针。
生:分针指12,时针指几就是几时。
(生演示分针指着12,时针指着4,是4时)
生:分针指向6时,时针指向7和8中间,表示7时半。(生演示)
师:你认为你拨的准确吗?
(学生对自己的拨珠过程进行反思,这样不仅关注了拨珠的结果,而且关注了拨珠的过程。)
师:在拨表时,时针和分针一定要拨到准确的位置。(教师予以提醒)
二、自己分类,梳理知识
师:用你喜欢的方法把拨出来的时间写在黑板上。
(板书:11:00 3时 5:30 9:00 6时半 1:30 4:30)
师:你能把这些时间进行分类吗?
生:我分两类,一类是表示几时,一类是表示几时三十分。
生:我按时间的表示方法进行分类,也分两类。
在独立思考的基础上,以小组活动的方式,引导学生利用钟表的学具拨出整时和半时,激活了学生头脑里有关钟表的知识。
10分
10分
三、贴近生活,应用知识
(教师出示情境图,图中一人手中拿着一张车票,票上写着:天津到北京8:00开车,此时钟表时刻是7:30。)
师:从图中你知道了什么?你是怎么知道的?
生:我看车票知道的,从天津到北京开车时间是8时。
生:我看时钟知道了当时的时间是7时30分。
动手画一画3时半和9时半,画的时候要注意什么?(时针是指在两个数的中间,老师在示范画的时候一定要规范)那么3时半和9时半用另外一种怎么表示?3:30、9:30
四、自主探索,延伸知识
1、教师出示三个钟面图,第一个钟面上的时刻正好是8时,第二个钟面上的时刻是不到8时,第三个钟面上的时刻是8时刚过一点。
师:看下面三个钟面,哪个钟面上的时刻指的是从松原到扶余的开车时间?(学生指出第一个钟面)
师:观察这三个钟面上的针,你发现了什么?
师:把你的发现悄悄地告诉同桌。(学生互相交流)
师:把你的发现告诉大家。(学生汇报,分享发现的快乐。)
以“生活“为依托,让学生在研究现实问题中学习数学,理解数学,发展数学,构建了鲜活的数学课堂。
作业设计
请同学们自己做主,当一次小小设计家。
师:请同学们想一想,一天中你最喜欢哪个时刻,拨在带来的小钟上,说说你为什么最喜欢这个时刻,讲给你们小组的同学听。
设计你星期天的安排。
上午( : )做( )
下午( : )做( )
板书设计
认识钟表
学 与 教 反 思
课时“学与教”要点设计
课题
9加几
课型
新授
授课时间
总 第 节 数
三
维 目 标
1.通过各种学习活动,得出计算“9加几”的各种方法,初步掌握“凑十法”的思维过程。通过比较,优化“凑十法”,并能正确计算“9加几”的口算。
2.通过情境的探索,使学生在已有的经验上自己得出计算“9加几”的各种方法。通过比较,找到比较简便的计算方法。
3.体会多种计算方法的乐趣,建立学好数学的信心。
重点
初步掌握“凑十法”并能正确计算“9加几”的口算。
难点
理解“凑十法”的思维过程。
关键
理解“凑十法”的思维过程。
课前准备
多媒体课件、小棒、园片、花形磁铁、口算卡片及答案卡片
时间
内 容 与 过 程
学与教方法、手段
5分
12分
一、复习旧知:
师:今天,老师想带小朋友去参观运动会,在出发之前让我先来考考你们。
1.对口令。
复习2、4、5、8等数的组成。
2.10加几的加法。
10+1 10+2 10+3 10+4 10+5
10+6 10+7 lO+8 10+9
师:刚才口算的这些题,你发现有什么共同的地方?
生:都是10加几的。
生:得数都是十几。
师:计算这些题,你为什么这么快?
生:都是10加几,就能很快算出得数是十几。
师:小朋友们学得真不错,咱们出发吧!
二、创设情境,激趣学习新知
(一)观察主题图 ,收集信息。
说一说,你看到了什么?说一说,数一数。
学生先独立数,然后同桌之间互相说一说,最后指名汇报。
(二)教学例1:
师:我们先来看,这些饮料是怎样摆放的?
生:盒子里有9个,盒子外面有4个。
师:用什么方法可以算出一共有多少盒呢?
生:用加法。
师:为什么用加法计算?(指名回答)(师板书出算式9+4)
师:那么,怎样算出9+4的结果呢?请同学们先自己探索,再和同桌互相说一说自己是怎样想的。(生独立探索并与同桌交流)
师:谁来说一说你是怎样算到得数的?指名说,然后老师师纳
复习旧知,为学习新知奠定基础。
培养学生的总结能力与语言表达能力
创设情境,激发学生学习的兴趣。
培养学生的观察能力与收集数学信息的能力。
10分
10分
3分
(1)点数出结果。(2)从9接着数。(3)从4接着数。(4)圈一圈。(5)凑十法。
师:同学们用不同的方法,都算出了9加4得13,那么,哪一种方法最好呢?
这节课我们就来学习凑十法。
师:大家看9+4,先算什么?再算什么?
三、尝试提出问题,巩固计算方法
1、你能根据这幅图提出用加法解答的9加几的问题吗?
比如:“踢毽的和跳远的一共有多少人?
2、解决提出的问题
(1)学生自主选择提出的两个问题,让全班学生进行计算解决问题。
(2)学生自己列出算式,并算出得数。
(3)全班交流。
请学生说说自己解决的是什么问题,算式是什么,计算时怎样想的?
四、巩固新知,寻找规律
1、游戏:摘苹果。
引导学生观察得数的特点: (先小声说给同桌听)
9+1=10 9+2=11 9+3=12
9+4=13 9+5=14 9+6=15
9+7=16 9+8=17 9+9=18
2、渗透加法的交换律:
2+9= 5+9= 7+9= 8+9=
9+2= 9+5= 9+7= 9+8=
3、巩固加法交换律:
让学生尝试自己提出问题、解决问题。
巩固新知,寻找规律。
作业设计
1、圈一圈,算一算(“做一做”第1题)
2、看图列式。(“做一做”第2题)
3、直接写得数。
板书设计
9加几
9 + 4 = 13 9 + 7 = 16
1 3 1 6 1 6
10 10
学 与 教 反 思
课时“学与教”要点设计
课题
9加几
课型
练习
授课时间
总 第 节 数
三
维 目 标
1、在交流9加几的进位加法的各种计算方法的基础上,进一步体验到算法的多样化。
2、在体验算法多样化的基础上理解“凑十法”。
3、能用自己的语言说出用“凑十法”口算9加几的思维过程。
重点
在体验算法多样化的基础上理解“凑十法”
难点
体验“凑十法”的优越性。
关键
体验“凑十法”的优越性。
课前准备
课件、口算卡片。
时间
内 容 与 过 程
学与教方法、手段
5分
10分
20分
一、猜数激趣,引入课题
1、出示P99T1
⑴出示左边一幅图,让学生看一眼。,
①生猜:感觉有多少只小绵羊?
②生数
⑵再出示右边一幅图,让学生看一眼。
①生猜
②生数
⑶看图生提出问题:一共有多少只小绵羊?
列式:9+7
2、揭题:9加几的练习课
二、体验9加几的算法
1、生独立算9+7=?
2、交流:你是怎么算的?
3、比较:你最喜欢哪一种?为什么?
(在学生交流的基础上得出“凑十法”比较方便)
三、用自己最喜欢的方法口算
1、出示P99T2
①选择自己喜欢的一组题来算算。
生独立算,师巡视,帮助有困难的学生
②交流:你是怎样算的?
③观察这两组题,你发现了什么?(初步体会一个数不变,另一个数变化时,得数也随着变化)
2、出示P100T6(补充 9+5)
①学生独立口算、连线
从解决实际问题需要出发,用图画吸引孩子的兴趣,让学生体会数学的乐趣和与生活的联系。
②全班交流:选几题指几名学生说说你是怎么算的?
3、出示P99T3
(1)出示第一幅图
① 学生看图编一个数学小故事。
(师:蚂蚁虽小,它们团结合作,就能战胜大青虫)
②生独立列式计算
③交流算法
(2)出示第二幅图
①看图说图意
②生独立列式计算
③交流算法
4、出示P100T4
①学生看图说图意,提出数学问题
②解决这个问题时需要知道什么?
③列式计算后校对
5、出示P100T5
①你能从图上发现数学问题吗?
(引导学生从不同角度观察提出数学问题)
②自己给自己提一个数学问题,自己解决自己的问题
运用迁移规律,引导学生把已掌握的计算方法迁移到新的情况中去,体现温故知新的教学思想。
作业设计
让家长出题,你来说,并说出自己的想法
板书设计
9加几
9+4=13
①数一数 ②10+4=14
10,11,12,13 9+4=13
③9 + 4 =13 9 + 5 = 14 9 + 7 = 16
1 3 1 4 1 6
10 10 10
9+1+2= 9+1+5= 9+1+7=
9+3= 9+6= 9+8=
学 与 教 反 思
课时“学与教”要点设计
课题
用数学
课型
新授
授课时间
总 第 节 数
三
维 目 标
1、学生能够看懂图意,并根据图意正确列式。
2、在计算时,学生能够用多种方法因题选择算法。
3、能运用9加几的数学知识解决实际问题。
重点
能运用9加几的数学知识解决实际问题。
难点
在计算时,能够用多种方法“因题选择算法”。
关键
在计算时,学生能够用多种方法“因题选择算法”
课前准备
课件
时间
内 容 与 过 程
学与教方法、手段
7分
20分
一、情境导入,提出学习目标。
1.口算练习:出示卡片,学生口算。
9+2 9+5 9+4 9+9
9+7 9+6 9+8 9+3
2.拍手游戏
教师拍的次数与学生拍的合起来是10。
教师拍9下、1下、5下等。
3、提出学习目标。
(1)自学课本第101页的内容,能根据图意列式。
(2)计算时,能用多种方法因题选择算法。
(3)能运用9加几的数学知识解决实际问题。
二、展示学习成果
1、小组内个人展示
(1)学生独立自学、完成例题和“做一做”,完成后在小组内按学困生—中等生—优生的顺序进行展示,小组内互相交流、质疑。
2、全班展示
(1)例题展示
生1:9+5= 可以把5分成1和4,9和1凑成10,再算10加4等于14。
生2:9+5= 可以把9分成4和5,5和5凑成10,再算10加4等于14。
生3:我认为9+5= 把 9凑成10的方法比较简便。
……
13分
(2)“做一做”展示
生1:通过观察图,我看到了地上有9个南瓜,同学们又抱来了6个。
生2:我知道要求一共有多少个南瓜要用加法计算。
生3:可以用9+6=15(个)
生4:也可以用6+9=15(个)
……
3、小结:在计算9加几时,可以把9凑成10,也可以分9把另一个加数凑成10。我们要根据题目的特点,灵活选择凑十的方法,使计算更为简便。
三、拓展延伸。
1、练习十八第1—3题。
2、思考题。
同学们排成一排,我的前面有9人,后面有5人。一共有多少人?
作业设计
板书设计
用数学
学 与 教 反 思
课题
8、7、6加几
课型
新授课
授课时间
总 第 节 数
三
维
目
标
1、使学生在实际情境中,正确计算8加几、7加几。6加几
2、在观察中培养学生的创新意识,训练学生思维的灵活性,在操作、讨论、交流中培养学生自主探究的能力,得出多样化的算法。
3、培养学生的合作意识和学习兴趣,使学生想学,乐学,会学。
重点
学会8加几、7加几、6加几的计算方法。
难点
进一步理解“凑十法”
关键
训练学生思维的灵活性,在操作、讨论、交流中培养学生自主探究的能力,得出多样化的算法
课前准备
口算卡片 情景图
时间
内 容 与 过 程
学与教方法、手段
5分
20分
一、创设情境,揭示课题数学乐园里有好多有趣的游戏,今天我们来玩一玩
各小组在小组长的带领下分组进行口答6、8、9的分合式,然后教师出示抽拉片,让学生口答后说说发现了什么?
7+3+2= 8+2+5=
7+3+4= 8+2+6=
7+3+9= 8+2+7=
讲述:对,把前面两个数先凑满10,再加上第三个数,就能算得既对又快,这是我们前面学习的凑十法。小朋友,祝贺你们胜利通过第一关!下面我们就用这种凑十法来完成游戏的第二关。教师随机板书课题:
8、7、6加几。
二、讲授新课
(1)例1。从情景中提出数学问题,提倡学生有不同的计算方法。
教科书第103页,老师 们可以看一下,我们通过一群小学生在公园买票的场景引入计算问题。
学生围绕8加5等于多少,在小组长的组织下进行讨论,用小棒摆一摆,互相说一说,再比一比哪组的方法多。
(各小组分组讨论,教师参加小组讨论。)
学生讨论后指名小组回答,教师根据回答进行板书
(学生通过交流,教师的引导,)
(2)组织学生在小组里说说是怎样算的?
8+4= 7+6= 6+5=
创设生活情境,沟通数学与生活的联系
通过观察比较发现问题,解决问题。
学生通过交流,教师的引导,
想出把8凑满10.把7凑满10的凑十法;数数法;想减做加等多样 化的方法。
13分
2分
(3).“试一试”
教师出示8+9=( )
问:你们会用刚才这些方法来计算8+9=( )吗?
你还会用什么方法计算8+9呢?
小组讨论。指名回答交流。
你认为那种方法好?仔细观察计算过程和结果你有什么发现?
师小结:交换加数的位置,和不变,这是我们以前用过的。
提示:在今后计算如果遇到小数加大数,我们可以给它倒过来计算,如3+9=9+3 4+8=8+4
三.练一练:
(1)组织学生用自己最喜欢的方法动手试一试桌上的练习。
.(小组长拿出准备好的练习题与组员交流讨论,并填写空格)。
(2)小组长交换介绍算法,其他小朋友做小小评委,听他们说的好不好,说得好就送给他掌声。
四,巩固延伸:
完成第104页做一做
(1) 动手圈一圈 算一算:
(2) 独立完成2—4题:给予有困难的同学一定的帮助,集体订正
五、全课小结:
同学们以后遇到这样的题型时,用你自己喜欢的方法去做,切记一定要仔细认真。
突出算法多样化。
让学生在练习中巩固新知,进一步掌握方法,形成技能。
作业设计
第105页第1题
板书设计
8、7、6 加几
8 + 5=(13) 8+9=( 17)
想一想:
8+4= 7+6= 6+5= 想:9+8=(17)
交换加数的位置和不变
学 与 教 反 思
课时“学与教”要点设计
课题
练习课
课型
练习课
授课时间
总 第 节 数
三
维
目
标
1、使学生会用学过的数学知识解决简单的实际问题.
2、训练学生用不同方法解决同一个问题.
3、感受数学在日常生活中的作用。
重点
培养学生的算法多样化。
难点
掌握用交换加数的方法口算8、7、6加几。
关键
培养学生思维的灵活性。
课前准备
口算卡片
时间
内 容 与 过 程
学与教方法、手段
5分
20分
一、基本练习
1、 口算(抢答)
6+5 6+7 8+6 9+3 8+8 9+8
6+8 7+4 9+4 8+5 8+7 7+9
8+2 8+4 6+8 5+7 5+8 9+7
2、 练习十九第5题
8+7 7+8 8+6
6+5 8+9 7+7
7+6 7+4 7+9
学生独立完成。在书上写得数,教师巡视,并订正。
二、 创设情境
1、 练习十九的第3题
先出示转盘,让学生弄清题意,转动转盘,知道用中心的数依次去加外面的每一个数。
然后让同座相互说,在让四人小组进行接力赛,看哪组算的又对又快。
2、 练习十九的第4题
用课件出示贝壳图。让学生讲图意,问:一共有多少个贝壳?
你会用算式表示吗?
学生回答,左边有7个贝壳,右边有5个贝壳一共有多少个贝壳?教师板书:7+5=12问:谁来说说是怎样算的?
把5分成3和2,7加3等于10,10加2等于12,一共有12个贝壳。
训练学生用不同的方法解决同一个问题,培养思维的灵活性
灵活掌握计算方法
13分
2分
还可以怎样想?
把7分成5和2,5加5等于10,10加2等于12
3、练习十九的第8题
出示螃蟹图,你们知道图上画的是什么?
一些螃蟹。一共有多少只吗?
指名说一说图的意思?
左边有8只螃蟹,右边有7只螃蟹。求一共有多少只螃蟹?
8+7=15
指名板书,其余同学在书上完成。集体订正。
说一说你8+7=15你是怎样想的?
把7分成2和5,8加2等于10,10加5等于15.一共有15只螃蟹。
还可以怎样想呢?
把8分成3和5,7加3等于10,10加5等于15.
三、用数学(练习十九的第6题)
8+5 12 9+6
7+8 13 7+7
9+5 14 9+4
9+3 15 6+6
8+4 8+6
采用送信的方式,以第6题为主,另加一些得数是12、13、14、15 的算式。在加几个得数不是12、13、14、15的算式。使学生明白不是所有的算式都有一个“朋友”,有的有几个,有的一个也没有。四、小结本节课的学习情况。
这节课你掌握了哪些知识?学会用“凑十法”来计算8、7、6加几的题
作业设计
练习十九的第7题,在书上完成,集体订正。
8+4= 9+6= 8+7=
8+9= 8+3= 7+5=
9+7= 8+6= 8+8=
板书设计
8、7、6加几练习课
7+5=12 8+7=15
想:把5分成3和2, 想;
7加3等于10,
10加2等于12.。
还可以想:把7分成5和2
5加5等于10,
10加2等于12.
学 与 教 反 思
课时“学与教”要点设计
课题
用数学
课型
新授课
授课时间
总 第 节 数
三
维
目
标
1、会用学过的数知识解决简单的实际问题。
2、训练学生用不同方法解决同一个问题,培养思维的灵活性、创新性。
3、感受数学在日常生活中的应用,激发学习数学的兴趣。
重点
能看懂图意解决问题
难点
对同一问题寻求不同的解决方法
关键
并列式计算
课前准备
课件
时间
内 容 与 过 程
学与教方法、手段
5分
20分
一、 基本口算练习
1.看卡片口算。
8+3 7+6 6+5 8+6 8+8
7+5 8+4 7+7 6+6 7+4
2.听算。
8+2 9+4 9+5 7+3 8+3
9+6 8+7 6+4 10+8 7+5
二、新课:1. 出示例4。
屏幕显示:活泼可爱的小兔在草地上做游戏。自然围成两圈(如例4图)。此时,提出问题:一共有多少只兔?(文字与声音同步)
2.分组讨论解决问题的方法。
4人一组,每个学生都参与讨论。教师巡视,及时和学生交换看法,给予点拨。
3.交流解决问题的方法。
(1)请各组代表发言。
根据学生的发言,教师板书出每种解决问题的方法。然后算出得数。
(2)如果学生没有按颜色把小兔分成两类计数,再计算
引导学生:看一看图中有几种颜色的小兔?想一想还可以怎样把小兔分成两部分?使学生明白:可以把小兔分成白兔和灰兔两部分。
接着,让学生数出白兔的只数(10只)和灰兔的只数(5只)。然后,由学生口述算式和得数,
教师板书: 10+5=15(只)
4.小结:
(1)让学生评议哪一种解决问题的方法好。
培养口算能力。
用生动的画面出示新知,形象直观而又有吸引力,可谓“一箭双雕”
让学生在小组中相互交流、汇报,体验发现知识规律的快乐,同时培养学生的学习能力
13分
2分
(2)教师结合解决“一共有多少只兔”问题的情况,肯定学生探索的解决方法,同时特别强调:把小兔按群分成两部分,用8+7计算出结果,按白色、灰色分成两部分可以用10+5解决问题。
对于同一个问题,可以从不同的角度观察、分析,寻找出不同的解决方法。
三、独立运用所学数学知识解决问题:
做练习二十的第1题。
让学生看教科书第108页上面第1题。
学生之间交流、评议。引导学生从另一个角度思考解决方法。
(1)启发谈话:再认真观察画面,鸡栏里的鸡还可以怎样分类?想一想,还可以怎样解决“一共有多少只鸡”的问题?
(2)让学生寻找另一种解决方法。可以自己思考,也可以两三人讨论解决办法。
(3)交流。 请几名学生说一说自己的解决办法。5.强化认识。让学生看着8+4=12(只)、9+3=12(只)两个算式,分别口述出解决“一共有多少只鸡”这一问题的思考过程。强化学生对这两种解决方法的认识。
四、练习:做教科书第108页上第2题。
1、让学生直接把得数填在书上。填完后,集体订正。有错误及时纠正。
2.如果时间允许,以第2题的式题为主,再适当补充一些,
由教师读题,学生写得数,最后,学生集体订正
五、全课小结:
通过本节课的练习,我发现咱们班的同学比以前有很大的进步,能完整的叙述图意,并能从多方面的的去发现问题、解决问题。
作业设计
7十6 9十7 2+8 4+5 10一6 9+4
9-4 8+6 10-2 3+7 17-10 12+7
板书设计
用数学
例4.一共有多少只兔?
(1)数出来。
(2)左边8只,右边7只 8+7=15(只)
(3)白兔10只,灰兔5只 10+5=15(只)
提示:同一问题可以用不同的方法解决
学 与 教 反 思
课时“学与教”要点设计
课题
图文应用题练习课
课型
练习课
授课时间
总 第 节 数
三
维
目
标
1.学生能够看懂图意,并根据图意正确列式。
2.在计算时,学生能够用多种方法“因题选择算法”。
3、培养学生学以致用的良好意识,激发学生的学习兴趣。
重点
学生能够用多种方法
“因题选择算法”
难点
学生能够看懂图意
关键
根据图意正确列式
课前准备
口算卡片
时间
内 容 与 过 程
学与教方法、手段
5分
20分
一、 基本训练
1、 游戏:夺红旗
9+3 9+4 9+6 8+5 7+4 8+7 7+9
9+9 8+4 7+6 8+9 7+5 6+5 6+7
6+8 7+4 9+9 7+9 8+5 0+9 10+9
回答后并指名说一说8+4和6+5是怎么想的?
2、 在()里填“+”或“—”。
9()6=15 11()1=10 7()5=12 15()3=12
7()8=15 8()0=8 9()9=0 0()10=10
3、 填空
8+( )=12 9+( )=15 6+( )=11
( )+6=14 7+( )=13 8+( )=11
7+( )=12 ( )+9=13 9+( )=16
7+( )=14 8+( )=15 ( )+8=16
二、 指导练习
1、 练习二十第3题
(1) 电脑出示第3题图
(2) 问:这幅图是什么意思?
学生分组讲解图的意思,并派代表讲。
(3) 根据学生回答出示:
引导学生回答书中的问题。
有()条鱼,游走()条。还有几条?
有10条鱼,游走4条,还有几条?
通过游戏,加深口算训练,提高学生的计算能力。
通过填未知数的练习,使学生会想数的组成,或去想怎样知道一部分,求另一部分的方法。
13分
2分
(4) 让学生自己读题,理解意思,列式计算。并请小朋友说一说为什么?
(5) 还可以怎样编题。
有10条鱼,游走一些,还有6条,游走了多少条?
2、 练习二十第4题
(1) 问:你们爱游泳吗?说一说这幅图的意思?
(2) 会列式吗?
(3) 学生独立完成,集体订正,并说一说为什么?
三、数学游戏
找朋友,出示口算卡片和数字卡片。让学生玩“找朋友”的游戏提高学生正确、迅速的计算能力和判断能力。
四、摘苹果(以小组为单位,可以连线)
15-9
8+7
15-5
5+9
5+5 15 14
10+5
9+6
6+8
7+8
五、课堂小结
通过学习,我们对知识的掌握更加牢固了,遇到问题思维灵活了。
使学生进一步体会什么是条件、什么是问题,怎样根据条件和问题解决实际问题。
让学生在练习中巩固新知,进一步掌握方法,形成技能。
作业设计
练习二十第5题
8+( )=12 9+( )=15
7+( )=13 8+( )=11
9+( )=16 7+ ( )=14
学生独立完成,集体订正,并说一说为什么?
板书设计
用数学的练习
3、条件:10条鱼,游走4条
问题:还剩几条?
10-4=6(条)
4、条件:水里8人,池边6人
问题:共有多少人?
8+6=14(人)
仔细观察:
条件,问题,再解答
学 与 教 反 思
课时“学与教”要点设计
课题
5、4、3、2加几
课型
新授课
授课时间
总 第 节 数
三
维
目
标
1、使学生在实际情境中,正确计算5加几、4加几、3加几、2加几
2、在观察中培养学生的创新意识,训练学生思维的灵活性,在操作、讨论、交流中培养学生自主探究的能力,得出多样化的算法。
3、培养学生的合作意识和学习兴趣,使学生想学,乐学,会学。
重点
学会5、4、3、2加几的计算方法
难点
培养学生算法的多样化
关键
培养学生自主探究的能力
课前准备
口算卡片
时间
内 容 与 过 程
学与教方法、手段
5分
20分
一、 复习铺垫
口算练习:
9+5 9+3 8+5 8+3 6+5 8+9
9+4 9+2 8+4 7+5 7+8 8+6
(1) 学生抢答:
(2) 以8+9、7+8为例,请学生说一说怎样想的?
(3) 引导学生小结:计算小数加大数的试题可以交换加数的方法,想大数加小数得多少,推出得数;也可以用“凑十法”计算。
这节课,我们继续用这些方法学习20以内的进位加法(板书)
二、合作学习,探究新知
1、出示例 1 5+7=? 5+8=?
(1)学生看算式后回答:这两道算式第一个加数是几?第二个加数是几?两个加数比较有什么特点?
(2)5+7等于几呢?你能用以前的知识做这道题吗?
(3)学生分组讨论,指名说一说怎样想的?
生:把5分成2和3,3加7得10,10加2得12 ,所以5+7=12.(板书)
生:把7分成5和2,5加5得10,10加2得12,所以5+7=12.(板书)
生:想7+5=12,所以5+7=12.(板书)
师指导:同学们在计算时喜欢哪种方法并能计算准确,就选择哪种方法。
(4)小组合作,探究5+8、4+8、3+8得多少?怎样想的?请学生回答,同座相互说。
通过复习8+9的算法,为新课运用“交换加数的位置和不变”规律计算做基础。
提出数学问题,放手让学生自己去发现探究,培养学生发现问题的意识和探究意识
让学生在小组中相互交流、汇报,体验发现知识规律的快乐,同时培养学生的学习能力
13分
2分
(1) 让学生试做,然后请学生回答是怎样想的?
(2) 指导学生看书,小结
问:今天学习了什么内容?(板书:5、4、3、2加几)有什么特点?怎样算得快?为什么?还有那些题?
5加几有:5+6 5+7 5+8 8+9
4加几有:4+7 4+8 4+9
3加几有:3+8 3+9
2加几有:2+9
学生抢答汇报得数
三、巩固:1、做第110页做一做中的第1-3题
(1)第1题,左图:问:这幅图是什么意思?怎样列式?为什么用加法?
右图:让学生自己思考,列式计算。集体订正。
(2)让学生从上往下做,并回答上下两题有什么联系?
7+5= 9+5=
5+7= 5+9=
(3)学生独立完成,并问:你发现了什么?
9+4= 8+3= 9+2=
4+9= 3+8= 2+9=
通过观察方法加数调换了位置和不变。
2、数学游戏:转盘出示9加几、8加几、7加几的加法。学生开火车进行。
四、全课小结:
今天你有什么收获呢?
这节课同学们运用了很多方法来计算5、4、3、2加几,有凑十法,还有调换加数的位置,想大数加小数,只要计算准确,无论用什么方法都可以。
在对比练习中进一步让学生感受,交换加数位置和不变的规律,为利用题进行计算提供基础。
让学生在练习中巩固新知,进一步掌握方法,形成技能。
作业设计
练习二十一第二题
板书设计
5 4 3 2 加几
例1、 5+7=12 5+8=13
想:7+5=12 想;8+5=13
5+7=12 5+8=13
学 与 教 反 思
课时“学与教”要点设计
课题
练习课(一)
课型
练习课
授课时间
总 第 节 数
三
维
目
标
1、练习5、4、3、2加几的题目,能熟练、正确地计算。
2、通过不同形式的练习,激发学生学习的积极性。
3、培养学生思维的灵活性。
4培养学生认真、细致的良好学习习惯。
重点
正确、熟练的口算5、4、3、2加几的题。
难点
提高口算的熟练程度。
关键
正确、熟练的口算。
课前准备
口算卡片
时间
内 容 与 过 程
学与教方法、手段
5分
20分
一、基本练习
1、看卡片口算
9+5= 8+5= 7+6= 6+6=
8+7= 7+7= 6+5= 8+4=
7+5= 4+7= 5+7= 4+8=
6+9= 6+9= 7+9= 7+8=
9+4= 5+9= 6+7= 4+8=
说说你怎样算最后三道题的?
2、看谁算得又对又快。
5+7 10-7 4+8 13-3 5+9 10-9
2+9 3+8 4+7 4+9 3+9 5+8
二、指导练习:
1、 练习二十一第1题
(1) 学生说一说,再板书在黑板上,指哪个答哪个?
(2) 并让算得快的学生说一说为什么算的快?他的秘密在哪里?
(3) 指导学生书写算式
问:怎样写不漏掉也不重复?为什么?
(4) 学生独立完成,教师巡视,帮助有困难的同学。
2、 练习二十一第3题:
8+4( )13
7+9( )16
7+6( )12
5+7( )14
6+5( )12
3+8( )11
提高学生口算的熟练程度
13分
2分
学生独立完成,集体订正,请学生说一说你是怎样做的?
思维训练:
把得数是15、13、12的算式连一连
7+6
4+9
4+8
5+7 15
2+9
5+8
4+5 13
8+7
9+3
9+6 12
三、游戏:
1、哪两张卡片上的数相加等于15?同座互做。
2、
8+( )
10+( )
3+( ) =14
6+( )
( )+7
( )+( )
四、全课小结:
有些同学的计算能力还要有待提高,对于这方面的口算练习大家还要多练习一些。
让学生在练习中巩固新知,进一步掌握方法,形成技能。
作业设计
练习二十一第4题
板书设计
5、4、3、2加几的练习
一、1组最棒(没错题、速度快)
二、先算出试题得数再比较
三、游戏
学 与 教 反 思
课时“学与教”要点设计
课题
练习课(二)
课型
练习课
授课时间
总 第 节 数
三
维
目
标
1、通过多种形式的练习,提高学生的计算速度和正确率。
2、培养学生看图的能力,初步渗透统计思想。
3、培养学生学习数学的兴趣,同时培养学生的数感。
重点
掌握计算方法并能够进行正确的计算
难点
能够有效的提高计算
关键
提高学生的计算速度和正确率
课前准备
口算题卡
时间
内 容 与 过 程
学与教方法、手段
5分
20分
一、 基本练习
1、 口算
10-3 8+4 9-1 9-8 8+2 15+3
8+7 7+5 5+6 3+9 11-1 9+6
8+8 6+7 8+6 9+8 2+9
2、()里应填什么数?
(1) 比9大2的数是(),比7多4的数是()。
(3) 写出得数是13的四道算式?
---------------- -----------------
------------------ -----------------
3、 练习
9+()=13 8+()=15 12-()=2
()+7=14 ()+()=12 ()+()=19
4、填空
9+7=( )
想:( )+( )=( )
( )+( )=( )
二、 指导练习:练习二十一第4题
(1) 学生看书,弄清题目的意思。问:这题是什么意思?
创设生活情境,沟通数学与生活的联系
通过观察比较发现问题,解决问题。
提出数学问题,放手让学生自己去发现探究,培养学生发现问题的意识和探究意识
13分
2分
(2) 分组讨论,并派代表说一说。
(3)教师板书,引导学生看统计表。
指导学生看表:表的第一竖行画有皮球、毽子、跳绳;第二竖行上面写着“一班有”,下面的数就是一班有这三种体育用品的数量,即一班有7个皮球、5个毽子、4条跳绳;第三竖行上面写着“一共有“,就是要求我们计算一班和二班一共有几个皮球、几个毽子、几条跳绳,
(4) 学生独立完成,教师巡视。
对学习有困难的学生,鼓励他先说,再计算。集体订正。三、 数学游戏:
同座每人抽出一张数字卡片,然后根据这两张数学卡片说出加法算式和减法算式,看看谁说多,说的对。对于说的多和对的同学发红花给予鼓励。
三、思维训练
判断,错的改正过来。
9+4=5( ) 9+3=12( )
___________ _____________
6-5=11( ) 8+4=13( )
_____________ _____________
四、全课小结:
今天我发现咱们班同学的计算能力有很大的提高,老师很欣慰。希望大家继续努力。
在学生探究过程中,引导学生对问题进行分类整理,渗透分类思想,培养学生的探究能力和学习能力
让学生在练习中巩固新知,进一步掌握方法,形成技能。
作业设计
写出得数是15的四道算式?
---------------- -----------------
------------------ -----------------
板书设计
练习课
判断,错的改正过来。
9+4=5( ) 9+3=12( )
___________ _____________
6-5=11( ) 8+4=13( )
_____________ _____________
学 与 教 反 思
课时“学与教”要点设计
课题
整理和复习
课型
复习课
授课时间
总 第 节 数
三
维
目
标
1、引导学生发现20以内进位加法表的排列规律,初步培养学生分析综合能力。
2、培养学生的分析概括能力和运用知识解决问题的能力。
3、培养学生仔细看题的良好学习习惯。
重点
20以内进位加法、看加法表找规律
难点
正确迅速的口算
关键
正确迅速的口算
课前准备
20以内的进位加法算式卡、加法表
时间
内 容 与 过 程
学与教方法、手段
5分
20分
一、 基本训练:
口算卡片,指名口算,并说出思路。
9+4 8+4 7+6 5+7
10-5 12-2 5+3 12+1
二、 知识梳理
我们已经学习了20以内的进位加法,今天我们一起对这些知识进行整理。
1、4人一小组把所学过的20以内的进位加法的题写出来。
2请大家再把这些算式按照一定的顺序整理成表,看谁整理得最好。
小组汇报,出示20以内进位加法表
1、进位加法表:
(1)出示20以内进位加法表,引导学生发现表中的规律。
A、竖着看,分别读出每行的算式及结果,边读边思考,每竖行是怎样排列的。启发学生回答。
B、横着看。让学生默读每排的算式及结果,想一想,各排是怎样排列的。
(引导学生观察,启发学生回答)
C、问:从加法表中,还能发现排列上有什么规律吗?
启发学生回答。
D、想:这张表中,我们只需记住哪些题就能很快算出所有的20以内进位加法。
教师引导学生观察,边用红笔勾出来,使学生知道只需记熟左边到0道题。就能计算所有20以内的进位加法。
分小组整理体现合作意识,培养学生的归纳分析能力。
提出数学问题,放手让学生自己去发现探究,培养学生发现问题的意识和探究意识
13分
2分
2、练习:
(1)让学生把和是11、12、13……的算式一组一组地说出来。
(2)教师读算式,学生举数字卡片表示得数。(3)说出表中两道相同加数的算式及结果。
(4)针对学生容易弄错的题进行练习。
三、作业:
练习二十二
A、 第2题
8+6 3+6 9+7
2+9 4+7 6+4
7+5 5+8 8+3
4+8 3+7 0+6
10+4 9+8 5+10
现时2分的时间,看有多少同学做得全对,若有不对的,查明原因,及时纠正。
B、 思考题:
第(1)题。要求:让学生发现白圆与黑圆排列的规律,确定“往下应该怎样画”
第(2)题。要求:学生观察每行数排列的规律,找出与其他三行的规律不同的那一行。
C、第3题在书上完成,集体订正。
四、全课小结:
同学们今天我们整理和复习了哪些内容?你有哪些收获和大家说一说。
在学生探究过程中,引导学生对问题进行分类整理,渗透分类思想,培养学生的探究能力和学习能力
让学生在练习中巩固新知,进一步掌握方法,形成技能。
作业设计
第113页第三题
板书设计
整理复习
1、每一横排得数都相等,11、12、13、14、15、16、17、18
2、两个加数的位置变了,但是他们的和没变 。
学 与 教 反 思
课时“学与教”要点设计
课题
总复习20以内的数
课型
授课时间
总 第 节 数
三
维
目
标
1、通过复习20以内的读写、数序大小、组成和序数的含义,使学生加深对数的理解
2、培养学生数数、读、写和比较数的大小的能力。
3、培养学生的观察、推理的能力。
重点
20以内数的组成。
难点
基数与序数的含义的区别
关键
数的顺序及组成
课前准备
数学卡片
时间
内 容 与 过 程
学与教方法、手段
5分
20分
一、复习读数、写数、数数、数序
1.教师出示数字卡片,指名学生读20以内的数。
2.教师报数,学生写数,如十九(学生写19)等。
3.学生一个一个地数,从7数到15。
4.两个两个地数,从2数到20。
5.填数,练习二十三的第1题。
学生在书上填,并指名学生口答,后集体口答,检查学生熟练掌握20以内数的顺序的情况。
二、复习20以内数的组成 :
1.问:从右边起第一位是什么位?第二位是什么位?
2.出示计数器,教师在计数器上表示11让学生读出这个数,并问这两个1表示的意思相同吗?为什么? 指2名学生回答。
3.问:谁会在计数器上表示“13'这个数? 指一名学生演示,然后问学生13这个数是由几个十和几个一组成的子。4.学生做教材第118页的第2题。
5.师生对口令 (11一20各数的组成) 如1个十和5个一组成几?十二里有几个十和几个一等。
三、复习序数的含义 :
1.出示教材第116页的第3题,先让学生口答,再在书上填写。
(1)从左边起,红珠子是第几个?
(2)把第14个珠子涂上颜色。
使学生进一步掌握理解“几”和“第几”的区别。
在学生探究过程中,引导学生对问题进行分类整理,渗透分类思想,培养学生的探究能力和学习能力
13分
2分
2.数学游戏,猜猜我是几。
(1)我是10前面的一个数,我是几?
(2)我比9少1,我是几?
(3)我是12和14中间的一个数,我是几?
(4)我是19后面的一个数,我是几?
(5)我比18少1,我是几?
(6)我是由1个十和2个一组成的,我是几?
(7)我是由2个十组成的,我是几?
四、复习加减法的含义
1. 让学生根据这幅图列出两个加法算式。
○○○○ ○○○
——————— ————————
(1)指名学生说算式,教师板书 3+4=7 4+3=7 (2)这两道加法算式各表示什么意思?它们之间有什么联系?
2.学生看这幅图,列出两个减法算式,并计算得数。
指名学生说两个算式表示的意义。
五、课堂练习:总复习的第1、2题。
1.先让学生在书上独立填写,教师巡视并针对情况讲解。
2.学生独立完成第2题。
3、填数
4 __ ___ ___7___ ____ 9___ ____ ____12____
20___ ___ ___16___ ____ ____12___ ____
六、小结
你今天有什么收获
让学生在练习中巩固新知,进一步掌握方法,形成技能。
作业设计
练习二十三的第1、2题
板书设计
20以内的数
1、20一内的序数的含义、数的顺序。
2、20以内数的组成。
学 与 教 反 思
课时“学与教”要点设计
课题
20以内的加法和10以内的减法。
课型
授课时间
总 第 节 数
三
维
目
标
1、通过计算使学生加深加减法的含义,提高20以内进位加法的熟练程度。
2、培养学生的综合运用知识的能力。
3、师生共同体验数学就在身边,提高学习兴趣。
重点
熟练掌握口算20以内的进位加法和10以内的加减法
难点
20以内加法(进位加)脱口而出
关键
加深加减法的含义
课前准备
数学卡片。
时间
内 容 与 过 程
学与教方法、手段
5分
20分
一、对口令
1、10以内数的组成
2、口答。
6个一和1个十组成( ),1个十和2个1组成( )
二、基本练习
数学游戏
1、 教师将1——10的两组卡片,打乱顺序,分放在两个纸盒里。
2、 一个学生抽出两张卡片,较快说出得数,如果算对了,就把卡片留在自己手中,如果算错了,就把卡片放回去,然后由另一个学生抽卡片,算出得数,这样轮流抽,直到所有卡片抽完为止,最后手中得到卡片多的为优胜者。
3、看图写出两加两减算式
__________ _________
__________ __________
利用对口令的形式,将枯燥的知识变得活泼,学习起来兴趣足。
13分
2分
二、 指导练习:
1、 教材第119页的第6题复习20以内的进位加法
(1)把学生分成三人一组,一个学生出示口算题卡片,并做裁判,另外两个学生抢答,看谁又对又快,给得胜的学生发红花,然后,三个学生交换角色,再玩。
(2)视算:7+5 2+9 5+8 7+4 6+6
2、口算下列各题。
3+2= 7+4= 5+3= 7+8= 6+6= 8+0= 9+0=
5+7= 1+6= 4+7= 4+5= 2+7= 9+4= 5+5=
1+3= 2+3= 3+3= 4+4= 6+6= 7+7= 8+8=
3、填空。
( )+ 3 = 6 5 +( )= 8
( ) + 4 = 9 7 + ( ) = 10
( ) - 5 = 2 9 - ( ) = 7
( ) - 4 = 3 10 - ( ) = 7
三、 小结:
说一说你这节课收获了什么?
在学生探究过程中,引导学生对问题进行分类整理,渗透分类思想,培养学生的探究能力和学习能力
让学生在练习中巩固新知,进一步掌握方法,形成技能。
作业设计
118页第4题
板书设计
20以内的加法 10以内的加减法
加法:把两个数合并成一个数的运算
减法:知道总数求一部分的运算
学 与 教 反 思
课时“学与教”要点设计
课题
认识图形、认识钟表
课型
复习课
授课时间
总 第 节 数
三
维
目
标
1、 使学生认识常见的四种立体图形和平面图形,进一步加深对所学的几何图形的认识。
2、 一方面巩固钟表中整时和半时的认识,另一方面通过看接近整时的钟面,使学生进一步说出大约是几时。
重点
认识图形,并能够形成对这些图形的表象
难点
辨认所学的几何图形
关键
掌握大约是几时与正好是几时的区别
课前准备
钟面、平面图形
时间
内 容 与 过 程
学与教方法、手段
20分
一、 认识图形
1、 出示第116页第4题,
(1)学生看书并回答有哪几种图形,教师板书:长方体、正方体、圆柱、球
(2)问:长方体、正方体、圆柱、球各有几个?学生再书上完成,集体订正。
(3)教师分别指出每种图形的名称,学生举起对应的几何图形。
(4)教师出示实物,让学生说出每种物品是什么形状?
(5)指名说一说日常生活中见过哪些物体是长方体、正方体、圆柱、球?
2.出示第117页第5题
(1)学生看书并回答有哪几种图形,教师板书:长方形、正方形、三角形、圆
(2)问:长方形、正方形、三角形、圆各有几个?学生再书上完成,集体订正。
3.对比:
(1)教师拿出一个正方体的盒子,和盒子一个面大小的正方形,指名说出名称。
(2)问:谁能说一说他们有哪些相同的地方和不同的地方?引导学生观察:正方体的每一个面各是什么形状的?
(3)用同样的方法观察长方体、圆柱的面各是什么形状?
(4)完成书上第119-120页第7、8题,集体订正。
通过观察比较发现问题,解决问题。
培养学生的学习能力
18分
2分
二.认识钟表:
1、拨钟
分组活动,让学生利用钟表的学具拨出每个整时和半时,小组中同学相互检查。教师巡视,提醒学生在拨表时,时针和分针一定要拨到准确的位置上。
2、认钟
教师拨钟,学生认;指名拨钟,学生认。
(1) 引导学生观察整时:
时针和分针没有正对着钟面上的数,而是稍稍偏了一点。
告诉学生:像这种差一点不到几时,或是几时刚刚过一点,我们就不能说正好是几时,应该说“大约是几时”。
(2)完成书上第120页的第9题。
同座相互说一说,指名说,并说一说为什么?
3、数字表示法:
(1)问:你们认识电子表上的时间吗?
请学生说一说怎么认的?
如果我们要把钟上的时间跟电子表一样表示,你会吗?
(2)看书第117页第6题,学生在书上完成,点四人板演,集体订正。
三、小结:
四.游戏:
在盒子里摸图形,学生摸出来后,告诉大家这是什么?
培养学生的探究能力和学习能力
让学生在练习中巩固新知,进一步掌握方法,形成技能。
作业设计
第119第7题
板书设计
综合复习
一、认识图形
长方体、长方形、正方体、正方形、圆柱、圆、球
二、认识钟表:
分针指12,时针指几就是几时
学 与 教 反 思
课时“学与教”要点设计
课题
用数学
课型
复习课
授课时间
总 第 节 数
三
维
目
标
1、 培养学生用所学的数学知识解决简单的实际问题。
2、 进一步发挥学生的想象力。
3、让学生在交流中参与解决问题的全过程,培养学习数学的积极性。
重点
培养学生合理利用各种信息解决问题的意识
难点
根据情境图的资源,提出问题和解决问题。
关键
寻找解决问题的方
课前准备
口算卡片
时间
内 容 与 过 程
学与教方法、手段
5分
20分
一、 基本练习
1、指名口算:
10-7 5-4 6-2 7-3 8-0 18-10
17-7 18-5 2+13 4+10 6+9 27-20
8+5 0+0 15+4 5-5 5+7 20+9
2、填未知数:
(1)6+()=11 14-()=10
讨论:,括号里该填几?怎么想?指名回答。
(2)练习:
9+()=13 8+()=15 12-()=2
5-()=4 7-()=1 ()+7=14
学生做完后,问是怎样想的。
二、 创设情景:
1、 出示书上第117页的第7题。
(1) 学生观察,分组讨论,说说发现了什么?
(2) 引导学生思考:根据这幅图,你能提出什么问题?
培养学生的口算能力
同时培养学生的学习能力
13分
2分
(3) 问:为什么开来的汽车有一辆没有画完整?看着这幅图,你能准确地说出又开来几辆汽车吗?
(4) 引导学生看书中的小朋友是怎么说的?
(5)问:现在有几辆车?你会列式吗?
学生说教师板书:9+6=15(辆)
(6) 问:如果把“又开来了6辆”这句话去掉,让你们说又开来了几辆,你们会解答吗?四人小组说一说,然后派代表说。
2、 书上第121页第11题
问:你们喜欢堆雪人吗?
分组说一说这幅图的意思?你知道一共有几个小朋友在堆雪人吗?列出算式,一人板演,其余在书上完成,并说一说为什么?
三、 用数学:
1、 书上第121页第12题。
(1) 分组讨论,说一说图中讲的是一件什么事情?
(2) 引导学生看图,结合文字理解内容。
(3根据问题列式计算,并说说你是怎样算的?
(4)举例说一说日常生活中的有关数学知识方面的问题?
2、思考题:学生先思考,分组讨论,互说想法,然后再指名说一说你是怎样想的?
四、小结:
说一说你的收获?
培养学生提出问题和解决问题。
作业设计
第119页第5题
板书设计
用数学
找条件:
有9辆车 又开来6辆
问题::
现在有几辆车?
9+6=15(辆)
又开来8辆呢?
又开来9辆呢?
学 与 教 反 思
学生作业批改记录与情况分析
周 次
学生人数
本周共批改次数
每次均上交人数
本科本周作业种类
主要知识点达标情况
存在的问题与改进措施
年 月 日
措施落实后“提优补差”效果
年 月 日
全册教学设计(教案)-2022-2023学年数学一年级上册-人教版: 这是一份全册教学设计(教案)-2022-2023学年数学一年级上册-人教版,共157页。
新人教版一年级数学上册教学设计全册1: 这是一份小学数学本册综合教案,共132页。教案主要包含了总体目标,数学思考,解决问题,情感与态度,6~10的认识和加减法,11~20各数的认识,认识钟表,20以内的进位加法等内容,欢迎下载使用。
新人教版一年级数学上册教学设计全册4: 这是一份人教版一年级上册本册综合教案,共51页。教案主要包含了创设情境,激发兴趣,自主探索,维持兴趣,寓教于乐,兴趣体验,课堂演练,小结提升,兴趣延伸,总结等内容,欢迎下载使用。

