高中化学人教版 (2019)必修 第二册第五章 化工生产中的重要非金属元素第一节 硫及其化合物第1课时当堂检测题
展开
这是一份高中化学人教版 (2019)必修 第二册第五章 化工生产中的重要非金属元素第一节 硫及其化合物第1课时当堂检测题,共12页。试卷主要包含了下列说法中错误的是,2 g硫与6,0 g硫化物,有1等内容,欢迎下载使用。
第1课时 硫和二氧化硫
1.下列说法中错误的是( )
A.硫是一种淡黄色难溶于水的固体
B.硫的化合物常存在于火山喷出的气体中和矿泉水里
C.硫与金属反应,生成金属的低价态化合物
D.硫在空气中的燃烧产物是二氧化硫,纯氧中的燃烧产物是三氧化硫
2.关于单质硫的叙述有:①通常状况下为黄色粉末;②不溶于水、易溶于酒精和二硫化碳;③氧化性比氯气弱;④只能被还原不能被氧化;⑤医药上用来做硫黄软膏治疗某些皮肤病。其中正确的是( )
A.③⑤ B.①③⑤ C.②③⑤ D.②④⑤
3.下列关于硫的叙述正确的是( )
A.硫的化学性质比较活泼,所以硫在自然界中仅以化合态存在
B.分离黑火药中的硝酸钾、木炭、硫黄要用到二硫化碳、水及过滤操作
C.硫与金属单质反应时做氧化剂,与非金属单质反应时均做还原剂
D.硫单质在常温下不与任何物质反应
4.下列化合物不能用相应元素的单质直接化合而成的是( )
①CuS ②FeS ③Al2S3 ④Fe2S3
⑤Cu2S ⑥FeCl2 ⑦CS2 ⑧H2S
A.②⑤⑧ B.①④⑥ C.③④⑦ D.④⑥⑦
5.硫的氧化性不如氧强,在下列叙述中不能说明这一事实的是( )
A.硫是淡黄色固体,O2是无色气体
B.S+O2SO2,O2是氧化剂,硫是还原剂
C.S与Cu反应只生成Cu2S(硫化亚铜),而O2与Cu反应生成CuO
D.氢硫酸放置在空气中易变浑浊(2H2S+O2===2S↓+2H2O)
6.(双选)常温下单质硫主要以S8形式存在。加热时,S8会转化为S6、S4、S2等。当温度达到750 ℃时,硫蒸气主要以S2形式存在(占92%)。下列说法中正确的是( )
A.S2、S4、S6、S8都是硫元素形成的单质,为同素异形体
B.S8转化为S6、S4、S2属于物理变化
C.不论哪种硫分子,完全燃烧时都生成二氧化硫
D.把硫单质在空气中加热到750 ℃即得S2
7.下列关于二氧化硫的说法不正确的是( )
A.无色、有刺激性气味、无毒
B.既有氧化性、又有还原性
C.既可溶于水、又可与水反应
D.能使某些有色物质褪色
8.对于反应2SO2+O22SO3的叙述不正确的是( )
A.该反应是可逆反应
B.反应方程式中“”表示在相同条件下,反应可以同时向两个方向进行
C.1 mol O2与2 mol SO2混合反应,可生成2 mol SO3
D.在该反应中SO2作还原剂
9.下列反应中,能说明SO2是酸性氧化物的是( )
A.SO2+Na2O===Na2SO3
B.SO2+2H2S===3S+2H2O
C.2Fe3++SO2+2H2O===2Fe2++4H++SO
D.SO2+H2O2===H2SO4
10.下列溶液不能区别SO2和CO2气体的是( )
①澄清石灰水 ②酸性KMnO4溶液 ③溴水
④用HNO3酸化的Ba(NO3)2溶液 ⑤品红溶液
A.①②③⑤ B.②③④⑤
C.只有① D.①②
11.为了除去CO2气体中的SO2气体,下列仪器和药品组合合理的是( )
仪器:①洗气瓶 ②干燥管
药品:③固态生石灰 ④苏打溶液 ⑤小苏打溶液
A.①⑤ B.②⑤ C.①③ D.①④
12.SO2通入下列溶液中,溶液褪色或变浅,说明SO2具有漂白作用的组合是( )
①KMnO4(H+,aq) ②溴水 ③碘水
④氯水 ⑤Fe3+(aq)
A.①⑤ B.②③ C.全部 D.都不是
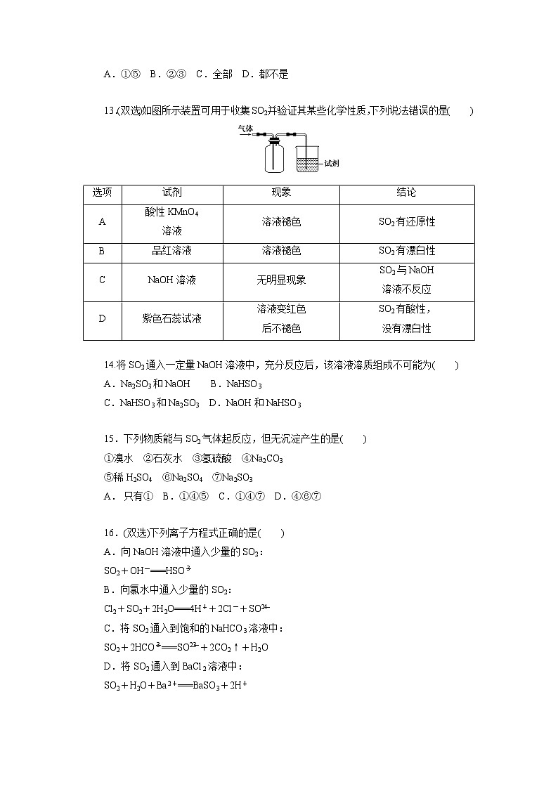
13.(双选)如图所示装置可用于收集SO2并验证其某些化学性质,下列说法错误的是( )
选项
试剂
现象
结论
A
酸性KMnO4
溶液
溶液褪色
SO2有还原性
B
品红溶液
溶液褪色
SO2有漂白性
C
NaOH溶液
无明显现象
SO2与NaOH
溶液不反应
D
紫色石蕊试液
溶液变红色
后不褪色
SO2有酸性,
没有漂白性
14.将SO2通入一定量NaOH溶液中,充分反应后,该溶液溶质组成不可能为( )
A.Na2SO3和NaOH B.NaHSO3
C.NaHSO3和Na2SO3 D.NaOH和NaHSO3
15.下列物质能与SO2气体起反应,但无沉淀产生的是( )
①溴水 ②石灰水 ③氢硫酸 ④Na2CO3
⑤稀H2SO4 ⑥Na2SO4 ⑦Na2SO3
A. 只有① B.①④⑤ C.①④⑦ D.④⑥⑦
16.(双选)下列离子方程式正确的是( )
A.向NaOH溶液中通入少量的SO2:
SO2+OH-===HSO
B.向氯水中通入少量的SO2:
Cl2+SO2+2H2O===4H++2Cl-+SO
C.将SO2通入到饱和的NaHCO3溶液中:
SO2+2HCO===SO+2CO2↑+H2O
D.将SO2通入到BaCl2溶液中:
SO2+H2O+Ba2+===BaSO3+2H+
关键能力综合练
进阶训练第二层
一、选择题:每小题只有一个选项符合题意。
1.电视剧《老中医》在卫视上映,并且引起广泛关注。剧中陈宝国所饰演的翁泉海为我们展示了中医中药的博大精深。中医用药讲究十八反和十八畏,其中有“硫黄原是火中精,朴硝一见便相争”,硫黄即硫单质。下列有关硫单质的说法中不正确的是( )
A.硫是一种淡黄色的固体
B.试管内壁上的硫黄可用二硫化碳清洗
C.硫在空气中燃烧生成二氧化硫,发出淡蓝色火焰
D.过量的硫跟铁反应生成Fe2S3,表现了硫单质的还原性
2.下列五种有色溶液与SO2作用,均能褪色,其实质相同的是( )
①品红溶液 ②KMnO4酸性溶液 ③溴水 ④滴有酚酞的NaOH溶液
A.①④ B.①②③ C.②③ D.②③④
3.将SO2和SO3两种气体的混合物通入BaCl2溶液中,其结果是( )
A.两种气体都被吸收,并有BaSO4沉淀生成
B.只有BaSO3沉淀生成,SO3通入溶液中无沉淀生成
C.生成BaSO3和BaSO4两种沉淀
D.只生成BaSO4沉淀,SO2从溶液中逸出
4.能正确表示下列反应的离子方程式的是( )
A.向澄清的石灰水中通入SO2气体:
Ca2++SO2===CaSO3↓
B.过量SO2气体通入氢氧化钠溶液中:
SO2 +OH- ===HSO
C.SO2气体通入溴水中:
SO2 +Br2 +H2O===2H++2Br- +SO
D.氢硫酸中通入氯气:S2-+Cl2===S↓+2Cl-
5.某兴趣小组探究SO2气体还原Fe3+,他们使用的药品和装置如图所示:
下列说法不合理的是( )
A.装置C的作用是吸收SO2尾气,防止污染空气
B.能表明I-的还原性弱于SO2的现象是B中蓝色溶液褪色
C.为了验证A中发生了氧化还原反应,加入KMnO4溶液,紫红色褪去
D.为了验证A中发生了氧化还原反应,加入用稀盐酸酸化的BaCl2,产生白色沉淀
二、选择题:每小题有一个或两个选项符合题意。
6.SO2能使KMnO4(H+)溶液褪色,也能使显红色的酚酞试液褪色,对其褪色的原因分析正确的是( )
A.SO2使KMnO4( H+)褪色,表现的是其漂白性
B.SO2使显红色的酚酞试液褪色,表现的是其漂白性
C.因为SO2具有氧化性,所以它能使KMnO4( H+)溶液褪色
D.因为SO2具有还原性,所以它能使KMnO4( H+)溶液褪色
7.对于反应:3S+6KOH2K2S+K2SO3+3H2O,下列说法中正确的是( )
A.硫是氧化剂,KOH是还原剂
B.还原剂和氧化剂的质量比是2︰1
C.若3 mol S参与反应,则共转移4 mol电子
D.根据该反应可用热的强碱溶液洗去试管内壁上的硫单质
8.(易错题)下列实验报告记录的实验现象正确的是( )
9.
葡萄酒常用焦亚硫酸钠( Na2S2O5)作抗氧化剂。某兴趣小组用如图装置(夹持装置略)测定某葡萄酒中抗氧化剂的残留量(以游离的SO2计算),方案如下:向B中加入300.00 mL葡萄酒和适量的稀硫酸,加热使SO2全部逸出并与C中H2O2完全反应,除去C中过量的H2O2后,将C中液体转移至小烧杯中,向烧杯内逐滴加入BaCl2溶液至沉淀量不再增加,过滤出沉淀,经洗涤、干燥后,称得固体的质量为0.279 6 g,则该葡萄酒中SO2的含量为( )
A.0.256 g·L-1 B.0.04 g·L-1
C.0.24 g·L-1 D.0.076 8 g·L-1
三、非选择题
10.为了探究Cl2、SO2同时通入H2O中发生的反应,某校化学兴趣小组同学设计了如图所示的实验装置。
(1)该化学兴趣小组的同学为制取Cl2、SO2气体,现采用Na2SO3与70%的硫酸为原料制取SO2,采用MnO2和浓盐酸(12 mol·L-1)为原料制取Cl2。在此实验中,F仪器的作用是________;发生装置B应选择以下三种装置中的________(填序号)。
(2)D装置中主要反应的离子方程式为____________________________。
(3)为验证通入D装置中的气体是Cl2过量还是SO2过量,兴趣小组的同学准备了以下试剂:
①氯化铁溶液 ②氯化亚铁溶液 ③硫氰化钾溶液
④酸性高锰酸钾溶液
若Cl2过量,取适量D中溶液滴加至盛有________(填一个序号,下同)试剂的试管内,再加入________试剂。发生的现象是____________________。
若SO2过量,取适量D中溶液滴加至盛有________试剂的试管内,发生的现象是_____________。
学科素养升级练
进阶训练第三层
1.下列说法错误的是( )
A.残留在试管内壁上的硫可用CS2溶解除去,也可用热的NaOH溶液除去
B.分离黑火药中的硝酸钾、炭、硫要用到二硫化碳、水以及过滤操作
C.汞蒸气有毒,实验室里不慎洒落一些汞,可撒上硫粉进行处理
D.3.2 g硫与6.4 g铜反应能得到9.6 g纯净硫化物
2.葡萄酒是以葡萄为原料酿造的一种果酒。此酒营养丰富,保健作用明显,它有调整新陈代谢的功能,促进血液循环,防止胆固醇增加。如图是某品牌葡萄酒及说明书,我们可以看到“食品添加剂:二氧化硫”。下列说法不正确的是( )
A.葡萄酒中的SO2对人体无害,因为它的含量很少
B.葡萄酒中的SO2具有抗氧化的作用,因为SO2具有较强的还原性
C.从红葡萄酒的颜色可判断出,其中的SO2没有漂白性
D.葡萄酒倒入酒杯摇一摇,可以减少其中SO2的含量
3.(素养题——科学探究与创新意识)如图是研究二氧化硫性质的微型实验装置。现用60%硫酸溶液和亚硫酸钠晶体反应制取SO2气体,实验现象很明显,且不易污染空气。下列说法中错误的是( )
A.紫色石蕊溶液变蓝色
B.品红溶液褪色
C.溴水橙色褪去
D.含酚酞的NaOH溶液红色变浅
4.
(1)如图是检验某无色气体A是SO2和CO2的混合气体的装置图,请回答下列问题。
①B中加入的试剂是________,作用是____________________。
②C中加入的试剂是________,作用是____________________________。
③D中加入的试剂是________,作用是____________________________。
④实验时,C中应观察到的现象是
________________________________________________________________________。
(2)如图是一套检验气体性质的实验装置。请回答下列问题。
A
B
C
D
X
氯气
二氧化硫
二氧化碳
氯化氢
Y
Na2SO3
溶液
饱和NaHCO3
溶液
Na2SO3
溶液
饱和NaHSO3
溶液
①向装置中缓缓通入少量气体X,若关闭活塞K,则品红溶液褪色。据此判断气体X和洗气瓶内的溶液Y可能的组合是________。
②若打开活塞K,品红溶液褪色,同时澄清石灰水变浑浊,则判断气体X和洗气瓶内液体Y可能的组合是________。答案
第1课时 硫和二氧化硫
必备知识基础练
1.答案:D
解析:硫是一种淡黄色、难溶于水的固体,A正确;硫的化合物常存在于火山喷出的气体中和矿泉水里,多为二氧化硫,B正确;硫的非金属性比较弱,硫与金属反应生成金属的低价态化合物,C正确;硫在空气中的燃烧产物是二氧化硫,在纯氧中的燃烧产物仍然是二氧化硫,D错误。
2.答案:B
解析:硫俗称硫黄,是一种淡黄色的固体粉末,不溶于水,微溶于酒精,易溶于二硫化碳,①正确,②错误;硫的氧化性比氯气弱(硫与铁反应生成硫化亚铁,氯气与铁反应生成氯化铁),③正确;硫既能被还原(与金属、氢气反应)又能被氧化(与氧气反应),④错误;单质硫能杀死病菌,医药上用来做硫磺软膏,治疗某些皮肤病,⑤正确。
3.答案:B
解析:硫单质比较活泼,但自然界中也有游离态的硫,A错误;黑火药中的硫黄溶于CS2后过滤,将滤液蒸发得到晶体硫,滤渣再加水溶解过滤,滤渣为炭粉,蒸发滤液,浓缩结晶得到硝酸钾,B正确;硫与金属单质、H2反应时做氧化剂,与O2等强氧化性非金属单质反应时做还原剂,C错误;常温下,硫单质可以和汞等物质反应,D不正确。
4.答案:B
解析:硫氧化性较弱,与变价金属反应一般生成低价的金属硫化物;Fe与Cl2反应一般生成FeCl3。
5.答案:A
解析:不同单质的氧化性强弱与单质存在状态无必然联系;S与O2化合时,O2作氧化剂,硫作还原剂,说明氧的氧化性比硫强;氢硫酸放置在空气中易变浑浊,是氧将硫置换出来;不同的氧化剂在相同条件下与同一变价金属反应,将金属氧化成高价的氧化剂的氧化性比将金属氧化成低价的氧化剂的氧化性强。
6.答案:AC
解析:S2、S4、S6、S8是硫元素形成的不同单质,由于每一个分子中含有的S原子个数不同,所以它们为同素异形体,A正确;物理变化是没有新物质生成的变化,S8、S6、S4、S2是不同的物质微粒,S8转化为S6、S4、S2属于化学变化,B错误;不论哪种硫分子,由于组成元素都是只有硫元素,所以燃烧产物都是二氧化硫,C正确;硫单质在空气中加热时,硫单质会和氧气之间发生反应,不会得到纯净的硫单质,D错误。
7.答案:A
解析:二氧化硫是一种无色、有毒、有刺激性气味的气体,A不正确;具有还原性,能使溴水、高锰酸钾溶液、氯水褪色,具有氧化性,能与硫化氢反应生成硫黄和水,B正确;易溶于水,能与水反应生成亚硫酸,C正确;具有漂白性,能使品红溶液褪色,D正确。
8.答案:C
解析:根据可逆反应的特点,1 mol O2和2 mol SO2反应,不可能生成2 mol SO3。
9.答案:A
解析:酸性氧化物的通性是可与碱反应生成盐和水,与碱性氧化物反应生成盐等。Na2O是碱性氧化物,与SO2反应生成Na2SO3,说明SO2是酸性氧化物,A项正确;B、C、D项是氧化还原反应,其中B项中SO2被还原,说明SO2具有氧化性,C、D项中SO2被氧化,说明SO2具有还原性,与题意不符。
10.答案:C
解析:CO2和SO2通入澄清石灰水中,都是先生成白色沉淀,气体过量时沉淀又溶解,所以澄清石灰水不能区别这两种气体;SO2有还原性,能使酸性KMnO4溶液褪色,也能使溴水褪色,而CO2不能,所以酸性KMnO4溶液和溴水能区别这两种气体;NO在酸性条件下能将SO2氧化成SO,SO与Ba2+结合成BaSO4沉淀,而CO2与Ba(NO3)2溶液不反应,所以用HNO3酸化的Ba(NO3)2溶液能区别这两种气体;SO2有漂白性,能使品红溶液褪色,而CO2不能,所以品红溶液能区别这两种气体。
11.答案:A
解析:洗气瓶必须与液态试剂对应,干燥管必须与固态试剂对应。SO2既能与NaHCO3溶液反应,又能与Na2CO3溶液反应;CO2只能与Na2CO3溶液反应,不能与NaHCO3溶液反应。
12.答案:D
解析:SO2能使酸性高锰酸钾溶液褪色,是由于酸性高锰酸钾溶液将SO2氧化为H2SO4,自身被还原成无色的Mn2+;SO2能使卤水褪色,是由于X2(不包括F2)将SO2氧化为H2SO4,本身被还原为无色X-;SO2能使棕黄色的Fe3+(aq)变浅,是由于Fe3+将SO2氧化为H2SO4,本身被还原为浅绿色Fe2+。
13.答案:CD
解析:酸性KMnO4溶液具有强氧化性,溶液褪色体现了SO2的还原性,A正确;SO2使品红溶液褪色体现SO2的漂白性,B正确;SO2是酸性氧化物,可以与NaOH溶液反应生成Na2SO3和H2O,C错误;SO2的水溶液可以使紫色石蕊试液变红,说明SO2的水溶液具有酸性,但二氧化硫不能漂白酸碱指示剂,故石蕊试液变红后不褪色,但不能说明SO2没有漂白性,D错误。
14.答案:D
解析:A项,当SO2与NaOH的物质的量之比小于1︰2时,反应后生成Na2SO3,且NaOH有剩余,A项不符合题意;B项,当SO2与NaOH的物质的量之比大于1︰1时,反应后生成NaHSO3,B不符合题意;C项,当SO2与NaOH的物质的量之比介于1︰1和1︰2时,反应后生成NaHSO3和Na2SO3,C不符合题意;D项,NaOH和NaHSO3能发生反应生成Na2SO3和H2O,D符合题意。
15.答案:C
解析:溴水与二氧化硫反应生成氢溴酸和硫酸,没有生成沉淀,①正确;石灰水与二氧化硫反应生成亚硫酸钙沉淀,②错误;氢硫酸与二氧化硫反应生成单质硫沉淀,③错误;Na2CO3与二氧化硫反应生成亚硫酸钠和二氧化碳气体,没有生成沉淀,故④正确;稀H2SO4与二氧化硫不反应,⑤错误;Na2SO4与二氧化硫不反应,⑥错误;Na2SO3与二氧化硫反应生成亚硫酸氢钠,没有生成沉淀,⑦正确。
16.答案:BC
解析:少量的SO2生成Na2SO3,离子方程式为SO2+2OH-===SO+H2O,A错误;D项中不能发生反应。
关键能力综合练
1.答案:D
解析:硫是一种黄色或淡黄色固体,A正确;硫溶于二硫化碳,B正确;硫在空气中燃烧生成二氧化硫,发出淡蓝色火焰,C正确;硫与铁反应时,硫得电子作氧化剂,但反应产物为FeS,表现了硫的氧化性,D错误。
2.答案:C
解析:SO2使品红溶液褪色,与有色物质化合生成了无色物质;SO2使酸性KMnO4溶液、溴水、淀粉碘溶液褪色,是由于SO2具有还原性,能分别将KMnO4、Br2、I2还原;SO2使滴有酚酞的NaOH溶液褪色,是由于SO2与NaOH发生反应:SO2+2NaOH===Na2SO3+H2O。
3.答案:D
解析:SO3通入BaCl2溶液中会发生反应:SO3+H2O===H2SO4、H2SO4+BaCl2===BaSO4↓+2HCl,而SO2不能与BaCl2溶液反应,从溶液中逸出。
4.答案:B
解析:向澄清的石灰水中通入SO2气体,反应的离子方程式是Ca2++2OH- +SO2===CaSO3↓+H2O,A不正确;过量SO2气体通入氢氧化钠溶液中,反应的离子方程式是SO2+OH-===HSO,B正确;SO2气体通入溴水中,反应的离子方程式是SO2十Br2 +2H2O===4H++2Br-+SO,C不正确;氢硫酸中通入氯气,反应的离子方程式是H2S+Cl2===S↓+2H++2Cl-,D不正确。
5.答案:C
解析:NaOH溶液吸收SO2尾气,防止污染空气,A正确;B中蓝色溶液褪色,说明SO2的还原性大于I-,B正确;欲用KMnO4溶液检验FeCl2,但是SO2也能与KMnO4溶液反应,紫红色褪去,C错误;若A中发生了氧化还原反应,SO2被氧化生成硫酸,FeCl3被还原成FeCl2,检验硫酸根加入用稀盐酸酸化的BaCl2,产生白色沉淀,D正确。
6.答案:D
解析:SO2使显红色的酚酞试液褪色,是因为SO2消耗了使酚酞显红色的OH-,不体现其漂白性,B错误;KMnO4能被SO2还原为Mn2+,使紫色褪去,因此A、C错误,D正确。
7.答案:CD
解析:反应中硫元素的化合价发生如下变化:,硫元素由0→-2、+4价,故S既是氧化剂又是还原剂,还原剂和氧化剂的质量比是1︰2,A、B错误,C正确;该反应生成可溶于水的盐,故可用热的强碱溶液洗去试管内壁上的硫单质,D正确。
8.答案:C
解析:SO2溶于水生成H2SO3,溶液呈酸性,通入酚酞溶液中,溶液为无色;通入品红溶液中,品红褪色;SO2被氯水氧化为SO,生成硫酸钡白色沉淀,同时因Cl2的消耗,溶液变无色;SO2与氢氧化钠反应生成Na2SO3,生成BaSO3白色沉淀。
9.答案:A
解析:逸出的SO2与C中H2O2完全反应:SO2+H2O2===H2SO4,加入BaCl2溶液发生反应的方程式为:H2SO4+BaCl2===BaSO4↓+2HCl,过滤出BaSO4质量为0.279 6 g。
SO2~H2SO4~BaSO4
64 233
m(SO2) 0.279 6 g
m(SO2)=0.076 8 g,
则该葡萄酒中SO2的含量为=0.256 g·L-1。
10.答案:(1)防倒吸 ①
(2)Cl2+SO2+2H2O===4H++SO+2Cl-
(3)② ③ 溶液呈红色 ④ 紫红色褪为无色
解析:(1)由实验装置可知,气体发生装置B产生的气体用饱和食盐水进行除杂净化,可知B装置为制取Cl2装置,则A装置为制取SO2的装置,因SO2易溶于水,故F仪器的作用为防倒吸。制取Cl2所用试剂为MnO2和浓盐酸,属于固、液混合加热制取气体,故应选①装置为发生装置B。(2)将Cl2和SO2同时通入水中时,Cl2将SO2氧化生成H2SO4,Cl2被还原为HCl。(3)若Cl2过量,则在D中溶液中除含H2SO4、HCl外,还含有剩余Cl2及HClO,具有强氧化性,可将Fe2+氧化为Fe3+,故可选择②③进行检验;若SO2过量,则在D中溶液中会含有SO2、H2SO3,SO2具有还原性,故可选用④进行检验。
学科素养升级练
1.答案:D
解析:硫易溶于CS2,且S可与热的NaOH溶液反应,A正确;先将题中三种物质溶于水后过滤,可分离出硫和炭的混合物,然后利用CS2可以从混合物中分离出硫,B正确;汞可与S发生反应Hg+S===HgS,所以可用硫粉处理Hg,C正确;硫与铜发生的反应为2Cu+SCu2S,故此时S过量,生成8.0 g硫化物,有1.6 g硫剩余,D错误。
2.答案:C
解析:SO2有毒,但含量在规定范围内对人体是无害的,A项正确;二氧化硫具有还原性,具有抗氧化的作用,B项正确;二氧化硫具有漂白性,但不能漂白红葡萄酒,C项错误;葡萄酒倒入酒杯摇一摇,压强减小,气体的溶解度减小,从而使部分SO2从酒中逸出,D项正确。
3.答案:A
解析:SO2气体与水反应生成H2SO3,紫色石蕊遇酸变红色,不会变蓝色,A错误。
4.答案:(1)①品红溶液 检验SO2 ②酸性KMnO4溶液 除去SO2并检验SO2是否除尽 ③澄清石灰水 检验CO2 ④酸性KMnO4溶液的颜色不褪尽(或变浅,或不褪成无色)
(2)①D ②B
解析:(1)检验二氧化硫用品红溶液,吸收二氧化硫用酸性KMnO4溶液,检验二氧化碳用澄清石灰水;在检验二氧化碳之前,必须除尽二氧化硫,因为二氧化硫也能使澄清石灰水变浑浊。C装置的作用是除去SO2并检验SO2是否除尽,所以酸性高锰酸钾溶液颜色变浅,但不能褪成无色,若褪成无色不能证明二氧化硫已除尽。(2)①当关闭K时,气体X必须经过洗气瓶,A中Cl2被Na2SO3溶液吸收发生反应Cl2+Na2SO3+H2O===Na2SO4+2HCl,不能使品红溶液褪色;B中SO2溶于水生成H2SO3,再和NaHCO3反应生成CO2,但不能使品红溶液褪色;C中CO2经过Na2SO3溶液不反应,同时CO2也不能使品红溶液褪色;D中HCl与NaHSO3发生如下反应:HCl+NaHSO3===NaCl+H2O+SO2,产生的SO2通入品红溶液中,品红溶液褪色。②当打开K时,气体X不通过洗气瓶直接进入品红溶液中,Cl2、SO2均可使品红溶液褪色,但Cl2不能使澄清的石灰水变浑浊,SO2能使澄清的石灰水变浑浊。
相关试卷
这是一份人教版 (2019)必修 第二册第一节 硫及其化合物第1课时复习练习题,共7页。试卷主要包含了下列有关SO2的说法不正确的是等内容,欢迎下载使用。
这是一份高中化学人教版 (2019)必修 第二册第五章 化工生产中的重要非金属元素第一节 硫及其化合物第一课时练习题,文件包含人教版2019化学必修第二册同步课堂--第五章第一节硫及其化合物第一课时pptx、第一节硫与二氧化硫分层作业教师版docx、第一节硫与二氧化硫分层作业学生版docx等3份试卷配套教学资源,其中试卷共32页, 欢迎下载使用。
这是一份高中化学第一节 硫及其化合物第1课时综合训练题,共10页。试卷主要包含了下列有关硫的说法正确的是,下列有关三氧化硫的说法正确的是等内容,欢迎下载使用。

