2021届高考数学题型模块练之解答题(4)统计与概率
展开1.某同学在生物研究性学习中想对春季昼夜温差大小与黄豆种子发芽多少之间的关系进行研究,于是他在4月份的30天中随机挑选了5天进行研究,且分别记录了每天昼夜温差与每天每100颗种子浸泡后的发芽数,得到如下资料:
(1)从这5天中任选2天,记发芽的种子数分别为,求事件“均不小于25”的概率;
(2)从这5天中任选2天,若选取的是4月1日与4月30日的两组数据,请根据这5天中的另三天的数据,求出关于的线性回归方程.
(参考公式:,)
2.在贯彻实施精准扶贫政策的过程中,某单位定点帮扶甲、乙两个村各50户贫困户.为了做到精准帮扶,工作组对这100户村民的年收入情况、劳动能力情况、子女受教育情况、危旧房情况、患病情况等进行调查,并把调查结果转化为各户的贫困指标和,制成下图,其中“”表示甲村贫困户,“”表示乙村贫困户.若,则认定该户为“绝对贫困户”,若,则认定该户为“相对贫困户”,若,则认定该户为“低收入户”;若,则认定该户为“今年能脱贫户”,否则为“今年不能脱贫户”
(1)从乙村的50户中随机选出一户,求该户为“绝对贫困户”的概率
(2)从甲村所有“今年不能脱贫的非绝对贫困户”中任选2户,求选出的2户均为“低收入户”的概率
(3)试比较这100户中,甲、乙两村指标的方差的大小(只需写出结论)
3.为了监控某种零件的一条生产线的生产过程,检验员每天从该生产线上随机抽取16个零件,并测量其尺寸(单位:).根据长期生产经验,可以认为这条生产线正常状态下生产的零件的尺寸服从正态分布.
(1)假设生产正态正常,记X表示一天内抽取的16个零件中其尺寸在之外的零件数,求及X的数学期望;
(2)一天内抽检零件中,如果出现了尺寸在之外的零件,就认为这条生产线在这一天的生产过程可能出现了异常情况,需对当天的生产过程进行检查.
①试说明上述监控生产过程方法的合理性;
②下面是检验员在一天内抽取的16个零件的尺寸:
经计算得,,其中为抽取的第i个零件的尺寸,.
用样本平均数作为的估计值,用样本标准差s作为的估计值,利用估计值判断是否需对当天的生产过程进行检查?剔除之外的数据,用剩下的数据估计和(精确到0.01).
附:若随机变量Z服从正态分布,则.
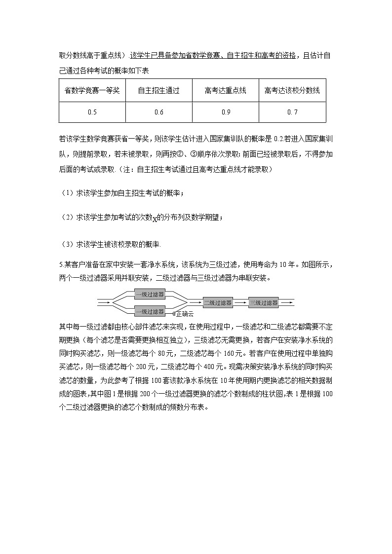
4.有一名高三学生盼望2021年进入某名牌大学学习,假设该名牌大学有以下条件之一均可录取:①2021年2月通过考试进入国家数学奥赛集训队(集训队从2020年9月省数学竞赛一等奖中选拔);②2021年6月自主招生考试通过并且达到2021年6月高考重点分数线(该校自主招生不需要学生竞赛获奖);③2021年6月高考达到该校录取分数线(该校录取分数线高于重点线).该学生已具备参加省数学竞赛、自主招生和高考的资格,且估计自己通过各种考试的概率如下表
若该学生数学竞赛获省一等奖,则该学生估计进入国家集训队的概率是0.2.若进入国家集训队,则提前录取,若未被录取,则再按②、③顺序依次录取:前面已经被录取后,不得参加后面的考试或录取.(注:自主招生考试通过且高考达重点线才能录取)
(1)求该学生参加自主招生考试的概率;
(2)求该学生参加考试的次数 QUOTE 的分布列及数学期望;
(3)求该学生被该校录取的概率.
5.某客户准备在家中安装一套净水系统,该系统为三级过滤,使用寿命为10年。如图所示,两个一级过滤器采用并联安装,二级过滤器与三级过滤器为串联安装。
其中每一级过滤都由核心部件滤芯来实现,在使用过程中,一级滤芯和二级滤芯都需要不定期更换(每个滤芯是否需要更换相互独立),三级滤芯无需更换,若客户在安装净水系统的同时购买滤芯,则一级滤芯每个80元,二级滤芯每个160元。若客户在使用过程中单独购买滤芯,则一级滤芯每个200元,二级滤芯每个400元。现需决策安装净水系统的同时购买滤芯的数量,为此参考了根据100套该款净水系统在10年使用期内更换滤芯的相关数据制成的图表,其中图1是根据200个一级过滤器更换的滤芯个数制成的柱状图,表1是根据100个二级过滤器更换的滤芯个数制成的频数分布表。
以200个一级过滤器更换滤芯的频率代替1个一级过滤器更换滤芯发生的概率,以100个二级过滤器更换滤芯的频率代替一个二级过滤器更换滤芯发生的概率。
(1)求一套净水系统在使用期内需要更换的各级滤芯总个数恰好为30的概率;
(2)记X表示该客户的净水系统在使用期内需要更换的一级滤芯总数,求X的分布列及数学期望;
(3)记m,n分别表示该客户在安装净水系统的同时购买的一级滤芯和二级滤芯的个数,若,且,以该客户的净水系统在使用期内购买各级滤芯所需总费用的期望值为决策依据,试确定的值.
6. “学习强国”学习平台是由中宣部主管,以深入学习宣传习近平新时代中国特色社会主义思想为主要内容,立足全体党员,面向全社会的优质平台,现日益成为老百姓了解国家动态,紧跟时代脉博的热门,某市宣传部门为了解全民利用“学习强国”了解国家动态的情况,从全市抽取2000名人员进行调查,统计他们每周利用“学习强国”的时长,下图是根据调查结果绘制的频率分布直方图
(1)根据上图,求所有被抽查人员利用“学习强国”的平均时长和中位数;
(2)宣传部为了了解大家利用“学习强国”的具体情况,准备采用分层抽样的方法从和组中抽取50人了解情况,则两组各抽取多少人?再利用分层抽样从抽取的50人中选5人参加一个座谈会.现从参加座谈会的5人中随机抽取两人发言,求小组中至少有1人发言的概率?
答案以及解析
1.答案:(1)所有的基本事件为共10个.
设“均不小于25”为事件,则事件包含的基本事件为
,共3个,
故由古典概型概率公式得.
(2)由数据得,另3天的平均数,,,,,
,
所以,,,
所以关于的线性回归方程为.
2.答案:(1)由图知,在乙村户中,指标的有15户,所以,从乙村50户中随机选出一户,该户为“绝对贫困户”的概率为
(2)甲村“今年不能脱贫的非绝对贫困户”共有6户,其中“相对贫困户”有3户,分别记为,,.“低收入户”有3户,分别记为,,,所有可能的结果组成的基本事件有: ,,,,,,,,,,,,,,共15个.其中两户均为“低收入户”的共有3个,所以,所选2户均为“低收入户”的概率
(3)由图可知,这100户中甲村指标的方差大于乙村指标的方差
3.答案:(1)抽取的一个零件的尺寸在之间的概率为0.9974,从而零件的尺寸在之外的概率为0.0026,故.
因此,
X的数学期望为.
(2)①如果生产状态正常,一个零件尺寸在之外的概率只有0.0026,一天内抽取的16个零件中,出现尺寸在之外的零件的概率只有0.0408,发生的概率很小.因此一旦发生这种情况,就有理由认为这条生产线在这一天的生产过程可能出现了异常情况,需对当天的生产过程进行检查,可见上述监控生产过程的方法是合理的.
②由,得的估计值为的估计值为.由样本数据可以看出有一个零件的尺寸在之外,因此需对当天的生产过程进行检查.
剔除之外的数据9.22,剩下数据的平均数为, 因此的估计值为10.02.
.剔除之外的数据9.22,剩下数据的样本方差为.
因此的估计值为.
4.答案:(1)设学生数学竞赛获省一等奖,参加国家集训队的事件分别为A、B,
则 QUOTE ,
则该学生参加自主招生考试的概率为 QUOTE ,
即该学生参加自主招生考试的概率为 QUOTE ;
(2)该学生参加考试的次数X的可能取值为2,3,4,
QUOTE ,
QUOTE ,
QUOTE ,
QUOTE ;
(3)设该生自主招生考试通过且高考达重点分数录取,自主招生未通过但高考达到该校录取分数线录取的事件为C、D,
QUOTE ,
所以该学生被该校录取的概率为 QUOTE .
5.答案:(1).由题意可知,若一套净水系统在使用期内需要更换的各级滤芯总个数恰好为30,则该套净水系统中的两个一级过滤器均需更换12个滤芯,二级过滤器需要更换6个滤芯.设“一套净水系统在使用期内需要更换的各级滤芯总个数恰好为30”为事件.因为一个一级过滤器需要更换12个滤芯的概率为,二级过滤器需要更换6个滤芯的概率为,所以
(2)由柱状图可知,
一个一级过滤器需要更换的滤芯个数为10,11,12的概率分别为.
由题意,可能的取值为20,21,22,23,24,并且
,
,
,
,
.
所以的分布列为
(3)【解法一】
因为,,若,
则该客户在十年使用期内购买各级滤芯所需总费用的期望值为
;
若,
则该客户在十年使用期内购买各级滤芯所需总费用的期望值为
故的值分别为23,5.
【解法二】
因为,,若,
设该客户在十年使用期内购买一级滤芯所需总费用为(单位:元),则
设该客户在十年使用期内购买二级滤芯所需总费用为(单位:元),则
所以该客户在十年使用期内购买各级滤芯所需总费用的期望值为
若,
设该客户在十年使用期内购买一级滤芯所需总费用为(单位:元),则
设该客户在十年使用期内购买二级滤芯所需总费用为(单位:元),则
所以该客户在十年使用期内购买各级滤芯所需总费用的期望值为
故的值分别为23,5.
6.答案:(1)设抽查人员利用“学习强国”的平均时长为,中位数为
设抽查人员利用“学习强国”的中位数为
,解得
即抽查人员利用“学习强国”的平均时长为,中位数为
(2)组的人数为人,设抽取的人数为
组的人数为人,设抽取的人数为
则,解得
所以在 QUOTE 和 QUOTE 两组中分别抽取30人和20人,
在抽取5人,两组分别抽取3人和2人,
将 QUOTE 组中被抽取的工作人员标记为,
将 QUOTE 中的标记为.
设事件表示从小组中至少抽取1人,
则抽取的情况如下:,,,,
,,,,,共10种情况,
其中在 QUOTE 中至少抽取1人有7种,则.
日期
4月1日
4月7日
4月15日
4月21日
4月30日
温差
10
11
13
12
8
发芽数颗
23
25
30
26
16
9.95
10.12
9.96
9.96
10.01
9.92
9.98
10.04
10.26
9.91
10.13
10.02
9.22
10.04
10.05
9.95
省数学竞赛一等奖
自主招生通过
高考达重点线
高考达该校分数线
0.5
0.6
0.9
0. 7
X
2
3
4
P
0.1
0.5
0.4
20
21
22
23
24
0.04
0.16
0.32
0.32
0.16
1760
1960
2160
0.52
0.32
0.16
1840
2040
0.84
0.16
800
1200
0.6
0.4
(4)统计与概率——2022届新高考数学解答题专练: 这是一份(4)统计与概率——2022届新高考数学解答题专练,共15页。
2021届高考数学题型模块练之解答题(5)导数: 这是一份2021届高考数学题型模块练之解答题(5)导数,共8页。试卷主要包含了已知函数,已知函数且,讨论函数的单调性;,已知函数,其中等内容,欢迎下载使用。
2021届高考数学题型模块练之解答题(7)坐标系与参数方程: 这是一份2021届高考数学题型模块练之解答题(7)坐标系与参数方程,共6页。试卷主要包含了[选修4—4,[选修4-4,在极坐标系中,直线,圆等内容,欢迎下载使用。

