还剩5页未读,
继续阅读
所属成套资源:高三化学冲刺-回归教材知识点
成套系列资料,整套一键下载
专题04 氧化还原反应 离子反应-【口袋书】2021年高考化学考前回归教材必背知识手册
展开
这是一份专题04 氧化还原反应 离子反应-【口袋书】2021年高考化学考前回归教材必背知识手册,共1页。主要包含了氧化还原反应,离子反应等内容,欢迎下载使用。
一、氧化还原反应
(一)氧化还原反应的基本概念
1.氧化还原反应的概念之间的关系
概括为“升失氧、降得还,剂性一致、其他相反”。
2.四种基本反应类型和氧化还原反应的关系可用下图表示。
注意:有单质参加或生成的反应不一定是氧化还原反应,如同素异形体之间的转变。
3.解答氧化还原反应概念辨析的“三步曲”
第一步:依据题意分析概念:“升失氧,降得还;剂性一致,其他相反。”
第二步:依据规律判断反应的合理性:化合价与氧化性和还原性的之间关系:“高价氧、低价还,中间价态两面转”。
第三步:利用电子守恒进行定量判断
4.辨析氧化还原反应基本概念常出现的“5个误区”
(1)误认为有单质参与或生成的反应一定是氧化还原反应。如O2与O3的转化为非氧化还原反应。
(2)误认为元素由化合态变为游离态一定被还原,其实不一定。如HCl→Cl2,氯元素被氧化;CuO→Cu,铜元素被还原。
(3)误认为氧化还原反应中有一种元素被氧化,则一定有另一种元素被还原,其实不一定。如Cl2+H2OHCl+ HClO中,被氧化和被还原的都是氯元素。
(4)误认为具有氧化性的物质和具有还原性的物质一定都能发生化学反应,其实不一定。如SO2具有还原性,浓H2SO4具有氧化性,但二者不发生氧化还原反应。
(5)误认为同种元素的高价态的物质一定比低价态物质的氧化性强,其实不一定。如HClO的氧化性高于HClO4。
(二)氧化还原反应的基本规律及应用
1.氧化性、还原性强弱判断
1)根据方程式:在氧化还原反应中,氧化性:氧化剂>氧化产物(>还原剂),还原性:还原剂>还原产物(>氧化剂)。
2)根据元素周期表:①同主族元素从上到下原子还原性增强(氧化性减弱),离子氧化性减弱(还原性增强)②同周期元素,从左向右原子还原性减弱,氧化性增强。
3)物质活动顺序表:(1)按照金属活动性顺序,排在前面的金属元素其原子的还原性强,排在后面的金属元素其阳离子的氧化性强。例如,还原性Na>Mg>AI, 氧化性Cu2+>H+>Zn2
(2)根据非金属活动性顺序比较.按F、 O 、CI、 Br 、I 、S的顺序从左向右原子氧化性减弱,而阴离子还原性增强。
4)根据反应条件:从是否加热、温度高低、浓度大小、有无催化剂等来比较。当不同的氧化剂(或还原剂)与相同的还原剂(或氧化剂)发生反应得到同样的氧化产物(或还原产物)时,反应条件越苛刻,说明越难发生[即氧化剂得(或失)电子越困难],则对应的氧化剂(或还原剂)的氧化性(或还原性)越弱。
5)根据氧化产物的价态高低判断:不同氧化剂与同一还原剂反应,看还原剂被氧化的程度。使其呈高价态者氧化性强。同理可得:不同还原剂与同一氧化剂反应,看氧化剂被还原的程度。使其呈低价态者还原性强。
6)电化学原理;氧化性还原性可以根据电化学原理来判断:(1)原电池:作为负极的物质的还原性强于正极的物质。(2)电解池:先在阴极放电的阳离子的氧化性较强,先在阳极放电的阴离子的还原性较强。
7)根据物质的浓度大小比较判断:如MnO2只能与浓盐酸反应,与稀盐酸不反应,说明浓盐酸的还原性比稀盐酸强。故浓度越大,氧化性(或还原性)越强。
8)根据反应的剧烈程度:反应越剧烈,对应物质的氧化性或还原性越强。
9)根据反应的能量变化;根据非金属元素的原子获得相同数目的电子放出的热量的多少,可以判断非金属原子的非金属性强弱,也就可以判断非金属原子氧化的强弱。当几种原子获得相同的电子数形成稳定结构的阴离子时,放出的能量越大或形成的离子稳定性越强,则该原子的氧化性越强,反之越弱;同理,当失去电子也一样。
10)根据溶液酸碱性的判断:溶液得酸碱度。一般在酸性环境下,氧化性较强,如酸性KMnO4或酸性K2CrO7
2.氧化还原反应的基本规律及应用
1)守恒规律:
(1)内容:化合价有升必有降,电子有得必有失。对于一个完整氧化还原反应,化合价升高的总数与降低的总数相等;氧化剂得到的电子数一定等于还原剂失去的电子数
(2)应用:①用于氧化还原反应的某些量的计算;②用于氧化还原反应方程式的配平;③判断反应是否属于氧化还原反应。
2)表现性质规律:
(1)内容:元素处于最高价,只有氧化性;元素处于最低价,只有还原性;元素处于中间价态,既有氧化性又有还原性,但主要呈现一种性质。物质若含有多种元素,其性质是这些元素的综合体现。
(2)应用:判断元素或物质氧化性或还原性的有无。
3)由强到弱规律:
(1)内容:氧化还原反应中,较强氧化性的氧化剂跟较强还原性的还原剂反应,生成弱还原性的还原产物和弱氧化性的氧化产物,即同一反应中,氧化性:氧化剂>氧化产物;还原性:还原剂>还原产物.
(2)应用:①在适宜条件下,用氧化性较强的物质制备氧化性较弱的物质,或用还原性较强的物质制备还原性较弱的物质;
②判断氧化还原反应能否进行;
③比较微粒氧化性或还原性强弱应用:A.比较物质间氧化性或还原性的强弱;B.在适宜条件下,用氧化性强的物质制备氧化性弱的物质或用还原性强的物质制备还原性弱的物质。
4)转化律
(1)内容:在一般情况下,①氧化还原反应中,以元素相邻价态间的转化最容易;②同种元素不同价态之间的氧化还原反应,化合价的变化遵循:高价+低价 ──→ 中间价(归中反应);中间价──→高价+低价(歧化反应)③同种元素,相邻价态间不发生氧化还原反应。
(2)应用:①分析判断氧化还原反应能否发生。②判断氧化还原反应的氧化产物和还原产物。
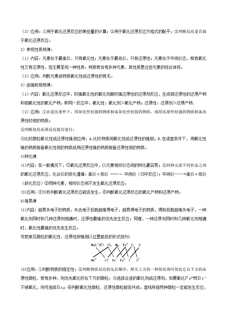
5)难易律
(1)内容:越易失电子的物质,失去电子后就越难得电子,越易得电子的物质,得到后就越难失电子,一种氧化剂同时和几种还原剂相遇时,还原性最强的优先发生反应;同理,一种还原剂同时和几种氧化剂相遇时,氧化性最强的优先发生反应。
可把常见微粒的氧化性、还原性按强弱以位置前后的形式排列:
(2)应用:①判断物质的稳定性;②判断物质反应的先后顺序,即左上方的一种氧化剂可氧化它右下方的还原性微粒.若有多种,则优先氧化较右下方的微粒;③选择合适的氧化剂或还原剂,如要氧化Fe2+而Br-不被氧化,则可选择Br2;④判断氧化性微粒、还原性微粒能否共成。虚线所指两种微粒一定能发生反应,故不共存;实线所指微粒能共存.
(三)氧化还原反应方程式的书写及配
1.一般氧化还原反应方程式的配平——化合价升降法
2.氧化还原反应方程式的配平技巧
(1)全变从左边配:氧化剂、还原剂中某元素化合价全变的,一般从反应物着手配平。如eq \(C,\s\up6(0))+Heq \(N,\s\up6(+5))O3(浓)―→eq \(N,\s\up6(+4))O2↑+eq \(C,\s\up6(+4))O2↑+H2O,要使得失电子数守恒,必为eq \(C,\s\up6(0))+4Heq \(N,\s\up6(+5))O3(浓),再配平右边物质的化学计量数。
(2)自变从右边配:自身氧化还原反应(包括分解、歧化)一般从右边着手配平。如eq \(S,\s\up6(0))+KOH(热、浓)―→K2eq \(S,\s\up6(-2))+K2eq \(S,\s\up6(+4))O3+H2O,要使得失电子数守恒,必有2K2eq \(S,\s\up6(-2))+K2eq \(S,\s\up6(+4))O3,再配平其他物质的化学计量数。
(3)缺项配平法:先用“化合价升降法”配平含有变价元素物质的化学计量数,然后由原子守恒确定未知物,再根据原子守恒进行配平。
补项原则
3.书写信息型氧化还原反应化学方程式的步骤(三步法)
第1步:根据氧化性、还原性强弱顺序确定氧化性最强的为氧化剂,还原性最强的为还原剂;根据化合价规律和题给信息及已知元素化合物性质确定相应的还原产物、氧化产物;根据氧化还原反应的守恒规律确定氧化剂、还原剂、还原产物、氧化产物的相应化学计量数。
第2步:根据溶液的酸碱性,通过在反应方程式的两端添加H+或OH-的形式使方程式两端的电荷守恒。
第3步:根据原子守恒,通过在反应方程式两端添加H2O(或其他小分子)使方程式两端的原子守恒。
二、离子反应
(一)离子方程式的书写
1.“少定多变”法突破酸式盐与碱反应离子方程式的书写
(1)“少定”就是把相对量较少的物质定为“1 ml”,若少量物质有两种或两种以上离子参加反应,则参加反应的离子的物质的量之比与原物质组成比相符。
(2)“多变”就是过量的反应物,其离子的化学计量数根据反应实际需求量来确定,不受化学式中的比例制约,是可变的。如少量NaHCO3与足量Ca(OH)2溶液的反应:
“少定”——即定HCOeq \\al(-,3)的物质的量为1 ml,
“多变”——1 ml HCOeq \\al(-,3)能与1 ml OH-发生反应,得到1 ml H2O和1 ml COeq \\al(2-,3),1 ml COeq \\al(2-,3)再与 1 ml Ca2+结合生成CaCO3沉淀。
离子方程式为HCOeq \\al(-,3)+Ca2++OH-===CaCO3↓+H2O。
2.竞争型反应离子方程式的书写——竞争反应,强者优先
(1)氧化还原反应与非氧化还原反应的竞争,一般是氧化还原反应优先。
(2)氧化还原反应中氧化性(还原性)强的优先,如还原性I->Fe2+>Br-,则与Cl2反应的顺序为I->Fe2+>Br-。
(3)非氧化还原反应中性质强者优先,如向含OH-、COeq \\al(2-,3)、AlOeq \\al(-,2)的溶液中滴加盐酸,反应顺序为OH->AlOeq \\al(-,2)>COeq \\al(2-,3)。
3.离子方程式书写的基本规律要求
(1)合事实:离子反应要符合客观事实,不可臆造产物及反应。
(2)式正确:化学式与离子符号书写正确合理。
(3)号实际:“==”“↑”“↓”等符号符合实际。
(4)三守恒:两边各元素原子数、电荷数必须守恒,氧化还原反应离子方程式中氧化剂得电子总数与还原剂失电子总数要相等。
(5)明类型:依据离子反应原理,分清类型,总结方法技巧。
(6)细检查:结合书写离子方程式过程中易出现的错误,细心检查。
(二)离子方程式的正误判断
1、判断离子方程式正误的四个关键点
(三)离子共存
1.正确判断离子大量共存的前提——常见离子的性质
注:“两性离子”指既能与酸反应又能与碱反应的离子,一般为多元弱酸的酸式酸根离子。
2.突破离子共存判断中的常设“陷阱”
(1)警惕“颜色”陷阱:若限定溶液无色,则Cu2+、Fe3+、Fe2+、MnOeq \\al(-,4)等有色离子不能大量存在。
(2)警惕溶液酸碱性的几种表示方法
①表示酸性的溶液
a.pH<7或c(H+)>c(OH-)的溶液;
b.能使紫色石蕊试液或甲基橙显红色的溶液;
c.能使pH试纸显红色的溶液。
②表示碱性的溶液
a.pH>7或c(H+)b.能使酚酞试液显红色或紫色石蕊试液显蓝色的溶液;
c.能使pH试纸显蓝色的溶液。
③表示既可能为酸性溶液又可能为碱性溶液
a.与Al反应放出H2的溶液;
b.由水电离的c(H+)=1×10-n ml·L-1或由水电离的c(OH-)=1×10-n ml·L-1的溶液(常温下n≠7,若n>7表示加酸或碱抑制水的电离,n<7表示水解呈酸性或碱性的盐溶液)。
(3)警惕相互促进水解的两种情况
①NHeq \\al(+,4)与CH3COO-、COeq \\al(2-,3),Mg2+与HCOeq \\al(-,3)等组合中,虽然存在相互促进水解情况,但水解程度较小,在溶液中仍能大量共存。
②Al3+与COeq \\al(2-,3)、HCOeq \\al(-,3)、AlOeq \\al(-,2)、S2-、HS-相互促进水解,生成沉淀和气体,不能大量共存。Fe3+与COeq \\al(2-,3)、HCOeq \\al(-,3)、AlOeq \\al(-,2)相互促进水解,不能大量共存(Fe3+与S2-、HS-发生氧化还原反应不能大量共存)。
(4)警惕几种隐含情况
①含有大量Fe3+的溶液,隐含是酸性溶液,并具有强氧化性。
②含有大量NOeq \\al(-,3)的溶液,隐含是酸性条件下具有强氧化性。
③含有大量AlOeq \\al(-,2)的溶液,隐含是碱性溶液。
④含大量S2-、SOeq \\al(2-,3)的溶液,隐含不是酸性溶液。
3.离子不能大量共存的原因
(1)离子之间相互结合生成难溶物质。如Ca2+和CO32-生成CaCO3,H+和SiO32-生成H2SiO3,Cu2+和OH-生成Cu(OH)2等。AlOeq \\al(-,2)与HCOeq \\al(-,3)不能大量共存:AlOeq \\al(-,2)+HCOeq \\al(-,3)+H2O===Al(OH)3↓+COeq \\al(2-,3)。
(2)离子之间相互结合生成气态物质。如H+和S2-生成H2S,H+和HC生成CO2等。
(3)离子之间相互结合生成弱电解质。如H+与CH3COO-、OH-、PO42-等分别结合生成弱电解质CH3COOH、H2O、H3PO4等。
(4)离子之间彼此促进水解。如Al3+、Fe3+分别与AlO2-、HCO3-、CO32-、S2-等发生相互促进的水解反应生成沉淀或气体。
(5)离子之间发生氧化还原反应。如Fe2+、S2-、I-、SO32-分别与NO3-(H+)、ClO-因发生氧化还原反应而不能大量共存;Fe3+与S2-、I-等因发生氧化还原反应而不能大量共存。
(6)离子之间能发生络合反应。如Fe3+和SCN-不能大量共存。
(四)离子推断
1.解答离子推断题的原则
(1)肯定性原则:根据实验现象推出溶液中肯定存在或肯定不存在的离子(记住几种常见的有色离子:Fe2+、Fe3+、Cu2+、MnO4-、CrO42-、Cr2O72-等)。
(2)互斥性原则:在肯定某些离子存在的同时,结合离子共存规律,否定一些离子的存在(要注意题目中的隐含条件,如:酸性、碱性、指示剂的颜色变化、与铝反应产生H2、水的电离情况等)。
(3)电中性原则:溶液呈电中性,一定既有阳离子,又有阴离子,且溶液中正电荷总数与负电荷总数相等(这一原则可帮助我们确定一些隐含的离子)。
(4)进出性原则:通常是在实验过程中使用,是指在实验过程中反应生成的离子或引入的离子对后续实验的干扰。
2.离子推断常见解题思路
离子推断题将离子共存、离子检验设定在一个可能的离子组中,要求通过多重推断,确定某些离子肯定存在,某些离子肯定不存在,某些离子不能确定是否存在,有的最后还设置一个探究问题或者一个计算题。其一般解题思路如下所示:
eq \x(\a\al(根据实验操作和反应现,象,判断一定含有的离子))→eq \x(\a\al(根据能否共存,判,断一定不含的离子))→eq \x(\a\al(根据电荷守恒,判断还含有,的离子或可能含有的离子))
3.电荷守恒在定量型离子推断试题中的应用
离子定量推断试题常根据离子的物质的量(或浓度)定量推断最后一种离子的存在:如果多种离子共存,且只有一种离子的物质的量未知,可以用电荷守恒来确定最后一种离子是否存在,即阳离子所带的正电荷总数等于阴离子所带的负电荷总数。
条件
补项原则
酸性条件下
缺H(氢)或多O(氧)补H+,少O(氧)补H2O(水)
碱性条件下
缺H(氢)或多O(氧)补H2O,少O(氧)补OH-(水)
审清题意
“三注意”
注意反应环境
注意操作顺序
注意反应物之间量的关系
化学式拆写
“四原则”
易溶强电解质拆,弱电解质、难溶物不拆
微溶物清拆浊不拆
单质、氧化物不拆
浓硫酸不拆,浓盐酸、浓硝酸、稀硫酸拆
反应产物
“三分析”
分析量不同时的产物
分析是否漏掉同步反应
分析变价元素的产物
方程式遵循
“三守恒”
原子是否守恒
电荷是否守恒
电子转移是否守恒
颜色
MnOeq \\al(-,4)(紫红)、Cu2+(蓝)、Fe2+(浅绿)、Fe3+(黄)
氧化性
ClO-、MnOeq \\al(-,4)、NOeq \\al(-,3)(H+)、Fe3+、Cr2Oeq \\al(2-,7)
还原性
S2-(HS-)、SOeq \\al(2-,3)(HSOeq \\al(-,3))、I-、Br-、Fe2+
水解显酸性
Al3+、Mg2+、NHeq \\al(+,4)、Cu2+、Fe2+、Fe3+、Zn2+
水解显碱性
AlOeq \\al(-,2)、S2-、SOeq \\al(2-,3)、COeq \\al(2-,3)、SiOeq \\al(2-,3)、ClO-、CH3COO-
两性离子
HCOeq \\al(-,3)、HS-、HSOeq \\al(-,3)、HPOeq \\al(2-,4)、H2POeq \\al(-,4)
一、氧化还原反应
(一)氧化还原反应的基本概念
1.氧化还原反应的概念之间的关系
概括为“升失氧、降得还,剂性一致、其他相反”。
2.四种基本反应类型和氧化还原反应的关系可用下图表示。
注意:有单质参加或生成的反应不一定是氧化还原反应,如同素异形体之间的转变。
3.解答氧化还原反应概念辨析的“三步曲”
第一步:依据题意分析概念:“升失氧,降得还;剂性一致,其他相反。”
第二步:依据规律判断反应的合理性:化合价与氧化性和还原性的之间关系:“高价氧、低价还,中间价态两面转”。
第三步:利用电子守恒进行定量判断
4.辨析氧化还原反应基本概念常出现的“5个误区”
(1)误认为有单质参与或生成的反应一定是氧化还原反应。如O2与O3的转化为非氧化还原反应。
(2)误认为元素由化合态变为游离态一定被还原,其实不一定。如HCl→Cl2,氯元素被氧化;CuO→Cu,铜元素被还原。
(3)误认为氧化还原反应中有一种元素被氧化,则一定有另一种元素被还原,其实不一定。如Cl2+H2OHCl+ HClO中,被氧化和被还原的都是氯元素。
(4)误认为具有氧化性的物质和具有还原性的物质一定都能发生化学反应,其实不一定。如SO2具有还原性,浓H2SO4具有氧化性,但二者不发生氧化还原反应。
(5)误认为同种元素的高价态的物质一定比低价态物质的氧化性强,其实不一定。如HClO的氧化性高于HClO4。
(二)氧化还原反应的基本规律及应用
1.氧化性、还原性强弱判断
1)根据方程式:在氧化还原反应中,氧化性:氧化剂>氧化产物(>还原剂),还原性:还原剂>还原产物(>氧化剂)。
2)根据元素周期表:①同主族元素从上到下原子还原性增强(氧化性减弱),离子氧化性减弱(还原性增强)②同周期元素,从左向右原子还原性减弱,氧化性增强。
3)物质活动顺序表:(1)按照金属活动性顺序,排在前面的金属元素其原子的还原性强,排在后面的金属元素其阳离子的氧化性强。例如,还原性Na>Mg>AI, 氧化性Cu2+>H+>Zn2
(2)根据非金属活动性顺序比较.按F、 O 、CI、 Br 、I 、S的顺序从左向右原子氧化性减弱,而阴离子还原性增强。
4)根据反应条件:从是否加热、温度高低、浓度大小、有无催化剂等来比较。当不同的氧化剂(或还原剂)与相同的还原剂(或氧化剂)发生反应得到同样的氧化产物(或还原产物)时,反应条件越苛刻,说明越难发生[即氧化剂得(或失)电子越困难],则对应的氧化剂(或还原剂)的氧化性(或还原性)越弱。
5)根据氧化产物的价态高低判断:不同氧化剂与同一还原剂反应,看还原剂被氧化的程度。使其呈高价态者氧化性强。同理可得:不同还原剂与同一氧化剂反应,看氧化剂被还原的程度。使其呈低价态者还原性强。
6)电化学原理;氧化性还原性可以根据电化学原理来判断:(1)原电池:作为负极的物质的还原性强于正极的物质。(2)电解池:先在阴极放电的阳离子的氧化性较强,先在阳极放电的阴离子的还原性较强。
7)根据物质的浓度大小比较判断:如MnO2只能与浓盐酸反应,与稀盐酸不反应,说明浓盐酸的还原性比稀盐酸强。故浓度越大,氧化性(或还原性)越强。
8)根据反应的剧烈程度:反应越剧烈,对应物质的氧化性或还原性越强。
9)根据反应的能量变化;根据非金属元素的原子获得相同数目的电子放出的热量的多少,可以判断非金属原子的非金属性强弱,也就可以判断非金属原子氧化的强弱。当几种原子获得相同的电子数形成稳定结构的阴离子时,放出的能量越大或形成的离子稳定性越强,则该原子的氧化性越强,反之越弱;同理,当失去电子也一样。
10)根据溶液酸碱性的判断:溶液得酸碱度。一般在酸性环境下,氧化性较强,如酸性KMnO4或酸性K2CrO7
2.氧化还原反应的基本规律及应用
1)守恒规律:
(1)内容:化合价有升必有降,电子有得必有失。对于一个完整氧化还原反应,化合价升高的总数与降低的总数相等;氧化剂得到的电子数一定等于还原剂失去的电子数
(2)应用:①用于氧化还原反应的某些量的计算;②用于氧化还原反应方程式的配平;③判断反应是否属于氧化还原反应。
2)表现性质规律:
(1)内容:元素处于最高价,只有氧化性;元素处于最低价,只有还原性;元素处于中间价态,既有氧化性又有还原性,但主要呈现一种性质。物质若含有多种元素,其性质是这些元素的综合体现。
(2)应用:判断元素或物质氧化性或还原性的有无。
3)由强到弱规律:
(1)内容:氧化还原反应中,较强氧化性的氧化剂跟较强还原性的还原剂反应,生成弱还原性的还原产物和弱氧化性的氧化产物,即同一反应中,氧化性:氧化剂>氧化产物;还原性:还原剂>还原产物.
(2)应用:①在适宜条件下,用氧化性较强的物质制备氧化性较弱的物质,或用还原性较强的物质制备还原性较弱的物质;
②判断氧化还原反应能否进行;
③比较微粒氧化性或还原性强弱应用:A.比较物质间氧化性或还原性的强弱;B.在适宜条件下,用氧化性强的物质制备氧化性弱的物质或用还原性强的物质制备还原性弱的物质。
4)转化律
(1)内容:在一般情况下,①氧化还原反应中,以元素相邻价态间的转化最容易;②同种元素不同价态之间的氧化还原反应,化合价的变化遵循:高价+低价 ──→ 中间价(归中反应);中间价──→高价+低价(歧化反应)③同种元素,相邻价态间不发生氧化还原反应。
(2)应用:①分析判断氧化还原反应能否发生。②判断氧化还原反应的氧化产物和还原产物。
5)难易律
(1)内容:越易失电子的物质,失去电子后就越难得电子,越易得电子的物质,得到后就越难失电子,一种氧化剂同时和几种还原剂相遇时,还原性最强的优先发生反应;同理,一种还原剂同时和几种氧化剂相遇时,氧化性最强的优先发生反应。
可把常见微粒的氧化性、还原性按强弱以位置前后的形式排列:
(2)应用:①判断物质的稳定性;②判断物质反应的先后顺序,即左上方的一种氧化剂可氧化它右下方的还原性微粒.若有多种,则优先氧化较右下方的微粒;③选择合适的氧化剂或还原剂,如要氧化Fe2+而Br-不被氧化,则可选择Br2;④判断氧化性微粒、还原性微粒能否共成。虚线所指两种微粒一定能发生反应,故不共存;实线所指微粒能共存.
(三)氧化还原反应方程式的书写及配
1.一般氧化还原反应方程式的配平——化合价升降法
2.氧化还原反应方程式的配平技巧
(1)全变从左边配:氧化剂、还原剂中某元素化合价全变的,一般从反应物着手配平。如eq \(C,\s\up6(0))+Heq \(N,\s\up6(+5))O3(浓)―→eq \(N,\s\up6(+4))O2↑+eq \(C,\s\up6(+4))O2↑+H2O,要使得失电子数守恒,必为eq \(C,\s\up6(0))+4Heq \(N,\s\up6(+5))O3(浓),再配平右边物质的化学计量数。
(2)自变从右边配:自身氧化还原反应(包括分解、歧化)一般从右边着手配平。如eq \(S,\s\up6(0))+KOH(热、浓)―→K2eq \(S,\s\up6(-2))+K2eq \(S,\s\up6(+4))O3+H2O,要使得失电子数守恒,必有2K2eq \(S,\s\up6(-2))+K2eq \(S,\s\up6(+4))O3,再配平其他物质的化学计量数。
(3)缺项配平法:先用“化合价升降法”配平含有变价元素物质的化学计量数,然后由原子守恒确定未知物,再根据原子守恒进行配平。
补项原则
3.书写信息型氧化还原反应化学方程式的步骤(三步法)
第1步:根据氧化性、还原性强弱顺序确定氧化性最强的为氧化剂,还原性最强的为还原剂;根据化合价规律和题给信息及已知元素化合物性质确定相应的还原产物、氧化产物;根据氧化还原反应的守恒规律确定氧化剂、还原剂、还原产物、氧化产物的相应化学计量数。
第2步:根据溶液的酸碱性,通过在反应方程式的两端添加H+或OH-的形式使方程式两端的电荷守恒。
第3步:根据原子守恒,通过在反应方程式两端添加H2O(或其他小分子)使方程式两端的原子守恒。
二、离子反应
(一)离子方程式的书写
1.“少定多变”法突破酸式盐与碱反应离子方程式的书写
(1)“少定”就是把相对量较少的物质定为“1 ml”,若少量物质有两种或两种以上离子参加反应,则参加反应的离子的物质的量之比与原物质组成比相符。
(2)“多变”就是过量的反应物,其离子的化学计量数根据反应实际需求量来确定,不受化学式中的比例制约,是可变的。如少量NaHCO3与足量Ca(OH)2溶液的反应:
“少定”——即定HCOeq \\al(-,3)的物质的量为1 ml,
“多变”——1 ml HCOeq \\al(-,3)能与1 ml OH-发生反应,得到1 ml H2O和1 ml COeq \\al(2-,3),1 ml COeq \\al(2-,3)再与 1 ml Ca2+结合生成CaCO3沉淀。
离子方程式为HCOeq \\al(-,3)+Ca2++OH-===CaCO3↓+H2O。
2.竞争型反应离子方程式的书写——竞争反应,强者优先
(1)氧化还原反应与非氧化还原反应的竞争,一般是氧化还原反应优先。
(2)氧化还原反应中氧化性(还原性)强的优先,如还原性I->Fe2+>Br-,则与Cl2反应的顺序为I->Fe2+>Br-。
(3)非氧化还原反应中性质强者优先,如向含OH-、COeq \\al(2-,3)、AlOeq \\al(-,2)的溶液中滴加盐酸,反应顺序为OH->AlOeq \\al(-,2)>COeq \\al(2-,3)。
3.离子方程式书写的基本规律要求
(1)合事实:离子反应要符合客观事实,不可臆造产物及反应。
(2)式正确:化学式与离子符号书写正确合理。
(3)号实际:“==”“↑”“↓”等符号符合实际。
(4)三守恒:两边各元素原子数、电荷数必须守恒,氧化还原反应离子方程式中氧化剂得电子总数与还原剂失电子总数要相等。
(5)明类型:依据离子反应原理,分清类型,总结方法技巧。
(6)细检查:结合书写离子方程式过程中易出现的错误,细心检查。
(二)离子方程式的正误判断
1、判断离子方程式正误的四个关键点
(三)离子共存
1.正确判断离子大量共存的前提——常见离子的性质
注:“两性离子”指既能与酸反应又能与碱反应的离子,一般为多元弱酸的酸式酸根离子。
2.突破离子共存判断中的常设“陷阱”
(1)警惕“颜色”陷阱:若限定溶液无色,则Cu2+、Fe3+、Fe2+、MnOeq \\al(-,4)等有色离子不能大量存在。
(2)警惕溶液酸碱性的几种表示方法
①表示酸性的溶液
a.pH<7或c(H+)>c(OH-)的溶液;
b.能使紫色石蕊试液或甲基橙显红色的溶液;
c.能使pH试纸显红色的溶液。
②表示碱性的溶液
a.pH>7或c(H+)
c.能使pH试纸显蓝色的溶液。
③表示既可能为酸性溶液又可能为碱性溶液
a.与Al反应放出H2的溶液;
b.由水电离的c(H+)=1×10-n ml·L-1或由水电离的c(OH-)=1×10-n ml·L-1的溶液(常温下n≠7,若n>7表示加酸或碱抑制水的电离,n<7表示水解呈酸性或碱性的盐溶液)。
(3)警惕相互促进水解的两种情况
①NHeq \\al(+,4)与CH3COO-、COeq \\al(2-,3),Mg2+与HCOeq \\al(-,3)等组合中,虽然存在相互促进水解情况,但水解程度较小,在溶液中仍能大量共存。
②Al3+与COeq \\al(2-,3)、HCOeq \\al(-,3)、AlOeq \\al(-,2)、S2-、HS-相互促进水解,生成沉淀和气体,不能大量共存。Fe3+与COeq \\al(2-,3)、HCOeq \\al(-,3)、AlOeq \\al(-,2)相互促进水解,不能大量共存(Fe3+与S2-、HS-发生氧化还原反应不能大量共存)。
(4)警惕几种隐含情况
①含有大量Fe3+的溶液,隐含是酸性溶液,并具有强氧化性。
②含有大量NOeq \\al(-,3)的溶液,隐含是酸性条件下具有强氧化性。
③含有大量AlOeq \\al(-,2)的溶液,隐含是碱性溶液。
④含大量S2-、SOeq \\al(2-,3)的溶液,隐含不是酸性溶液。
3.离子不能大量共存的原因
(1)离子之间相互结合生成难溶物质。如Ca2+和CO32-生成CaCO3,H+和SiO32-生成H2SiO3,Cu2+和OH-生成Cu(OH)2等。AlOeq \\al(-,2)与HCOeq \\al(-,3)不能大量共存:AlOeq \\al(-,2)+HCOeq \\al(-,3)+H2O===Al(OH)3↓+COeq \\al(2-,3)。
(2)离子之间相互结合生成气态物质。如H+和S2-生成H2S,H+和HC生成CO2等。
(3)离子之间相互结合生成弱电解质。如H+与CH3COO-、OH-、PO42-等分别结合生成弱电解质CH3COOH、H2O、H3PO4等。
(4)离子之间彼此促进水解。如Al3+、Fe3+分别与AlO2-、HCO3-、CO32-、S2-等发生相互促进的水解反应生成沉淀或气体。
(5)离子之间发生氧化还原反应。如Fe2+、S2-、I-、SO32-分别与NO3-(H+)、ClO-因发生氧化还原反应而不能大量共存;Fe3+与S2-、I-等因发生氧化还原反应而不能大量共存。
(6)离子之间能发生络合反应。如Fe3+和SCN-不能大量共存。
(四)离子推断
1.解答离子推断题的原则
(1)肯定性原则:根据实验现象推出溶液中肯定存在或肯定不存在的离子(记住几种常见的有色离子:Fe2+、Fe3+、Cu2+、MnO4-、CrO42-、Cr2O72-等)。
(2)互斥性原则:在肯定某些离子存在的同时,结合离子共存规律,否定一些离子的存在(要注意题目中的隐含条件,如:酸性、碱性、指示剂的颜色变化、与铝反应产生H2、水的电离情况等)。
(3)电中性原则:溶液呈电中性,一定既有阳离子,又有阴离子,且溶液中正电荷总数与负电荷总数相等(这一原则可帮助我们确定一些隐含的离子)。
(4)进出性原则:通常是在实验过程中使用,是指在实验过程中反应生成的离子或引入的离子对后续实验的干扰。
2.离子推断常见解题思路
离子推断题将离子共存、离子检验设定在一个可能的离子组中,要求通过多重推断,确定某些离子肯定存在,某些离子肯定不存在,某些离子不能确定是否存在,有的最后还设置一个探究问题或者一个计算题。其一般解题思路如下所示:
eq \x(\a\al(根据实验操作和反应现,象,判断一定含有的离子))→eq \x(\a\al(根据能否共存,判,断一定不含的离子))→eq \x(\a\al(根据电荷守恒,判断还含有,的离子或可能含有的离子))
3.电荷守恒在定量型离子推断试题中的应用
离子定量推断试题常根据离子的物质的量(或浓度)定量推断最后一种离子的存在:如果多种离子共存,且只有一种离子的物质的量未知,可以用电荷守恒来确定最后一种离子是否存在,即阳离子所带的正电荷总数等于阴离子所带的负电荷总数。
条件
补项原则
酸性条件下
缺H(氢)或多O(氧)补H+,少O(氧)补H2O(水)
碱性条件下
缺H(氢)或多O(氧)补H2O,少O(氧)补OH-(水)
审清题意
“三注意”
注意反应环境
注意操作顺序
注意反应物之间量的关系
化学式拆写
“四原则”
易溶强电解质拆,弱电解质、难溶物不拆
微溶物清拆浊不拆
单质、氧化物不拆
浓硫酸不拆,浓盐酸、浓硝酸、稀硫酸拆
反应产物
“三分析”
分析量不同时的产物
分析是否漏掉同步反应
分析变价元素的产物
方程式遵循
“三守恒”
原子是否守恒
电荷是否守恒
电子转移是否守恒
颜色
MnOeq \\al(-,4)(紫红)、Cu2+(蓝)、Fe2+(浅绿)、Fe3+(黄)
氧化性
ClO-、MnOeq \\al(-,4)、NOeq \\al(-,3)(H+)、Fe3+、Cr2Oeq \\al(2-,7)
还原性
S2-(HS-)、SOeq \\al(2-,3)(HSOeq \\al(-,3))、I-、Br-、Fe2+
水解显酸性
Al3+、Mg2+、NHeq \\al(+,4)、Cu2+、Fe2+、Fe3+、Zn2+
水解显碱性
AlOeq \\al(-,2)、S2-、SOeq \\al(2-,3)、COeq \\al(2-,3)、SiOeq \\al(2-,3)、ClO-、CH3COO-
两性离子
HCOeq \\al(-,3)、HS-、HSOeq \\al(-,3)、HPOeq \\al(2-,4)、H2POeq \\al(-,4)
相关资料
更多

