还剩9页未读,
继续阅读
所属成套资源:高三化学冲刺-回归教材知识点
成套系列资料,整套一键下载
专题11 化学实验基础-【口袋书】2021年高考化学考前回归教材必背知识手册
展开
这是一份专题11 化学实验基础-【口袋书】2021年高考化学考前回归教材必背知识手册,共1页。主要包含了基本仪器与基本操作,常见离子的检验及物质鉴别,物质的分离和提纯,实验装置和实验方案的评价等内容,欢迎下载使用。
一、基本仪器与基本操作
1.识别四类仪器
(1)用作容器或反应器的仪器
①试管 ②蒸发皿 ③坩埚 ④圆底烧瓶 ⑤平底烧瓶 ⑥烧杯 ⑦蒸馏烧瓶 ⑧锥形瓶 ⑨集气瓶 ⑩广口瓶 ⑪燃烧匙
(2)用于提纯、分离和干燥的仪器
①漏斗 ②分液漏斗 ③球形干燥管
(3)常用计量仪器
①量筒 ②容量瓶 ③滴定管 ④温度计 ⑤托盘天平
(4)其他仪器
①冷凝管(球形冷凝管或直形冷凝管) ②表面皿③滴瓶 ④胶头滴管
(5)常规仪器的使用
①坩埚和蒸发皿:坩埚和蒸发皿均可以直接加热,前者主要用于固体物质的灼烧,后者主要用于溶液的蒸发、浓缩和结晶。
②漏斗:普通漏斗主要用于组装过滤器,长颈漏斗主要用于组装简易反应器,分液漏斗主要用于分离互不相溶的液体、作反应器的加液(不宜盛放碱性溶液)装置。
③玻璃棒:过滤、配制溶液中转移液体用玻璃棒引流;蒸发过程中用玻璃棒搅拌,并从蒸发皿中转移固体;溶液pH测定中用玻璃棒蘸取溶液等;浓H2SO4稀释操作中,将浓H2SO4沿烧杯内壁缓缓注入水中,并用玻璃棒不断搅拌。
④滴定管:“0”刻度在上。酸式滴定管不能装碱性溶液,碱式滴定管不能装酸性及氧化性溶液。
⑤容量瓶:不能长期存放溶液,更不能作为反应容器,也不可加热,瓶塞不可互换。
⑥试剂瓶:广口瓶盛放固体试剂,细口瓶盛装液体试剂,棕色瓶盛放见光易变质、易挥发的试剂。
⑦量筒:不能用来配制溶液或用作反应容器,更不能用来加热或量取热的溶液。
⑧冷凝管使用时应注意由下口进水上口出水,蒸馏时温度计水银球应与支管口相平。
⑨烧瓶、烧杯、锥形瓶:不可直接加热,中和滴定实验中锥形瓶不能用待测液润洗。
⑩用pH试纸检测溶液时不能先润湿,也不能用试纸直接蘸取待测液。试纸检验气体前需先润湿,不能直接用手拿,要用镊子夹取。pH试纸不能检测强氧化性的溶液,如氯水、酸性高锰酸钾溶液等。
(6)两种仪器的创新应用
①广口瓶的多种创新应用
广口瓶与导气管连接后可有多种用途(装置如图):
A.洗气瓶:A进B出,如用饱和NaHCO3溶液除去CO2气体中的HCl气体。
B.贮气瓶:广口瓶中盛满液体,B进A出,如多余的有毒气体Cl2可用排饱和食盐水法收集。
C.集气瓶:若A进B出,可收集密度比空气大的气体,如CO2;若B进A出,可收集密度比空气小的气体,如H2。
D.安全瓶:在气体的制取与性质验证实验中连接该装置(瓶中不盛放任何物质),可有效地防止倒吸,起安全瓶的作用(此时广口瓶中A管同B管一样短)。
②球形干燥管——多变的角色
①干燥管可用作干燥、吸收及检验装置
②球形干燥管用途的创新
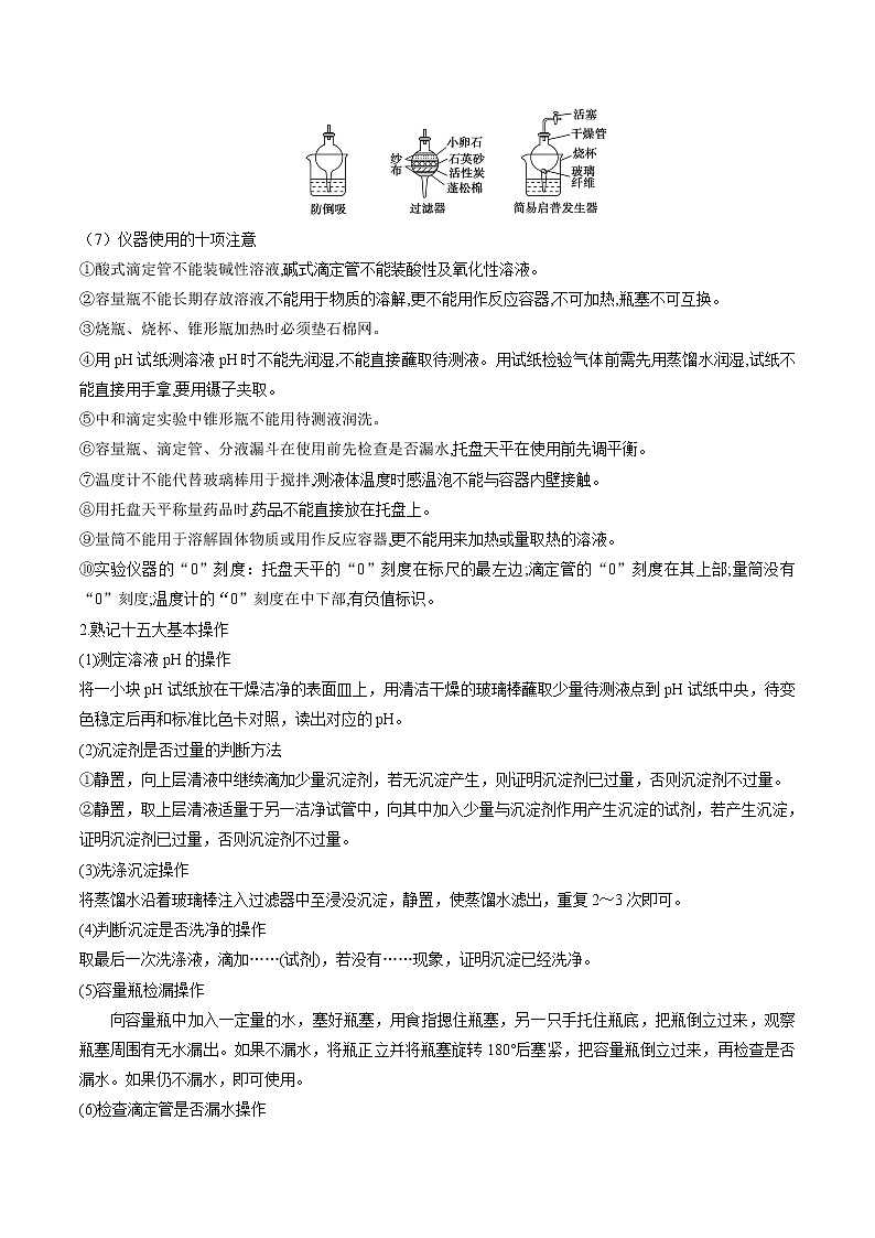
(7)仪器使用的十项注意
①酸式滴定管不能装碱性溶液,碱式滴定管不能装酸性及氧化性溶液。
②容量瓶不能长期存放溶液,不能用于物质的溶解,更不能用作反应容器,不可加热,瓶塞不可互换。
③烧瓶、烧杯、锥形瓶加热时必须垫石棉网。
④用pH试纸测溶液pH时不能先润湿,不能直接蘸取待测液。用试纸检验气体前需先用蒸馏水润湿,试纸不能直接用手拿,要用镊子夹取。
⑤中和滴定实验中锥形瓶不能用待测液润洗。
⑥容量瓶、滴定管、分液漏斗在使用前先检查是否漏水,托盘天平在使用前先调平衡。
⑦温度计不能代替玻璃棒用于搅拌,测液体温度时感温泡不能与容器内壁接触。
⑧用托盘天平称量药品时,药品不能直接放在托盘上。
⑨量筒不能用于溶解固体物质或用作反应容器,更不能用来加热或量取热的溶液。
⑩实验仪器的“0”刻度:托盘天平的“0”刻度在标尺的最左边;滴定管的“0”刻度在其上部;量筒没有“0”刻度;温度计的“0”刻度在中下部,有负值标识。
2.熟记十五大基本操作
(1)测定溶液pH的操作
将一小块pH试纸放在干燥洁净的表面皿上,用清洁干燥的玻璃棒蘸取少量待测液点到pH试纸中央,待变色稳定后再和标准比色卡对照,读出对应的pH。
(2)沉淀剂是否过量的判断方法
①静置,向上层清液中继续滴加少量沉淀剂,若无沉淀产生,则证明沉淀剂已过量,否则沉淀剂不过量。
②静置,取上层清液适量于另一洁净试管中,向其中加入少量与沉淀剂作用产生沉淀的试剂,若产生沉淀,证明沉淀剂已过量,否则沉淀剂不过量。
(3)洗涤沉淀操作
将蒸馏水沿着玻璃棒注入过滤器中至浸没沉淀,静置,使蒸馏水滤出,重复2~3次即可。
(4)判断沉淀是否洗净的操作
取最后一次洗涤液,滴加……(试剂),若没有……现象,证明沉淀已经洗净。
(5)容量瓶检漏操作
向容量瓶中加入一定量的水,塞好瓶塞,用食指摁住瓶塞,另一只手托住瓶底,把瓶倒立过来,观察瓶塞周围有无水漏出。如果不漏水,将瓶正立并将瓶塞旋转180°后塞紧,把容量瓶倒立过来,再检查是否漏水。如果仍不漏水,即可使用。
(6)检查滴定管是否漏水操作
①酸式滴定管:关闭活塞,向滴定管中加入适量水,用滴定管夹将滴定管固定在铁架台上,观察是否漏水,若2分钟内不漏水,将活塞旋转180°,重复上述操作。如果仍不漏水,即可使用。
②碱式滴定管:向滴定管中加入适量水,用滴定管夹将滴定管固定在铁架台上,观察是否漏水,若2分钟内不漏水,轻轻挤压玻璃球,放出少量液体,再次观察滴定管是否漏水。如果仍不漏水,即可使用。
(7)滴定管赶气泡的操作
①酸式滴定管:右手将滴定管倾斜30°左右,左手迅速打开活塞使溶液冲出,从而使溶液充满尖嘴。
②碱式滴定管:将胶管弯曲使玻璃尖嘴向上倾斜,用两指捏住胶管,轻轻挤压玻璃珠,使溶液从尖嘴流出,即可赶出碱式滴定管中的气泡。
(8)装置气密性检查
①简易装置:将导气管一端放入水中(液封气体),用手捂热试管,观察现象:若导管口有气泡冒出,冷却到室温后,导管口有一段水柱,表明装置气密性良好。
②有长颈漏斗的装置(如下图):用止水夹关闭烧瓶右侧的导气管,向长颈漏斗中加入适量水,长颈漏斗中会形成一段液柱,停止加水,过一段时间后,若漏斗中的液柱不变化,则装置气密性良好。
【答题模板】形成密闭体系―→操作―→描述现象―→得出结论
(9)气体验满和检验操作
①氧气验满:将带火星的木条平放在集气瓶口,若木条复燃,则说明收集的氧气已满。
②可燃性气体(如氢气)的验纯方法:用排水法收集一小试管的气体,用大拇指摁住管口移近火焰,放开手指,若听到尖锐的爆鸣声,则气体不纯;若听到轻微的“噗”的一声,则气体纯净。
③二氧化碳验满:将燃着的木条平放在集气瓶口,若火焰熄灭,则气体已满。
④氨气验满:将湿润的红色石蕊试纸放在集气瓶口,若试纸变蓝,则说明气体已满。
⑤氯气验满:将湿润的淀粉碘化钾试纸放在集气瓶口,若试纸变蓝,则说明气体已满。
(10)焰色反应的操作
先将铂丝蘸取盐酸在酒精灯外焰上灼烧,反复几次,直到与酒精灯火焰颜色接近为止。然后用铂丝蘸取少量待测液,放在酒精灯外焰上灼烧,观察火焰颜色,若为黄色,则说明溶液中含Na+;若透过蓝色钴玻璃观察到火焰呈紫色,则说明溶液中含K+。
(11)萃取分液操作
关闭分液漏斗活塞,将混合液倒入分液漏斗中,塞上塞子,用右手心顶住塞子,左手握住活塞部分,将分液漏斗倒置,充分振荡、静置、分层,在漏斗下面放一个小烧杯,先打开上口塞子再打开分液漏斗活塞,使下层液体从下口沿烧杯壁流下,上层液体从上口倒出。
(12)浓H2SO4稀释操作
将浓H2SO4沿烧杯壁缓缓注入水中,并用玻璃棒不断搅拌。
(13)粗盐的提纯
①实验室提纯粗盐的实验操作依次为取样、溶解、沉淀、过滤、蒸发、结晶、过滤。
②若过滤时发现滤液中有少量浑浊,从实验操作的角度分析,可能的原因是过滤时漏斗中液面高出滤纸边缘、玻璃棒靠在单层滤纸一边弄破滤纸。
(14)氢氧化铁胶体的制备
往煮沸的蒸馏水中逐滴滴加饱和的FeCl3溶液,当溶液变为红褐色时,立即将烧杯取下,停止加热。
(15)从某物质稀溶液中结晶的实验操作
①溶解度受温度影响较小的:蒸发→结晶→趁热过滤→洗涤→干燥。
②溶解度受温度影响较大或带结晶水的:蒸发浓缩→冷却结晶→过滤→洗涤→干燥。
二、常见离子的检验及物质鉴别
1.常见阴离子的检验
(1)利用酸碱指示剂检验
(2)利用盐酸和其他试剂检验
COeq \\al(2-,3):加入BaCl2或CaCl2溶液后生成白色沉淀,再加稀盐酸沉淀溶解,并放出无色无味的气体。
SOeq \\al(2-,4):先加入足量稀盐酸,无沉淀生成,再加入BaCl2溶液,产生白色沉淀。
SOeq \\al(2-,3):加入BaCl2溶液,产生白色沉淀,再加稀盐酸,放出无色、有刺激性气味且能使品红溶液褪色的气体。
(3)利用AgNO3(HNO3酸化)溶液检验
eq \b\lc\ \rc\ (\a\vs4\al\c1(Cl-―→,Br-―→,I- ―→))+硝酸酸化的硝酸银溶液eq \b\lc\ \rc\ (\a\vs4\al\c1(―→白色沉淀,―→浅黄色沉淀,―→黄色沉淀))
(4)利用某些特征反应检验
I-:滴入淀粉溶液和氯水,溶液变蓝色(或加入氯水和四氯化碳,四氯化碳层呈紫红色)。
2.常见阳离子的检验
H+―→滴入紫色石蕊溶液,溶液变红色
3.离子检验实验操作的答题模板
操作 ⇒ 现象 ⇒ 结论
取样,加入…… ⇒ 有……生成 ⇒ ……的是……
例如:检验某溶液中含有Fe2+而不含Fe3+的方法是取适量溶液于洁净的试管中,滴加几滴KSCN溶液,无明显现象,再向溶液中滴加几滴H2O2(或新制氯水),溶液变为红色,说明溶液中含有Fe2+而不含Fe3+。
4.常见气体的检验
5.物质检验中的常见干扰因素及排除措施
(1)离子检验中的常见干扰因素及排除措施:
(2)气体检验中干扰因素的排除:
一般是先检验出一种可能具有干扰的气体,并除去该气体,而且要确认该气体已经除尽,再检验其余气体。例如在SO2存在的条件下检验CO2,可设计如下检验思路:品红试液检验SO2→高锰酸钾溶液除去SO2→品红试液检验SO2是否除尽→通入澄清石灰水检验CO2。
6.物质检验的程序和流程
(1)物质检验的一般程序
第一步:取少量试样(如果试样是固体要先配成溶液)放入试管中。
第二步:根据物质的性质在试样中加入相应的试剂。
第三步:根据所发生的现象进行分析、判断,然后得出结论。
(2)物质检验的一般流程
eq \x(\a\al(取少量,后检验))→eq \x(\a\al(先物理,后化学))→eq \x(\a\al(先取样,后反应))→eq \x(\a\al(排干扰,加试剂))→eq \x(\a\al(依现象,得结论))
三、物质的分离和提纯
1.物质分离与提纯的基本原理
(1)“四原则”
①不增,不得引入新杂质;②不减,尽量不减少被提纯的物质;③易分,使被提纯或分离的物质跟其他物质易分离;④复原,被提纯的物质要易被还原。
(2)“三必须”
①除杂试剂必须过量;②过量试剂必须除尽(除去过量试剂带入的新杂质,同时注意加入试剂的顺序);③选择最佳的除杂途径。
2.物质分离与提纯的常用方法
(1)升华法;(2)过滤法;(3)蒸馏法;(4)萃取分液法;(5)洗气法;(6)燃烧法。
3.物质分离与提纯的常见类型
(1)“固+固”混合物的分离(提纯)
(2)“固+液”混合物的分离(提纯)
(3)“液+液”混合物的分离(提纯)
(4)“气+气”混合物的分离(提纯)
4.常见混合物的除杂举例
(1)常见固体混合物的除杂
(2)常见混合气体的除杂
5.除杂注意事项
①除杂试剂务必过量,以保证杂质除尽;
②引入的杂质在后面的步骤中能除去;
③一般离子在溶液中的浓度小于1×10-5 ml·L-1时即可认为除尽
四、实验装置和实验方案的评价
1、实验装置的评价
(1)常考物质制备或验证
(2)净化装置
(3)“五查法”速解装置图评价题
①查实验装置中仪器的使用和连接是否正确;
②查所用反应试剂是否符合实验原理;
③查气体收集方法是否正确;
④查尾气吸收装置、安全装置是否正确;
⑤查相应操作与实验目的是否相符,现象、结论是否统一。
(4)实验装置的评价应关注的四个角度
①根据实验目的,反应原理和试剂的评价。
②根据反应原理、试剂状态与性质的仪器选择评价。
③仪器连接口或气体进出口的评价。
④是否倒吸、尾气是否处理的评价。
2、实验方案的评价
1)化学实验方案的常见评价方向
(1)从可行性方面
①实验原理(如药品的选择)是否正确、可行;
②实验操作(如仪器的选择、连接)是否安全、合理;
③实验步骤是否简单、方便;
④实验效果是否明显,实验结论是否正确等。
(2)从“绿色化学”角度
①反应原料是否易得、安全、无毒;
②反应速率是否较快;
③原料利用率以及合成物质的产率是否较高;
④合成过程是否造成环境污染。
(3)从“安全性”方面
①净化、吸收气体及熄灭酒精灯时要防液体倒吸;
②进行某些易燃易爆实验时要防爆炸(如H2还原CuO应先通H2,气体点燃先验纯等);
③防氧化(如H2还原CuO后要“先灭灯再停氢”,白磷切割宜在水中等);
④防吸水(如实验、取用、制取易吸水、潮解、水解的物质宜采取必要措施,以保证达到实验目的)。
(4)从规范性方面
①仪器拆卸与组装顺序相反,按照从右向左,从高到低的顺序;
②仪器的查漏、气密性检验;
③试剂添加的顺序与用量;
④加热的方式方法和时机;
⑤温度计的规范使用、水银球的位置;
⑥实验数据的读取;
⑦冷凝回流(有些反应中,为减少易挥发液体反应物的损耗和充分利用原料,需在反应装置上加装冷凝回流装置,如长玻璃管、竖装的干燥管及冷凝管等);
⑧易挥发液体产物(导出时可为蒸气)的及时冷却;
(5)从经济效益和社会效益评价
①经济效益指原料的获得成本、转化率、产率等;
②社会效益指对环境的污染分析。
2)对实验结果的分析评价
实验是手段,要达到目的还需对实验现象、实验数据进行科学的分析、处理,去伪存真,由表及里,剥去假象方能识得庐山真面目。实验是培养学生科学品质与各种能力的有效手段和途径。一般从以下四方面考虑:
(1)方案是否合理,这是决定实验成败的关键。
(2)操作不当引起的误差。
(3)反应条件不足可导致反应不能发生或反应速率过慢引起实验误差。
(4)所用试剂不纯,杂质甚至参与反应,均可导致实验误差等。
3)实验操作—现象—结论一致性判断步骤
第一步:明确题干信息,掌握题目要求。
第二步:认真阅读表格要素,明确表格中各栏目信息。
(1)判断原理与现象、结论、解释的正误。
(2)判断“实验目的与所选仪器、试剂”的合理性。
(3)判断“仪器(或用品)”与“实验”的对应性。
(4)判断“分离、提纯方法”与“原理”的合理性等。
第三步:逐项判断,不遗漏任何信息。常用排除法、特例法等。
3、实验中的相关数据的处理
(1)托盘天平的读数:小数点后保留1位。
(2)滴定管的读数:小数点后保留2位。
(3)用广泛pH试纸测溶液的pH,读数为整数。
气体
检验方法
现象
H2
点燃
淡蓝色火焰,罩在火焰上方的干冷的小烧杯中出现水珠
O2
插入带火星的木条
可使带火星的木条复燃
Cl2
①观察颜色;②用湿润的KI淀粉试纸检验
①呈黄绿色;②能使湿润的KI淀粉试纸变蓝(O3、NO2也具有此性质)
HCl
靠近蘸有浓氨水的玻璃棒
冒白烟
SO2
通入品红溶液中,再加热
品红溶液先褪色,加热又变红色
NH3
①用湿润的红色石蕊试纸检验;②靠近蘸有浓盐酸或浓硝酸的玻璃棒
①湿润的红色石蕊试纸变蓝;②靠近蘸有浓盐酸或浓硝酸的玻璃棒时产生白烟
NO2
①观察颜色;②通入水中,检验溶液的酸碱性
①红棕色气体;②通入水中得无色溶液,产生无色气体,水溶液显酸性
NO
观察遇空气的颜色变化
无色气体,遇空气变成红棕色
CO2
观察颜色、闻气味,通入澄清石灰水
无色、无味、使澄清石灰水变浑浊
CO
①点燃,将气体通入澄清的石灰水;②或将气体通过灼热的CuO
①点燃火焰呈淡蓝色,生成的气体使澄清石灰水变浑浊;②能使灼热的CuO由黑色变成红色
C2H4
①点燃,观察颜色;②通入酸性高锰酸钾溶液或溴水中
①燃烧时有明亮的火焰和黑烟;②能使酸性高锰酸钾溶液和溴水褪色
待检离子
干扰离子
排干扰措施
Cl-
SOeq \\al(2-,4)、COeq \\al(2-,3)、
OH-
加过量的Ba(NO3)2溶液
加稀硝酸酸化
SOeq \\al(2-,4)
COeq \\al(2-,3)
加盐酸酸化
SOeq \\al(2-,3)
Ag+
SOeq \\al(2-,3)
COeq \\al(2-,3)
加盐酸后将产生的气体通入品红试液中
COeq \\al(2-,3)
SOeq \\al(2-,3)
加硝酸后将产生的无色无味气体通入澄清石灰水中,石灰水变浑浊
固体混合物(括号内为杂质)
除杂试剂
分离方法
Na2CO3(NaHCO3)
加热或加
适量NaOH
NaHCO3(Na2CO3)
CO2和H2O
NaCl(NH4Cl)
加热分解
FeCl2(FeCl3)
过量铁粉
过滤
FeCl3(FeCl2)
Cl2
I2(SiO2)
加热
升华
Fe2O3(Al2O3)
过量NaOH溶液
过滤
NH4Cl(FeCl3)
适量氨水
过滤
KNO3(NaCl)
水
结晶、重结晶
炭粉(CuO)
稀盐酸
过滤
镁粉(铝粉)
过量NaOH溶液
过滤
铁粉(铝粉)
过量NaOH溶液
过滤
混合气体(括号内为杂质)
除杂试剂
分离方法
H2(NH3)
浓硫酸
洗气
Cl2(HCl)
饱和NaCl溶液
洗气
CO2(HCl)
饱和NaHCO3溶液
洗气
CO2(SO2)
饱和NaHCO3溶液
洗气
CO2(CO)
灼热CuO
CO(CO2)
石灰乳或NaOH溶液
洗气
NO(NO2)
水
洗气
N2(O2)
灼热铜网
CH4(C2H4)
溴水
洗气
酸性高锰酸钾和石灰乳
装置
装置的易错点或注意事项
(1)制备H2、O2、SO2、CO2、NO、NO2、浓氨水与碱石灰反应制备NH3、KMnO4与浓盐酸反应制备Cl2可以选择A装置
(2)MnO2与浓盐酸共热反应制备Cl2可以选择B装置
(1)反应的试管口要略向下倾斜
(2)制备NH3时棉花的作用是防止氨气与空气对流
(3)用KClO3固体与MnO2加热制备O2也可以选择此发生装置
(1)右端导管接近液面
(2)用饱和Na2CO3溶液除去乙酸,吸收乙醇,降低乙酸乙酯的溶解度
(1)通常用于比较酸性强弱,如酸性:亚硫酸>乙酸>碳酸>苯酚
(2)若①中为挥发性酸,通入③之前要把挥发出的①中的气体除去,如验证酸性:乙酸>碳酸>苯酚,要在②和③之间加一个盛水的洗气瓶除去挥发出的乙酸蒸气
装置
装置的易错点或注意事项
(1)气体流向为长进短出
(2)注意洗气后,气体中可能仍然含有水蒸气
(3)洗气时所选液体是否正确,如洗去CO2中的SO2应用饱和NaHCO3溶液而不是Na2CO3溶液
(1)A、B为球形干燥管,从粗口进气,若里面出口处放一团棉花是为了防止堵塞导管
(2)C为U形管,两端均可进气
(3)常温下用固体净化剂
在加热条件下用固体作除杂剂。如用Cu粉除去N2中的O2
一、基本仪器与基本操作
1.识别四类仪器
(1)用作容器或反应器的仪器
①试管 ②蒸发皿 ③坩埚 ④圆底烧瓶 ⑤平底烧瓶 ⑥烧杯 ⑦蒸馏烧瓶 ⑧锥形瓶 ⑨集气瓶 ⑩广口瓶 ⑪燃烧匙
(2)用于提纯、分离和干燥的仪器
①漏斗 ②分液漏斗 ③球形干燥管
(3)常用计量仪器
①量筒 ②容量瓶 ③滴定管 ④温度计 ⑤托盘天平
(4)其他仪器
①冷凝管(球形冷凝管或直形冷凝管) ②表面皿③滴瓶 ④胶头滴管
(5)常规仪器的使用
①坩埚和蒸发皿:坩埚和蒸发皿均可以直接加热,前者主要用于固体物质的灼烧,后者主要用于溶液的蒸发、浓缩和结晶。
②漏斗:普通漏斗主要用于组装过滤器,长颈漏斗主要用于组装简易反应器,分液漏斗主要用于分离互不相溶的液体、作反应器的加液(不宜盛放碱性溶液)装置。
③玻璃棒:过滤、配制溶液中转移液体用玻璃棒引流;蒸发过程中用玻璃棒搅拌,并从蒸发皿中转移固体;溶液pH测定中用玻璃棒蘸取溶液等;浓H2SO4稀释操作中,将浓H2SO4沿烧杯内壁缓缓注入水中,并用玻璃棒不断搅拌。
④滴定管:“0”刻度在上。酸式滴定管不能装碱性溶液,碱式滴定管不能装酸性及氧化性溶液。
⑤容量瓶:不能长期存放溶液,更不能作为反应容器,也不可加热,瓶塞不可互换。
⑥试剂瓶:广口瓶盛放固体试剂,细口瓶盛装液体试剂,棕色瓶盛放见光易变质、易挥发的试剂。
⑦量筒:不能用来配制溶液或用作反应容器,更不能用来加热或量取热的溶液。
⑧冷凝管使用时应注意由下口进水上口出水,蒸馏时温度计水银球应与支管口相平。
⑨烧瓶、烧杯、锥形瓶:不可直接加热,中和滴定实验中锥形瓶不能用待测液润洗。
⑩用pH试纸检测溶液时不能先润湿,也不能用试纸直接蘸取待测液。试纸检验气体前需先润湿,不能直接用手拿,要用镊子夹取。pH试纸不能检测强氧化性的溶液,如氯水、酸性高锰酸钾溶液等。
(6)两种仪器的创新应用
①广口瓶的多种创新应用
广口瓶与导气管连接后可有多种用途(装置如图):
A.洗气瓶:A进B出,如用饱和NaHCO3溶液除去CO2气体中的HCl气体。
B.贮气瓶:广口瓶中盛满液体,B进A出,如多余的有毒气体Cl2可用排饱和食盐水法收集。
C.集气瓶:若A进B出,可收集密度比空气大的气体,如CO2;若B进A出,可收集密度比空气小的气体,如H2。
D.安全瓶:在气体的制取与性质验证实验中连接该装置(瓶中不盛放任何物质),可有效地防止倒吸,起安全瓶的作用(此时广口瓶中A管同B管一样短)。
②球形干燥管——多变的角色
①干燥管可用作干燥、吸收及检验装置
②球形干燥管用途的创新
(7)仪器使用的十项注意
①酸式滴定管不能装碱性溶液,碱式滴定管不能装酸性及氧化性溶液。
②容量瓶不能长期存放溶液,不能用于物质的溶解,更不能用作反应容器,不可加热,瓶塞不可互换。
③烧瓶、烧杯、锥形瓶加热时必须垫石棉网。
④用pH试纸测溶液pH时不能先润湿,不能直接蘸取待测液。用试纸检验气体前需先用蒸馏水润湿,试纸不能直接用手拿,要用镊子夹取。
⑤中和滴定实验中锥形瓶不能用待测液润洗。
⑥容量瓶、滴定管、分液漏斗在使用前先检查是否漏水,托盘天平在使用前先调平衡。
⑦温度计不能代替玻璃棒用于搅拌,测液体温度时感温泡不能与容器内壁接触。
⑧用托盘天平称量药品时,药品不能直接放在托盘上。
⑨量筒不能用于溶解固体物质或用作反应容器,更不能用来加热或量取热的溶液。
⑩实验仪器的“0”刻度:托盘天平的“0”刻度在标尺的最左边;滴定管的“0”刻度在其上部;量筒没有“0”刻度;温度计的“0”刻度在中下部,有负值标识。
2.熟记十五大基本操作
(1)测定溶液pH的操作
将一小块pH试纸放在干燥洁净的表面皿上,用清洁干燥的玻璃棒蘸取少量待测液点到pH试纸中央,待变色稳定后再和标准比色卡对照,读出对应的pH。
(2)沉淀剂是否过量的判断方法
①静置,向上层清液中继续滴加少量沉淀剂,若无沉淀产生,则证明沉淀剂已过量,否则沉淀剂不过量。
②静置,取上层清液适量于另一洁净试管中,向其中加入少量与沉淀剂作用产生沉淀的试剂,若产生沉淀,证明沉淀剂已过量,否则沉淀剂不过量。
(3)洗涤沉淀操作
将蒸馏水沿着玻璃棒注入过滤器中至浸没沉淀,静置,使蒸馏水滤出,重复2~3次即可。
(4)判断沉淀是否洗净的操作
取最后一次洗涤液,滴加……(试剂),若没有……现象,证明沉淀已经洗净。
(5)容量瓶检漏操作
向容量瓶中加入一定量的水,塞好瓶塞,用食指摁住瓶塞,另一只手托住瓶底,把瓶倒立过来,观察瓶塞周围有无水漏出。如果不漏水,将瓶正立并将瓶塞旋转180°后塞紧,把容量瓶倒立过来,再检查是否漏水。如果仍不漏水,即可使用。
(6)检查滴定管是否漏水操作
①酸式滴定管:关闭活塞,向滴定管中加入适量水,用滴定管夹将滴定管固定在铁架台上,观察是否漏水,若2分钟内不漏水,将活塞旋转180°,重复上述操作。如果仍不漏水,即可使用。
②碱式滴定管:向滴定管中加入适量水,用滴定管夹将滴定管固定在铁架台上,观察是否漏水,若2分钟内不漏水,轻轻挤压玻璃球,放出少量液体,再次观察滴定管是否漏水。如果仍不漏水,即可使用。
(7)滴定管赶气泡的操作
①酸式滴定管:右手将滴定管倾斜30°左右,左手迅速打开活塞使溶液冲出,从而使溶液充满尖嘴。
②碱式滴定管:将胶管弯曲使玻璃尖嘴向上倾斜,用两指捏住胶管,轻轻挤压玻璃珠,使溶液从尖嘴流出,即可赶出碱式滴定管中的气泡。
(8)装置气密性检查
①简易装置:将导气管一端放入水中(液封气体),用手捂热试管,观察现象:若导管口有气泡冒出,冷却到室温后,导管口有一段水柱,表明装置气密性良好。
②有长颈漏斗的装置(如下图):用止水夹关闭烧瓶右侧的导气管,向长颈漏斗中加入适量水,长颈漏斗中会形成一段液柱,停止加水,过一段时间后,若漏斗中的液柱不变化,则装置气密性良好。
【答题模板】形成密闭体系―→操作―→描述现象―→得出结论
(9)气体验满和检验操作
①氧气验满:将带火星的木条平放在集气瓶口,若木条复燃,则说明收集的氧气已满。
②可燃性气体(如氢气)的验纯方法:用排水法收集一小试管的气体,用大拇指摁住管口移近火焰,放开手指,若听到尖锐的爆鸣声,则气体不纯;若听到轻微的“噗”的一声,则气体纯净。
③二氧化碳验满:将燃着的木条平放在集气瓶口,若火焰熄灭,则气体已满。
④氨气验满:将湿润的红色石蕊试纸放在集气瓶口,若试纸变蓝,则说明气体已满。
⑤氯气验满:将湿润的淀粉碘化钾试纸放在集气瓶口,若试纸变蓝,则说明气体已满。
(10)焰色反应的操作
先将铂丝蘸取盐酸在酒精灯外焰上灼烧,反复几次,直到与酒精灯火焰颜色接近为止。然后用铂丝蘸取少量待测液,放在酒精灯外焰上灼烧,观察火焰颜色,若为黄色,则说明溶液中含Na+;若透过蓝色钴玻璃观察到火焰呈紫色,则说明溶液中含K+。
(11)萃取分液操作
关闭分液漏斗活塞,将混合液倒入分液漏斗中,塞上塞子,用右手心顶住塞子,左手握住活塞部分,将分液漏斗倒置,充分振荡、静置、分层,在漏斗下面放一个小烧杯,先打开上口塞子再打开分液漏斗活塞,使下层液体从下口沿烧杯壁流下,上层液体从上口倒出。
(12)浓H2SO4稀释操作
将浓H2SO4沿烧杯壁缓缓注入水中,并用玻璃棒不断搅拌。
(13)粗盐的提纯
①实验室提纯粗盐的实验操作依次为取样、溶解、沉淀、过滤、蒸发、结晶、过滤。
②若过滤时发现滤液中有少量浑浊,从实验操作的角度分析,可能的原因是过滤时漏斗中液面高出滤纸边缘、玻璃棒靠在单层滤纸一边弄破滤纸。
(14)氢氧化铁胶体的制备
往煮沸的蒸馏水中逐滴滴加饱和的FeCl3溶液,当溶液变为红褐色时,立即将烧杯取下,停止加热。
(15)从某物质稀溶液中结晶的实验操作
①溶解度受温度影响较小的:蒸发→结晶→趁热过滤→洗涤→干燥。
②溶解度受温度影响较大或带结晶水的:蒸发浓缩→冷却结晶→过滤→洗涤→干燥。
二、常见离子的检验及物质鉴别
1.常见阴离子的检验
(1)利用酸碱指示剂检验
(2)利用盐酸和其他试剂检验
COeq \\al(2-,3):加入BaCl2或CaCl2溶液后生成白色沉淀,再加稀盐酸沉淀溶解,并放出无色无味的气体。
SOeq \\al(2-,4):先加入足量稀盐酸,无沉淀生成,再加入BaCl2溶液,产生白色沉淀。
SOeq \\al(2-,3):加入BaCl2溶液,产生白色沉淀,再加稀盐酸,放出无色、有刺激性气味且能使品红溶液褪色的气体。
(3)利用AgNO3(HNO3酸化)溶液检验
eq \b\lc\ \rc\ (\a\vs4\al\c1(Cl-―→,Br-―→,I- ―→))+硝酸酸化的硝酸银溶液eq \b\lc\ \rc\ (\a\vs4\al\c1(―→白色沉淀,―→浅黄色沉淀,―→黄色沉淀))
(4)利用某些特征反应检验
I-:滴入淀粉溶液和氯水,溶液变蓝色(或加入氯水和四氯化碳,四氯化碳层呈紫红色)。
2.常见阳离子的检验
H+―→滴入紫色石蕊溶液,溶液变红色
3.离子检验实验操作的答题模板
操作 ⇒ 现象 ⇒ 结论
取样,加入…… ⇒ 有……生成 ⇒ ……的是……
例如:检验某溶液中含有Fe2+而不含Fe3+的方法是取适量溶液于洁净的试管中,滴加几滴KSCN溶液,无明显现象,再向溶液中滴加几滴H2O2(或新制氯水),溶液变为红色,说明溶液中含有Fe2+而不含Fe3+。
4.常见气体的检验
5.物质检验中的常见干扰因素及排除措施
(1)离子检验中的常见干扰因素及排除措施:
(2)气体检验中干扰因素的排除:
一般是先检验出一种可能具有干扰的气体,并除去该气体,而且要确认该气体已经除尽,再检验其余气体。例如在SO2存在的条件下检验CO2,可设计如下检验思路:品红试液检验SO2→高锰酸钾溶液除去SO2→品红试液检验SO2是否除尽→通入澄清石灰水检验CO2。
6.物质检验的程序和流程
(1)物质检验的一般程序
第一步:取少量试样(如果试样是固体要先配成溶液)放入试管中。
第二步:根据物质的性质在试样中加入相应的试剂。
第三步:根据所发生的现象进行分析、判断,然后得出结论。
(2)物质检验的一般流程
eq \x(\a\al(取少量,后检验))→eq \x(\a\al(先物理,后化学))→eq \x(\a\al(先取样,后反应))→eq \x(\a\al(排干扰,加试剂))→eq \x(\a\al(依现象,得结论))
三、物质的分离和提纯
1.物质分离与提纯的基本原理
(1)“四原则”
①不增,不得引入新杂质;②不减,尽量不减少被提纯的物质;③易分,使被提纯或分离的物质跟其他物质易分离;④复原,被提纯的物质要易被还原。
(2)“三必须”
①除杂试剂必须过量;②过量试剂必须除尽(除去过量试剂带入的新杂质,同时注意加入试剂的顺序);③选择最佳的除杂途径。
2.物质分离与提纯的常用方法
(1)升华法;(2)过滤法;(3)蒸馏法;(4)萃取分液法;(5)洗气法;(6)燃烧法。
3.物质分离与提纯的常见类型
(1)“固+固”混合物的分离(提纯)
(2)“固+液”混合物的分离(提纯)
(3)“液+液”混合物的分离(提纯)
(4)“气+气”混合物的分离(提纯)
4.常见混合物的除杂举例
(1)常见固体混合物的除杂
(2)常见混合气体的除杂
5.除杂注意事项
①除杂试剂务必过量,以保证杂质除尽;
②引入的杂质在后面的步骤中能除去;
③一般离子在溶液中的浓度小于1×10-5 ml·L-1时即可认为除尽
四、实验装置和实验方案的评价
1、实验装置的评价
(1)常考物质制备或验证
(2)净化装置
(3)“五查法”速解装置图评价题
①查实验装置中仪器的使用和连接是否正确;
②查所用反应试剂是否符合实验原理;
③查气体收集方法是否正确;
④查尾气吸收装置、安全装置是否正确;
⑤查相应操作与实验目的是否相符,现象、结论是否统一。
(4)实验装置的评价应关注的四个角度
①根据实验目的,反应原理和试剂的评价。
②根据反应原理、试剂状态与性质的仪器选择评价。
③仪器连接口或气体进出口的评价。
④是否倒吸、尾气是否处理的评价。
2、实验方案的评价
1)化学实验方案的常见评价方向
(1)从可行性方面
①实验原理(如药品的选择)是否正确、可行;
②实验操作(如仪器的选择、连接)是否安全、合理;
③实验步骤是否简单、方便;
④实验效果是否明显,实验结论是否正确等。
(2)从“绿色化学”角度
①反应原料是否易得、安全、无毒;
②反应速率是否较快;
③原料利用率以及合成物质的产率是否较高;
④合成过程是否造成环境污染。
(3)从“安全性”方面
①净化、吸收气体及熄灭酒精灯时要防液体倒吸;
②进行某些易燃易爆实验时要防爆炸(如H2还原CuO应先通H2,气体点燃先验纯等);
③防氧化(如H2还原CuO后要“先灭灯再停氢”,白磷切割宜在水中等);
④防吸水(如实验、取用、制取易吸水、潮解、水解的物质宜采取必要措施,以保证达到实验目的)。
(4)从规范性方面
①仪器拆卸与组装顺序相反,按照从右向左,从高到低的顺序;
②仪器的查漏、气密性检验;
③试剂添加的顺序与用量;
④加热的方式方法和时机;
⑤温度计的规范使用、水银球的位置;
⑥实验数据的读取;
⑦冷凝回流(有些反应中,为减少易挥发液体反应物的损耗和充分利用原料,需在反应装置上加装冷凝回流装置,如长玻璃管、竖装的干燥管及冷凝管等);
⑧易挥发液体产物(导出时可为蒸气)的及时冷却;
(5)从经济效益和社会效益评价
①经济效益指原料的获得成本、转化率、产率等;
②社会效益指对环境的污染分析。
2)对实验结果的分析评价
实验是手段,要达到目的还需对实验现象、实验数据进行科学的分析、处理,去伪存真,由表及里,剥去假象方能识得庐山真面目。实验是培养学生科学品质与各种能力的有效手段和途径。一般从以下四方面考虑:
(1)方案是否合理,这是决定实验成败的关键。
(2)操作不当引起的误差。
(3)反应条件不足可导致反应不能发生或反应速率过慢引起实验误差。
(4)所用试剂不纯,杂质甚至参与反应,均可导致实验误差等。
3)实验操作—现象—结论一致性判断步骤
第一步:明确题干信息,掌握题目要求。
第二步:认真阅读表格要素,明确表格中各栏目信息。
(1)判断原理与现象、结论、解释的正误。
(2)判断“实验目的与所选仪器、试剂”的合理性。
(3)判断“仪器(或用品)”与“实验”的对应性。
(4)判断“分离、提纯方法”与“原理”的合理性等。
第三步:逐项判断,不遗漏任何信息。常用排除法、特例法等。
3、实验中的相关数据的处理
(1)托盘天平的读数:小数点后保留1位。
(2)滴定管的读数:小数点后保留2位。
(3)用广泛pH试纸测溶液的pH,读数为整数。
气体
检验方法
现象
H2
点燃
淡蓝色火焰,罩在火焰上方的干冷的小烧杯中出现水珠
O2
插入带火星的木条
可使带火星的木条复燃
Cl2
①观察颜色;②用湿润的KI淀粉试纸检验
①呈黄绿色;②能使湿润的KI淀粉试纸变蓝(O3、NO2也具有此性质)
HCl
靠近蘸有浓氨水的玻璃棒
冒白烟
SO2
通入品红溶液中,再加热
品红溶液先褪色,加热又变红色
NH3
①用湿润的红色石蕊试纸检验;②靠近蘸有浓盐酸或浓硝酸的玻璃棒
①湿润的红色石蕊试纸变蓝;②靠近蘸有浓盐酸或浓硝酸的玻璃棒时产生白烟
NO2
①观察颜色;②通入水中,检验溶液的酸碱性
①红棕色气体;②通入水中得无色溶液,产生无色气体,水溶液显酸性
NO
观察遇空气的颜色变化
无色气体,遇空气变成红棕色
CO2
观察颜色、闻气味,通入澄清石灰水
无色、无味、使澄清石灰水变浑浊
CO
①点燃,将气体通入澄清的石灰水;②或将气体通过灼热的CuO
①点燃火焰呈淡蓝色,生成的气体使澄清石灰水变浑浊;②能使灼热的CuO由黑色变成红色
C2H4
①点燃,观察颜色;②通入酸性高锰酸钾溶液或溴水中
①燃烧时有明亮的火焰和黑烟;②能使酸性高锰酸钾溶液和溴水褪色
待检离子
干扰离子
排干扰措施
Cl-
SOeq \\al(2-,4)、COeq \\al(2-,3)、
OH-
加过量的Ba(NO3)2溶液
加稀硝酸酸化
SOeq \\al(2-,4)
COeq \\al(2-,3)
加盐酸酸化
SOeq \\al(2-,3)
Ag+
SOeq \\al(2-,3)
COeq \\al(2-,3)
加盐酸后将产生的气体通入品红试液中
COeq \\al(2-,3)
SOeq \\al(2-,3)
加硝酸后将产生的无色无味气体通入澄清石灰水中,石灰水变浑浊
固体混合物(括号内为杂质)
除杂试剂
分离方法
Na2CO3(NaHCO3)
加热或加
适量NaOH
NaHCO3(Na2CO3)
CO2和H2O
NaCl(NH4Cl)
加热分解
FeCl2(FeCl3)
过量铁粉
过滤
FeCl3(FeCl2)
Cl2
I2(SiO2)
加热
升华
Fe2O3(Al2O3)
过量NaOH溶液
过滤
NH4Cl(FeCl3)
适量氨水
过滤
KNO3(NaCl)
水
结晶、重结晶
炭粉(CuO)
稀盐酸
过滤
镁粉(铝粉)
过量NaOH溶液
过滤
铁粉(铝粉)
过量NaOH溶液
过滤
混合气体(括号内为杂质)
除杂试剂
分离方法
H2(NH3)
浓硫酸
洗气
Cl2(HCl)
饱和NaCl溶液
洗气
CO2(HCl)
饱和NaHCO3溶液
洗气
CO2(SO2)
饱和NaHCO3溶液
洗气
CO2(CO)
灼热CuO
CO(CO2)
石灰乳或NaOH溶液
洗气
NO(NO2)
水
洗气
N2(O2)
灼热铜网
CH4(C2H4)
溴水
洗气
酸性高锰酸钾和石灰乳
装置
装置的易错点或注意事项
(1)制备H2、O2、SO2、CO2、NO、NO2、浓氨水与碱石灰反应制备NH3、KMnO4与浓盐酸反应制备Cl2可以选择A装置
(2)MnO2与浓盐酸共热反应制备Cl2可以选择B装置
(1)反应的试管口要略向下倾斜
(2)制备NH3时棉花的作用是防止氨气与空气对流
(3)用KClO3固体与MnO2加热制备O2也可以选择此发生装置
(1)右端导管接近液面
(2)用饱和Na2CO3溶液除去乙酸,吸收乙醇,降低乙酸乙酯的溶解度
(1)通常用于比较酸性强弱,如酸性:亚硫酸>乙酸>碳酸>苯酚
(2)若①中为挥发性酸,通入③之前要把挥发出的①中的气体除去,如验证酸性:乙酸>碳酸>苯酚,要在②和③之间加一个盛水的洗气瓶除去挥发出的乙酸蒸气
装置
装置的易错点或注意事项
(1)气体流向为长进短出
(2)注意洗气后,气体中可能仍然含有水蒸气
(3)洗气时所选液体是否正确,如洗去CO2中的SO2应用饱和NaHCO3溶液而不是Na2CO3溶液
(1)A、B为球形干燥管,从粗口进气,若里面出口处放一团棉花是为了防止堵塞导管
(2)C为U形管,两端均可进气
(3)常温下用固体净化剂
在加热条件下用固体作除杂剂。如用Cu粉除去N2中的O2
相关资料
更多

