2021年高考化学三轮冲刺《非金属及其化合物》练习一(含答案)
展开实验室采用下列装置制取氨气,正确的是( )
将O2和NH3的混合气体448 mL通过加热的三氧化二铬,充分反应后,再通过足量的水,最终收集到44.8 mL气体。原混合气体中O2的体积可能是(假设氨全部被氧化;气体体积均已换算成标准状况)( )
①231.5 mL ②268.8 mL ③287.5 mL ④313.6 mL
A.①③ B.③④ C.①④ D.②③
下列实验用来证明气体SO2的存在,其中正确的是( )
①能使品红溶液褪色
②能使沾有酚酞和NaOH溶液的滤纸褪色
③通入H2S饱和溶液中有浅黄色浑浊
④通入足量的NaOH溶液中,再滴入BaCl2溶液,有白色沉淀生成
⑤通入溴水中使溴水褪色,再滴加BaCl2溶液有白色沉淀产生,该沉淀难溶于稀硝酸。
A.③⑤能证明 B.①②④能证明 C.都不能证明 D.只有⑤能证明
水合肼(N2H4·H2O)为无色透明的油状发烟液体,是一种重要的精细化工原料,其制备的反应原理为NaClO+2NH3===N2H4·H2O+NaCl。下列关于实验室制备水合肼的操作不正确的是( )
A.装置甲中试剂X可以选择生石灰
B.装置乙作为反应过程的安全瓶
C.装置丙制备水合肼时氨气从b口进入
D.装置丁可用于吸收多余的尾气
下列说法正确的是( )
A.SiO2和CO2都是酸性氧化物
B.为防止月饼等富脂食品氧化变质,可在包装袋中放入硅胶
C.NaHCO3溶液中含有Na2SiO3杂质,可通入少量CO2后过滤
D.SiO2中含Al2O3杂质,可加入足量NaOH溶液然后过滤除去
下列叙述中不正确的是( )
A.工厂废气中的飘尘以及微细的固体颗粒物(例如硅酸盐粉尘)分散在空气中形成气溶胶,对人类健康危害极大
B.在含硫的煤中加入适量生石灰,可有效降低二氧化硫对大气的污染
C.利用一氧化碳合成甲醇的反应为CO(g)+2H2(g)===CH3OH(g),其原子利用率为100%
D.工业生产中排放的废渣、废水、废气只会对环境产生污染,无任何价值
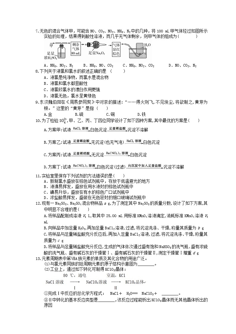
无色的混合气体甲,可能含NO、CO2、NO2、NH3、N2中的几种,将100 mL甲气体经过如图所示实验的处理,结果得到酸性溶液,而几乎无气体剩余,则甲气体的组成为( )
A.NH3、NO2、N2 B.NH3、NO、CO2 C.NH3、NO2、CO2 D.NO、CO2、N2
下列关于液氯和氯水的叙述正确的是 ( )
A.液氯是纯净物,而氯水是混合物
B.液氯和氯水都显酸性
C.液氯较氯水的漂白作用更强
D.液氯无色,氯水呈黄绿色
东汉魏伯阳在《周易参同契》中对汞的描述:“……得火则飞,不见埃尘,将欲制之,黄芽为根。”这里的“黄芽”是指 ( )
A.金 B.硫 C.铜 D.铁
为了检验S,甲、乙、丙、丁四位同学设计了如下四种方案,其中最优的方案是( )
A.方案甲:试液白色沉淀沉淀不溶解
B.方案乙:试液无沉淀(也无气泡)白色沉淀
C.方案丙:试液无沉淀白色沉淀
D.方案丁:试液白色沉淀(过滤)沉淀不溶解
实验室里保存下列试剂的方法错误的是( )
A.新制氯水盛放在棕色试剂瓶中,存放于低温避光的地方
B.液溴易挥发,盛放在用水液封的棕色试剂瓶中
C.碘易升华,盛放在有水的棕色广口试剂瓶中
D.浓盐酸易挥发,盛装在无色密封的细口玻璃试剂瓶中
现有一Na2SO3、Na2SO4混合物样品a g,为了测定其中Na2SO3的质量分数,设计了如下方案,其中明显不合理的是( )
A.将样品配制成溶液V1 L,取其中25.00 mL用标准KMnO4溶液滴定,消耗标准KMnO4溶液V2 mL
B.向样品中加足量H2O2,再加足量BaCl2溶液,过滤,将沉淀洗涤、干燥,称量其质量为b g
C.将样品与足量稀盐酸充分反应后,再加入足量BaCl2溶液,过滤,将沉淀洗涤、干燥,称量其质量为c g
D.将样品与足量稀盐酸充分反应,生成的气体依次通过盛有饱和NaHSO3的洗气瓶、盛有浓硫酸的洗气瓶、盛有碱石灰的干燥管Ⅰ、盛有碱石灰的干燥管Ⅱ,测定干燥管Ⅰ增重d g
元素周期表中第ⅦA族元素的单质及其化合物的用途广泛。
(1)与氯元素同族的短周期元素的原子结构示意图为________。
(2)工业上,通过如下转化可制得KClO3晶体:
①完成Ⅰ中反应的总化学方程式:eq \x( )NaCl+eq \x( )H2O===eq \x( )NaClO3+eq \x( )________。
②Ⅱ中转化的基本反应类型是________,该反应过程能析出KClO3晶体而无其他晶体析出的原因
是___________________________________________________。
(3)一定条件下,在水溶液中1 ml Cl-、ClOeq \\al(-,x)(x=1,2,3,4)的能量(kJ)相对大小如下图所示。
D是________(填离子符号)。
硼酸(H3BO3)是有重要用途的一元弱酸。请回答下列问题:
(1)单质硼溶于热的浓硝酸可以生成硼酸,该反应的化学方程式为___________。
(2)利用铁硼矿(主要成分为Mg2B2O5·H2O和Fe3O4,还有少量Fe2O3、FeO、CaO、Al2O3和SiO2等)制硼酸,已知天然的Fe3O4不溶于酸。生产硼酸的工艺流程如下:
①“浸渣”主要成分的化学式为_____________。
②“净化除杂”:滤液保持一定温度,需先加H2O2溶液,然后再调节溶液的pH=5.6。温度不宜过高的原因是___________。调节溶液的pH=5.6的主要目的是___________。
[已知:Ksp[Fe(OH)3]=2.6×10-39], Ksp[Al(OH)3]=1.3×10-33,
[已知:Ksp[Fe(OH)2]=4.7×10-6], Ksp[Mg(OH)2]=5.6×10-12,
(3)硼酸也可以通过电解方法制备。工作原理如图所示。
①写出阳极的电极反应式___________________。
②a膜或b膜为阳离子交换膜的是________;阴极室溶液的浓度________(填“变大”、“不变”、“变小”)。
(4)写出一定条件下硼酸与氢氧化钠溶液反应的化学方程式_________________________。
Ⅰ.实验室常用以下几种方法制取氯气。
(1)二氧化锰与浓盐酸反应制氯气,写出其反应的离子方程式____________________________。
(2)高锰酸钾与浓盐酸反应制氯气,写出其反应的化学方程式____________________________。
(3)氯酸钾与浓盐酸反应制氯气,该反应中氧化产物与还原产物的物质的量之比为________。
Ⅱ.某研究性学习小组利用下列装置制备漂白粉,并进行漂白粉有效成分的质量分数的测定。
(1)装置④中的X试剂为__________________________________。
(2)装置③中发生反应的化学方程式为_______________________,
该反应是放热反应,反应温度较高时有副反应发生,改进该实验装置以减少副反应发生的方法是______________________________________________。
(3)测定漂白粉有效成分的质量分数:称取1.000 g漂白粉于锥形瓶中,加水溶解,调节溶液的pH,以淀粉为指示剂,用0.100 0 ml·L-1KI溶液进行滴定,溶液出现稳定浅蓝色时为滴定终点。反应原理为:3ClO-+I-===3Cl-+IOeq \\al(-,3) ;IOeq \\al(-,3)+5I-+3H2O===6OH-+3I2
实验测得数据如下表所示。
该漂白粉中有效成分的质量分数为________;若滴定过程中未充分振荡溶液,局部变浅蓝色时就停止滴定,则测定结果将________(填“偏高”“偏低”或“无影响”)。
兴趣小组同学利用下图所示装置(夹持装置已略去)探究SO2的性质,并制取一种常用食品抗氧化剂焦亚硫酸钠(Na2S2O5)。请回答下列问题:(实验前已除去装置中的空气)
(1)打开分液漏斗活塞,发现其中的液体不能流下,应采取的操作是______________________。
(2)关闭K2、K3,打开K1,装置B中发生反应的离子方程式为____________,观察到装置C中发生的现象是______________________。
(3)装置D和F的作用是________________________________________。
(4)关闭K1、K3,打开K2。一段时间后E中有Na2S2O5晶体析出,
装置E中发生反应的化学方程式为_________________________________________。
(5)葡萄酒常用Na2S2O5作抗氧化剂。测定某葡萄酒中抗氧化剂的残留量(以游离SO2计算)的方案如下:
溶液出现蓝色且30 s内不褪色
(已知:滴定时反应的化学方程式为SO2+I2+2H2O===H2SO4+2HI)
按上述方案实验,消耗标准I2溶液20.00 mL,实验测得样品中抗氧化剂的残留量(以游离SO2计算)为________g·L-1。若实验中盛装标准液的滴定管未润洗,则测定结果________(填“偏高”、“偏低”或“不变”)。
(6)设计实验验证Na2S2O5晶体在空气中已被氧化______________________________________。
\s 0 答案详解
答案为:D;
解析:加热氯化铵固体分解生成的氨气和氯化氢在试管口遇冷后又化合生成氯化铵,不能制取氨气,故A错误;
氨气为碱性气体,不能用浓硫酸干燥,故B错误;
收集氨气的导管应该插入试管底部,故C错误;
氨气极易溶于水,采用倒扣的漏斗可以防止倒吸,故D正确。
答案为:B;
解析:O2和NH3发生反应的化学方程式为4NH3+5O24NO+6H2O,充分反应后,再通入足量的水,发生反应4NO+3O2+2H2O4HNO3。若最后剩余的44.8mL气体是NO,设原混合气中V(NH3)=xmL,则V(O2)=(448-x)mL,第1个反应中消耗的V(O2)=xmL,生成的V(NO)=V(NH3)=xmL,第2个反应中消耗的V(O2)=(x-44.8)mL,故xmL+(x-44.8)mL=(448-x)mL,解得:x=160.5,
则原混合气体中V(O2)=(448-x)mL=(448-160.5)mL=287.5mL。
若最后剩余的44.8mL气体是O2,设原混合气体中V(NH3)=ymL,则V(O2)=(448-y)mL,
两个反应共消耗的V(O2)=ymL+ymL=2ymL,则448-y-2y=44.8,解得:y=134.4,
原混合气体中V(O2)=(448-134.4)mL=313.6mL。
答案为:D
解析:①能使品红溶液褪色的不一定为二氧化硫,也可为氯气等,①错误;
②能使沾有酚酞和NaOH溶液的滤纸褪色的气体有酸性或氧化性,可能是SO2,也可能为CO2、Cl2等,②错误;
答案为:C;
解析:A项:装置甲用于制备氨气,试剂X可以是生石灰,利用CaO与水反应放热使氨气从溶液中逸出,A项正确;
B项:氨气极易溶于水,为防止倒吸,用装置乙作为安全瓶置于甲乙之间,B项正确;
C项:为有利于氨气与NaClO溶液反应,制备水合肼时氨气应从装置丙a口进入,C项错误;
D项:氨气会污染环境,实验时用装置丁进行尾气处理并防倒吸,D项正确。本题选C。
答案为:A;
解析:SiO2、CO2分别为H2SiO3、H2CO3对应的酸性氧化物,A正确;
硅胶具有吸水性,可以防止食品受潮,而不能防止食品氧化,B错误;
除去NaHCO3溶液中的Na2SiO3杂质,应通入足量CO2,
发生反应:Na2SiO3+2CO2+2H2O===2NaHCO3+H2SiO3↓,C错误;
SiO2、Al2O3均能与NaOH溶液反应,应加入稀盐酸后过滤,D错误。
答案为:D;
解析:胶体微粒直径很小,易被吸入人体,进入肺部等重要器官,对人类健康造成极大危害,A正确;
含有硫的煤在燃烧过程中释放的SO2被CaO吸收最终生成CaSO4,从而有效降低了SO2对大气的污染,B正确;
反应物的原子全部进入CH3OH中,其原子利用率为100%,C正确;
可以对“三废”进行利用,变废为宝,实现其价值,D错误。
答案为:B;
解析:因是无色混合气体,证明没有NO2的存在,故A、C错误;100 mL气体甲经过浓H2SO4后剩余80 mL说明含有NH3被吸收,又经过一系列实验的处理得酸性溶液且通过足量Na2O2后显红棕色,应存在NH3、NO、CO2气体,故B正确。
答案为:A;
解析:A.液氯是液态的氯气,是纯净物,而氯水是含有多种分子和离子(分子有Cl2、HClO、H2O,离子有H+、Cl-、ClO-及水分子电离出来的少量OH-)的混合物,故A正确;
B. 液氯是液态的氯气,即仅由氯气分子组成,所以不显酸性,氯水中含有H+,所以显酸性,故B错误;
C.氯气本身不具有漂白性,只有氯气与水反应生成次氯酸时,次氯酸具有漂白性,故C错误;
D氯气显黄绿色,氯水由于溶解了一部分氯气分子而显浅黄绿色,故D错误,故选A。
答案为:B;
解析:液态的金属汞,受热易变成汞蒸气,汞属于重金属,能使蛋白质变性,属于有毒物质,但常温下,能和硫反应生成硫化汞,从而防止其变成汞气体,黄芽指呈淡黄色的硫黄,故选项B项正确。
答案为:B;
解析:A项,与BaCl2溶液反应产生白色沉淀的可能是S、C和Ag+,再加入稀盐酸,BaSO4和AgCl都不溶解,不能检验出S,A错误;B项,加入足量稀盐酸没有沉淀生成,排除Ag+,没有气体产生,排除C、S,再滴加BaCl2溶液产生白色沉淀,则该瓶溶液中一定含有S,B正确;C项,稀硝酸可将S氧化成S,与Ba(NO3)2溶液反应产生白色沉淀的S不一定是原溶液中的,可能是S被氧化生成的S,C错误;D项,加入Ba(NO3)2溶液产生白色沉淀的可能是S、S和C,加入盐酸后,BaSO3会转化成BaSO4(酸性条件下N能氧化BaSO3),D错误。
答案为:C;
解析:碘单质应盛放在广口瓶中,但瓶中不能加水。
答案为:D;
解析:混合物中的Na2SO3与KMnO4溶液发生氧化还原反应,根据得失电子守恒以及消耗标准KMnO4溶液的量计算Na2SO3的物质的量,进而可求出其中Na2SO3的质量分数,A项正确;H2O2将Na2SO3氧化成Na2SO4,再加足量BaCl2溶液,过滤,称量其质量,得出BaSO4的物质的量为ml,再根据硫原子守恒,Na2SO3、Na2SO4混合物总物质的量为ml,再结合混合物样品质量为ag,列出方程组,进而求出其中Na2SO3的质量分数,B项正确;样品与足量稀盐酸充分反应消耗了Na2SO3,再加入足量BaCl2溶液与Na2SO4反应生成BaSO4沉淀,过滤,将沉淀洗涤、干燥,称量其质量cg为BaSO4的质量,根据硫原子守恒可以计算出硫酸钠的质量,从而可求出其中Na2SO3的质量分数,C项正确;样品与足量稀盐酸充分反应,Na2SO3转化为SO2气体,通过测定SO2的质量来计算Na2SO3的质量,从而求出其中Na2SO3的质量分数,但与足量稀盐酸充分反应会引入氯化氢气体,所以SO2气体的量测量不准确,D项错误。
答案为:
(1);
(2)①1 3 1 3H2↑ ②复分解反应 室温下,氯酸钾在水中的溶解度明显小于其他晶体
(3)ClOeq \\al(-,4)
解析:
(1)与Cl同族的短周期元素为F,其原子结构示意图为。
(2)①根据氧化还原反应规律,化合价有升有降,可推断另一产物为H2。
②Ⅱ中反应为复分解反应:NaClO3+KCl===NaCl+KClO3↓,原因为在室温下,KClO3在水中的溶解度明显小于其他晶体。
(3)由图可知D中Cl元素化合价为+7价,D为ClOeq \\al(-,4)。
答案为:B+3HNO3H3BO3+3NO2↑ SiO2、Fe3O4 温度过高使H2O2分解
使Fe3+、Al3+完全形成氢氧化物沉淀 2H2O-4e-=O2↑+4H+ a膜 变大
NaOH+H3BO3=NaB(OH)4
解析:
(1)单质硼溶于热的浓硝酸可以生成硼酸,方程式为:B+3HNO3H3BO3+3NO2↑;
(2)①反应的原料中除了SiO2、Fe3O4之外,其余物质均可以与硫酸反应生成对应的离子,故“浸渣”主要成分为:SiO2、Fe3O4;②H2O2受热易分解为水和氧气,故温度不宜过高,调节pH为5.6的目的是使Fe3+、Al3+完全形成氢氧化物沉淀,故答案为:①温度过高使H2O2分解;②使Fe3+、Al3+完全形成氢氧化物沉淀;
(3)①阳极室溶液为稀硫酸,石墨电极为惰性电极,阳极应该是溶液中的水失电子生成氧气,电极反应为:2H2O-4e-=O2↑+4H+;②溶液中的阳离子向阴极移动,阴离子向阳极移动,故a膜为阳离子交换膜,阴极室发生得电子的还原反应:2H2O+2e-=H2↑+2OH-,有OH-生成,溶液的pH增大,故答案为:①2H2O-4e-=O2↑+4H+;②a膜;变大;
(4)硼酸与氢氧化钠溶液反应的化学方程式:NaOH+H3BO3=NaB(OH)4
答案为:
Ⅰ.(1)MnO2+4H++2Cl-eq \(=====,\s\up7(△))Mn2++Cl2↑+2H2O
(2)2KMnO4+16HCl(浓)===2KCl+2MnCl2+5Cl2↑+8H2O
(3)5∶1
Ⅱ.(1)NaOH溶液
(2)2Ca(OH)2+2Cl2===CaCl2+Ca(ClO)2+2H2O 将装置③放于冷水浴中进行实验
(3)7.15% 偏低;
解析:
Ⅰ.(3)氯酸钾与浓盐酸反应制氯气的化学方程式为KClO3+6HCl(浓)===KCl+3Cl2↑+3H2O,1 ml氧化剂KClO3与5 ml还原剂HCl反应生成3 ml Cl2,所以该反应中氧化产物与还原产物的物质的量之比为5∶1。
Ⅱ.(3)消耗KI溶液的平均体积为eq \f(19.98+20.02+20.00 mL,3)=20.00 mL。
设ClO-的物质的量为x ml,
所以x=0.001,次氯酸钙的质量为:143 g·ml-1×0.001 ml×eq \f(1,2)=0.071 5 g,
所以其质量分数为:eq \f(0.071 5 g,1.000 g)×100%;若滴定过程中未充分振荡溶液,
局部变浅蓝色时就停止滴定,则消耗碘化钾的物质的量偏少,所以测定结果将偏低。
答案为:
(1)拔掉分液漏斗上口的玻璃塞(或使分液漏斗玻璃塞上的凹槽或小孔对准瓶颈处的小孔)
(2)2Fe3++SO2+2H2O===2Fe2++SOeq \\al(2-,4)+4H+ 有淡黄色沉淀生成
(3)吸收SO2,防止污染空气
(4)SO2+Na2SO3===Na2S2O5
(5)0.128 偏高
(6)取少量Na2S2O5晶体于试管中,加适量水溶解,再滴加足量盐酸,振荡,再滴入BaCl2溶液,有白色沉淀生成
解析:
(1)使用分液漏斗时应取下分液漏斗上口的玻璃塞,使分液漏斗内的压强等于大气压强,保证液体顺利流下。
(2)装置A中生成SO2,装置B中FeCl3溶液与SO2发生反应,Fe3+被还原为Fe2+,SO2被氧化为SOeq \\al(2-,4),根据得失电子守恒、原子守恒和电荷守恒配平离子方程式。装置C中发生反应:H2O+SO2+Na2S===H2S+Na2SO3、SO2+2H2S===3S↓+2H2O,现象是有淡黄色沉淀生成。
(3)装置D和F的作用是吸收SO2,防止污染空气。
(4)装置E中Na2SO3与SO2反应生成Na2S2O5。
(5)根据反应SO2+I2+2H2O===H2SO4+2HI进行计算,
则样品中抗氧化剂的残留量为eq \f(0.010 00 ml·L-1×0.020 00 L×64 g·ml-1,0.100 00 L)=0.128 g·L-1。
若盛标准液的滴定管未润洗,则消耗标准液的体积偏高,测定结果偏高。
(6)若Na2S2O5晶体在空气中已被氧化,则生成Na2SO4,可以利用稀盐酸和BaCl2溶液检验SOeq \\al(2-,4)。
高考化学三轮冲刺复习巩固练习一 (含解析): 这是一份高考化学三轮冲刺复习巩固练习一 (含解析),共6页。试卷主要包含了选择题,非选择题等内容,欢迎下载使用。
高考化学三轮冲刺 单元检测四含答案 非金属及其化合物: 这是一份高考化学三轮冲刺 单元检测四含答案 非金属及其化合物,共13页。试卷主要包含了本试卷共4页,下列实验操作能达到实验目的的是,下列表述中正确的是,下列对事实的解释正确的是等内容,欢迎下载使用。
2021年高考化学三轮冲刺《离子反应》练习一(含答案): 这是一份2021年高考化学三轮冲刺《离子反应》练习一(含答案),共7页。试卷主要包含了SOeq \\al等内容,欢迎下载使用。

