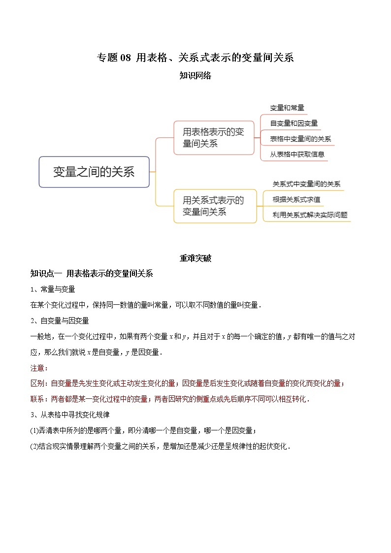
北师大版七年级下册1 用表格表示的变量间关系表格教案
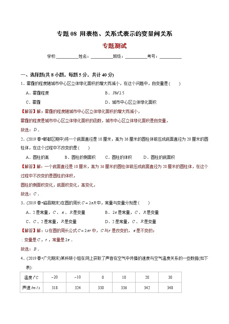
展开专题08 用表格、关系式表示的变量间关系
专题测试
学校:___________姓名:___________班级:___________考号:___________
一、选择题(共8小题,每题5分,共计40分) |
|
1.雾霾的程度随城市中心区立体绿化面积的增大而减小,在这个问题中,自变量是
A.雾霾程度 B.
C.雾霾 D.城市中心区立体绿化面积
【解答】解;雾霾的程度随城市中心区立体绿化面积的增大而减小,
雾霾的程度是城市中心区立体绿化面积的函数,城市中心区立体绿化面积是自变量,
故选:.
2.(2019春•郫都区期中)将一个底面直径是10厘米,高为36厘米的圆柱体锻压成底面直径为20厘米的圆柱体,在这个过程中不改变的是
A.圆柱的高 B.圆柱的侧面积 C.圆柱的体积 D.圆柱的底面积
【解答】解:一个底面直径是10厘米,高为36厘米的圆柱体锻压成底面直径为20厘米的圆柱体,在这个过程中不改变的是圆柱的体积,
圆柱的侧面积变化,底面积变化,高变化,
故选:.
3.(2019春•磁县期末)在圆的周长中,常量与变量分别是
A.2是常量,、、是变量 B.是常量,、是变量
C.、2是常量,是变量 D.2是常量,、是变量
【解答】解:在圆的周长公式中,与是改变的,是不变的;
变量是,,常量是.
故选:.
4.(2019春•广元期末)某科研小组在网上获取了声音在空气中传播的速度与空气温度关系的一些数据(如下表)
温度 | 0 | 10 | 20 | 30 | ||
声速 | 318 | 324 | 330 | 336 | 342 | 348 |
下列说法错误的是
A.在这个变化中,自变量是温度,因变量是声速
B.温度越高,声速越快
C.当空气温度为时,声音可以传播
D.当温度每升高,声速增加
【解答】解:在这个变化中,自变量是温度,因变量是声速,
选项正确;
根据数据表,可得温度越高,声速越快,
选项正确;
,
当空气温度为时,声音可以传播,
选项错误;
,,,,,
当温度每升高,声速增加,
选项正确.
故选:.
5.(2017秋•金牛区校级月考)一个长方形的周长为12,面积随长方形的长的变化而变化,则与的关系为
A. B. C. D.
【解答】解:根据题意得:,
故选:.
6.在平面直角坐标系中,点在第一象限内,且,点的坐标为.设的面积为,与之间的关系式是
A. B.
C. D.
【解答】解:点在第一象限内,且,
.
点的坐标为,点的坐标为,
.
故选:.
7.(2019春•青羊区期末)已知汽车油箱内有油,每行驶耗油,那么汽车行驶过程中油箱内剩余的油量与行驶路程之间的关系式是
A. B. C. D.
【解答】解:单位耗油量,
行驶千米的耗油量,
,
故选:.
8.(2017秋•沈河区期末)目前,我国大约有1.3亿高血压病患者,预防高血压不容忽视,“千帕”和“毫米汞柱”都是表示血压的单位,请你根据表格提供的信息,判断下列各组换算正确的是
千帕 | 10 | 12 | 14 | ||
毫米汞柱 | 75 | 90 | 105 |
A. B.
C. D.
【解答】解:设千帕与毫米汞柱的关系式为,
则,
解得:,
,
、时,,
即,故本选项错误;
、时,,
所以,,故本选项错误;
、时,,
即,故本选项正确;
、时,,
即,故本选项错误.
故选:.
二、填空题(共6小题,每小题5分,共计30分) |
|
9.(2019春•太原期中)骆驼被称为“沙漠之舟”,它的体温随时间的变化,而变化在这一变量关系中,因变量是 .
【解答】解:骆驼的体温随时间的变化而变化,
自变量是时间,因变量是体温,
故答案为:体温
10.(2019春•金牛区期中)一辆汽车以的速度行驶,设行驶的路程为,行驶的时间为,则与的关系式为 ,自变量是 ,因变量是 .
【解答】解:由题意,得
,其中 45是常数,是自变量,是因变量.
故答案是:;;.
11.(2019春•和平区期末)为节约用水,某市居民生活用水按级收费,具体收费标准如下表:
用水量(吨 | 不超过17吨的部分 | 超过17吨不超过31吨的部分 | 超过31吨的部分 |
单位(元吨) | 3 | 5 | 6.8 |
设某户居民家的月用水量为吨,应付水费为元,则关于的函数表达式为 .
【解答】解:当时,,
故答案为:.
12.如果每盒圆珠笔有12支,售价18元,用(元表示圆珠笔的售价,表示圆珠笔的支数,那么与之间的关系应该是 .
【解答】解:每盒圆珠笔有12支,售价18元,
每只平均售价为:(元,
与之间的关系是:.
故答案为:.
13.(2019春•高新区期末)直角三角形两直角边的长分别为,,它的面积为3,则与之间的函数关系式为 .
【解答】解:根据题意知,
则,
,
故答案为:.
14.(2017春•郓城县期末)某商场自行车存放处每周存车量为5000辆次,其中变速车存车费是每辆一次1元,普通车存车费为每辆一次0.5元.若普通车存车量为辆次,存车的总收入为元,则与之间的关系式是 .
【解答】解:由题意可得:.
故答案为:.
三、解答题(共3小题,每小题10分,共计30分) |
|
15.(2019春•龙岗区期中)研究发现,地表以下岩层的温度与它所处的深度有表中的关系:
岩层的深度 | 1 | 2 | 3 | 4 | 5 | 6 | |
岩层的温度 | 55 | 90 | 125 | 160 | 195 | 230 |
根据以上信息,回答下列问题:
(1)上表反映了哪两个变量之间的关系?哪个是自变量?哪个是因变量?
(2)岩层的深度每增加,温度是怎样变化的?
(3)估计岩层深处的温度是多少?
【解答】解:(1)上表反映了岩层的深度与岩层的温度之间的关系;
其中岩层深度是自变量,岩层的温度是因变量;
(2)岩层的深度每增加,温度上升,
关系式:;
(3)当时,.
16.(2018春•郑州期末)人的大脑所能记忆的内容是有限的,随着时间的推移,记忆的东西会逐渐被遗忘,教乐乐数学的马老师调查了自己班学生的学习遗忘规律,并根据调查数据描绘了一条曲线(如图所示),其中纵轴表示学习中的记忆保持量,横轴表示时间,观察图象并回答下列问题:
(1)观察图象,后,记忆保持量约为 ;后,记忆保持量约为
(2)图中的点表示的意义是什么?
点表示的意义是
在以下哪个时间段内遗忘的速度最快?填序号
①②;③④
(3)马老师每节课结束时都会对本节课进行总结回顾,并要求学生每天晚上临睡前对当课堂上所记的课盒笔记进行复习,据调查这样一天后记忆量能保持如果学生一天不复习,结果又会怎样?由此,你能根据上述曲线规律制定出两条今年暑假的学习计划吗?
【解答】解:(1)由图可得,后,记忆保持量约为均算正确);
后,记忆保持量约为均算正确);
故答案为:,;
(2)由题可得,点表示:大约记忆量保持了;
由图可得,内记忆保持量下降,故内内遗忘的速度最快,
故答案为:大约记忆量保持了;①;
(3)如果一天不复习,记忆量只能保持不到(答案不唯一);
暑假的学习计划两条:①每天上午、下午、晚上各复习10分钟;②坚持每天复习,劳逸结合.
17.(2019春•成都期中)弹簧挂上物体后会伸长,(在弹性限度内)已知一弹簧的长度与所挂物体的质量之间的关系如下表:
物体的质量 | 0 | 1 | 2 | 3 | 4 | 5 |
弹簧的长度 | 12 | 12.5 | 13 | 13.5 | 14 | 14.5 |
(1)当物体的质量为时,弹簧的长度是多少?
(2)如果物体的质量为,弹簧的长度为,根据上表写出与的关系式;
(3)当物体的质量为时,求弹簧的长度.
【解答】解:(1)由表格可知,
当物体的质量为时,弹簧的长度是;
(2)设与的函数关系式为,
,得,
即与的函数关系式为;
(3)当时,,
即当物体的质量为时,弹簧的长度是.
北师大版七年级下册2 用关系式表示的变量间关系教案: 这是一份北师大版七年级下册2 用关系式表示的变量间关系教案,共3页。教案主要包含了活动内容,归纳总结等内容,欢迎下载使用。
北师大版七年级下册第三章 变量之间的关系2 用关系式表示的变量间关系教案设计: 这是一份北师大版七年级下册第三章 变量之间的关系2 用关系式表示的变量间关系教案设计,共4页。教案主要包含了学生起点分析,教学任务分析,教学过程设计分析,教学设计反思等内容,欢迎下载使用。
初中数学北师大版七年级下册2 用关系式表示的变量间关系教案设计: 这是一份初中数学北师大版七年级下册2 用关系式表示的变量间关系教案设计,共4页。

