初中生物人教版 (新课标)八年级下册第三章 生命起源和生物进化综合与测试课后测评
展开一、单选题
1.地球上的生命从哪里来的?奥巴林提出的化学进化学说从整体上建立了生命在地球上发生的科学理论,人们根据不断发现的证据,不断推测生命的起源和进化。下列相关说法错误的是( )
A.地球上最早的生命可能在原始海洋中形成
B.生物的遗传变异和环境因素的共同作用,实现了生物由小体型到大体型,由水生到陆生,由低等到高等的进化
C.生物化石为研究生物进化提供了最直接最可靠的证据
D.米勒的实验证明了从无机物到有机小分子物质是可以实现的
2.在生物学发展的历程中,多位科学家为生物学的发展都做出了巨大贡献,下列科学家与其贡献对应正确的是( )
A.达尔文——首次提出“生物学”B.拉马克——发现“血液循环”
C.林奈——被誉为“分类学之父”D.沃森和克里克——建立“进化学说”
3.始祖鸟在进化上是哪两种动物的过渡类型( )
A.哺乳类和鸟类B.爬行类和鸟类
C.两栖类和爬行类D.鱼类和两栖类
4.动物的学习行为可以使它们更好的适应复杂环境的变化,不同动物的学习能力是不同的。下列五种动物中,学习行为由简单到复杂的正确顺序是( )
A.草履虫—蚯蚓—青蛙—鲫鱼—家鸽
B.草履虫—青蛙—蚯蚓—鲫鱼—家鸽
C.草履虫—鲫鱼—青蛙—蚯蚓—家鸽
D.草履虫—蚯蚓—鲫鱼—青蛙—家鸽
5.恐龙从出现直至灭亡,统治地球达1.6亿年之久恐龙繁盛的地质年代为( )
A.元古代B.古生代C.中生代D.新生代
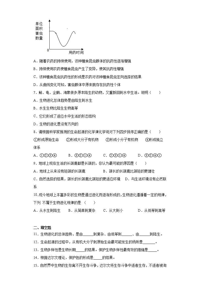
6.某种植食昆虫(以植物为食)对绿化植被产生很大破坏,假如长期采用喷酒农药的方式来防治,效果就会表现的如下图所示的数量变化。下列叙述不符合达尔文进化观点的是
A.随着农药的持续使用,该种植食昆虫群体的抗药性逐渐增强
B.持续使用农药使植食昆虫产生了变异,使其抗药性增强
C.该种植食昆虫抗药性的形成是农药对该种植食昆虫定向选择的结果
D.从曲线变化可知,害虫群体中原来就存在抗药性个体
7.鲸、龟、企鹅、海象很多原本陆生的动物,又重新回到水中生活。说明( )
A.生物进化总体趋势是由陆生到水生
B.水生生物比陆生生物高等
C.它们形成了适应水中生活的形态结构
D.生物的进化是没有方向的
8.请根据科学家推测的生命起源的化学演化学说对下列四步排序正确的是( )
①形成原始生命 ②形成大分子有机物 ③形成小分子有机物 ④形成独立体系
A.①②③④B.③②①④C.②③①④D.③②④①
9.地球上现在生活的长颈鹿都是长颈的,你认为最可能的原因是( )
A.地球上从来没有短颈的长颈鹿B.颈长的长颈鹿比颈短的更健壮
C.自然选择的结果,颈长的长颈鹿比颈短的更适应环境D.与生活环境没有必然联系
10.现今地球上丰富多彩的生物是通过进化而逐渐形成的,生物进化遵循着一定的规律,下列 不属于生物进化规律的是 ( )
A.从水生到陆生B.从简单到复杂C.从大到小D.从低等到高等
二、填空题
11.生物进化的总体趋势,是由______到复杂、由低等到______、由______到陆生。
12.生命起源的过程中,从有机大分子到原始生命最可能发生的场所是_______。
13.生物多样性是生物长期_____的结果。保护生物多样性最有效的措施是_____。
14.根据达尔文理论,保护色的形成是_____的结果。
15.自然界中生物的生存离不开生存斗争,达尔文将生存斗争中适者生存,不适者被淘汰的过程称为______________________。
16.地球有_________年的历史,包括的地质年代主要有______、元古代、古生代、中生代、新生代。从地球形成到约5.5亿年前的地质年代又称为________________。
三、连线题
17.请将下列生物学中的重大发现或著名实验与相应的人物用线连接起来。
四、实验探究题
18.如图为米勒设计的研究生命起源的实验装置,请回答有关问题。
(1)研究地球上生命起源的方法是________
(2)原始地球为生命起源提供了化学条件,其中________是原始生命诞生的场所,是“生命的摇篮”。
(3)装置B中的成分与现在的大气成分有什么明显的不同?________
(4)该实验说明了原始地球上能形成构成生物体的_________
(5)对生命起源过程中出现的①原始生命②原始大气③原始单细胞生物④蛋白质,核酸等⑤氨基酸等,按出现先后顺序排序_________(用序号)
五、综合题
19.进化树又称“系统树”“系谱树”,简明地表示了生物的进化历程和亲缘关系。图中的进化树展示了动物的进化历程。请根据如图分析回答:
(1)动物的进化历程中,最早的身体呈两侧对称是从[ ] ________开始的。
(2)在生物进化的历程中,鸟类和②________都是由古代的[ ] ________进化而米。
(3)[ ] ________的生殖和发育摆脱不了对水的依赖,是动物由水栖到陆栖进化的过渡类型。
(4)生物之所以能够进化,是因为自然界的生物普遍存在着________和________现象。生物进化是________的结果。
(5)图中生物进化树中,A表示的是________。
六、资料分析题
20.阅读下列材料,回答下列问题:
“大地巨子”----大象是一种延续了5000万年的物种,它曾经是地球上最占优势的动物类群之一。现已发现400余种大象化石,可如今大象却到了濒危边缘,目前仅有2属3种:亚洲象、非洲草原象、非洲森林象。请回答:
(1)化石是研究大象进化的______,我们可根据______来推测古代不同种类的大象在地球上出现的时间。
(2)有资料表明,1000万年前非洲东部开始从森林变为较干燥的草原,大象的臼齿变得更长更坚硬,以便能磨碎比树叶更坚韧的草叶。从变异类型角度分析,大象臼齿的变异属于______变异。按照达尔文的进化理论,非洲东部环境对大象臼齿的进化具有______作用。
(3)现有资料证实,大象从吃树叶转变为吃草大约发生在800万年前,然而其更长更坚硬的臼齿直到之后的300万年才最终稳定出现,这表明生物进化是______。
参考答案
1.B
2.C
3.B
4.D
5.C
6.B
7.C
8.D
9.C
10.C
11.简单 高等 水生
12.原始海洋
13.进化 建立自然保护区
14.自然选择
15.自然选择
16.46亿 太古代 前寒武纪时期
17.①--D、②--E、③--B、④--C、⑤--A
18.模拟实验法 原始海洋 装置B中没有氧气 有机物 ②⑤④①③
【详解】
(1)在难以直接拿研究对象做实验时,有时用模型来做实验,或者模仿实验的某些条件进行实验,叫模拟实验。因为现在的大气与原始大气存在很大的差别,因此米勒是通过模拟原始大气成分进行实验的,属于模拟实验。
(2)由分析可知:米勒认为原始生命在当时的条件下是有可能诞生的,“原始生命的摇篮”是原始海洋。
(3)米勒在图中所示的B装置中泵入了甲烷、氨、氢、水蒸气等气体,模拟了原始大气的成分,与现在大气成分对比,缺少氧气。
(4)米勒的模拟实验,一个盛有水溶液的烧瓶代表原始的海洋,其上部球型空间里含有氢气、氨气、甲烷和水蒸汽等“还原性大气”。米勒先给烧瓶加热,使水蒸汽在管中循环,接着他通过两个电极放电产生电火花,模拟原始天空的闪电,以激发密封装置中的不同气体发生化学反应,而球型空间下部连通的冷凝管让反应后的产物和水蒸汽冷却形成液体,又流回底部的烧瓶,即模拟降雨的过程。经过一周持续不断的实验和循环之后。米勒分析其化学成分时发现,其中含有包括5种氨基酸和不同有机酸在内的各种新的有机化合物,同时还形成了氰氢酸,而氰氢酸可以合成腺嘌呤,腺嘌呤是组成核苷酸的基本单位。米勒的实验试图向人们证实,生命起源的第一步,从无机小分子物质形成有机小分子物质,在原始地球的条件下是完全可能实现的。
(5)原始生命起源的大致过程为:“原始大气(无机小分子)→有机小分子的阶段→复杂有机物→原始生命”。生命起源过程过程为:②原始大气→⑤氨基酸等→④蛋白质,核酸等→①原始生命→③原始单细胞生物。
19.⑤扁形动物 哺乳动物 ①爬行动物 ③两栖动物 遗传 变异 自然选择 原始生命
【详解】
(1)扁形动物的主要特征:身体背腹扁平、左右对称(两侧对称)、体壁具有三胚层、有口无肛门。动物的进化历程中,最早的身体呈两侧对称是从⑤扁形动物开始的。
(2)鸟类和②哺乳类都是由古代的①爬行动物进化而来。
(3)③两栖动物生殖发育一般是在水中进行,幼体也生活在水中,生殖与发育过程不能完全摆脱水的束缚。
(4)自然界中各种生物普遍具有很强的繁殖能力,从而能产生大量的后代。而生物赖以生存的食物和空间是有限的,生物为了获取食物和空间,要进行生存斗争,这是生物进化的动力。自然界中生物个体都有遗传和变异的特性,只有那些具有有利变异的个体,在生存斗争中才容易生存下来,并将这些变异遗传给下一代,而具有不利变异的个体被淘汰。生物进化是自然选择的结果。
(5)A原始生命由于营养方式不同,进化成代表不同生物类群的两大主干。
20.重要证据 化石 有利 选择 漫长的
【详解】
(1)化石是保存在岩层中的古生物遗物和生活遗迹,直接说明了古生物的结构或生活习性,是生物进化的直接证据。因此,化石是研究大象进化的重要证据,我们可根据化石来推测古代不同种类的大象在地球上出现的时间。
(2)从变异类型角度分析,大象臼齿的变异有利于大象的生存,因此属于有利变异。按照达尔文的进化理论,由于非洲东部开始从森林变为较干燥的草原,大象的食物类型发生了改变,具有更长更坚硬臼齿的大象更容易磨碎比树叶更坚韧的草叶,从而更可能生存下来,繁殖后代。所以,非洲东部环境对大象臼齿的进化具有选择作用。
(3)达尔文认为,自然选择过程是一个长期的、缓慢的、连续的过程。现有资料证实,大象从吃树叶转变为吃草大约发生在800万年前,然而其更长更坚硬的臼齿直到之后的300万年才最终稳定出现,这表明生物进化漫长的。
初中人教版 (新课标)第三章 生命起源和生物进化综合与测试优秀测试题: 这是一份初中人教版 (新课标)第三章 生命起源和生物进化综合与测试优秀测试题,共15页。试卷主要包含了 植物组织培养依据的原理是, 嫁接 等内容,欢迎下载使用。
初中生物人教版 (新课标)八年级下册第三章 生命起源和生物进化综合与测试精品同步训练题: 这是一份初中生物人教版 (新课标)八年级下册第三章 生命起源和生物进化综合与测试精品同步训练题,共6页。试卷主要包含了单选题,综合题,实验探究题等内容,欢迎下载使用。
初中人教版 (新课标)第三章 生命起源和生物进化综合与测试练习题: 这是一份初中人教版 (新课标)第三章 生命起源和生物进化综合与测试练习题,共13页。试卷主要包含了选择题,非选择题等内容,欢迎下载使用。

