高中生物人教版 (新课标)必修2《遗传与进化》第1节 杂交育种与诱变育种学案
展开1.杂交育种的方法(A:知道)。
3.各育种方法的异同(A:知道)。
教学重点、难点及疑点
1.教学重点:
(1)各育种方法的异同。
2.教学难点:
(1)各育种方法的异同。
教学方法 四步导学法
教学课时 1课时
导学过程
自主学习
答案:一、两个或多个品种的优良性状通过交配 物理因素或化学因素 基因突变 具有不同优良性状 F1连续自交或杂交 正在分裂 基因突变 改良作物品质 农作物育种和微生物育种
合作探究
杂交育种、诱变育种、多倍体育种、单倍体育种、基因工程育种的区别?
如何选择合适的育种方法?
质疑讲析
1.杂交育种、诱变育种、多倍体育种、单倍体育种的比较
2.育种方法的选择依据:
(1)根据各种方法的突出优点. (2)依据基因型选择:
反馈检测
8.现代生物技术利用突变和基因重组的原理,来改变生物的遗传性状,以达到人们所期望的目的。下列有关叙述错误的是( a )
A.转基因技术导致基因重组,可产生不定向的变异B.体细胞杂交技术克服了远缘杂交的不亲和性,可培育新品种C.人工诱变没有改变突变的本质,产生的变异是不定向的
作业布置
教学反思
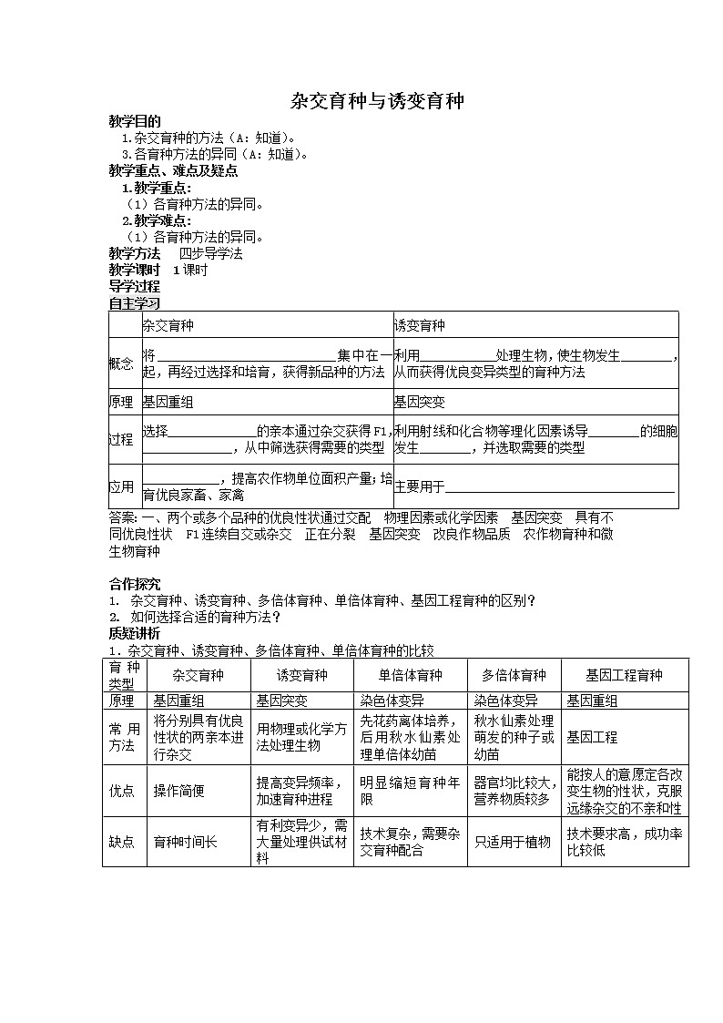
杂交育种
诱变育种
概念
将____________________________集中在一起,再经过选择和培育,获得新品种的方法
利用____________处理生物,使生物发生________,从而获得优良变异类型的育种方法
原理
基因重组
基因突变
过程
选择______________的亲本通过杂交获得F1,______________,从中筛选获得需要的类型
利用射线和化合物等理化因素诱导________的细胞发生________,并选取需要的类型
应用
____________,提高农作物单位面积产量;培育优良家畜、家禽
主要用于____________________________________
育种类型
杂交育种
诱变育种
单倍体育种
多倍体育种
基因工程育种
原理
基因重组
基因突变
染色体变异
染色体变异
基因重组
常用方法
将分别具有优良性状的两亲本进行杂交
用物理或化学方法处理生物
先花药离体培养,后用秋水仙素处理单倍体幼苗
秋水仙素处理萌发的种子或幼苗
基因工程
优点
操作简便
提高变异频率,加速育种进程
明显缩短育种年限
器官均比较大,营养物质较多
能按人的意愿定各改变生物的性状,克服远缘杂交的不亲和性
缺点
育种时间长
有利变异少,需大量处理供试材料
技术复杂,需要杂交育种配合
只适用于植物
技术要求高,成功率比较低
举例
高杆抗病与矮杆不抗病小麦杂交产生矮杆抗病品种
高产青霉素菌株的育成
抗病植株的培育
三倍体无子西瓜的培育
培育生产人胰岛素的大肠杆菌
高中生物人教版 (新课标)必修2《遗传与进化》第1节 杂交育种与诱变育种导学案: 这是一份高中生物人教版 (新课标)必修2《遗传与进化》第1节 杂交育种与诱变育种导学案,共5页。学案主要包含了学习目标,自主预习,互动探究,课堂练习等内容,欢迎下载使用。
必修2《遗传与进化》第1节 杂交育种与诱变育种教案: 这是一份必修2《遗传与进化》第1节 杂交育种与诱变育种教案,共6页。教案主要包含了预习目标,预习内容,提出疑惑,当堂检测等内容,欢迎下载使用。
人教版 (新课标)必修2《遗传与进化》第二章 基因和染色体的关系第2节 基因在染色体上导学案及答案: 这是一份人教版 (新课标)必修2《遗传与进化》第二章 基因和染色体的关系第2节 基因在染色体上导学案及答案,共5页。学案主要包含了复习目标,复习重点和难点,复习过程等内容,欢迎下载使用。

