高中生物人教版 (新课标)必修1《分子与细胞》第六章 细胞的生命历程第1节 细胞的增殖教案设计
展开一、 教学目标
1.简述细胞生长和增殖的周期性。
2.观察细胞的有丝分裂并概述其过程。
3.描述细胞的无丝分裂。
4.模拟探究细胞大小与物质运输的关系,探讨细胞不能无限长大的原因。
二、教学重点和难点
1.教学重点
(1)细胞生长和增殖的周期性。
(2)真核细胞有丝分裂的过程。
2.教学难点
真核细胞有丝分裂过程中,各个时期染色体行为和数目的变化,以及DNA数量的变化。
三、教学方法
探究法,讲述法,实验法
四、课时安排
2
五、教学过程
〖章引言〗学生阅读P109。让他们知道生命都要经历出生、生长、成熟、繁殖、衰老直至最后死亡的生命历程。活细胞也一样。
〖节引言〗以“问题探讨”引入,学生思考回答,老师提示。
〖提示〗1.象与鼠相应器官和组织的细胞大小无明显差异。
2.生物体的生长,既靠细胞分裂增加细胞的数量(主),还要靠细胞生长增大细胞的体积(次)。
〖板书〗生物体的生长既靠细胞分裂增加细胞的数量(主),还要靠细胞生长增大细胞的体积(次)。
〖问题〗以“本节聚焦”提问,再次引起学生的思考注意。
〖板书〗一、细胞不能无限长大
〖实验1〗通过实验来说明细胞不能无限长大。学生完成实验的讨论。教师提示。
〖提示〗
1.当NaOH与含酚酞的琼脂块相遇时,其中的酚酞变成紫红色,这是常用的检测NaOH的方法,从琼脂块的颜色变化就知道NaOH扩散到多远;在相同时间内,NaOH在每一琼脂块内扩散的深度基本相同,说明NaOH在每一琼脂块内扩散的速率是相同的。
2.根据球体的体积公式V=4/3πr3,表面积公式S=4πr2,计算结果如下表。
3.细胞越大,物质运输的效率越低,所以多细胞生物体是由许多细胞而不是由少数体积更大的细胞构成的。细胞越大,需要与外界环境交流的物质越多;但是细胞体积越大,其表面积相对越小,细胞与周围环境之间物质交流的面积相对小了,所以物质运输的效率越低。
〖板书〗细胞不能无限长大的原因:(结合P114的技能训练)
1.表面积与体积的关系限制了细胞的长大;(主)
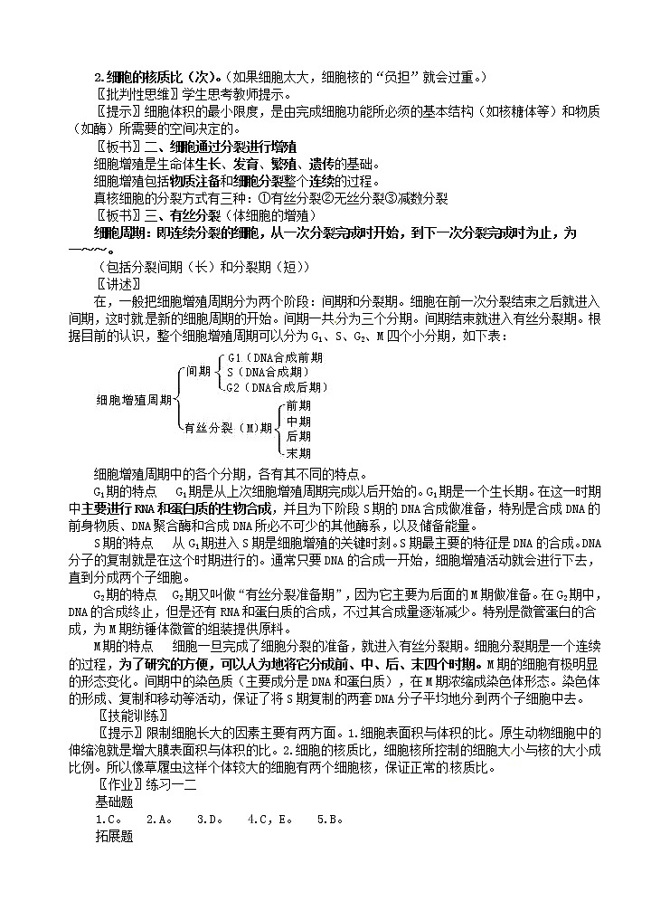
2.细胞的核质比(次)。(如果细胞太大,细胞核的“负担”就会过重。)
〖批判性思维〗学生思考教师提示。
〖提示〗细胞体积的最小限度,是由完成细胞功能所必须的基本结构(如核糖体等)和物质(如酶)所需要的空间决定的。
〖板书〗二、细胞通过分裂进行增殖
细胞增殖是生命体生长、发育、繁殖、遗传的基础。
细胞增殖包括物质注备和细胞分裂整个连续的过程。
真核细胞的分裂方式有三种:①有丝分裂②无丝分裂③减数分裂
〖板书〗三、有丝分裂(体细胞的增殖)
细胞周期:即连续分裂的细胞,从一次分裂完成时开始,到下一次分裂完成时为止,为一~~。
(包括分裂间期(长)和分裂期(短))
〖讲述〗
在,一般把细胞增殖周期分为两个阶段:间期和分裂期。细胞在前一次分裂结束之后就进入间期,这时就是新的细胞周期的开始。间期一共分为三个分期。间期结束就进入有丝分裂期。根据目前的认识,整个细胞增殖周期可以分为G1、S、G2、M四个小分期,如下表:
细胞增殖周期中的各个分期,各有其不同的特点。
G1期的特点 G1期是从上次细胞增殖周期完成以后开始的。G1期是一个生长期。在这一时期中主要进行RNA和蛋白质的生物合成,并且为下阶段S期的DNA合成做准备,特别是合成DNA的前身物质、DNA聚合酶和合成DNA所必不可少的其他酶系,以及储备能量。
S期的特点 从G1期进入S期是细胞增殖的关键时刻。S期最主要的特征是DNA的合成。DNA分子的复制就是在这个时期进行的。通常只要DNA的合成一开始,细胞增殖活动就会进行下去,直到分成两个子细胞。
G2期的特点 G2期又叫做“有丝分裂准备期”,因为它主要为后面的M期做准备。在G2期中,DNA的合成终止,但是还有RNA和蛋白质的合成,不过其合成量逐渐减少。特别是微管蛋白的合成,为M期纺锤体微管的组装提供原料。
M期的特点 细胞一旦完成了细胞分裂的准备,就进入有丝分裂期。细胞分裂期是一个连续的过程,为了研究的方便,可以人为地将它分成前、中、后、末四个时期。M期的细胞有极明显的形态变化。间期中的染色质(主要成分是DNA和蛋白质),在M期浓缩成染色体形态。染色体的形成、复制和移动等活动,保证了将S期复制的两套DNA分子平均地分到两个子细胞中去。
〖技能训练〗
〖提示〗限制细胞长大的因素主要有两方面。1.细胞表面积与体积的比。原生动物细胞中的伸缩泡就是增大膜表面积与体积的比。2.细胞的核质比,细胞核所控制的细胞大小与核的大小成比例。所以像草履虫这样个体较大的细胞有两个细胞核,保证正常的核质比。
〖作业〗练习一二
基础题
1.C。 2.A。 3.D。 4.C,E。 5.B。
拓展题
1.提示:卵细胞的卵黄中贮存了大量营养物质,卵裂初期所需的营养物质由卵黄提供,不是靠细胞外物质的输入;细胞的表面积与体积之比限制细胞的物质运输,而卵细胞内部储存了大量的营养物质,可以长得比较大。
〖板书设计〗
1.整个细胞增殖周期可以分为G1、S、G2、M四个小分期,如下表:
2.有丝分裂各时期的特点
3.有丝分裂过程染色体、染色单体、DNA分子的数目变化曲线
4.有丝分裂过程染色体、染色单体、DNA分子以及着丝点数目变化(假设体细胞是染色体总数为2n的二倍体生物细胞)
5.动植物细胞的有丝分裂的两点区别
细胞直径
(μm)
表面积
(μm2)
体积
(μm3)
比值(表面积/体积)
20
1 256
4 187
0.30
30
2 826
14 130
0.20
时期
植物细胞示意图
动物细胞
示意图
主要特点
记忆歌诀
分裂间期
完成组成染色体的DNA分子的复制和有关蛋白质的合成。复制的结果,每个染色体都形成两个完全一样的姐妹染色单体。
复制合成
分
裂
期
前期
[来
①出现染色体;②核膜解体,核仁消失;
③从细胞两极发生许多纺锤丝,进而形成纺锤体;
④染色体着丝点散乱分布在纺锤体上。
膜仁消失
两体现
中期
染色体的着丝点排列在赤道板上,染色体形态稳定,数目清晰。(计数好时机)
着丝点排在板上变
后期
①每个着丝点分裂为二,每个染色体的两个姐妹染色单体分开,成为两个染色体;
②纺锤丝收缩牵引染色体向两极移动,形成两套数目和形态完全相同的染色体
姐妹分离两极迁
末期
①两组染色体分别到达两极后,又变成细长盘曲的染色质丝;
②核膜、核仁重新出现;
③(植物细胞)在赤道板位置上出现的细纺锤丝消失;
④细胞板进而形成新的细胞壁,最后一个细胞分裂成两个子细胞。
两体消失膜仁重现
分裂间期
分裂期
前期
中期
后期
末期
着丝点
2n
2n
2n
4n
2n
染色体
2n
2n
2n
4n
2n
染色单体
0→4n
4n
2n
0
0
DNA分子
2n→4n
4n
4n
4n
2n
染色体形态
丝状
丝状→棒状
棒状(形态最明显)
棒状
棒状→丝状
前期
末期
纺锤体的形成方式
细胞质分裂的方式
动物
由两极直接发出的纺锤丝
形成纺锤体
在赤道板附近形成细胞板,细胞板向四周扩展将细胞割裂成两个细胞
植物
有中心体发出的星射线
形成纺锤体
细胞膜在赤道板附近向内凹陷,将细胞缢裂为两个子细胞
高中生物人教版 (2019)必修1《分子与细胞》第6章 细胞的生命历程第1节 细胞的增殖第1课时教案设计: 这是一份高中生物人教版 (2019)必修1《分子与细胞》第6章 细胞的生命历程第1节 细胞的增殖第1课时教案设计,共5页。教案主要包含了教学目标,教学重点,教学难点,作业布置,教学后记,教学过程,二次备课等内容,欢迎下载使用。
人教版 (2019)必修1《分子与细胞》第1节 细胞的增殖第2课时教学设计及反思: 这是一份人教版 (2019)必修1《分子与细胞》第1节 细胞的增殖第2课时教学设计及反思,共5页。教案主要包含了教学过程,二次备课等内容,欢迎下载使用。
高中生物人教版 (新课标)必修1《分子与细胞》第六章 细胞的生命历程第1节 细胞的增殖教案: 这是一份高中生物人教版 (新课标)必修1《分子与细胞》第六章 细胞的生命历程第1节 细胞的增殖教案,共4页。教案主要包含了教材分析,教学目标,教学重点,学情分析,教学方法,课前准备,课时安排,教学过程等内容,欢迎下载使用。

