专题25 概率初步统计与分布列-2021届新高考数学一轮复习知识点总结与题型归纳面面全
展开简单的随机抽样、分层抽样、系统抽样
1.简单随机抽样
定义:设一个总体有N个个体,从中逐个不放回地抽取n个个体作为样本(n⩽N),如果,每次抽取时,总体内的各个个体被抽到的机会都相等,称这种抽样方法为简单随机抽样.
特点:
① 被抽样的个体是有限个
② 它是从总体中逐个地进行抽取
③ 不放回地抽取
④ 它每次抽取时,总体中各个个体有相同的可能性被抽到
2.系统抽样
定义:当总体元素个数很多时,可将总体分成均衡的若干部分,然后按照预先制定的规定,从每一部分抽取一个个体得到所需的样本,这种抽样方法叫做系统抽样.
3.分层抽样
定义:当总体由有明显差别的几部分组成时,按某种特征将总体中的个体分成互补交叉的层,然后按照一定的比例从各层独立的层中抽取一定数量的个体,将各抽取出来的个体和在一起作为样本,这种抽样的方法叫做分层抽样.
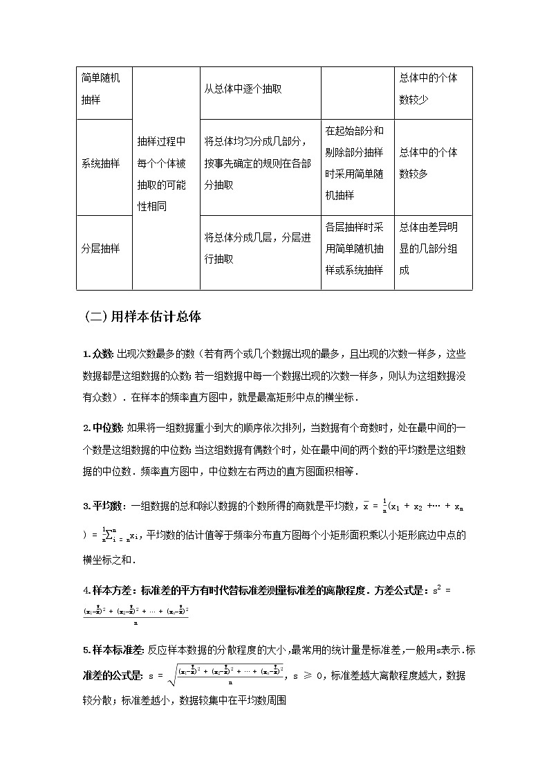
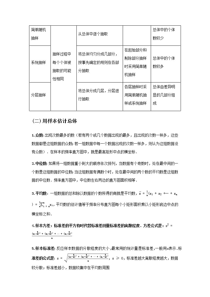
4.三种抽样方式的区别
用样本估计总体
1.众数:出现次数最多的数(若有两个或几个数据出现的最多,且出现的次数一样多,这些数据都是这组数据的众数;若一组数据中每一个数据出现的次数一样多,则认为这组数据没有众数).在样本的频率直方图中,就是最高矩形中点的横坐标.
2.中位数:如果将一组数据重小到大的顺序依次排列,当数据有个奇数时,处在最中间的一个数是这组数据的中位数;当这组数据有偶数个时,处在最中间的两个数的平均数是这组数据的中位数.频率直方图中,中位数左右两边的直方图面积相等.
3.平均数:一组数据的总和除以数据的个数所得的商就是平均数,x=1n(x1+x2+⋯+xn)=1ni=nnxi,平均数的估计值等于频率分布直方图每个小矩形面积乘以小矩形底边中点的横坐标之和.
4.样本方差:标准差的平方有时代替标准差测量标准差的离散程度.方差公式是:s2=(x1−x)2+(x2−x)2+⋯+(xn−x)2n
5.样本标准差:反应样本数据的分散程度的大小,最常用的统计量是标准差,一般用s表示.标准差的公式是:s=(x1−x)2+(x2−x)2+⋯+(xn−x)2n,s≥0,标准差越大离散程度越大,数据较分散;标准差越小,数据较集中在平均数周围
(三)变量间的相关关系
1.函数关系
定义:函数是研究两个变量之间的依存关系的一种数量形式,对于两个变量,如果当一个变量的取值一定时,另一个变量的取值被唯一确定,则这两个变量之间的关系就是一个函数关系.
2.相关关系
定义:自变量取值一定时,因变量的取值带有一定随机性的两个变量之间的关系,叫做相关关系.
3.正相关
定义:从散点图可以看出各点散步的位置是从左下角到右上角的区域,即一个变量的值由小变大时,另一个变量的值也由小变大,这种相关称正相关.
4.负相关
定义:如果两个变量的散点图中散步的位置是从左上角到右下角的区域,即一个变量的值由大变小时,另一个变量值由小变大,这种相关称负相关.
5.散点图
定义:在平面直角坐标系中,表示具有相关关系的两个变量的一组数据图形称为散点图.
6.回归直线方程
定义:如果散点图中的点的分布,从总体地上看大约在一条直线附近,则称这两个变量之间具有线性相关关系,这条直线叫做回归直线.
7.最小二乘法
b=i=1n(xi−x)(yi−y)i=1n(xi−x)2=i=1nxiyi−nxyi=1nxi2−n(x)2,a=y−bx,其中x=1ni=1nxi,y=1ni=1nyi
由此得到的直线y=a+bx就称为回归直线,此直线方程即为线性回归方程.其中a,b分别为a,b的估计值,a称为回归截距,b称为回归系数,y称为回归值.
典例精讲
1.一个样本容量为10的样本数据,它们组成一个公差为2的等差数列{an},若a1,a3,a7成等比数列,则此样本的平均数和中位数分别是( )
A.12,13B.13,13C.13,12D.12,14
2.为了规定工时定额,需要确定加工零件所花费的时间,为此进行了5次试验,得到5组数据:(x1,y1)((x2,y2)(x3,y3),(x4,y4)(x5,y5)根据收集到的数据可知x1+x2+x3+x4+x5=100,由最小二乘法求得回归直线方程为y=0.67x+54.8,则y1+y2+y3+y4+y5的值为( )
A.68.2B.341C.355D.366.2
3.某市为调查某社区居民的家庭收入与年支出的关系,现随机调查了该社区5户家庭,得到如下统计数据:
若该社区居民家庭收入与年支出存在线性相关关系,且根据上表得到的回归直线方程是ŷ=b̂x+â,其中b̂=0.76,据此估计,该社区一户年收入为15万元的家庭的年支出约为( )
A.11.4万元B.11.8万元C.12.0万元D.12.2万元
4.某学校开展一次“五•四”知识竞赛活动,共有三个问题,其中第1、2题满分都是15分,第3题满分是20分.每个问题或者得满分,或者得0分.活动结果显示,每个参赛选手至少答对一道题,有6名选手只答对其中一道题,有12名选手只答对其中两道题.答对第1题的人数与答对第2题的人数之和为26,答对第1的人数与答对第3题的人数之和为24,答对第2题的人数与答对第3题的人数之和为22.则参赛选手中三道题全答对的人数是 ;所有参赛选手的平均分是 .
5.某校进入高中数学竞赛复赛的学生中,高一年级有6人,高二年级有12人,高三年级有24人,现采用分层抽样的方法从这些学生中抽取7人进行采访
(Ⅰ)求应从各年级分别抽取的人数:
(Ⅱ)若从抽取的7人中再随机抽取2人做进一步了解
(i)列出所有可能的抽取结果;
(ii)求抽取的2人均为高三年级学生的概率.
6.一个总体中有840个个体,随机编号为0,1,2,3,…,839,以编号顺序将其平均分为10个小组,组号依次为0,1,2,3,…9.现要用系统抽样的方法抽取一容量为10的样本.
(1)假定在组号为0这一组中先抽取得个体的编号为21,请写出所抽取样本个体的10个号码;
(2)求抽取的10人中,编号落在区间[252,671]的人数.
7.两台机床同时生产直径为10的零件,为了检验产品质量,质量质检员从两台机床的产品中各抽取4件进行测量,结果如下:
如果你是质量检测员,在收集到上述数据后,你将通过怎样的运算来判断哪台机床生产的零件质量更符合要求?
考点二 概率初步
随机事件的概率
1.概率的统计定义
定义:在次重复进行的试验中,事件发生的频率,当很大时,总是在某个常数附近摆动,随着n的增加,摆动幅度越来越小,这时就把这个常数叫做事件A的概率,记为.
从概率的定义中,我们可以看出随机事件的概率满足:.当是必然事件时,=1,当是不可能事件时,=0.
2.互斥事件与事件的并
互斥事件:不可能同时发生的两个事件叫做互斥事件,或称互不相容事件.
事件的并:由事件A和事件B至少有一个发生(即A发生,或B发生,或都发生)所构成的事件C,称为事件A与B的并(或和),记作.若,则若C发生,则A、B中至少有一个发生,事件是由事件A或B所包含的基本事件组成的集合.
3.互斥事件的概率加法公式:
若A、B是互斥事件,有
若事件两两互斥(彼此互斥),有.
事件“”发生是指事件中至少有一个发生.
4.互为对立事件
定义:不能同时发生且必有一个发生的两个事件叫做互为对立事件.事件的对立事件记作.有,.
古典概型与几何概型
1.基本事件的概念:一次试验中所有可能的结果都是随机事件,这样的随机事件称为基本事件
2.基本事件的特点:
1)任何两个基本事件是互斥的.
2)任何事件都可以表示成基本事件的和.
3.古典概型
定义:如果一次实验中所有可能出现的基本事件只有有限个,且每个事件出现的可能性相等,则具有这两个特点的概率模型称为古典概型.
特点:①有限性;②等可能性.
概率:,m为随机事件A中包含的基本事件的个数,n为实验的所有基本事件的个数.
注意:一般地,对于古典概型,如果实验的个基本事件,,,,,由于基本事件是两两互斥的,所以又,又因为每个基本事件发生的可能性相等,所以,.
4.几何概型
定义:每个事件发生的概率只与构成该事件区域的长度(面积、体积或角度)成比例的概率模型.
特点:①有限性;②等可能性
概率:,m为构成事件A的区域长度(面积或体积);n为实验全部结果构成的区域长度(面积、体积或角度).
典例精讲
1.在中国国际大数据产业博览会期间,有甲、乙、丙、丁4名游客准备到贵州的黄果树瀑布、梵净山、万峰林三个景点旅游参观,其中的每个人只去一个景点,每个景点至少要去一个人,则游客甲去梵净山的概率为( )
A.14B.13C.12D.23
2.如图为中国古代刘徽的《九章算术注》中研究“勾股容方”问题的图形,图中△ABC为直角三角形,四边形DEFC为它的内接正方形,已知BC=2,AC=4,在△ABC内任取一点,则此点取自正方形DEFC内的概率为( )
A.29B.49C.59D.12
3.中国剪纸是一种用剪刀或刻刀在纸上剪刻花纹,用于装点生活或配合其它民俗活动的民间艺术,蕴涵了极致的数学美和丰富的文化信息,现有一幅剪纸的设计图(如图),其中的4个小圆均过正方形的中心,且内切于正方形的邻边,若在该正方形内任取一点,则该点取自阴影部分的概率为( )
A.(3−22)(π−2)2B.π16
C.(3﹣22)(π﹣2)D.π8
4.取一长度为的绳子,拉直后在任意位置剪断,那么剪得两段的长度都不少于的概率为
A.B.C.D.
5.甲罐中有4个红球,3个白球和3个黑球;乙罐中有5个红球,3个白球和2个黑球.先从甲罐中随机取出一球放入乙罐,分别以A1、A2和A3表示由甲罐取出的球是红球,白球和黑球的事件;再从乙罐中随机取出一球,以B表示由乙罐取出的球是红球的事件,下列的结论:
①P(B)=12;
②P(B|A1)=611;
③事件B与事件A1不相互独立;
④A1,A2,A3是两两互斥的事件;
⑤P(B)的值不能确定,因为它与A1,A2,A3中哪一个发生有关,
其中正确结论的序号为 .(把正确结论的序号都填上)
6.从正方体的8个顶点所确定的平面中任取两个,则它们正好垂直的概率为 .
7.甲、乙两射击运动员分别对一目标射击1次,甲射中的概率为0.8,乙射中的概率为0.9,求:
(1)两人都射中的概率;
(2)两人中恰有一人射中的概率;
(3)两人中至少有一人射中的概率.
考点三 分布列
离散型随机变量及其分布列
1.离散型随机变量
定义:如果在试验中,试验可能出现的结果可以用一个变量X来表示,并且X是随着试验的结果的不同而变化的,我们把这样的变量X叫做一个随机变量.随机变量常用大写字母表示.如果随机变量的所有可能的取值都能一一列举出来,则称X为离散型随机变量.
2.离散型随机变量的分布列
定义:将离散型随机变量X所有可能的取值与该取值对应的概率列表表示:
我们称这个表为离散型随机变量X的概率分布,或称为离散型随机变量X的分布列.
超几何分布
定义:一般地,设有总数为N件的两类物品,其中一类有M件,从所有物品中任取n件,这n件中所含这类物品件数X是一个离散型随机变量,它取值为m时的概率为:
,l为n和M中较小的一个.我们称离散型随机变量X的这种形式的概率分布为超几何分布,也称X服从参数为N,M,n的超几何分布.在超几何分布中,只要知道N,M和n,就可以根据公式求出X取不同值时的概率,从而列出X的分布列.
条件概率
1.条件概率的定义:
对于任何两个事件A和B,在已知事件A发生的条件下,事件B发生的概率叫做条件概率,用符号“P(B|A)”来表示.
2.条件概率公式:PBA=PA∩BPA
其中PA>0 , A∩B称为事件A与B的积或交(或积).
把由事件A与B的交(或积),记做D=A∩B(或D=AB).
3.条件概率的求法:
1)利用定义,分别求出PA和PBA,得PBA=PA∩BPA.
2)借助古典概型概率公式,先求事件A包含的基本事件数,即nA再求事件nA∩B,得PBA=nA∩BnA.
4.条件概率具有的性质:
1)0≤P(BA)≤1;
2)如果B和C是两个互斥事件,则PB∪CA=PBA+PCA.
(四) 相互独立事件
事件的独立性:如果事件A(或B)是否发生对事件B(或A)发生的概率没有影响, ,这时,我们称两个事件A,B相互独立,并把这两个事件叫做相互独立事件.
如果事件A与B相互独立,那么事件A,B发生的概率等于每个事件发生的概率的积,即.
如果事件相互独立,那么这n个事件都发生的概率,等于每个事件发生的概率的积,即,并且上式中任意多个事件换成其对立事件后等式仍成立.
(五)二项分布
1.独立重复试验
定义:如果每次试验,只考虑有两个可能的结果及,并且事件A发生的概率相同.在相同的条件下,重复地做n次试验,各次试验的结果相互独立,那么一般就称它们为n次独立重复试验.n次独立重复试验中,事件A恰好发生k次的概率为.
2.二项分布
定义:若将事件A发生的次数设为X,事件A不发生的概率为,那么在n次独立重复试验中,事件A恰好发生k次的概率是,其中.于是得到X的分布列
由于表中的第二行恰好是二项展开式各对应项的值,所以称这样的散型随机变量X服从参数为n,p的二项分布,记作.
二项分布的均值与方差:
若离散型随机变量X服从参数为n和p的二项分布,则均值,方差
(六) 离散型随机变量的数学期望
定义:一般地,设一个离散型随机变量所有可能的取的值是,这些值对应的概率是,则,叫做这个离散型随机变量X的均值或数学期望(简称期望).
离散型随机变量的数学期望刻画了这个离散型随机变量的平均取值水平.
(七) 离散型随机变量的方差
定义:一般地,设一个离散型随机变量所有可能取的值是,这些值对应的概率是,则叫做这个离散型随机变量的方差.离散型随机变量的方差反映了离散随机变量的取值相对于期望的平均波动的大小(离散程度).
标准差:的算术平方根叫做离散型随机变量X的标准差,它也是一个衡量离散型随机变量波动大小的量.
期望:X为随机变量,a,b为常数,则;
典例精讲
1.已知离散型随机变量X服从二项分布X~B(n,p),且E(X)=4,D(X)=q,则1p+1q的最小值为( )
A.2B.52C.94D.4
2.设随机变量X~B(2,p),随机变量Y~B(3,p),若P(X≥1)=59,则D(3Y+1)= .
3.某厂生产的产品在出厂前都要做质量检测,每一件一等品都能通过检测,每一件二等品通过检测的概率为34.现有10件产品,其中7件是一等品,3件是二等品.
(1)随机选取1件产品,求能够通过检测的概率;
(2)随机选取3件产品,
( i)记一等品的件数为X,求X的分布列;
( ii)求这三件产品都不能通过检测的概率.
4.某高中高二年级1班和2班的学生组队参加数学竞赛,1班推荐了2名男生1名女生,2班推荐了3名男生2名女生.由于他们的水平相当,最终从中随机抽取4名学生组成代表队.
(Ⅰ)求1班至少有1名学生入选代表队的概率;
(Ⅱ)设X表示代表队中男生的人数,求X的分布列和期望.
5.某班组织知识竞赛,已知题目共有10道,随机抽取3道让某人回答,规定至少要答对其中2道才能通过初试,他只能答对其中6道,试求:
(1)抽到他能答对题目数的分布列;
(2)他能通过初试的概率.
6.深受广大球迷喜爱的某支欧洲足球队.在对球员的使用上总是进行数据分析,为了考察甲球员对球队的贡献,现作如下数据统计:
(1)求b,c,d,e,n的值,据此能否有97.5%的把握认为球队胜利与甲球员参赛有关;
(2)根据以往的数据统计,乙球员能够胜任前锋、中锋、后卫以及守门员四个位置,且出场率分别为:0.2,0.5,0.2,0.1,当出任前锋、中锋、后卫以及守门员时,球队输球的概率依次为:0.4,0.2,0.6,0.2.则:
1)当他参加比赛时,求球队某场比赛输球的概率;
2)当他参加比赛时,在球队输了某场比赛的条件下,求乙球员担当前锋的概率;
3)如果你是教练员,应用概率统计有关知识.该如何使用乙球员?
附表及公式:
K2=n(ad−bc)2(a+b)(c+d)(a+c)(b+d).
综合练习
1.某射手在一次射击中,射中10环,9环,8环的概率分别是0.20,0.30,0.10,则该射手在一次射击中不够8环的概率为( )
A.0.90B.0.30C.0.60D.0.40
2.如图为我国数学家赵爽(约3世纪初)在为《周髀算经》作注时验证勾股定理的示意图,现在提供5种颜色给其中5个小区域涂色,规定每个区域只涂一种颜色,相邻区域颜色不同,则A、C区域涂色不相同的概率为( )
A.17B.27C.37D.47
3.已知P是△ABC所在平面内一点,2PB→+3PC→+PA→=0→,现将一粒红豆随机撒在△ABC内,记红豆落在△PBC内的概率为P△PBC,落在△PAC内的概率为P△PAC,……,则P△PBCP△PBAP△PAC=( )
A.16B.112C.518D.136
4.已知,并且,则方差
A.B.C.D.
5.甲罐中有5个红球,2个白球和3个黑球,乙罐中有4个红球,3个白球和3个黑球,先从甲罐中随机取出一球放入乙罐,分别以A1,A2和A3表示由甲罐取出的球是红球,白球和黑球的事件;再从乙罐中随机取出一球,以B表示由乙罐取出的球是红球的事件.则下列结论中正确的是 (写出所有正确结论的编号).
①P(B)=25;
②P(B|A1)=511;
③事件B与事件A1相互独立;
④A1,A2,A3是两两互斥的事件;
⑤P(B)的值不能确定,因为它与A1,A2,A3中究竟哪一个发生有关.
6.随机选取集合{地铁5号线,BRT,莘南线}的非空子集A和B且A∩B≠∅的概率是 .
7.如图,边长为23的正三角形内接于圆O,点P为弧AC上任意一点,则△PBC的面积大于3的概率为 .
8.某产品年末搞促销活动,由顾客投掷4枚相同的、质地均匀的硬币,若正面向上的硬币多于反面向上的硬币,则称该次投掷“顾客胜利”.顾客每买一件产品可以参加3次投掷活动,并且在投掷硬币之前,可以选择以下两种促销方案之一,获得一定数目的代金券.
方案一:顾客每投掷一次,若该次投掷“顾客胜利”,则顾客获得代金券132万元,否则该次投掷不获奖;
方案二:顾客获得的代金券金额和参加的3次投掷活动中“顾客胜利”次数关系如表:
(1)求顾客投掷一次硬币,该次投掷“顾客胜利”的概率;
(2)若某公司采购员小翁为公司采购很多件该产品,请从统计的角度来分析,小翁该采取哪种奖励方案?
类别
共同点
各自特点
相互联系
适用范围
简单随机抽样
抽样过程中每个个体被抽取的可能性相同
从总体中逐个抽取
总体中的个体数较少
系统抽样
将总体均匀分成几部分,按事先确定的规则在各部分抽取
在起始部分和剔除部分抽样时采用简单随机抽样
总体中的个体数较多
分层抽样
将总体分成几层,分层进行抽取
各层抽样时采用简单随机抽样或系统抽样
总体由差异明显的几部分组成
收入x(万元)
8.5
9
10
11
11.5
支出y(万元)
6.2
7.5
8.0
8.5
9.8
机床甲
10
9.8
10
10.2
机床乙
10.1
10
9.9
10
…………
…………
…………
…………
…………
…………
…………
…………
球队胜
球队负
总计
甲参加
22
b
30
甲未参加
c
12
d
总计
30
e
n
P(K2≥k)
0.15
0.10
0.05
0.025
0.010
0.005
0.001
k
2.072
2.706
3.841
5.024
6.635
7.879
10.828
获得代金券金额(万元)
0
155
111
15
“顾客胜利”次数
0
1
2
3
专题28 复数-2021届新高考数学一轮复习知识点总结与题型归纳面面全: 这是一份专题28 复数-2021届新高考数学一轮复习知识点总结与题型归纳面面全,文件包含专题28复数原卷版docx、专题28复数解析版docx等2份学案配套教学资源,其中学案共19页, 欢迎下载使用。
专题26 算法-2021届新高考数学一轮复习知识点总结与题型归纳面面全: 这是一份专题26 算法-2021届新高考数学一轮复习知识点总结与题型归纳面面全,文件包含专题26算法原卷版docx、专题26算法解析版docx等2份学案配套教学资源,其中学案共36页, 欢迎下载使用。
专题27 推理与证明-2021届新高考数学一轮复习知识点总结与题型归纳面面全: 这是一份专题27 推理与证明-2021届新高考数学一轮复习知识点总结与题型归纳面面全,文件包含专题27推理与证明原卷版docx、专题27推理与证明解析版docx等2份学案配套教学资源,其中学案共30页, 欢迎下载使用。

