专题26 算法-2021届新高考数学一轮复习知识点总结与题型归纳面面全
展开1.算法的概念:由基本运算及规定的运算顺序所构成的完整的解题步骤,或者看成按照一定规则解决某一类问题的明确的和有限的步骤,称为算法(algrithm).通常可以编成计算机程序,让计算机执行并解决问题.
2.算法的特征:
1)有穷性:算法必须在执行有限步后结束,通常还理解为实际上能够容忍的合理限度;
2)确定性:算法的每一个步骤必须有确定的含义;
3)可行性:组成算法的每个步骤和操作必须是相当基本的,原则上都是能精确地执行的;
4)输入:有零个或多个输入:
5)输出:有一个或多个输出.
3.算法的描述:
①用自然语言;②用数学语言;③用算法语言(程序设计语言);④用程序框图(流程图).
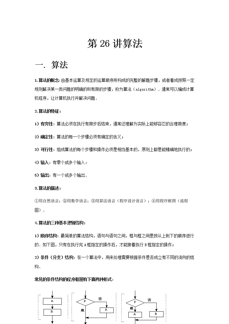
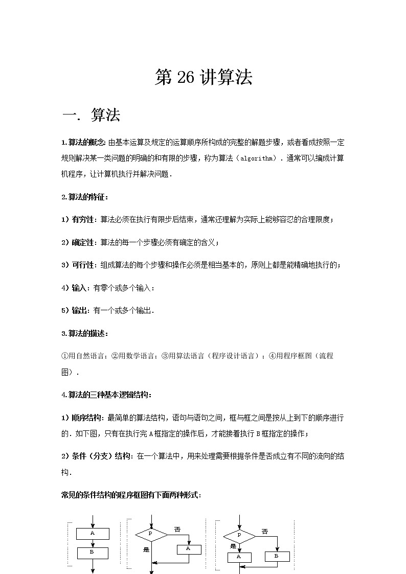
4.算法的三种基本逻辑结构:
1)顺序结构:最简单的算法结构,语句与语句之间,框与框之间是按从上到下的顺序进行的.如下图,只有在执行完A框指定的操作后,才能接着执行B框指定的操作;
2)条件(分支)结构:在一个算法中,用来处理需要根据条件是否成立有不同的流向的结构.
常见的条件结构的程序框图有下面两种形式:
3)循环结构:从某处开始,按照一定的条件反复执行某些步骤的情况,就是循环结构,其中反复执行的步骤称为循环体.
常见的循环结构的框图对应为:
注意事项:
在画程序框图时,从开始框沿箭头必须能到达结束框,特别是条件分支结构应沿每条支路都能到达结束框,流程线必须加箭头表示顺序.
2.对于循环结构有如下需要注意的情况:
1)循环结构非常适合计算机处理,因为计算机的运算速度非常快,执行成千上万次的重复计算,只不过是一瞬间的事,且能保证每次的结果都正确;
2)循环结构要有中止循环体的条件,不能无休止的运算下去,循环结构中一定包含条件结构,如i≤n就是中止循环的条件;
3)循环结构的关键是,要理解“累加变量”和“用i+1代替i”,S是一个累加变量,i 是计数变量,每循环一次,S和i都要发生变化,这两步要重复计算若干次;
4)一种循环结构是先判断i≤n是否成立,若是,执行循环体;若否,则中止循环,像这样,每次执行循环体前对控制循环条件进行判断,条件满足时执行循环体,不满足则停止,称为当型循环.除了当型循环外,常用的循环结构还有直到型循环.
(二)程序框图
程序框图的概念:用一些通用的图形符号构成的一张图来表示算法,称为程序框图(简称框图).
常用图形符号:
注意事项:
画程序框图的规则:
①使用标准的框图的符号;
②框图一般按从上到下、从左到右的方向画;
③除判断框外,大多数框图符号只有一个进入点和一个退出点.判断框是具有超过一个退出点的惟一符号;
④一种判断框是“是”与“不是”两分支的判断,而且有且仅有两个结果;另一种是多分支判断,有几种不同的结果;
⑤在图形符号内描述的语言要非常简练清楚.
2)画程序框图要注意的几点:
①起、止框是任何流程不可少的,表示程序的开始和结束;
②输入、输出框可以用在算法中任何需要输入、输出的位置;
③算法中间要处理数据或计算,可分别写在不同的处理框内;
④当算法要求你对两个不同的结果进行判断时,要写在判断框内;
⑤一个算法步骤到另一个算法步骤用流程线连结;
⑥如果一个框图需要分开来画,要在断开处画上连结点,并标出连结的号码.
如:用海伦公式求任意三角形的面积的程序框图,其中断开处画上连结点,并标出连结的号码.
(三)算法语句
1.程序语言的基本语句结构:输入语句、输出语句、赋值语句、条件语句、循环语句.
2.赋值语句:表明赋给某一个变量一个具体的确定值的语句.
一般格式:变量名=表达式;其中“=”叫做赋值号.
作用:先计算出赋值号右边表达式的值,然后将它赋给左边的变量,使该变量的值等于表达式的值.
3.输入语句:在每次程序运行时,用于输入相应的初始数据的语句,我们主要介绍键盘输入语句.
Scilab中的输入语句常用的是:“input”;
一般格式:变量名=input(“提示内容”)
例:a=input(“x1”);b=input(“x2”);aver=(a+b)/2
表示输入x1,x2的值,求它们的算术平均数,
在Scilab界面内运行结果如下:
-->a=input("x1");b=input("x2");aver=(a+b)/2
x1-->
此时通过键盘输入x1的值,如4,再按“Enter”键,界面出现:
x2-->
输入x2的值,如6,再按“Enter”键,这时界面出现:
aver = 5.
4.输出语句:以某种形式把求解结果输出的语句.
Scilab中有:print,write,frmat,printf,disp等输出语句,主要介绍print语句:
一般格式:print(%i(2),表达式);其中参数%i(2)表示在屏幕上输出.
5.条件语句:处理条件分支结构的算法语句.
Scilab程序语言中常用的条件语句为if语句.
一般格式:if 表达式
语句序列1;
else
语句序列2;
end
最简格式:if 表达式
语句序列1;
end
6.循环语句:处理算法中的循环结构的语句;
Scilab有两种循环语句:fr循环和while循环.
fr循环的格式:fr 循环变量=初值:步长:终值
循环体;
end
while语句的一般格式:while 表达式(即条件)
循环体;
end
注意事项:
1.计算机能够直接或间接理解的程序语言有很多种,比如C语言,Basic语言,以及一些应用数学软件:Matlab,Mathsmatics,Scilab对应的计算机语言.这里的基本语句结构在这些语言中都是存在的,但是对应不同的程序语言,都会有自己的输入指令与方法.这里是以一种语言为例,让大家理解程序语句的含义,为以后深入学习程序设计打下基础.
2.赋值语句:
1)赋值号左边只能是变量名,而不是表达式;如3=m是错误的;
2)赋值号左右不能对换,是将赋值号右边的表达式的值赋给左边的变量;如x=y表示用y的值替代变量x原先的值,与y=x不同;
3)不能利用赋值语句进行代数式(或符号)的演算;如y=x2−1=(x+1)(x−1)是不能实现的;并且在一个赋值语句中,只能给一个变量赋值;
3)赋值号与数学中的等号的意义不同,执行赋值语句后,右面表达式的值会赋给左边,如果左边变量原来有一个值,会自动被冲掉,如N=N+1表示将N的原值加1再赋给N,即N的值加1.
3.输入语句:在某些算法中,变量的初值要根据情况经常地改变,一般我们把程序与初始数据分开,每次算题时,即使初始数据改变,也不必改变程序部分,只要程序运行时,输入相应的数据即可,这个过程在程序语言中,用“输入语句”来控制.输入语句中还有read输入语句等.
输入语句要求输入的一般都是具体的常数,也可输入单个或多个字符,格式为:变量名=input(“提示内容”,“string”),string表示输入字符型变量.
4.循环语句:
fr语句:先把初值赋给循环变量,记下终值和步长,循环变量增值到超过终值时,执行end后面的语句,不超过时,执行fr后面的语句;循环变量起计数作用,控制算法中循环次数,有初值与终值,步长是指循环变量每次增加的值,步长为1时,可以省略;
while语句:先判断条件是否成立,并在符合条件时,执行循环体;直到某次不符合时,跳到end后面的语句.
对应的基本框图是:
5.在程序语言中,乘、除、乘方、求平方根、绝对值,分别用下列符号表示:*、/、^、sqrt()、abs().程序语言中,一般“=”为赋值号,“==”表示等号.≥、≤、≠分别写成:>=、<=、<>.在程序中,如果赋值语句后面用分号隔开,则被赋值的变量不会输出,一般不随便使用逗号或句号,而是直接使用回车或空格.
(四)算法案例
1.更相减损术:求两个整数的最大公约数的算法
更相减损术的步骤:
以两个数中较大的数减去较小的数,以差数和较小的数构成一对新的数,对这一对数再用大数减小数,以同样的操作一直做下去,直到产生一对相等的数,此数就是这两个数的最大公约数.
等值算法:用“更相减损术”设计出来的算法求最大公约数的算法称为“等值算法”,用等值算法可以求任意两个正整数的最大公约数.
2.辗转相除法:又称欧几里得算法,是由欧几里得在公元前300年左右首先提出来的求两个数的最大公约数的算法。
辗转相除法的步骤:
对于给定的两个数,以其中较大的数除以较小的数得到一个余数,将较小的数与余数看成一对新的数,重复上面的步骤,直到余数为零为止,此时上一步中较小的数即为所求的最大公约数。
以求117和182的最大公约数为例:
(117,182)→(117,65)→(65,52)→(52,13)→(13,0),故13即为所求。
3.秦九韶算法:求多项式的值的算法
具体如下:
对任意一个n元多项式f(x)=anxn+an−1xn−1+⋯+a1x+a0,
改写成如下形式:f(x)=(anxn−1+an−1xn−2+⋯+a1)x+a0
=((anxn−2+an−1xn−3+⋯+a2)x+a1)x+a0
=⋯=(⋯((anx+an−1)x+an−2)x+⋯+a1)x+a0,
求多项式的值时,先计算最内层括号内的一次多项式的值,即v1=anx+an−1,
然后由内向外逐层计算一次多项式的值,即v2=v1x+an−2,v3=v2x+an−3,⋯,vn=vn−1x+a0.
这样,求一个n次多项式的值,就转化为求n个一次多项式的值.
令vk=(⋯(anx+an−1)x+⋯+an−(k−1))x+an−k,则递推公式为&v0=an&vk=vk−1x+an−k,其中k=1,2,⋯,n.
到目前为止,此算法仍然是世界上多项式求值的最先进的算法.
秦九韶算法与其它算法在计算量上面的比较:f(x)=anxn+an−1xn−1+⋯+a1x+a0,
1)直接求和法:先计算各个单项式的值,再把它们相加,乘法次数为n+(n−1)+⋯+2+1=n(n+1)2,加法次数n;
2)逐项求和法:先计算x的各项幂的值,再分别相乘,计算幂值需要乘法n−1次,将幂值与多项式系数ak相乘需要乘法n次,故共需要乘法2n−1次,加法n次.此方法对直接求和法有所改进,但仍然比秦九韶算法计算量大很多.
3)秦九韶算法:计算量仅为乘法n次,加法n次.
典例精讲
1.阅读如图所示的程序框图,运行相应的程序,若输出的S为1112,则判断框中填写的内容可以是( )
A.n<5B.n<6C.n≤6D.n<9
2.执行如图所示的程序框图,若输出的S=1022,则判断框内应填入的条件是( )
A.n>7?B.n>8?C.n>9?D.n>10?
3.我国古代数学典籍《九章算术》第七章“盈不足”中有一问题:“今有蒲生一日,长三尺,莞生一日,长一尺.蒲生日自半.莞生日自倍.问几何日而长等?”(蒲常指一种多年生草本植物,莞指水葱一类的植物)现欲知几日后,莞高超过蒲高一倍.为了解决这个新问题,设计如图所示的程序框图,输入A=3,a=1.那么在①处应填_______和输出i的值为( )
A.S>2T?4B.S<2T?4C.T>2S?3D.T<2S?3
4.中国古代数学著作《孙子算经》中有这样一道算术题:“今有物不知其数,三三数之余二,五五数之余三,问物几何?”人们把此类题目称为“中国剩余定理”,若正整数除以正整数后的余数为,则记为,例如.现将该问题以程序框图的算法给出,执行该程序框图,则输出的等于
A.39B.38C.37D.36
5.阅读程序框图,运行相应的程序,则输出的值为 .
6.如图所示的一个算法的程序框图,则输出的最大值为
A.B.2C.D.
综合练习
一.选择题(共4小题)
1.定义:如果一条直线同时与n个圆相切,则称这条直线为这n个圆的公切线.已知有2018个圆∁n:(x﹣an)2+(y﹣bn)2=rn2(n=1,2,3,…,2018),其中an,bn,rn的值由以下程序给出,则这2018个圆的公切线条数( )
A.没有公切线B.只有一条C.恰好有两条D.有超过两条
2.执行如图所示的程序框图,输出S的值等于( )
A.−23tanπ9−21B.tan25π9−3tanπ9−22
C.−23tanπ9−22D.tan25π9−3tanπ9−21
3.已知某算法的程序框图如图所示,则该算法的功能是( )
A.求首项为1,公差为2 的等差数列前2017项和
B.求首项为1,公差为2 的等差数列前2018项和
C.求首项为1,公差为4 的等差数列前1009项和
D.求首项为1,公差为4 的等差数列前1010项和
4.定义运算a⊗b为执行如图所示的程序框图输出的S值,则式子(tanπ4)⊗(cs2π3)的值是( )
A.﹣1B.12C.1D.32
二.填空题(共2小题)
5.将“杨辉三角”中的数从左到右、从上到下排成一数列:1,1,1,1,2,1,1,3,3,1,1,4,6,4,1,…,如图所示程序框图用来输出此数列的前若干项并求其和,若输入m=4则相应最后的输出S的值是 .
6.若运行如图所示的程序框图,输出的n的值为127,则输入的正整数n的所有可能取值的个数为
图形符号
名称
符号表示的意义
起、止框
框图的开始或结束
输入、输出框
数据的输入或者结果的输出
处理框
赋值、执行计算语句、结果的传送
判断框
根据给定条件判断
流程线
流程进行的方向
连结点
连结另一页或另一部分的框图
专题28 复数-2021届新高考数学一轮复习知识点总结与题型归纳面面全: 这是一份专题28 复数-2021届新高考数学一轮复习知识点总结与题型归纳面面全,文件包含专题28复数原卷版docx、专题28复数解析版docx等2份学案配套教学资源,其中学案共19页, 欢迎下载使用。
专题27 推理与证明-2021届新高考数学一轮复习知识点总结与题型归纳面面全: 这是一份专题27 推理与证明-2021届新高考数学一轮复习知识点总结与题型归纳面面全,文件包含专题27推理与证明原卷版docx、专题27推理与证明解析版docx等2份学案配套教学资源,其中学案共30页, 欢迎下载使用。
专题20 直线与圆-2021届新高考数学一轮复习知识点总结与题型归纳面面全: 这是一份专题20 直线与圆-2021届新高考数学一轮复习知识点总结与题型归纳面面全,文件包含专题20直线与圆原卷版docx、专题20直线与圆解析版docx等2份学案配套教学资源,其中学案共33页, 欢迎下载使用。

