高中课题1 果酒和果醋的制作学案设计
展开一、酶和固定化酶
1.酶:酶是生物体内催化各种反应的催化剂。酶作为催化剂与一般的催化剂有共同特点:①用量少而催化效率高;②不改变化学反应的平衡点,酶本身在反应反应前后也不发生变化;③可降低反应的活化能。酶作为生物催化剂的特性有:①催化效率高;②有高度的专一性;③易失活等。
通常情况下酶都是在水溶液中催化底物反应,因此酶在反应系统中是与底物、产物混在一起的,反应结束后,即使仍有较高活力,也很难再回收利用。另外,在水溶液中起作用的酶也给产物进一步分离纯化带来了一定困难。
2.固定化酶:固定化酶又称固相酶、水不溶性酶,它是将水溶性的酶用物理或化学的方法固定在某种介质上,使之成为不溶于水而又有酶活性的制剂。 固定化酶与游离酶相比不但稳定性好,而且与底物和产物容易分离,且易于控制,能反复多次使用,便于运输和贮存,有利于自动化生产。因此,固定化酶在工业、医学和生化分析等方面的应用发展较快。
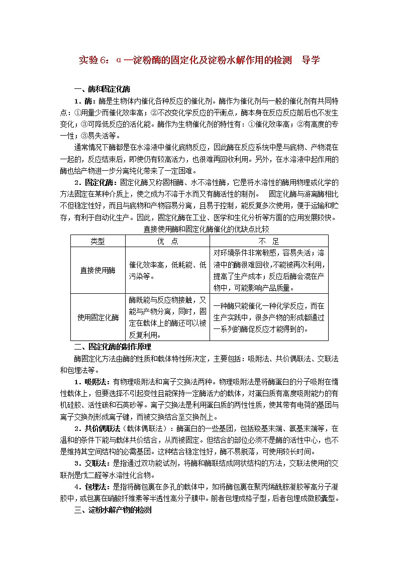
直接使用酶和固定化酶催化的优缺点比较
二、固定化酶的制作原理
酶固定化方法由酶的性质和载体特性所决定,主要包括:吸附法、共价偶联法、交联法和包埋法等。
1.吸附法:有物理吸附法和离子交换法两种。物理吸附法是将酶蛋白的分子吸附在惰性载体上,但要选择不引起变性且能保持一定酶活力的载体,对蛋白质有高度吸附能力的有机硅胶、活性碳和石英砂等。离子交换法是利用蛋白质的两性性质,使其带有电荷的基团与离子交换剂形成离子键,而被交换结合至交换剂上。
2.共价偶联法(载体偶联法):酶蛋白的一些基团,包括羧基末端、氨基末端等,在温和的条件下能与载体共价结合,从而被固定。但结合的部位必须不是酶的活性中心,也不是维持其空间结构的必需基团。这种结合稳定性好,酶不易脱落,可使用较长时间。
3.交联法:是指通过双功能试剂,将酶和酶联结成网状结构的方法,交联法使用的交联剂是戊二醛等水溶性化合物。
4.包埋法:是指将酶包裹在多孔的载体中,如将酶包裹在聚丙烯酰胺凝胶等高分子凝胶中,或包裹在硝酸纤维素等半透性高分子膜中。前者包埋成格子型,后者包埋成微胶囊型。
三、淀粉水解产物的检测
淀粉 糊精 麦芽糖 葡萄糖
α-淀粉酶 β-淀粉酶 糖化淀粉酶
遇碘显蓝色 遇碘显红色 遇碘不显色
淀粉水解过程
α-淀粉酶只将淀粉水解为糊精,淀粉溶液加入KI-I2指示剂溶液时显现蓝色,而转变成糊精后显现红色。如果将吸附α-淀粉酶的石英砂装柱,使淀粉溶液通过柱时,柱的流出液在加入KI-I2指示剂时可看到溶液呈现暗红色。
四、问题解答
1.如何证明洗涤固定化淀粉酶柱的流出液中没有淀粉酶?
答:可在试管中加入1ml可溶性淀粉溶液,再加入几滴淀粉酶柱的流出液,混合后用手握住试管增加温度,几分钟后加1~2滴KI—I2指示剂,如仍显蓝色,即流出液中没有淀粉酶了。用固定在石英砂上的淀粉酶柱再作用于淀粉溶液,使其自柱中流出,作用的结果才能表明是淀粉酶的固相酶作用的结果。
2.耐高温的淀粉酶有哪些可能的用途?
答:在实际生产中,总希望反应的时间愈短愈好,这就要提高反应温度。通常生产上淀粉酶是一次性使用的,加温虽在短时间内会使酶变性失活,但没有关系,只要使淀粉在短时间内水解即可。寻找耐高温的淀粉酶的目的是在高温下使淀粉水解快,而且酶不会因高温而在短时间内变性。在发酵生产中使用的往往是植物淀粉,如青霉素发酵、丙酮一丁醇发酵、乙醇发酵(生产啤酒)等都要水解淀粉。所以耐高温淀粉酶用途广泛。
3.如何测定木瓜蛋白酶亲和柱水解蛋白质?
答:木瓜、菠萝、无花果等植物的果实中蛋白酶的含量较高。我们在食用这类水果时,应注意不能食用太多,而且最好不要在饥饿时食用,否则会损伤胃壁。已有实验报道多孔玻璃可吸附木瓜蛋白酶,我国广州有木瓜蛋白酶液的产品出售,用来澄清啤酒。因此,我们可以用市场上出售的木瓜蛋白酶做成固相酶柱,用含有0.1%蛋白质(如市售酪蛋白、马铃薯蛋白、大豆蛋白等)的溶液通过柱体,用流出液进行检测。
蛋白质被蛋白酶水解后肽键减少,用双缩脲反应测定因肽键减少而发生的颜色变化,即可了解酶的水解作用。类型
优 点
不 足
直接使用酶
催化效率高,低耗能、低污染等。
对环境条件非常敏感,容易失活;溶液中的酶很难回收,不能被再次利用,提高了生产成本;反应后酶会混在产物中,可能影响产品质量。
使用固定化酶
酶既能与反应物接触,又能与产物分离,同时,固定在载体上的酶还可以被反复利用。
一种酶只能催化一种化学反应,而在生产实践中,很多产物的形成都通过一系列的酶促反应才能得到的。
生物选修1《生物技术实践》课题1 果酒和果醋的制作导学案: 这是一份生物选修1《生物技术实践》课题1 果酒和果醋的制作导学案,共4页。
高中生物人教版 (新课标)选修1《生物技术实践》课题3 分解纤维素的微生物的分离学案: 这是一份高中生物人教版 (新课标)选修1《生物技术实践》课题3 分解纤维素的微生物的分离学案,共6页。
高中生物人教版 (新课标)选修1《生物技术实践》课题2 月季的花药培养导学案及答案: 这是一份高中生物人教版 (新课标)选修1《生物技术实践》课题2 月季的花药培养导学案及答案,共3页。学案主要包含了基础知识,思考与点拨等内容,欢迎下载使用。

