- 小学数学毕业实际运用专项训练 试卷 试卷 4 次下载
- 人教版六年级数学下册8.统计与概率测试卷 试卷 5 次下载
- 六年级数学下册易错题 试卷 11 次下载
- 人教版六年级数学下册概念复习题 试卷 6 次下载
- 人教版六年级数学下册计算能力测试 试卷 4 次下载
小学数学人教版六年级下册式与方程当堂检测题
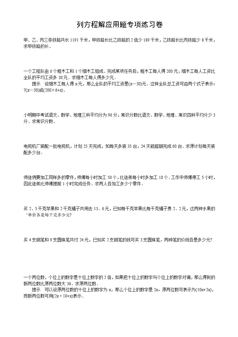
展开甲、乙、丙三条铁路共长1191千米,甲铁路长比乙铁路的2倍少189千米,乙铁路长比丙铁路少8千米,求甲铁路的长.
一个工程队由6个粗木工和1个细木工组成.完成某项任务后,粗木工每人得200元,细木工每人工资比全队的平均工资多30元.求细木工每人得多少元.
提示 设细木工每人得x元,那么全队的平均工资是(x—30)元.这样全队总工资可由两个式子表示:7(x—30)或(200×6+x).
小明期中考试语文、数学、地理三科平均分为96分,常识分数比语文、数学、地理、常识四科平均分少3分.求常识分数.
电视机厂装配一批电视机,计划25天完成,如每天多装35台,24天能超额完成60台.求原计划每天装配多少台.
师徒俩要加工同样多的零件,师傅每小时加工50个,比徒弟每小时多加工10个.工作中师傅停工5小时,因此徒弟比师傅提前1小时完成任务.求两人各加工多少个零件.
买2.5千克苹果和2千克橘子共用去13.6元,已知每千克苹果比每千克橘子贵2.2元,这两种水果的‘单价各是每千克多少元?
买4支钢笔和9支圆珠笔共付24元,已知买2支钢笔的钱可买3支圆珠笔,两种笔的价钱各是多少元?
一个两位数,个位上的数字是十位上数字的2倍,如果把十位上的数字与个位上的数字对调,那么得到的新两位数比原两位数大36.求原两位数.
提示 可以设原两位数的十位上的数字为x,那么个位上的数字是2x。原两位数可表示为(10x+2x),而新两位数可用(2x·10+x)表示.
一个两位数,十位上的数字比个位上的数字小1,十位上的数字与个位上的数字的和是这个两位数的0.2倍.求这个两位数.
有四只盒子,共装了45个小球.如变动一下,第一盒减少2个;第二盒增加2个;第三盒增加一倍;第四盒减少一半,那么这四只盒子里的球就一样多了.原来每只盒子中各有几个球?
提示 由于现在各盒中球的个数都相等,因此可设现在每只盒子中各有x个球,再写出原来各盒中球的个数分别为(x—2)个、(x+2)个、(x÷2)个、2x个。
25除以一个数的2倍,商是3余1,求这个数.
提示 不能用“25÷2x=3……1”的除法式子表示方程,而应用“除数X商=被除数—余数”的等式来表示方程.
小升初列方程解应用题强化训练(专项突破)-小学数学六年级下册苏教版: 这是一份小升初列方程解应用题强化训练(专项突破)-小学数学六年级下册苏教版,共7页。试卷主要包含了啄木鸟是森林医生,小明收集的邮票数是小刚的等内容,欢迎下载使用。
小升初真题汇编:列方程解应用题(专项训练)-小学数学六年级下册人教版: 这是一份小升初真题汇编:列方程解应用题(专项训练)-小学数学六年级下册人教版,共9页。试卷主要包含了水果市场有同样筐数的苹果和桔子等内容,欢迎下载使用。
小升初列方程解应用题强化训练(专项突破)-小学数学六年级下册苏教版 (2): 这是一份小升初列方程解应用题强化训练(专项突破)-小学数学六年级下册苏教版 (2),共7页。试卷主要包含了啄木鸟是森林医生,小明收集的邮票数是小刚的等内容,欢迎下载使用。

