人教版 (新课标)选修33 波长、频率和波速教案设计
展开选修3-4第十二章第3节波长、频率和波速 教学设计
一、教材分析
《波长、频率和波速》是人教版高中物理选修3-4《机械波》第12章第3节的教学内容,本节课为一个课时,主要学习描述波的三个物理量------波长、频率和波速。本节内容是是本章教学的一个重点,也是高考常考的考点之一。
二、教学目标
1、知识目标:
1).知道什么是波的波长,能在波的图象中求出波长。
2).知道什么是波传播的周期(频率),理解各质点振动周期与波源振动周期的关系。
3).知道波速的物理意义,理解波长、周期(频率)和波速之间的关系,能用它解决实际问题。
4).理解周期(频率)、波速的决定因素,知道波由一种介质进入另一种介质时谁变谁不变。
5).能从某一时刻的波的图象和波的传播方向,正确画出下一时刻和前一时刻的波的图象。
2、能力目标:
1).通过对波长、频率和波速等概念的自学和讨论培养学生的自学能力与理解能力。
2).通过画出下一时刻或前一时刻波形的训练,提高绘图技能,同时体会波动的时间和空间周期性。
3).通过对波动问题多解性的讨论,训练学生全面、周密思考问题的素质。
3、情感、态度和价值观目标:
体会波动过程的重复之美,体验周密思考问题能力的重要性。
三、教学重点、难点分析
教学难点
1.波速、周期(频率)的决定因素以及公式的理解与应用。
2.画出某时刻波形的技能。
3.多解的成因与解的确定方法。
教学难点
多解的成因与解的确定方法。
四、学情分析
我们的学生属于平行分班,没有实验班,学生已有的知识和实验水平有差距。而且学生在日常生活中会接触到很多的有关波的知识和现象,在初中已经学过诸如声波之类的波的知识,但是那时候的知识过于感性和肤浅,通过高中的学习会把知识落实的更加科学和深刻。
五、教学方法
自学、讨论探究、交流、多媒体课件。
六、教具和课前准备
1、学生准备:把导学案的课前预习内容做完整并且核对答案。
2、教师的准备:多媒体课件制作,课前预习学案,课内探究学案,课后延伸拓展学案,还有教具的准备。
七、课时安排:1课时
八、教学过程
● 复习并引入新课
师:波动图象与振动图象的主要异同有什么?
生:回忆上节课所学回答问题。
师:与振动过程相比,波动过程要多出一种运动形式,那就是振动在空间的传播,因此描述波动就需要更多的概念,本节课我们就学习描述波动的概念,同时进一步研究波动的运动规律。
● 新课教学
第一部分内容:波长、频率、波速的学习
师:自学课文5 min(例题除外),准备回答以下问题:
(下列问题在学案上给出,并留出作答空间.)
一、波长
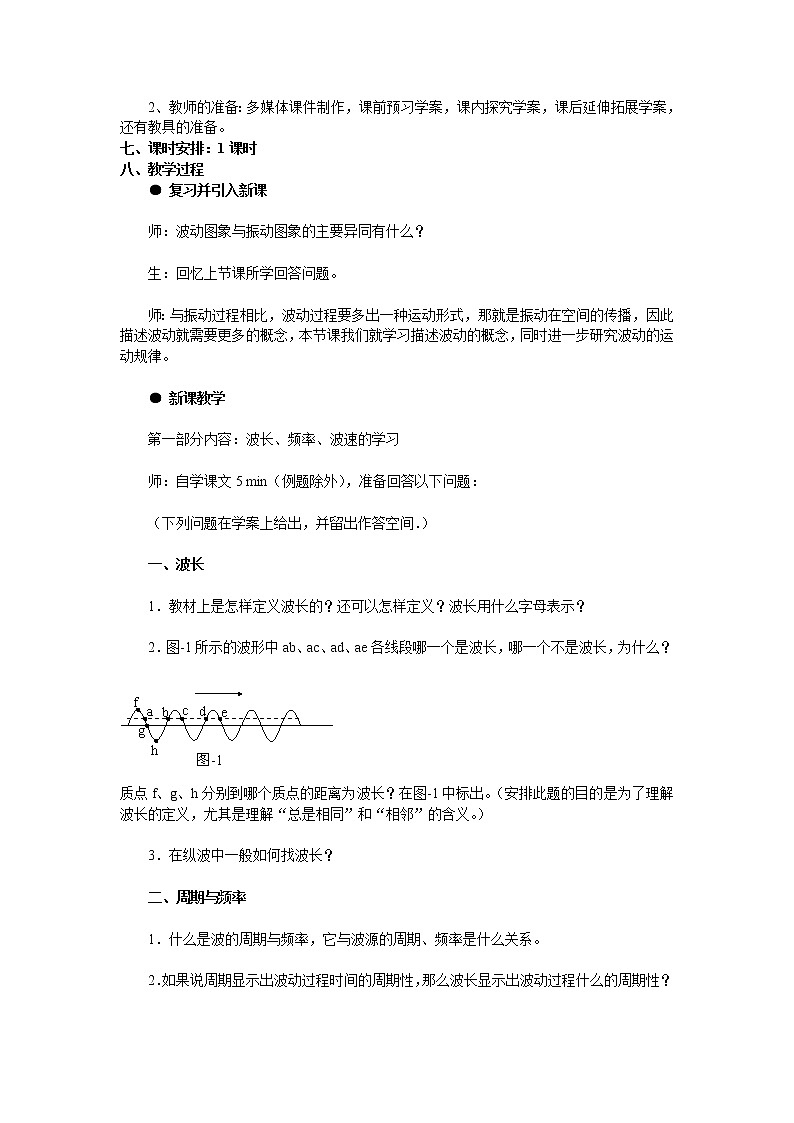
1.教材上是怎样定义波长的?还可以怎样定义?波长用什么字母表示?
2.图-1所示的波形中ab、ac、ad、ae各线段哪一个是波长,哪一个不是波长,为什么?
质点f、g、h分别到哪个质点的距离为波长?在图-1中标出。(安排此题的目的是为了理解波长的定义,尤其是理解“总是相同”和“相邻”的含义。)
3.在纵波中一般如何找波长?
二、周期与频率
1.什么是波的周期与频率,它与波源的周期、频率是什么关系。
2.如果说周期显示出波动过程时间的周期性,那么波长显示出波动过程什么的周期性?
三、波速
1.什么叫波速?波形向前平移的速度等于波速吗?(因为波的形状平移常常被用来解决问题,所以提出此问题为解决具体习题做准备.)
2.如何计算波速的大小?能否利用教材图12.1-3说明为什么.
3.波速、频率的决定因素分别是什么?一列波从一种介质传入另一种介质时,波速、频率、波长如何变化?
教师组织生、生之间讨论交流回答问题,同时分别在空白处或图上作答.
● 部分问题的答案为:
一、波长
1.波长还可以定义为:“振动位移总是相同的两个相邻质点间的距离。”
二、周期与频率
2.波长显示出波动过程空间的周期性。
三、波速
1.波形(如波峰、波谷;疏部、密部)向前平移的速度就等于波速。
2.(波传播的距离与所用时间的比值)或。
第二部分内容:波动规律的进一步研究。
四、画出下(前)一时刻波的图象
师:由于波的传播过程就是波的形状向前平移的过程,同时每经过一个周期,波就传播一个波长,所以根据某时刻的波的图象和波的传播方向我们很容易确定下一时刻或前一时刻该波的图象。画出学案上图-2中所要求的波形,并回答学案上提出的问题。
(以下各图在学案上给出,先给学生一段时间作图,然后利用实物投影让几个学生展示并说明自己的作图过程与依据,教师分别用课件验证学生所作图正确与否,最后,教师与学生一起总结作图的规律与技巧作为笔记写在空白处,以提高作图的准确性与规范性。)
问题1:以后的波形与原波形之间有什么关系?
问题2:以后的波形与原波形之间有什么关系?
问题3:以后的波形与以后的波形有什么关系?
问题4:以前的波形与以后的波形有什么关系?
建议总结出以下规律与技巧:
(1)画下一时刻的波形时沿着传播方向平移,画前一时刻的波形时逆着传播方向平移。
(2)平移距离是波长的几分之几取决于时间间隔是周期的几分之几。
(3)当时间间隔超过一个周期时,只考虑周期整数倍后剩余的时间。
(4)沿着传播方向平移几分之几波长与逆着传播方向平移(1-几分之几)波长得到的结果一样。
5)可先选定两个相邻的特殊点进行平移,然后补全余下的部分。
五、认识波的多解问题
【例题】如图10-11中的实线是一列简谐波在某一时刻的波形曲线。经Δt=0.5s后,其波形如图中虚线所示。设Δt<2T(T为波的周期),
(1)如果波是向右传播,求波的周期和波速
(2)如果波是向左传播,求波的周期和波速
分析:
根据题意,由于Δt<2T,所以经过Δt=0.5s的时间,波传播的距离不可能大于两个波长。如果波是向右传播,图中的波峰1可能到达虚线的波峰3或波峰5。如果波是向左传播,图中的波峰1可能到达虚线的波峰2或波峰4。根据波在一个周期内传播一个波长的距离,就可以求出周期T,进而可求出波速v.
解:(1)如果波是向右传播的,应有Δt=(n+3/4)T (n=0,1)
所以 T=4Δt/(3+4n) (n=0,1)
由式 v=λ/T
得
当n=0时,T1=2/3s,v1=36m/s
当n=1时,T2=2/7s,v2=84m/s
此题还可以用其它方法求解,请同学们课后去讨论、去思考。
师:由于波在时间上和空间上都具有周期性,所以造成了重复性,因此波动题一般具有多解性,完成学案上的几个问题,体会这种多解性。
(以下问题在学案上给出,先给学生一段时间完成题目,然后利用实物投影让几个学生展示结果并说明自己的思路,教师与其他学生作点评,最后教师与学生一起总结规律作为笔记写在空白处.)
1.如图-3所示,沿波的传播方向上有两个相距为1m的质点P和Q,当P达到负最大位移处时,Q正好处于平衡位置且向上运动。那么这列波的波长可能为多少?
2.一列沿x轴正方向传播的简谐横波,0时刻的波形如图-4中实线所示,t时刻的波形如图-4中的虚线所示,已知波速为30m/s,则t可能为多少?
3.除了波的时间与空间的周期性可以造成多解以外,由于一些已知条件的不确定性也可以造成多解,例如说波沿着x轴传播,就有沿x轴正方向传播和沿x轴负方向传播两种可能,你还能列举出其他实例吗?
● 建议总结出以下规律:
(1)空间周期性
在波的图线上,凡平衡位置坐标之差为波长整数倍的质点在同一时刻的振动物理量完全相同;坐标之差为半波长奇数倍的质点在同一时刻的振动物理量大小完全相同,方向相反(针对矢量).所以两个振动关系确定的质点间的距离与波长的关系不确定
(2)时间周期性
波动中各质点的振动都是周期性的,因此每隔一个周期波动图重复一次,所以在明确了两个时刻的波动图象关系后,不能确定两个时刻的时间间隔与周期的关系。
(3)一些已知条件的不确定性也可以造成多解。
【课堂总结】
1.波长、频率与波速。
2.如何画出某一时刻的波形。
3.能理解与解决波的多解问题。
【作业】
教材P30 例题2;P31 1、2、3、4、5
高中物理人教版 (新课标)选修33 波长、频率和波速教案设计: 这是一份高中物理人教版 (新课标)选修33 波长、频率和波速教案设计,共4页。
人教版 (新课标)选修33 波长、频率和波速教学设计: 这是一份人教版 (新课标)选修33 波长、频率和波速教学设计,共2页。教案主要包含了知识与技能,过程与方法,情感等内容,欢迎下载使用。
物理选修33 波长、频率和波速教学设计: 这是一份物理选修33 波长、频率和波速教学设计,共5页。

