人教版 (新课标)必修2第四节 基本营养物质优秀课后作业题
展开3.4 基本营养物质
一.选择题(每题6分,共78分)
1.糖类的概念是( )
A.含有碳、氢、氧三种元素的有机物
B.有甜味的物质 C.符合通式Cn(H2O)m的化合物
D.一般是多羟基醛、多羟基酮以及能水解生成它们的物质
2.下列物质中,主要成分不属于天然高分子化合物的是( )
A.牛油 B.棉花 C.淀粉 D.蚕丝
3.葡萄糖不能发生的反应是( )
A.水解反应 B.银镜反应 C.酯化反应 D.氧化反应
4.下列说法中错误的是( )
A.人体摄入过量油脂,可能引起肥胖、高血脂、高血压等
B.20种氨基酸都是人体必需的
C.油脂在脂肪酶的催化下水解生成高级脂肪酸和甘油(丙三醇) ,利用皂化反应可生产肥皂和甘油
D.植物油通过氢化可制造植物奶油(人造奶油)
5.下列物质中互为同分异构体的是( )
A.淀粉与纤维素 B.果糖与葡萄糖 C.乙醇与乙酸 D.乙烯与乙烷
6.光合作用使植物体内形成淀粉,若光合作用摄取了3mol二氧化碳,则生成淀粉的质量为( )
A.81g B.92g C. 103g D.162g
7.糖原[(C6H10O5)n]是一种相对分子质量比淀粉更大的多糖,主要存在于肝脏的肌肉中,所以又叫动物淀粉或肝糖原。下列关于糖原的叙述正确的是( )
A.糖原与淀粉、纤维素互为同分异构体 B.糖原与淀粉、纤维素属于同系物
C.糖原水解的最终产物是葡萄糖 D.糖原具有还原性,能发生银镜反应
8.下列说法中不正确的是( )
A.糯米中的淀粉一经发生水解反应,就酿造成酒
B.淀粉和纤维素都能水解,且水解的最终产物相同
C.棉花和纸张的主要成分都是纤维素
D.淀粉和纤维素中C、H、O三种元素的质量分数相同,但不属于同分异构体
9.为了鉴别某白色纺织品的成分是蚕丝(蛋白质)还是“人造丝”(纤维素),可选用的方法是( )
A.滴加NaOH溶液 B.滴加浓硫酸 C.滴加酒精 D.灼烧
10.下列说法中,正确的是( )
A.油脂有油和脂肪之分,花生油、汽油、柴油都属于油脂
B.天然油脂没有固定的熔、沸点
C.向蔗糖水解后的液体中加入新制Cu(OH)2浊液,加热到沸腾,验证水解产物为葡萄糖
D.淀粉遇到碘元素呈现蓝色
11.约翰·芬恩(John fenn)等三位科学家因在蛋白质等大分子研究领域的杰出贡献获得了2002年的诺贝尔化学奖。下列有关说法不正确的是( )
A.蚕丝、羊毛、棉花的主要成分都是蛋白质
B.组成人体蛋白质的氨基酸有必需和非必需之分。
C.浓硝酸溅在皮肤上呈黄色是由于浓硝酸和蛋白质发生了颜色反应
D.蛋白质水解的最终产物都是氨基酸
12.把①蔗糖、②淀粉、③蛋白质、④油脂在稀酸存在的条件下分别进行水解,最后只得到一种产物的是( )
A.①和② B.② C.②③和④ D.④
13.生物学家预言,21世纪是木材化工产品的世纪,利用木材得到纤维素,用纤维素不能得到的物质是( )
A.蛋白质 B.玻璃纸 C.乙醇 D.葡萄糖
二.非选择题(每题11分,共22分)
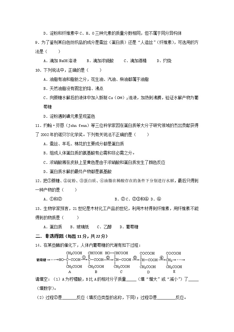
14.在某些酶的催化下,人体内葡萄糖的代谢有如下过程:
请填空:(1)A为柠檬酸,B比A的相对分子质量_____(填“增大”或“减小”)了_____(填数字)。
(2)过程②是_______反应(填反应类型的名称,下同);过程③是_________反应。
(3)过程④的另一种生成物是人体的一种最终代谢产物,其化学式是_________。
(4)物质A、B、C、D、E中,______和______互为同分异构体(填字母代号)。
15.已知在葡萄糖溶液中有一种环状结构的葡萄糖分子(分子式C6H12O6),且有下列平衡关系:
(1)这种环状结构的分子是通过链式葡萄糖分子中的 ______ 基和 _______ 基通过 反应而形成的。
(2)用(1)反应方式写出由两种简单的有机物合成某一链状醇醚(如右)的反应方程式:
(3)已知溴水(Br2+H2O)可以将多羟基醛基氧化成羧基。写出溴水与葡萄糖反应的化学方程式
3.4 基本营养物质
一.选择题
1-5 DAABB 6-10 ACADB 11-13 ABA
二.非选择题
14.(1)减小,18 (2)加成,氧化(3)CO2(4)A C
[命题意图]:有机推断题,每年必考。特点是:综合性强,一道题可以几乎包括全部有机化学的内容。知识点有:有机反应类型、同分异构体等。
[试题讲评]:解决本题的方法主要是观察、比较。
B是A分子内脱水的产物,相对分子质量减小。C是B与水加成的产物,为加成反应,只是羟基的位置发生变化,A与C为同分异构。
D是C的去氢氧化产物,为氧化反应。
15.(1)羟、醛、加成
(2)
(3)
[命题意图]:有关葡萄糖的推断题。信息给予题是有机中一种常见的类型,关键是一要接受信息,二要与所学知识联系,两者有机结合,这类题可以迎刃而解。知识点中主要是认识加成反应的“实质”。
[试题讲评]:原子数一个没少,结合加成反应实质,是5号碳原子上的羟基与醛基加成!
(2)逆向思维:将产物按照:断开知:
(3)根据题中信息:醛基发生加氧氧化。
人教版 (新课标)必修2第一节 元素周期表精品精练: 这是一份人教版 (新课标)必修2第一节 元素周期表精品精练,共3页。试卷主要包含了2g,1g 0等内容,欢迎下载使用。
高中化学第三节 化学反应的速率和限度精品同步练习题: 这是一份高中化学第三节 化学反应的速率和限度精品同步练习题,共4页。试卷主要包含了对化学反应限度的叙述,错误的是,下列说法不正确的是,天然气燃烧的化学方程式分别为,右图表示2A等内容,欢迎下载使用。
人教版 (新课标)必修2第一节 元素周期表优秀同步练习题: 这是一份人教版 (新课标)必修2第一节 元素周期表优秀同步练习题,共4页。

