物理必修 第二册4 机械能守恒定律优质导学案
展开机械能守恒定律
重力势能
重难点 | 题型 | 分值 | |
重点 | 重力势能及重力做功特点 | 选择 计算 | 6-8分 |
难点 | 重力做功与重力势能的关系 | ||
一、重力做功
1. 重力做功的表达式:WG=mgh(或WG=mgΔh),h指初位置与末位置的高度差。
2. 重力做功的特点:物体运动时,重力对它做的功只跟它的起点和终点的位置有关,而跟物体运动的路径无关。
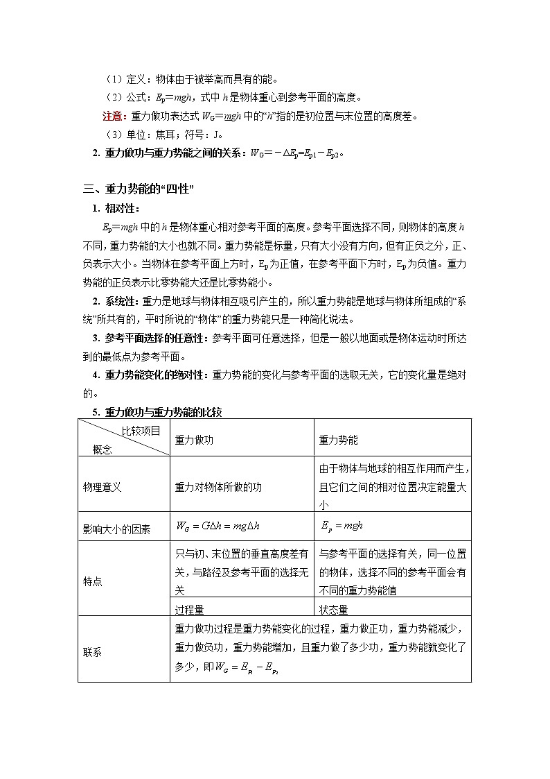
二、重力势能
1. 重力势能
(1)定义:物体由于被举高而具有的能。
(2)公式:Ep=mgh,式中h是物体重心到参考平面的高度。
注意:重力做功表达式WG=mgh中的“h”指的是初位置与末位置的高度差。
(3)单位:焦耳;符号:J。
2. 重力做功与重力势能之间的关系:WG=-ΔEp=Ep1-Ep2。
三、重力势能的“四性”
1. 相对性:
Ep=mgh中的h是物体重心相对参考平面的高度。参考平面选择不同,则物体的高度h不同,重力势能的大小也就不同。重力势能是标量,只有大小没有方向,但有正负之分,正、负表示大小。当物体在参考平面上方时,Ep为正值,在参考平面下方时,Ep为负值。重力势能的正负表示比零势能大还是比零势能小。
2. 系统性:重力是地球与物体相互吸引产生的,所以重力势能是地球与物体所组成的“系统”所共有的,平时所说的“物体”的重力势能只是一种简化说法。
3. 参考平面选择的任意性:参考平面可任意选择,但是一般以地面或是物体运动时所达到的最低点为参考平面。
4. 重力势能变化的绝对性:重力势能的变化与参考平面的选取无关,它的变化量是绝对的。
5. 重力做功与重力势能的比较
比较项目 概念 | 重力做功 | 重力势能 |
物理意义 | 重力对物体所做的功 | 由于物体与地球的相互作用而产生,且它们之间的相对位置决定能量大小 |
影响大小的因素 | ||
特点 | 只与初、末位置的垂直高度差有关,与路径及参考平面的选择无关 | 与参考平面的选择有关,同一位置的物体,选择不同的参考平面会有不同的重力势能值 |
过程量 | 状态量 | |
联系 | 重力做功过程是重力势能变化的过程,重力做正功,重力势能减少,重力做负功,重力势能增加,且重力做了多少功,重力势能就变化了多少,即 | |
四、弹性势能
1. 定义:发生弹性形变的物体的各部分之间,由于有弹力的相互作用,也具有势能,这种势能叫做弹性势能。
2. 弹性势能的性质:
(1)系统性:弹性势能是整个系统所具有的。
(2)相对性:弹性势能的大小与选取的参考平面位置有关。对于弹簧,一般规定弹簧处于原长时的势能为零。
(3)对于同一弹簧,从自然长度伸长和压缩相同长度时弹性势能相同。
3. 弹力做功与弹性势能变化的关系:
(1)弹力做正功时,弹性势能减少,弹力做负功时,弹性势能增加,并且弹力做多少功,弹性势能就变化多少。
(2)表达式:W弹=-ΔEp=Ep1-Ep2。
(3)弹簧适用范围:在弹簧的弹性限度内。
注意:弹力做功和重力做功一样,也和路径无关,弹性势能的变化只与弹力做功有关。
如图所示,在水平地面上平铺n块砖,每块砖的质量为m,厚度为h,如将砖一块一块地叠放起来,至少需要做多少功?
解:把n块砖从平铺状态变为依次叠放,所做的功至少要能满足重力势能的增加量,以地面为零势能面,对系统有:
平铺状态系统重力势能为:=(nm)g ①
依次叠放后系统重力势能为:=(nm)g ②
联解①②得:。
1. 重力做功的表达式:WG=mgh(或WG=mgΔh),h指初位置与末位置的高度差。
2. 重力势能:
(1)表达式:Ep=mgh,式中h是物体重心到参考平面的高度。
(2)重力做功与重力势能变化的关系::WG=Ep1-Ep2=-ΔEp
(3)重力势能的“四性”
3. 弹性势能
(1)弹性势能性质:系统性和相对性
(2)弹力做功与弹性势能变化的关系:
弹力做正功时,弹性势能减少,弹力做负功时,弹性势能增加,并且弹力做多少功,弹性势能就变化多少;表达式:W弹=-ΔEp=Ep1-Ep2。
(答题时间:30分钟)
1. 如图所示,某物块分别沿三条不同的轨道由离地面高h的A点滑到同一水平面上,轨道1、2是光滑的,轨道3是粗糙的,则( )
A. 沿轨道1滑下重力做的功多
B. 沿轨道2滑下重力做的功多
C. 沿轨道3滑下重力做的功多
D. 沿三条轨道滑下重力做的功一样多
2. 关于重力势能,下列说法正确的是( )
A. 重力势能是地球和物体共同具有的,而不是物体单独具有的
B. 处在同一高度的物体,具有的重力势能相同
C. 重力势能是标量,不可能有正、负值
D. 浮在海面上的小船的重力势能一定为零
3. 一棵树上有一个质量为0. 3 kg的熟透了的苹果P,该苹果从树上A先落到地面C最后滚入沟底D。A、B、C、D、E面之间竖直距离如图所示。以地面C为零势能面,g取10 m/s2,则该苹果从A落下到D的过程中重力势能的减少量和在D处的重力势能分别是( )
A. 15. 6 J和9 J
B. 9 J和-9 J
C. 15. 6 J和-9 J
D. 15. 6 J和-15. 6 J
4. 如图所示,质量为60 kg的某运动员在做俯卧撑运动,运动过程中可将她的身体视为一根直棒。已知重心在c点,其垂线与脚、两手连线中点间的距离Oa、Ob分别为0. 9 m和0. 6 m。若她在1 min内做了30个俯卧撑,每次肩部上升的距离均为0. 4 m,则她在1 min内克服重力做的功和相应的功率约为( )
A. 430 J,7 W B. 4 300 J,70 W
C. 720 J,12 W D. 7 200 J,120 W
5. 如图所示,在光滑水平面上有一物体,它的左端接连着一轻弹簧,弹簧的另一端固定在墙上,在力F作用下物体处于静止状态,当撤去力F后,物体将向右运动,在物体向右运动的过程中,下列说法正确的是( )
A. 弹簧的弹性势能逐渐减少
B. 物体的机械能不变
C. 弹簧的弹性势能先增加后减少
D. 弹簧的弹性势能先减少后增加
6. 如图所示,质量为m的小球从高为h处的斜面上的A点滚下经过水平面BC后,再滚上另一斜面,当它到达的D点时,速度为零,在这个过程中,重力做功为( )
A. B.
C. mgh D. 0
7. 在离地80 m处无初速度释放一小球,小球质量为m=200 g,不计空气阻力,g取10 m/s2,取最高点所在水平面为零势能参考平面。求:
(1)在第2 s末小球的重力势能;
(2)前3 s内重力所做的功及重力势能的变化。
8. 如图所示,质量为m的小球,用一长为l的细线悬于O点,将悬线拉直成水平状态,并给小球一个竖直向下的速度让小球向下运动,O点正下方D处有一钉子,小球运动到B处时会以D为圆心做圆周运动,并经过C点,若已知OD=l,则小球由A点运动到C点的过程中,重力做功为多少?重力势能减少了多少?
1. 答案:D
解析:重力做功的多少只与初、末位置的高度差有关,与路径无关,D选项正确。
2. 答案:A
解析:重力势能具有系统性,重力势能是物体与地球共有的,故A正确;重力势能等于mgh,其中h是相对于参考平面的高度,参考平面不同,h不同,另外质量也不一定相同,故处在同一高度的物体,其重力势能不一定相同,选项B错误;重力势能是标量,但有正负,负号表示物体在参考平面的下方,故C错误;零势能面的选取是任意的,并不一定选择海平面为零势能面,故浮在海面上的小船的重力势能不一定为零,选项D错误。
3. 答案:C
解析:以地面C为零势能面,根据重力势能的计算公式得D处的重力势能Ep=mgh=0. 3×10×(-3. 0) J=-9 J。从A落下到D的过程中重力势能的减少量ΔEp=mgΔh=0. 3×10×(0. 7+1. 5+3. 0) J=15. 6 J,故选C。
4. 答案:B
解析:设每次俯卧撑中,运动员重心变化的高度为h,由几何关系可得,=,即h=0. 24 m。一次俯卧撑中,克服重力做功W=mgh=60×9. 8×0. 24 J=141. 12 J,所以1 min内克服重力做的总功为W总=NW=4 233. 6 J,功率P==70. 56 W,故选B。
5. 答案:D
解析:开始时弹簧处于压缩状态,撤去力F后,物体先向右加速运动后向右减速运动,所以物体的机械能先增大后减小,所以B错,弹簧先恢复原长后又逐渐伸长,所以弹簧的弹性势能先减少后增加,D对,A、C错。
6. 答案:B
解析:解法一 分段法。
小球由A→B,重力做正功W1=mgh
小球由B→C,重力做功为0,
小球由C→D,重力做负功W2=-mg·
故小球由A→D全过程中重力做功
WG=W1+W2=mg=mgh,B正确。
解法二 全过程法。
全过程,小球的高度差h1-h2=h,故WG=mgh。故选B。
7. 答案:(1)-40 J (2)90 J 减少了90 J
解析:(1)在第2 s末小球下落的高度为:
h=gt2=×10×22 m=20 m
重力势能为:
Ep=-mgh=-0. 2×10×20 J=-40 J。
(2)在前3 s内小球下落的高度为
h′=gt′2=×10×32 m=45 m。
3 s内重力做功为:
WG=mgh′=0. 2×10×45 J=90 J
WG>0,所以小球的重力势能减少,且减少了90 J。
8. 答案:mgl mgl
解析:从A点运动到C点,小球下落的高度为h=l,
故重力做功WG=mgh=mgl,
重力势能的变化量ΔEp=-WG=-mgl
负号表示小球的重力势能减少了。
动能定理
重难点 | 题型 | 分值 | |
重点 | 物体的动能及动能定理 | 选择 计算 | 10-12分 |
难点 | 动能定理的推导 | ||
一、动能
1. 定义:物体由于运动而具有的能。
2. 表达式:Ek=mv2。
3. 单位:与功的单位相同,国际单位为焦耳,符号为J。
4. 动能的性质
(1)相对性:动能具有相对性,参考系不同,速度就不同,所以动能也不等。一般无特殊说明,均是以地面为参考系。
(2)标矢性:动能是标量,只有大小没有方向(动能仅与速度的大小有关,与速度的方向无关),动能恒为正值。
注意:动能永远是正的,但是动能的变化量可以为负值。
(3)瞬时性:动能是状态量,是表征物体运动状态的物理量,它与物体某一时刻的运动状态相对应。物体的运动状态一旦确定了,物体的动能就被确定了。
注意:速度变化时,动能不一定变;但是动能变化时,速度一定变。
二、动能定理
1. 内容:力在一个过程中对物体所做的功,等于物体在这个过程中动能的变化。
2. 表达式:W=Ek2-Ek1=mv22-mv12。
3. 推导过程:设质量为m的物体在光滑的水平面上运动,在与运动方向相同的恒力F的作用下发生了一段位移x,速度从v1增大到v2,根据牛顿第二定律有F=ma
由可得,,
代入W=Fx可得
4. 适用条件:既适用于恒力做功,也适用于变力做功;既适用于直线运动,也适用于曲线运动。
1. 质量为m的物体在水平力F的作用下由静止开始在光滑地面上运动,前进一段距离之后速度大小为v,再前进一段距离使物体的速度增大为2v,则( )
A. 第二过程的速度增量等于第一过程的速度增量
B. 第二过程的动能增量是第一过程动能增量的3倍
C. 第二过程合外力做的功等于第一过程合外力做的功
D. 第二过程合外力做的功等于第一过程合外力做功的2倍
【答案】AB
【解析】由题意知,两个过程中速度增量均为v,A正确;由动能定理知:第一个过程合外力做功为W1=mv2,第二个过程合外力做功为W2=m(2v)2-mv2=mv2,合外力做的功即为动能的增加量,即,故B正确,C、D错误。
2. 如图所示,物体在距离斜面底端5 m处由静止开始下滑,然后滑上与斜面平滑连接的水平面,若物体与斜面及水平面的动摩擦因数均为0. 4,斜面倾角为37°。求物体能在水平面上滑行的距离。(sin 37°=0. 6,cos 37°=0. 8)
【答案】3. 5 m
【解析】对物体在斜面上和水平面上受力分析如图所示。
方法一 分过程列方程:设物体滑到斜面底端时的速度为v,物体下滑阶段
FN1=mgcos 37°,
故Ff1=μFN1=μmgcos 37°。
由动能定理得:
mgsin 37°·l1-μmgcos 37°·l1=mv2-0
设物体在水平面上滑行的距离为l2,
摩擦力Ff2=μFN2=μmg
由动能定理得:
-μmgl2=0-mv2
联立以上各式可得l2=3. 5 m。
方法二 全过程列方程:
mgl1sin 37°-μmgcos 37°·l1-μmgl2=0
得:l2=3. 5 m。
一列车的质量是5. 0×105 kg,在平直的轨道上以额定功率3 000 kW加速行驶,当速率由10 m/s加速到所能达到的最大速率30 m/s时,共用了2 min,设列车所受阻力恒定,则:
(1)列车所受的阻力多大?
(2)这段时间内列车前进的距离是多少?
【答案】(1)1. 0×105 N (2)1 600 m
【解析】(1)列车以额定功率加速行驶时,其加速度在减小,当加速度减小到零时,速度最大,此时有P=Fv=Ffvmax
所以列车受到的阻力Ff==1. 0×105 N
(2)这段时间牵引力做功WF=Pt,设列车前进的距离为s,则由动能定理得Pt-Ffs=mv max2-mv02
代入数值解得s=1 600 m。
1. 动能
(1)表达式:Ek=mv2。
(2)动能的性质:相对性、标矢性、瞬时性。
注意:(1)动能永远是正的,但是动能的变化量可以为负值。
(2)速度变化时,动能不一定变;但是动能变化时,速度一定变。
2. 动能定理
(1)表达式:W=Ek2-Ek1=mv22-mv12。
注意:W指合外力做的功。
(2)适用条件:既适用于恒力做功,也适用于变力做功;既适用于直线运动,也适用于曲线运动。
(答题时间:30分钟)
1. 关于动能的理解,下列说法正确的是( )
A. 一般情况下,Ek=mv2中的v是相对于地面的速度
B. 动能的大小由物体的质量和速率决定,与物体的运动方向无关
C. 物体以相同的速率向东和向西运动,动能的大小相等、方向相反
D. 当物体以不变的速率做曲线运动时其动能不断变化
2. 如图,某同学用绳子拉动木箱,使它从静止开始沿粗糙水平路面运动至具有某一速度,木箱获得的动能一定( )
A. 小于拉力所做的功
B. 等于拉力所做的功
C. 等于克服摩擦力所做的功
D. 大于克服摩擦力所做的功
3. 一辆汽车以v1=6 m/s的速度沿水平路面行驶时,急刹车后能滑行x1=3. 6 m,如果以v2=8 m/s的速度行驶,在同样的路面上急刹车后滑行的距离x2应为( )
A. 6. 4 m B. 5. 6 m
C. 7. 2 m D. 10. 8 m
4. 如图所示,质量为0. 1 kg的小物块在粗糙水平桌面上滑行4 m后以3. 0 m/s的速度飞离桌面,最终落在水平地面上,已知物块与桌面间的动摩擦因数为0. 5,桌面高0. 45 m,若不计空气阻力,取g=10 m/s2,则( )
A. 小物块的初速度是5 m/s
B. 小物块的水平射程为1. 2 m
C. 小物块在桌面上克服摩擦力做8 J的功
D. 小物块落地时的动能为0. 9 J
5. 甲、乙两个质量相同的物体,用相同的力F分别拉着它们在水平面上从静止开始运动相同的距离s。如图4所示,甲在光滑面上,乙在粗糙面上,则下列关于力F对甲、乙两物体做的功和甲、乙两物体获得的动能的说法中正确的是( )
A. 力F对甲物体做功多
B. 力F对甲、乙两个物体做的功一样多
C. 甲物体获得的动能比乙小
D. 甲、乙两个物体获得的动能相同
6. 半径R=1 m的圆弧轨道下端与一光滑水平轨道连接,水平轨道离地面高度h=1 m,如图所示,有一质量m=1. 0 kg的小滑块自圆轨道最高点A由静止开始滑下,经过水平轨道末端B时速度为4 m/s,滑块最终落在地面上,g取10 m/s2,试求:
(1)不计空气阻力,滑块落在地面上时速度的大小;
(2)滑块在轨道上滑行时克服摩擦力做的功。
1. 答案:AB
解析:动能是标量,由物体的质量和速率决定,与物体的运动方向无关。动能具有相对性,无特别说明,一般指相对于地面的动能。选A、B。
2. 答案:A
解析:由题意知,W拉-W阻=ΔEk,则W拉>ΔEk,A项正确,B项错误;W阻与ΔEk的大小关系不确定,C、D项错误。
3. 答案:A
解析:急刹车后,车只受摩擦力的作用,且两种情况下摩擦力的大小是相同的,汽车的末速度皆为零,故:
-Fx1=0-mv12①
-Fx2=0-mv22②
②式除以①式得=
x2=x1=2×3. 6 m=6. 4 m。
4. 答案:D
解析:由-μmgx=mv2-mv02
得:v0=7 m/s,Wf=μmgx=2 J,A、C错误。
由h=gt2,x=vt得x=0. 9 m,B项错误。
由mgh=Ek-mv2得,落地时Ek=0. 9 J,D正确。
5. 答案:B
解析:由功的公式W=Flcos α=Fs可知,两种情况下力F对甲、乙两个物体做的功一样多,A错误,B正确;根据动能定理,对甲有Fs=Ek1,对乙有Fs-Ffs=Ek2,可知Ek1>Ek2,即甲物体获得的动能比乙大,C,D错误。
6. 答案:(1)6 m/s (2)2 J
解析:(1)从B点到地面这一过程,只有重力做功,根据动能定理有mgh=mv2-mvB2,
代入数据解得v=6 m/s。
(2)设滑块在轨道上滑行时克服摩擦力做的功为Wf,对A到B这一过程运用动能定理有mgR-Wf=mvB2-0,
解得Wf=2 J。
物理必修 第二册2 重力势能导学案: 这是一份物理必修 第二册2 重力势能导学案,共16页。
高中物理人教版 (2019)必修 第二册4 机械能守恒定律优质学案设计: 这是一份高中物理人教版 (2019)必修 第二册4 机械能守恒定律优质学案设计,共19页。学案主要包含了实验目的,实验原理,实验器材,实验步骤,数据处理,误差分析,注意事项等内容,欢迎下载使用。
高中物理人教版 (2019)必修 第二册4 机械能守恒定律优质学案设计: 这是一份高中物理人教版 (2019)必修 第二册4 机械能守恒定律优质学案设计,共14页。

