- 第十一章简单机械和功 3 功 教案+练习(含答案)-2020-2021学年九年级全册同步精品课堂(苏科版) 教案 16 次下载
- 第十一章简单机械和功 4 功率 教案+练习(含答案)-2020-2021学年九年级全册同步精品课堂(苏科版) 教案 14 次下载
- 第十二章机械能和内能 3 物质的比热容 教案+练习(含答案)-2020-2021学年九年级全册同步精品课堂(苏科版) 教案 11 次下载
- 第十二章机械能和内能 4 机械能和内能的相互转化 教案+练习(含答案)-2020-2021学年九年级全册同步精品课堂(苏科版) 教案 10 次下载
- 第十三章电路初探 1 初识家用电器和电路 教案+练习(含答案)-2020-2021学年九年级全册同步精品课堂(苏科版) 教案 9 次下载
初中物理苏科版九年级全册1 动能 势能 机械能获奖教学设计
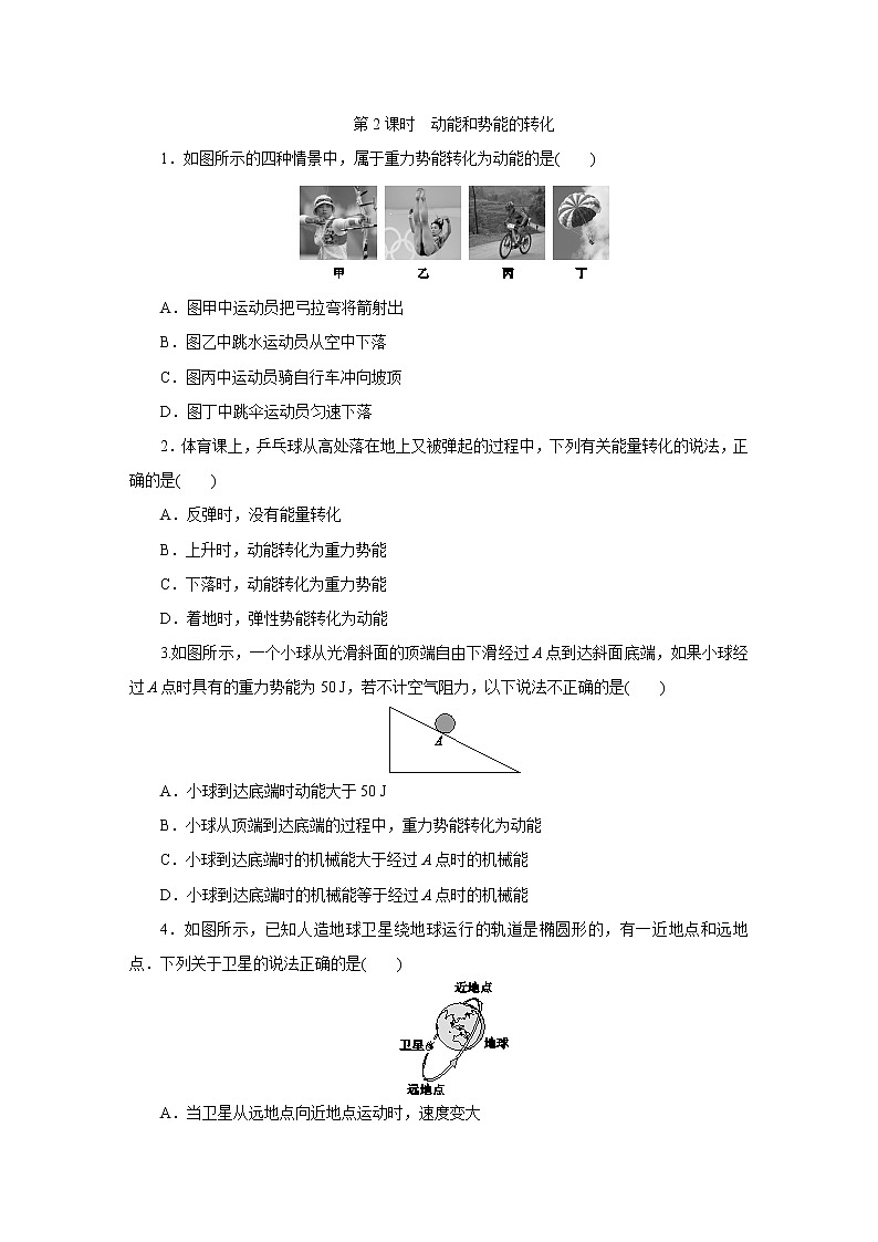
展开1.如图所示的四种情景中,属于重力势能转化为动能的是( )
A.图甲中运动员把弓拉弯将箭射出
B.图乙中跳水运动员从空中下落
C.图丙中运动员骑自行车冲向坡顶
D.图丁中跳伞运动员匀速下落
2.体育课上,乒乓球从高处落在地上又被弹起的过程中,下列有关能量转化的说法,正确的是( )
A.反弹时,没有能量转化
B.上升时,动能转化为重力势能
C.下落时,动能转化为重力势能
D.着地时,弹性势能转化为动能
3.如图所示,一个小球从光滑斜面的顶端自由下滑经过A点到达斜面底端,如果小球经过A点时具有的重力势能为50 J,若不计空气阻力,以下说法不正确的是( )
A.小球到达底端时动能大于50 J
B.小球从顶端到达底端的过程中,重力势能转化为动能
C.小球到达底端时的机械能大于经过A点时的机械能
D.小球到达底端时的机械能等于经过A点时的机械能
4.如图所示,已知人造地球卫星绕地球运行的轨道是椭圆形的,有一近地点和远地点.下列关于卫星的说法正确的是( )
A.当卫星从远地点向近地点运动时,速度变大
B.当卫星从近地点向远地点运动时,速度变大
C.当卫星在远地点时,动能最大,重力势能最小
D.当卫星在近地点时,动能最小,重力势能最大
5.如图所示,滑板运动员从高处平台的末端水平飞出,落在水平地面上.若不计空气阻力,则运动员在下落过程中( )
A.重力势能转化为动能,机械能增大
B.重力势能转化为动能,机械能不变
C.动能转化为重力势能,机械能增大
D.动能转化为重力势能,机械能减小
6.质量为m的小环穿在固定的光滑曲杆上,从A点由静止释放后沿曲杆运动,如图12-1-14所示.不计空气阻力,下列说法正确的是( )
A.只要A点高于D点,小环就能到达D点
B.若小环能到达D点,离开D点后将竖直向下运动
C.小环从A点到D点,重力势能一直减小,机械能不变
D.小环从A点到B点,动能一直增大,机械能不变
7.在平昌冬奥会自由式滑雪比赛中,选手的运动轨迹如图12-1-15所示(b、d在同一高度),如果不计空气阻力,下列说法错误的是( )
A.从a点向b点运动的过程中,动能增加
B.从b点向c点运动的过程中,重力势能增加
C.b点的动能等于d点的动能
D.c点和d点的机械能相等
8.如图所示,斜面与水平面在M点通过小圆弧相连,弹簧左端固定,原长时右端在N点.小物块从斜面上P点由静止滑下,与弹簧碰撞后又返回到P点.则下列说法中错误的是( )
A.小物块从P向M运动过程中,重力势能减少
B.小物块从P向M运动过程中,机械能减少
C.小物块从N向M运动过程中,机械能不变
D.弹簧被压缩到最短时,弹簧的弹性势能最大
9.小明竖直向上抛出一个小球,从球离开手到最后落在地面的过程中,其动能Ek随时间t的变化关系(不计空气阻力),最接近图12-1-17中的哪一个( )
10.一个物体可以同时具有动能和势能,动能和势能可以相互________.机械能的转化和守恒:在动能和势能相互转化的过程中,如果没有摩擦等阻力,那么机械能的总量______________.
11.人推开弹簧门进门,进门后松手弹簧门能自动关闭,在弹簧门自动关闭过程中,弹簧的________能转化为门的________能.
12.如图所示,将细线悬挂的小球从A点由静止开始释放,小球从A点向B点运动的过程中,小球的质量________,运动速度________,高度______,它的动能______,重力势能________,________能转化为________能;当小球从B点向C点运动的过程中,它的质量________,运动速度________,高度________,它的动能________,重力势能________,________能转化为________能.
13.如图所示是皮球落地后弹跳过程中每隔相等时间曝光一次所拍摄的照片.A、B是同一高度的两点,则皮球在A点的重力势能________(选填“大于”“小于”或“等于”)在B点的重力势能;此过程中,皮球的机械能________(选填“增大”“减小”或“不变”).
14.如图所示为一滚摆,当滚摆从最高点向下运动时,滚摆的________能转化为________能.当滚摆从最低点向上运动时,滚摆的________能转化为________能.滚摆在运动过程中,上升的最大高度总是逐渐降低,产生此现象的原因是_______________________________________.若不计摩擦等阻力,滚摆在运动过程中,上升的最大高度________(选填“会”或“不会”)降低.
15.如图所示是自动回转的“魔罐”,橡皮筋两头分别固定在罐子的顶部和底部,中间系一个钩码,将“魔罐”在水平地面上滚出后,它能自动滚回来的原因是________能转化为________能.
16. “蹦极”是一种富有刺激性的勇敢者的运动项目.如图12-1-20所示,有一根弹性橡皮绳,一端系住人的腰部,另一端系于跳台上,当人下落至图中A点时,橡皮绳刚好伸直,C点是游戏者所能到达的最低点,此时人的速度为0,当人下落至图中B点时,橡皮绳对人的拉力与人受到的重力大小相等,此时人的速度最大.对于游戏者离开跳台到最低点的过程中(不考虑空气阻力):
(1)游戏者到达A点前,减小的重力势能全部转化为________能.
(2)游戏者从A点向B点运动的过程中,减小的重力势能转化为________能和________能,游戏者到达B点时,游戏者的动能最________.
(3)游戏者从B点向C点运动的过程中,重力势能和动能都转化为________能.
初中物理苏科版九年级全册1 动能 势能 机械能教案及反思: 这是一份初中物理苏科版九年级全册1 动能 势能 机械能教案及反思,共6页。
初中物理苏科版九年级全册1 动能 势能 机械能教案及反思: 这是一份初中物理苏科版九年级全册1 动能 势能 机械能教案及反思,共3页。教案主要包含了知识与技能,过程与方法,情感态度与价值观等内容,欢迎下载使用。
物理九年级全册第十二章 机械能和内能1 动能 势能 机械能背景图ppt课件: 这是一份物理九年级全册第十二章 机械能和内能1 动能 势能 机械能背景图ppt课件,共4页。

