2020-2021学年第一学期平山天阳国际学校 七年级生物上册 期末复习题(五)
展开2020-2021学年第一学期平山天阳国际学校七年级生物上册 期末复习题(五)
一、选择题
1.某显微镜两目镜放大倍数分别为5、15,两物镜放大倍数分别为10、45,为了在观察血涂片时视野中能看到更多的白细胞,选用最好的一组镜头是
A.5与10 B.5与45 C.15与10 D.15与45
2.农谚说:“锄头出肥”.这是说松土有利于植物生长,相当于给植物施了肥.土壤板结不利于植物生长的原因是( )
A.缺少肥料,不利于植物光合作用
B.缺少水分,不利于根的呼吸作用
C.缺少二氧化碳,不利于光合作用
D.缺少氧,不利于根的呼吸作用
3.果实成熟时由硬变软的主要原因是
A.单宁分解 B.有机酸转变为糖
C.淀粉转变为可溶性糖 D.果胶质转变为可溶性果胶
4.下列叙述不正确的是
A.植物和动物都有生态位的分化
B.生态位分化可以增加生态系统物种的多样性
C.植物的自疏现象是种内竞争的结果
D.两个物种之间的竞争总会导致其中一个物种被排除
5.以单位面积计算,热带雨林中残枝落叶比温带森林的多,土壤中有机物的积累量
A.前者等于后者 B.前者小于后者 C.无法比较 D.前者多于后者
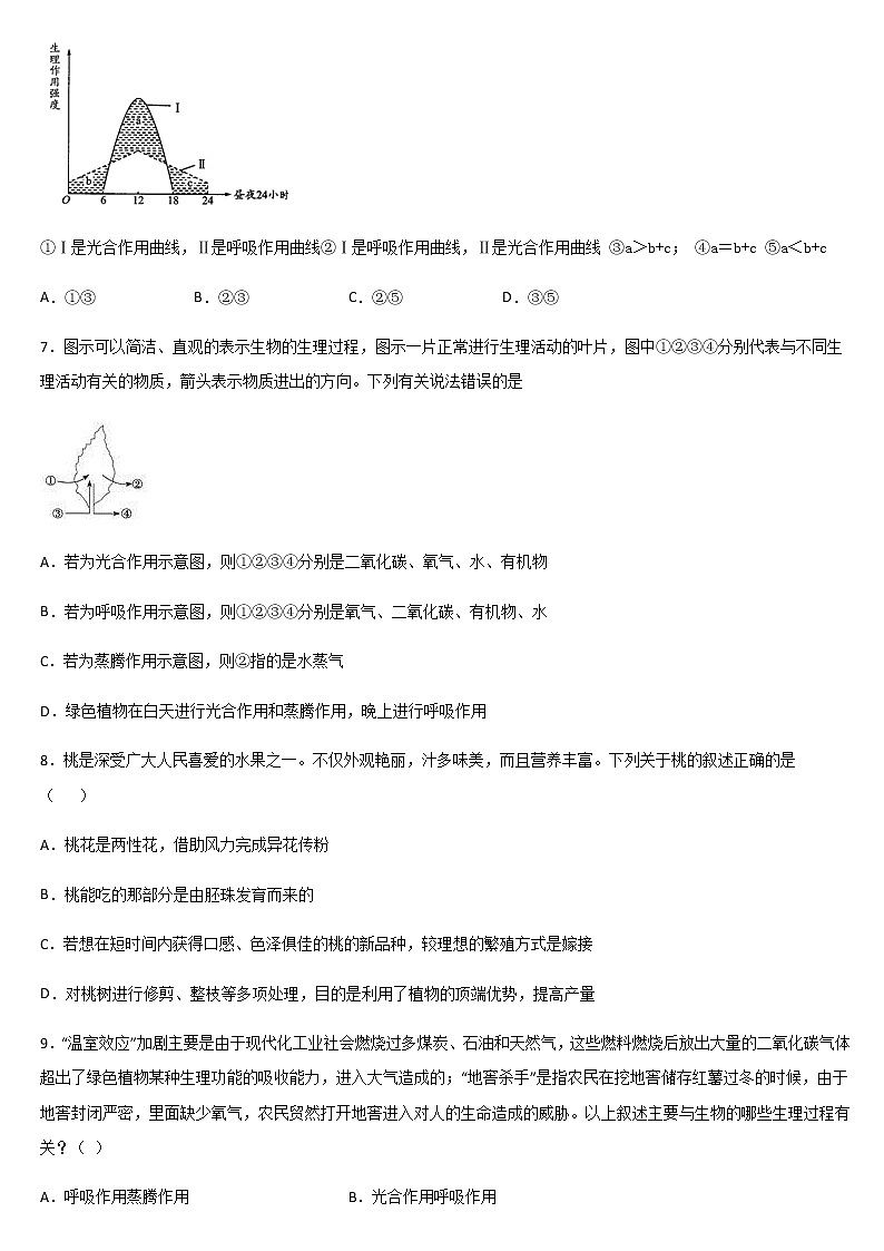
6.图是粮食植物光合作用与呼吸作用关系图像,据图可知( )
①Ⅰ是光合作用曲线,Ⅱ是呼吸作用曲线②Ⅰ是呼吸作用曲线,Ⅱ是光合作用曲线 ③a>b+c; ④a=b+c ⑤a<b+c
A.①③ B.②③ C.②⑤ D.③⑤
7.图示可以简洁、直观的表示生物的生理过程,图示一片正常进行生理活动的叶片,图中①②③④分别代表与不同生理活动有关的物质,箭头表示物质进出的方向。下列有关说法错误的是
A.若为光合作用示意图,则①②③④分别是二氧化碳、氧气、水、有机物
B.若为呼吸作用示意图,则①②③④分别是氧气、二氧化碳、有机物、水
C.若为蒸腾作用示意图,则②指的是水蒸气
D.绿色植物在白天进行光合作用和蒸腾作用,晚上进行呼吸作用
8.桃是深受广大人民喜爱的水果之一。不仅外观艳丽,汁多味美,而且营养丰富。下列关于桃的叙述正确的是( )
A.桃花是两性花,借助风力完成异花传粉
B.桃能吃的那部分是由胚珠发育而来的
C.若想在短时间内获得口感、色泽俱佳的桃的新品种,较理想的繁殖方式是嫁接
D.对桃树进行修剪、整枝等多项处理,目的是利用了植物的顶端优势,提高产量
9.“温室效应”加剧主要是由于现代化工业社会燃烧过多煤炭、石油和天然气,这些燃料燃烧后放出大量的二氧化碳气体超出了绿色植物某种生理功能的吸收能力,进入大气造成的;“地窖杀手”是指农民在挖地窖储存红薯过冬的时候,由于地窖封闭严密,里面缺少氧气,农民贸然打开地窖进入对人的生命造成的威胁。以上叙述主要与生物的哪些生理过程有关?( )
A.呼吸作用蒸腾作用 B.光合作用呼吸作用
C.光合作用蒸腾作用 D.分解作用光合作用
10.如图表示某植物一昼夜(OK段)对二氧化碳的吸收和释放量。对该曲线的分析,错误的是( )
A.植物进行光合作用的时间段是BF段
B.植物进行呼吸作用的时间段是OK段
C.植物光合作用强度在BF段大于呼吸作用强度
D.光合作用在CD段减弱,原因是叶片的部分气孔关闭
11.“桃花流水鳜鱼肥”是出自唐朝张志和的《渔歌子》中的诗句,这诗句描写了影响鳜鱼生活的非生物因素是 ( )
A.温度 B.江水 C.阳光 D.桃花
12.下列坐标图表示一个生长着大量绿藻的池塘,一天内池水中二氧化碳浓度的变化情况,其中正确的是( )
A. B. C. D.
13.小明从一个甜瓜里共取出50粒发育完全的种子,请问在该瓜发育前,至少有几粒花粉落在了该花雌蕊的柱头上,有几个胚珠
A.50、50 B.49 、25 C.25 、25 D.100 、50
14.如图表示一天之内(早7:00﹣第二天早7:00)温室大棚中CO2含量的变化,在a点打开通风口的目的是( )
A.补充大棚CO2 B.补充大棚O2
C.降低大棚温度 D.降低大棚湿度
15.如图是植物的叶释放氧气的量随时间t变化的曲线,下列对该图的描述,正确的一项是
A.AB段植物的叶只进行呼吸作用,不进行光合作用
B.B点时植物的叶不进行光合作用
C.CD段植物的叶只进行光合作用,不进行呼吸作用
D.B点过后,植物的叶的光合作用强于呼吸作用
16.下图是一幅农田生态系统的食物网图。请你分析,下面哪项是正确的?
A.这个食物网中有4条食物链
B.这个食物网是一个生态系统
C.这个食物网中有5条食物链
D.蛇和鸟能够获得最多的能量
17.绿色植物在黑暗处可以进行的生命活动有 ( )
①光合作用 ②呼吸作用 ③蒸腾作用 ④根的吸收作用
A.①② B.② ③ C.③④ D.②③④
18.西瓜结果时,根系吸收的水分主要用于( )
A.光合作用 B.蒸腾作用
C.果实的生长发育 D.植株的生长
19.“制作洋葱鳞片叶表皮细胞临时装片”的实验中,盖片时用镊子夹起盖玻片,使它的一侧先接触水滴,然后缓缓放下的目的是( )
A.防止压坏了标本
B.这样才能避免盖玻片下面出现气泡
C.盖玻片太薄,太快盖片易碎
D.使用镊子时,太快会弄碎盖玻片
20.秋天,当你漫步在校园里时,你会发现自然落地的树叶( )
A.多数是叶的背面朝下 B.多数是叶的正面朝下
C.都是叶的正面朝上 D.都是叶的背面朝上
二、填空题
21.猪笼草按生态系统的组成结构分属于生产者还是消费者_____
22.如图所示为某种植物的银边叶片,探究光合作用实验(B处两面遮光)。分析回答:
⑴所谓“银边”,也就是“白边”,这是因为A部分的细胞中没有____________。
⑵在A、B、C三部分中,变蓝的是_________。
⑶为了证明下面两项结论,各需要比较图中A、B、C中的哪两项?
证明:光合作用需要光 需要比较__________;
证明:光合作用需要叶绿体 需要比较___________。
⑷用显微镜观察被染成蓝色部分的叶片细胞,发现被染成蓝色的细胞结构是_____________。
⑸在实验过程中需要脱去叶片中的叶绿素,应该采用下列哪组装置(_______)
23.生物兴趣小组的同学对该校附近公园湖内生态系统进行了探究,他们将下面几种生物摄取的食物成分进行分析,并绘制成如下表格。请分析回答有关问题
生物种类 | 鸭子 | 河蚌 | 小鱼 | 水蚤 |
消化道内食物 | 河蚌、小鱼、水蚤 | 水蚤、小球藻 | 水蚤 | 小球藻 |
(1)作为一个完整的生态系统,表中缺少的成分是_____________。
(2)根据表中的信息,该生态系统有___________条食物链。
(3)下图表示其中含河蚌的一条食物链中4种生物所构成的能量金塔。则c对应的生物是___________。
(4)此生态系统中能量流动从___________固定太阳能开始。
(5)该市因棚户区改造,许多树木需要进行移栽。如果要把一些名贵树木移到该公园,为了提高移栽树木的成活率,请写出你的一条建议_________________。
24.在自然界中,能量有不同的形式,食物中的能量属于______________,阳光的能量属于____________________,物质燃烧时放出的热量是__________。
25.某同学学习了“种子萌发的外界条件”后,自己动手设计了一个实验。他将三粒大豆种子用细绳系在玻璃棒上,放在盛有水的烧杯中,实验装置如图所示。请回答下列问题:
⑴经过一段时间后,发现A、B、C三粒种子中,只有B种子萌发,这说明种子萌发的外界条件是 。
⑵要验证种子萌发需要适宜的温度,还必须设计一个装置乙。若你手中只有一粒大豆种子,则种子应系在____________处(填“a”“b”或“c”)。乙装置起____________作用。
⑶甲图中C种子不能萌发的原因是____________________________。
⑷乙图中a种子不能萌发的原因是 。
三、实验探究题
26.某同学为了探究“光对鼠妇生活的影响”设计了如下探究实验,请将他探究活动的过程写完整。
(1)提出问题:鼠妇喜欢生活在阴暗的环境中吗?
(2)作出假设:__________。
(3)制定实验探究方案:在铁盘内放上一层湿土,A侧盖上不透光的纸板,B侧盖上透明的玻璃板,在铁盘两侧中央各放10只鼠妇,观察鼠妇的行为。这样,在盒子里就形成了___和___两种环境。该实验的变量是____,实验组为____(选“A”或“B”),对照组为____(选“A”或“B”)
(4)A、B两侧都放10只鼠妇的原因是对照实验中要遵循_______原则。
(5)实验现象:大多数鼠妇向__________。侧(选“A”或“B”)集中。
(6)结论:________对鼠妇的生活有影响。
27.为了探究“种子萌发的环境条件”,小风以当年饱满的大豆种子为材料进行探究,方案如表.请分析回答:
瓶号 | 1 | 2 | 3 | 4 |
种子 | 10粒相同种子 | 10粒相同种子 | 10粒相同种子 | 10粒相同种子 |
环境条件 | 不放水,置于温暖处 | 放适量水,置于温暖处 | 放适量水,置于冰箱保鲜层处 | 放过量水,置于温暖处 |
(1)实验结果是:只有2号瓶的种子能够正常萌发,实验结果表明种子萌发需要的环境条件是适宜的温度 、__________ 和充足的空气.
(2)如果小风证明“种子萌发需要充足的空气”,应选择 ______ 号瓶和 ______ 号瓶为一组对照实验。 如果小风证明“种子萌发需要适宜的温度”,应选择 ______ 号瓶和 ______ 号瓶为一组对照实验。
(3)种子萌发需要充足的空气,原因是萌发的种子进行旺盛的 ______ 作用,利用大量氧气,将有机物分解,释放 ______ ,供生命活动需要。
(4)1号瓶和3号瓶 ______ (填“能”或“不能”)构成一组对照实验,原因是 _______________________ 。
(5)即使环境条件适宜,被虫咬坏胚的种子也不能发芽,因此,小风所用的种子应具有________和________的胚。
28.根据显微镜的相关知识,回答下列问题:
(1)观察时应先选用___________物镜。(选填“高倍”或“低倍”)
(2)如果在视野中已经找到观察物,为使物像更清晰些,应调节显微镜的[⑥]__________。
(3)图中为视野中看到的物像,若要使图像移至视野中央,移动玻片的方向是____________。
(4)使用光学显微镜时,观察的材料必须满足的条件是___________________。
(5)在显微镜的使用过程中,如果发现所观察的图象较暗,此时应该采取的方法是①用反光镜中的__________面对光,②转动[③]__________器,选用___________光圈。
四、综合题
29.请分析回答细胞临时装片制作、观察等相关问题:(“[]”内填序号,“横线”填文字)
(1)制作人口腔上皮细胞临时装片过程中,应先用_____擦拭载玻片和盖玻片,然后在载玻片中央滴一滴___。
(2)若显微镜的目镜为16×,物镜为10×,则观察到的物像放大___ 倍。显微镜在使用前应先对光,小明转动[B] ___ 使低倍物镜对准通光孔,再转动[___]反光镜使视野明亮。
(3)小明在视野的正上方发现了几个口腔上皮细胞,想把它们移到视野中央,他应向 ___移动临时装片;若视野内有污点,移动临时装片和转动目镜后,污点均不动,说明污点在[C] __上。
(4)人体口腔上皮细胞结构与图2中的 __(填“甲”或“乙”)相同,判断依据是__。
(5)动植物细胞都具有的基本结构是[①] ___、[ __ ]细胞核和[③] ____。
【参考答案】
1.A 2.D 3.D 4.D 5.B 6.A 7.D 8.C 9.B 10.A
11.A 12.D 13.A 14.A 15.D 16.C 17.D 18.B 19.B 20.B
21.既是生产者也是消费者
22.叶绿体 C B和C A和C 叶绿体 B
23.分解者和非生物部分 4 水蚤 小球藻 带土移栽或摘除部分叶片等
24.化学能 光能 热能
25.(1)适量的水分和充足的空气;
(2)b;对照;
(3)缺乏充足的空气;
(4)缺乏适宜的温度和适量的水分
26.鼠妇喜欢生活在阴暗的环境中 阴暗 明亮 光 B A 单一变量 A 光
27.适量的水份 2 4 2 3 呼吸 能量 不能 变量不唯一 完整的 有活力的
28.低倍 细准焦螺旋 右下方 薄而透明 凹 遮光 大
29.纱布 生理盐水 160 转换器 E 正上方 物镜 甲 口腔上皮细胞没有细胞壁、液泡、叶绿体 细胞膜 ② 细胞质

